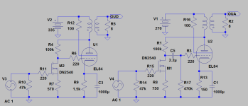
Пентодный однотакт на Г-807

Тут Алекс TV собрал и рад звуку, слушает отлаженную мной на форуме у Сергеева схему от АБ. Там 6П3С в пентоде и с оос по первой сетке. Ежели 807, то тоже катит, лампы в принципе те же.
Посмотреть вложение 20105
Приветствую всех! Если нет трансформатора ТВЗ1-6, но есть ОСМ 0,1 под перемотку. Мотать то же количество витков (первичка 2х1260, 2х63 вторичка), или ориентироваться на Ктр=40? Наверное, не лишне будет сделать секционирование.
 
Приветствую всех! Если нет трансформатора ТВЗ1-6, но есть ОСМ 0,1 под перемотку. Мотать то же количество витков (первичка 2х1260, 2х63 вторичка), или ориентироваться на Ктр=40? Наверное, не лишне будет сделать секционирование.
В ТВЗ 1-6 все секционирование свелось к двум параллельным секциям вторички, одна у сердечника, другая с краю, если не ошибаюсь.
заморочки с секционированием имеют смысл в усилителях с обратной связью или УЛ. В Ашниках без ООс можно секционировать по минимуму
 
Читал, что после введения прокладки в ТВЗ1-6 сильно падает индуктивность. Если делать ТВЗ на ОСМ 0,1, можно замахнуться на 3000 витков первички при сохранении указанного Ктр. Может есть готовый рецепт выходника на осм 0,1?
 
Читал, что после введения прокладки в ТВЗ1-6 сильно падает индуктивность. Если делать ТВЗ на ОСМ 0,1, можно замахнуться на 3000 витков первички при сохранении указанного Ктр. Может есть готовый рецепт выходника на осм 0,1?
А вам ТВЗ в однотакт нужен?
 
Да. Схема Ваша на 6Н9С СРПП и 6П3С (будет Г-807).
Не переношу эти пипки на макушке идиотские. 6П тройка куда лучше смотрится. И панелька нормальная. Шутка. делайте на чем угодно, ваш выбор.
Только схеме для нормальной работы нужна какая-то минимальная индуктивность первички, 10 Генри - жестокий минимум, лучше 20 . И Ктр , исходя из импеданса колонки , схема рассчитана под 8 Ом, под 4 - не уверен Лампа не тянет 4 Ома, внутреннее велико и крутизна недостаточно высокая.
Собственно и делалась схема под свои 8-омные колонки, под них настраивалась. Потому и питание аж 400 с лишним.
 
Последнее редактирование:
вот от Шалина рецепт :

ОСМ-0,16.

Это ШЛ 32 х 40.
Чистое сечение – 12,2 квадрата. Немного, конечно.
И окошко у него небольшое. Габариты намотки – 15 х 50 мм.
Но кое-что намотать на нём всё-таки можно.

8. Выходник для SE 6С4С, Ra = 4,64 ком.

Первичка: 2520 витков ПЭВ-2 0,35 мм. Три секции, 5+10+5 слоёв по 126 витков в слое.
Rакт первички – 96 ом.
Вторичка: 108 витков (отвод от 76-го) проводом ПЭВ-2 0,43 мм. Две секции по четыре параллельных слоя. Всего восемь параллельных обмоток.
Rаки вторички – 0,35 ома. Приведённое – 188 ом.

КПД транса – 94%.

Зазор – не более 0,1 мм.

Как-то для безобразно «кривой» рефлекторовской трёхсотки мне пришлось намотать транс 8,5 ком / 5,4 ома, чтобы она могла хоть как-то справляться с акустикой «AN-zero2».
Первичная обмотка на таком же железе была тоже 2520 витков, а вторичка – 65 витков ПЭВ-2 0,71 мм, шесть слоёв в параллель. Если кому нужен такой «экстремальный» вариант – пожалуйста.​

узнай , посылают ли аудиоинструмент свои трансы на Украину , может и прокатит .
цена нужного транса 3500р , только сегодня узнавал TW10SE 3.5k
 
Не переношу эти пипки на макушке идиотские. 6П тройка куда лучше смотрится. И панелька нормальная.
ОСМ 0,16 не влезет в готовые колпаки. Мой выбор ОСМ 0,1. Вопрос, что намотать, чтоб выйти на Ra=14k

узнай , посылают ли аудиоинструмент свои трансы на Украину , может и прокатит .
цена нужного транса 3500р , только сегодня узнавал TW10SE 3.5k
Это вряд ли... На схеме АБ с ТВЗ1-6 Ra=14k. Или не заморачиваться 14 килами, мотать на 3,5 к?
 
Это вряд ли... На схеме АБ с ТВЗ1-6 Ra=14k
14 кил это на средних частотах. Если плясать от индуктивности первички, 10 Генри, то там индуктивное первички будет на 20 Герцах не больше 1, 5 ком. УНЧ тянет с 40 Герц. ниже курочится синус. Поэтому важно мотануть не менее 20 Генри.
 
Вот нашел рецепт от Шалина:
Небольшой трансик № 32 на ОСМ-0,1.
4,414 ком / 8 ом.
Железо ШЛ25 х 40 – 45.
Габарит намотки – 40 х 12,5 мм.
Первичка – 145 витков в слое проводом ПЭВ-1 диаметром 0,23 мм.
Всего в первичке 2900 витков (5+10+5 слоёв).
Активное сопротивление первички – 220 ом.
Вторичка – 130 витков ПЭВ-1 диаметром 0,55 мм в двух слоях по 65 витков в слое.
Две секции вторички по две запараллеленных обмотки.
Всего четыре обмотки в параллель.
Активное сопротивление вторички – 0,43 ома приведённое – 215 ом.,
КПД транса = 90%.
Мои колонки на VISATON BG-20 + SC10N, 8 - омные. Как такой ТВЗ как приживется в схеме?
 
Вот нашел рецепт от Шалина:
Небольшой трансик № 32 на ОСМ-0,1.
4,414 ком / 8 ом.
Железо ШЛ25 х 40 – 45.
Габарит намотки – 40 х 12,5 мм.
Первичка – 145 витков в слое проводом ПЭВ-1 диаметром 0,23 мм.
Всего в первичке 2900 витков (5+10+5 слоёв).
Активное сопротивление первички – 220 ом.
Вторичка – 130 витков ПЭВ-1 диаметром 0,55 мм в двух слоях по 65 витков в слое.
Две секции вторички по две запараллеленных обмотки.
Всего четыре обмотки в параллель.
Активное сопротивление вторички – 0,43 ома приведённое – 215 ом.,
КПД транса = 90%.
Мои колонки на VISATON BG-20 + SC10N, 8 - омные. Как такой ТВЗ как приживется в схеме?
Никак. 4 килоома всего. Делим 4000 Ом на 8 Ом. КОРЕНЬ ИЗ 500, Ктр, 24 примерно , вместо 44.
 
Последнее редактирование:
Никак. 4 килоома всего. КОРЕНЬ ИЗ 500, Ктр, 24 примерно , вместо 44.
Теперь дошло. Спасибо! Попробую просчитать с размещением 2900 первички и 65 вторички. Должно получиться искомые Ктр-44 и при таком сечении железа есть надежда на получение хорошей индуктивности.
 
Теперь дошло. Спасибо! Попробую просчитать с размещением 2900 первички и 65 вторички. Должно получиться искомые Ктр-44 и при таком сечении железа есть надежда на получение хорошей индуктивности.
Да! Именно так все! Успеха!!!
 
Последнее редактирование:
Разве для 6п3с не достаточно ктр 24 и R 3.5к .?
Если стоит задача получить максимальную выходную мощность, то ровно столько и нужно. А если пожертвовать мощёй в сторону уменьшения искажений и повышения демпинг-фактора, то можно и до 7-8 увеличить. Но это сработает только при "покемоновой" обратной связи или в триодном включении. Без обратной связи пентод имеет такую зависимость Кг от Ra - с уменьшением сопротивления нагрузки растёт вторая гармоника, третья уменьшается. При увеличении Ra начинают расти гармоники высоких порядков. В триодном включении всё не так.
 
Тогда получается что транс 3.5к ктр 24 расчудесно впишется и в г807 и 6п3с если их использовать как триоды и без всяких осей и покемоноосей? Тогда зачем морочиться с оос и трансом с миллионом витков когда есть вот такое решение? Тупо стандартный транс и триод где легко получить 4..5вт.
 
Тогда получается что транс 3.5к ктр 24 расчудесно впишется и в г807 и 6п3с если их использовать как триоды и без всяких осей и покемоноосей? Тогда зачем морочиться с оос и трансом с миллионом витков когда есть вот такое решение? Тупо стандартный транс и триод где легко получить 4..5вт.
Не, 6П3С в триоде 4 ватта не даст. Есть у меня модель 6П3С в триоде. С анодным питанием 300вольт и автосмещением 240ом она выдаст на 3.5Ком синус амплитудой 100 вольт. Итого 1.4 Ватта. Кг при этом меньше 2%
С питанием 400вольт и автосмещением 620ом она выдаст на 5Ком синус амплитудой 187вольт. Итого 3.5 ватта. Кг при этом меньше 5%
 

Вложения

  • 6p3s.png
    6p3s.png
    55.9 KB · Просмотры: 91
  • 6p3s2.png
    6p3s2.png
    60.1 KB · Просмотры: 81
Это при условии, что на 400 Вольт вторая сетка не гавкнет, у меня были проблемы такие.
 
Это при условии, что на 400 Вольт вторая сетка не гавкнет, у меня были проблемы такие.
Во! А можно на анод подать 400 вольт, на сетку 300, завести покемоноось, и выжать ватт эдак 6-7.
 
Такой вариант предпочтительнее гораздо.
Но с местной ООС 6 - 7 можно и с 6П14П выжать, она спокойно держит превышение по анодному.
 
А с г807 если не сложно не подскажите что можно запоиметь в триоде на тр.3.5к? просто такой транс от Аудиоинструмента в наличии у знакомого и 807 в наличии у меня.)))кстати транс имеет отводы 25 50 и 75 проц. Первички

На 807 гибрид покемона и ул себя показал прекрасно но там трансформатор 7к с отводом 43% был
 
А с г807 если не сложно не подскажите что можно запоиметь в триоде на тр.3.5к? просто такой транс от Аудиоинструмента в наличии у знакомого и 807 в наличии у меня.)))кстати транс имеет отводы 25 50 и 75 проц. Первички
Можно прицепить 8 ом на отвод 4 Ома и получить 7к. И тогда, если на скорую руку, приблизительно так. Можно ещё пошаманить с режимами.
6p3s3.png

Если надо точно 3к5, то анодное 300. В начале клиппинга 9ватт, при искажениях поменьше - 6-7 ваттт. Здесь драйвер уже 6Н1П
6p3s5.png6p3s4.png
 
Последнее редактирование модератором:
А не пробовали моделировать такие варианты, как бы подразумевается любой драйвер без каких-либо ограничений:
 

Вложения

  • EL84.png
    EL84.png
    114.7 KB · Просмотры: 138
А не пробовали моделировать такие варианты, как бы подразумевается любой драйвер без каких-либо ограничений:
Я такое для 6П15П пробовал. Сейчас переделал модель под 6П3С, роскошный вариант для 3к5 получается. 12 ватт при Кг 1%
 

Вложения

  • 6p3s6.png
    6p3s6.png
    54.4 KB · Просмотры: 145
А не сможете промоделировать именно на DN2540 и 6П14П с питанием анод-катод 300 - 330 Вольт и нагрузкой 5 кОм? И внутренее "уронить" до 500 Ом и менее получится в таком случае, с приемлемой чувствительностью?
 
А не сможете промоделировать именно на DN2540 и 6П14П с питанием анод-катод 300 - 330 Вольт и нагрузкой 5 кОм? И внутренее "уронить" до 500 Ом и менее получится в таком случае, с приемлемой чувствительностью?
Завтра. Насчёт 12ватт в предыдущем посту - это я загнул, извиняюсь. Нагрузка - то 8 ом, неправильно посчитал. 6 ватт там будет, но можно вытянуть больше.
 
На форуме Сергеева измерял выход 6П3С с трансом ТВЗ1-6 в триоде и в Покемоне с 400в питанием и 8-омной нагрузкой. Ватта 4 было в варианте Покемон и 2, 5 в триоде.
Звук в триоде показался зажатым, в отличие от мощного пентодного включения с ООС. Причем, спектры обоих вариантов были одинаковые.
Завтра. Насчёт 12ватт в предыдущем посту - это я загнул, извиняюсь. Нагрузка - то 8 ом, неправильно посчитал. 6 ватт там будет, но можно вытянуть больше.
 
Звук в триоде показался зажатым, в отличие от мощного пентодного включения с ООС. Причем, спектры обоих вариантов были одинаковые.
Подстелил лёгкую вуаль интермод и получил блоковскую "Незнакомку"! Чарует, волнует, отрывает от реальности...
 

Статистика форума

Темы
3,196
Сообщения
248,065
Пользователи
2,455
Новый пользователь
Станислав В..
Назад
Сверху Снизу