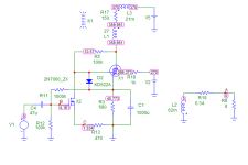
В общем, посмотрел я, что за зверь DN2540, и решил, что его сюда не надо, тем более, что у меня его модели нет. Это импульсный мосфет с максимальным напряжением стока 400вольт и входной ёмкостью 300пФ. Его в блок питания - хорошо, а сюда не стоит. Если хочется именно мосфет, то есть 2N7000. У них хотя бы входная ёмкость небольшая и стоят копейки.
Прикинул пару вариантов с биполяром и мосфетом. Выходная мощность 6-7 ватт, в зависимости от того, до каких искажений накручивать - 1 или 3 %. А при выходной мощности 1 ватт Кг порядка 0.1% (см. ниже). Выходное сопротивление в цепи анода - около 160ом. Это потому, что здесь лампа работает практически как катодный повторитель. Вот и имеем Ri=1/S. Соответственно, АЧХ на малом сигнале начинается от 1 Гц при следующих параметрах трансформатора - L=27Гн, Ls=21мГн, r=150ом, Ктр=20.8.
Напряжение в коллекторе (стоке) транзистора в процессе работы не превысит 50 вольт (об этом позаботится защитный диодик). Поэтому можно смело ставить транзисторы до 60-ти вольт.