Александр Бокарёв
1 ранг
- Регистрация
- 12 Ноя 2019
- Сообщения
- 30,210
- Реакции
- 15,317
- Баллы
- 395
О! Китайские резисторы мне такую жабу подложили, до сих пор бугры по спине.Александр, мало того что слышат резисторы, так ещё и направление, вот это вообще жесть. Антизвонники никогда лишними не бывают, а от проблем здОрово помогают. Я тоже всегда ставлю, главное чтоб качественные материалы и не магнитились. Есть коробочка ВС 0.25 Вт 680 Ом. А под видом импорта может скрываться непонятно что. Я один раз из-за китайского резистора в утечке сетки первой лампы фонюгу словил, которая менялась от положения РГ. Долго искал причину, пока ВС не впаял))
А мне их продали в лавке на рынке, как якобы наши, новые, с полосатой маркировкой. Я ушами похлопал и купил. Потом крепко жалел. Просто в то время за нашими резюками нужно было далеко ехать, решил сэкономить время. Сэкономил.....Седины добавил.
ПС. Я могу понять аудифилов, слышащих резисторы, потому как одного такого знаю лично, у него уникальный слух и все, что он слышит и указывает в звучании , удается услышать и мне, только когда пальцем ткнут, на что внимание обращать. Но выпаять нормальный советский резистор-антизвон и туда впаять английский за конские деньги-....(жаль, нет смайлика Ж...)
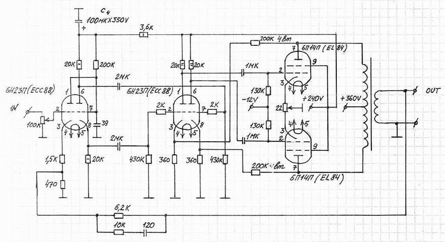
Дядя Пётр, и все-все-все, ловите для знакомства схемку от Джеффа Маколея, которая никому точно не знакома, я срисовал её в конце 90-х и з ангийского журнала ЕТИ , Электроникс тудей инжиниринг. Пробовал спаять, не получилось, хотя сегодня запустил бы без проблем.
ПС. На входе непременно нужен разделительный конденсатор, иначе перекос гарантирован.


