Постройка басовой секции

  • Автор темы Автор темы Пётр
  • Дата начала Дата начала
Для меня, избалованному N штук РР, хорОш такой
 

Вложения

  • pp amps examples for ps-4 el84.png
    pp amps examples for ps-4 el84.png
    21.7 KB · Просмотры: 195
Для меня, избалованному N штук РР, хорОш такой
Хорошо все и просто, но на время настройки лучше было бы в катоды выходных ламп врезать отдельные резисторы, на которых падение должно быть одинаковое, подбирать лампы либо купить отобранный квартет. Потом катоды соединить вместе. Или впаять один резистор,половинный.
 
Простейщий 6н1п-2*6п9 и 2*ТВ3-Ш, иногда с комп. усилителем включаю этот
 

Вложения

  • IMG_1537.jpg
    IMG_1537.jpg
    71.7 KB · Просмотры: 183
Простейщий 6н1п-2*6п9 и 2*ТВ3-Ш, иногда с комп. усилителем включаю этот
Интересно. Раньше уже попадались РР с двумя ТВЗ от бабушкиного радио. Как такое чудо звучит?
Для меня, избалованному N штук РР, хорОш такой
Получается, что можно сгородить такой с двумя ТВЗ-1-1. Вторички включаются параллельно? Какая должна получиться выходная мощность?
Можно будет попробовать как конструкцию выходного дня.
 
Сергей, с двумя ТВЗ-1-1 вообще класс. Ватта 4-5 получится.
Года три работает, включаю когда хочется послушать РР
 
У них там цифирки есть. Какое-то подключение считается правильным.
 
Первички последовательо, вторички параллельно. ТВЗ собрать без зазора.
 
Счас найду
 

Вложения

  • IMG_1541.jpg
    IMG_1541.jpg
    115.2 KB · Просмотры: 138
Понятно. Чуть освобожусь, попробую. Это будет явно быстрее чем выходники для 2А3 мотать. Те, правда, всё равно мотать надо.
 
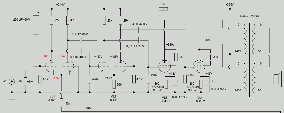
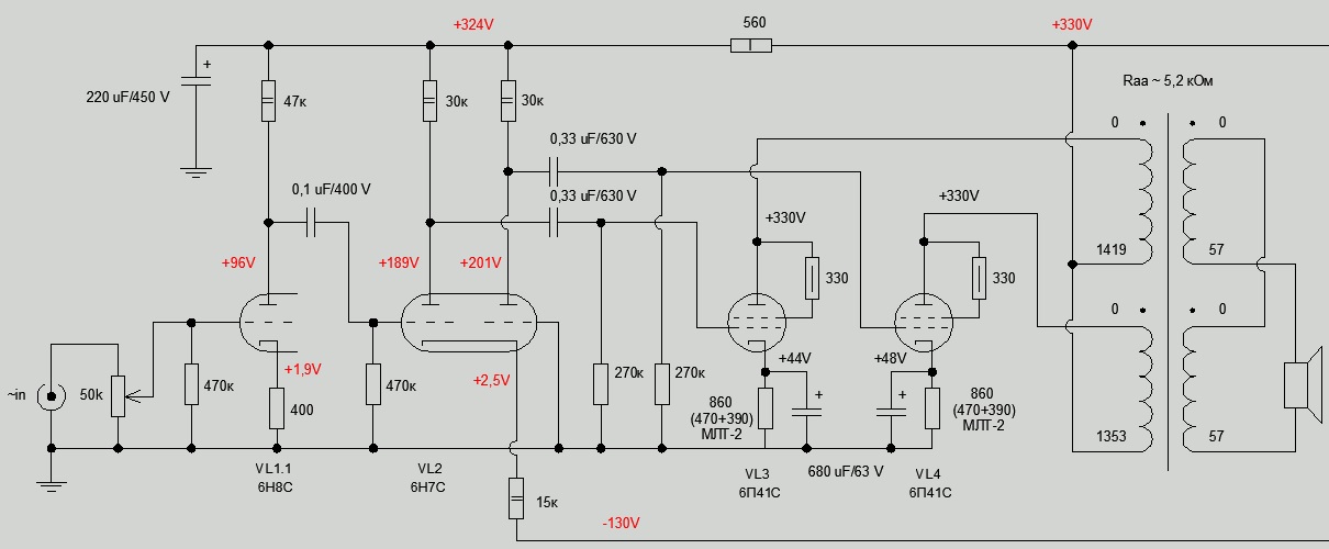
Собрал очередной вариант макета. Схема с реальными номиналами и реальными напряжениями (красным):
1.jpg

Не обошлось без сюрпризов.
Во-первых, межкаскадный конденсатор между первым и вторым каскадом, похоже попался негодный. Он сильно Б/У. Оказалось - периодически пропадал контакт внутри конденсатора - временами пропускал синусоиду, а временами - нет. Эх, хорошо что есть осциллограф... Вот он (тут я ему уже ногу обломал):
Изменение размера 2.jpg

Другой сюрприз - я вообще не могу объяснить. Когда к нагрузке подключён осциллограф - примерно при напряжении 6В эфф. - начинаются "взбрыки" на синусоиде и выходной транс издаёт явный звук. Как только убираю щупы осциллографа с нагрузки - синусоида гладкая, без дребезга вплоть до 9 - 10 В. Потом - обычное ограничение. Голову ломал - так и не понял, каково объяснение. Во всех других точках схемы (на сетках, например) - щупы никак не влияли. Может - какая-то обратная связь через розетку... даже и не знаю.
Потом - борьба с фоном. Фон 20 мВ, с частотой 100 Гц. Пульсации питания - нет. Фон возникает на аноде 6Н7С. Антизвонные резисторы по 120 Ом - никак не повлияли.
Послушал.
К своей цели не приблизился - рок звучит не лучше, чем на вчерашнем варианте. Это главное для меня.
Что ещё могу отметить о звучании: деликатность звука возросла - то есть, голос и музыкальные инструменты стали больше передавать чувств, по сравнению со вчерашним вариантом.
Чувствительность избыточна. Вся схема - "на взводе" - реагирует даже на прикосновение рукой к цоколю 6Н7С (довольно сильно).
Думаю о том, чтобы попробовать в первом каскаде 6Н8С - это должно убавить чувствительность.
 
Схема - дурная, без обид... Смысл где, сначала сигнал с могучей амплитудой от + и -, а потом все портим 6н8с.
К40У-9 остаток вывода зачистить, припаять кусок повода.
 
Петр, у Вас в сообщении #2131 вполне работоспособная схема. Увеличьте напряжение питания каскада на 6н7с до 550-570 вольт, в аноде резисторы на 40 кОм(2 по 20к последовательно омлт 2 Вт),, в катоде 330 Ом. Выходной каскад оставьте как сейчас.
Фон из за петель и соплей на макете. К конденсатору ногу припаяйте, как Юра сказал, только прогрейте как следует место пайки чтоб припой внутрь втулки попал и соединил вывод от обкладок с новым выводом, или разберите его чтоб знать устройство )))
 
Последнее редактирование:
Сначала 6н8с-потом 6н7с от + и -, потом РР на 6п41с - класс!
Сначала 6н7с от + и -, потом 6н8с -???
 
Схема драйвера из Суперприбоя на 6н1п обслуживала пару 6с4с , звучало все совершенно достойно, все попытки сочинить новый драйвер не привели ни к чему. Просто нужна сразу лампа с приличным усилением, а не длинный хвост, качаемый по одной сетке с потерей усиления ниже плинтуса. А потом попытка вытащить утерянное ценой усложнения схемы.
 

Вложения

  • прибой Хрюн-Эдишен.png
    прибой Хрюн-Эдишен.png
    47.8 KB · Просмотры: 185
  • ПРИБОЙ.jpg
    ПРИБОЙ.jpg
    40.5 KB · Просмотры: 164
есс81, есс85 РР на 6п41с
Или 6н1п и РР на 6п14п
 
Успел собрать и послушать ещё один вариант. Две первые лампы - 6Н8С.
1.jpg

Что могу написать. Удивило - насколько сильно звучание похоже на мой SE на 6С4С. Не знаю, как такое могло получиться - возможно одинаковые лампы (6Н8С два каскада - и там и там) сыграли значение. Звучание спокойное и с передачей эмоций. Но всё же - в плане тонкостей эмоций - SE, конечно, получше будет.
Не для рока.
Петр, у Вас в сообщении #2131 вполне работоспособная схема. Увеличьте напряжение питания каскада на 6н7с до 550-570 вольт, в аноде резисторы на 40 кОм(2 по 20к последовательно омлт 2 Вт),, в катоде 330 Ом. Выходной каскад оставьте как сейчас.
В том варианте - амплитуда на сетке выходных ламп не достигнет величины смещения выходных ламп (которе аж 50В). Амплитуда максимальная у меня на входе 0,75В. Коэффициент усиления на 6Н7С составил 21. Амплитуду на сетке выходной лампы я максимум получу 21*0,7=14,7В. Согласитесь - нужно признать, что мне не раскачать выходные лампы только одним каскадом на 6Н7С. Возможно, при увеличении напряжения питания для 6Н7С до 550В усиление на ней увеличится. Но, скорее всего - незначительно. К тому же, мне бы очень не хотелось залезать выше 400В по напряжению. Нет высоковольтных конденсаторов, да и страшновато.
К конденсатору ногу припаяйте, как Юра сказал, только прогрейте как следует место пайки чтоб припой внутрь втулки попал и соединил вывод от обкладок с новым выводом, или разберите его чтоб знать устройство )))
Я его уже в ведро кинул. Как он подвёл - даже и не ожидал. То контачит, то не контачит... внутри него. Я щуп прям к выводам прикладывал. Думал, может нога вращается, не контачит - стал крутить туда сюда - и обломал её. Кондёр этот не жалко. У меня есть ещё, не Б/У.


Самая звучащая под мои хотелки схема на 6П41С на данный момент получилась такая:
3 (3).jpg


возможно - следует подумать, как её улучшить. Например - организовать непосредственную связь между первым каскадом и ФИ. Мог бы увеличить напряжение питания ФИ до 400В. Мог бы применить более низковольтную лампу, например, 6Н6П (мне она, кстати, очень нравится).
Схема драйвера из Суперприбоя на 6н1п обслуживала пару 6с4с , звучало все совершенно достойно, все попытки сочинить новый драйвер не привели ни к чему. Просто нужна сразу лампа с приличным усилением, а не длинный хвост, качаемый по одной сетке с потерей усиления ниже плинтуса. А потом попытка вытащить утерянное ценой усложнения схемы.
Вариант с 6Н1П - вполне могу попробовать. Но, сдаётся мне - коэффициент усиления у неё не намного больше чем у 6Н7С, вряд ли с неё можно получить размах до 50В, при входном 0,75В.
Да и вариант звучания организации подобного ФИ - меня меньше впечатлил, чем "длинный хвост" (в случае с 6Н7С).
Таких нет
 
Последнее редактирование:
Успел собрать и послушать ещё один вариант. Две первые лампы - 6Н8С.
Посмотреть вложение 26123
Что могу написать. Удивило - насколько сильно звучание похоже на мой SE на 6С4С. Не знаю, как такое могло получиться - возможно одинаковые лампы (6Н8С два каскада - и там и там) сыграли значение. Звучание спокойное и с передачей эмоций. Но всё же - в плане тонкостей эмоций - SE, конечно, получше будет.
Не для рока.

В том варианте - амплитуда на сетке выходных ламп не достигнет величины смещения выходных ламп (которе аж 50В). Амплитуда максимальная у меня на входе 0,75В. Коэффициент усиления на 6Н7С составил 21. Амплитуду на сетке выходной лампы я максимум получу 21*0,7=14,7В. Согласитесь - нужно признать, что мне не раскачать выходные лампы только одним каскадом на 6Н7С. Возможно, при увеличении напряжения питания для 6Н7С до 550В усиление на ней увеличится. Но, скорее всего - незначительно. К тому же, мне бы очень не хотелось залезать выше 400В по напряжению. Нет высоковольтных конденсаторов, да и страшновато.

Я его уже в ведро кинул. Как он подвёл - даже и не ожидал. То контачит, то не контачит... внутри него. Я щуп прям к выводам прикладывал. Думал, может нога вращается, не контачит - стал крутить туда сюда - и обломал её. Кондёр этот не жалко. У меня есть ещё, не Б/У.


Самая звучащая под мои хотелки схема на 6П41С на данный момент получилась такая:
Посмотреть вложение 26125

возможно - следует подумать, как её улучшить. Например - организовать непосредственную связь между первым каскадом и ФИ. Мог бы увеличить напряжение питания ФИ до 400В. Мог бы применить более низковольтную лампу, например, 6Н6П (мне она, кстати, очень нравится).

Вариант с 6Н1П - вполне могу попробовать. Но, сдаётся мне - коэффициент усиления у неё не намного больше чем у 6Н7С, вряд ли с неё можно получить размах до 50В, при входном 0,75В.
Да и вариант звучания организации подобного ФИ - меня меньше впечатлил, чем "длинный хвост" (в случае с 6Н7С).

Таких нет
Есть и 6н1п и ЕСС85, и 6П41с Привезу, если на вокзале не отнимут))))
 
Да уж, создаём проблему, затем пыжимся решаем её. Надо бы выбрать режим выходного каскада, например 250 вольт/70 мА, смещение при этом получится порядка 30...35 вольт, выходники нормальные ставим, и думаем чем качнуть. 6н1п вполне раскачает, да, не на полную мощность, но вполне достаточную для прослушивания. Или выбираем лампу с большим Ку. А так, наобум, перебирая г..но и палки пытаться получить супер звук...., мало вероятно.
Сильно наворачивать драйвер, тоже смысла не вижу, звук от этого точно не улучшится, недавно ремонтировал китайский усилитель на ёлках, Акмера мс100, новый из упаковки), там драйвер на 12ах7, 6н8с, связи непосредственные, жуть. А звук как у музыкального центра. Выходники кстати имели суперские параметры.
 
Последнее редактирование:
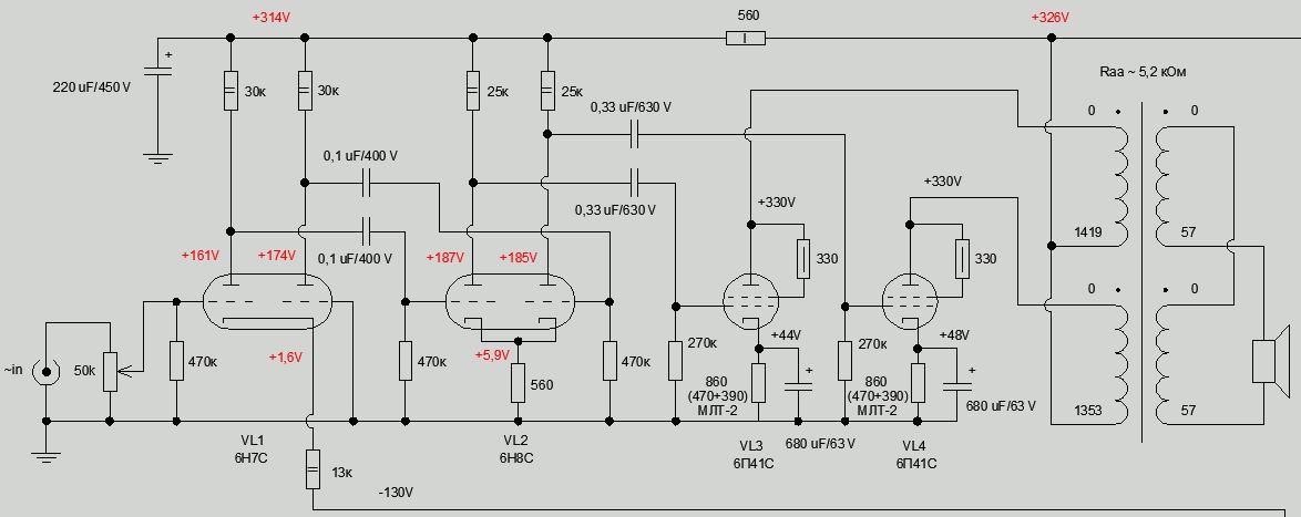
В качестве дальнейшего шага, хочу всё же попробовать собрать такую схему макета:
1.jpg

подскажите пожалуйста, какие опасности меня поджидают.
И по схеме замечания прошу.

Сначала 6н8с-потом 6н7с от + и -, потом РР на 6п41с - класс!
Сначала 6н7с от + и -, потом 6н8с -???
Я не могу расшифровать смысл. "+" и "-" это имеется в виду неинвертированный и инвертированный сигнал? Когда ФИ на 6Н7С стоит после каскада усиления на 6Н8С - это хорошо. Когда перед ним - то плохо. Я верно понял? А почему?
 
Последнее редактирование:
Понятно. Чуть освобожусь, попробую. Это будет явно быстрее чем выходники для 2А3 мотать. Те, правда, всё равно мотать надо.
Я не понял: если первички последовательно и среднюю точку на питание, то через транс течёт ток подмагничивания и он ничем не компенсируется в отличии от РР трансформатора. Они, конечно и в перекрышку будут работать при цыплячьей мощности, но как то это не того...
 
Пётр, "+" и "-" это значит лампа 6н7с запитана от +300в и -140в, на выходе большой неискаженный сигнал, что хорошо. А дальше что Вы делаете... лампой 6н8с его снова вводите в ограничение. Это хотел сказать
 
6Н7С в схеме лонгтейла , качанная по левой сетке, имеет усиление с гулькин фиг. Да, схема простая, но для полноценной работы сюда нужна лампа с усилением не менее 100. Скажем, 6н2п или ЕСС83
 
Саша, за что так...
Nightingale_001.png
 
Последнее редактирование модератором:
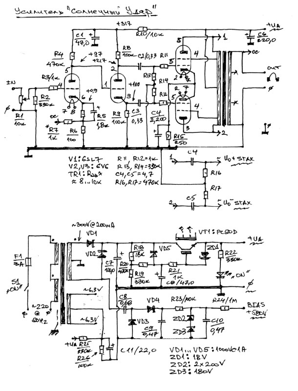
Юра, простую и правильную схему и дурак сделает. Нам бы помучиться. :) Этот Соловей- редкий случай продуманного в мелочах простого и красивого решения. Другое дело, замена указанных ламп нашими не проста .
 
6189 примерно есс82, 5687 примерно 6н6п
Можно и такой
 

Вложения

  • SunStroke_Amp_Shematics_web.jpg
    SunStroke_Amp_Shematics_web.jpg
    101.6 KB · Просмотры: 157
Что в Соловье на выходе из наших?

Я не понял: если первички последовательно и среднюю точку на питание, то через транс течёт ток подмагничивания и он ничем не компенсируется в отличии от РР трансформатора. Они, конечно и в перекрышку будут работать при цыплячьей мощности, но как то это не того...
А это интересно.
Уже видел такую штуку с двумя мелкими трансиками.
Стоит или не стоит пробовать пока нормальных трансформаторов нет?
Или зазор оставить?
 
Зазор надо делать, по сути два СЕ в противофазе. Но на "прелести" однотакта не стоит рассчитывать - четные таки будут компенсированы. В основном делались адептами , верующими в то , что транс с подмагничиванием " работает в классе А". Конструкции либо безграмотные, либо коммерческие, либо "слепило из того что было" smile_1
 
Т.е. включить просто два готовых бабушкиных трансика без вмешательства в зазоры?

Это есть из того что было.
 

Статистика форума

Темы
3,301
Сообщения
262,734
Пользователи
2,544
Новый пользователь
vlad'mir
Назад
Сверху Снизу