Постройка басовой секции

  • Автор темы Автор темы Пётр
  • Дата начала Дата начала
... а вам хватает 5,2 ком...
Сейчас, для использования 6П14П, я в макет прикрутил другой выходной трансформатор, Raa 8 кОм.

Рассматриваю вот такой вариант для дальнейшего прослушивания:
1.jpg

подскажите - как определяется, требуется ли вводить отрицательную обратную связь? По каким параметрам?
 
Последнее редактирование:
Идея соединить пару трансиков от телека Ш-сердечниками навстречу -была ещё в 2000 году. Но там засада была, железо было вровень с краем катушек, а сами каркасы торчали картонными краями, мешая стыковке. Убивать каркасы не стал. Идея повисла.
Я сразу не доглядел про края каркасов, но это не проблема. На это есть клеи всякие, да ленты липкие. Склеим и соберем.
Интересно вот что.
Собираем один РР транс из двух ТВЗ-1-1. Ктр у него 28. Первички соединим последовательно, вторички параллельно. Ктр будет 56. Это что приведенка при нагрузке 4 Ома получится 14 кОм? Не слишком много?
Выходные лампы будут 6П14П или 6П1П.

Петя, сделать фазоинвертор на 6Н7С с 6П14 на выходе не понравилось?
По идее, достаточно трёх ламп. Или не нравится совместное использование октальной и пальчиковых ламп? Или "длинный хвост" в душе засел?

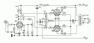
Коллеги, такой вариант норм? Дифференциальный фазоинвертор на 6Н7, 6П14-е на выходе и выходник из двух ТВЗ-1-1 встык Ш-пластинами.
 
Последнее редактирование:
14кОм самое для 6П14П даташитное.
 
Тогда вообще, зашибись, игрушечку будем делать.
А выше описанная структура на 6н7 и 6П14 ?
 
Не знаю. Я делал на предшественнице EBL21 однокаскадник.
 

Вложения

  • EBL21.jpg
    EBL21.jpg
    271.1 KB · Просмотры: 161
Имея такой фазоинверсный трансик, многое можно.
Я же хочу игрушку под нагрузку 4 Ома соорудить.
У меня же снова стройка, мотать некогда.
 
Петя, сделать фазоинвертор на 6Н7С с 6П14 на выходе не понравилось?
Почему же не понравилось... я так ещё не пробовал. Если есть такие рекомендации - могу попробовать. Но с непосредственной связью - уже не получится. На аноде у 6Н7С слишком большие напряжения нужны. Даже при малом смещении.
По идее, достаточно трёх ламп. Или не нравится совместное использование октальной и пальчиковых ламп? Или "длинный хвост" в душе засел?
Ничего не имею против применения октальных и пальчиковых ламп одновременно. "Длинный хвост" - в душе засел ещё давно. Но это не догма. Если будут убедительные советы - попробую и другой вариант ФИ. В начале - уже, например, пробовал вариант ФИ, когда сигнал на ведомую часть берётся из сеточного резистора ведущей части выходной лампы (не помню, как такое называется одним словом. То, что Бока советовал, как в "Суперприбое")
 
Почему же не понравилось... я так ещё не пробовал. Если есть такие рекомендации - могу попробовать. Но с непосредственной связью - уже не получится. На аноде у 6Н7С слишком большие напряжения нужны. Даже при малом смещении.
А зачем нам здесь непосредственная связь?
Ничего не имею против применения октальных и пальчиковых ламп одновременно. "Длинный хвост" - в душе засел ещё давно. Но это не догма. Если будут убедительные советы - попробую и другой вариант ФИ. В начале - уже, например, пробовал вариант ФИ, когда сигнал на ведомую часть берётся из сеточного резистора ведущей части выходной лампы (не помню, как такое называется одним словом. То, что Бока советовал, как в "Суперприбое")
У меня только один довод против длинного хвоста, я его здесь прочитал - малое усиление.
Думаю можно взять фазоинвертор из схемы Н. Трошкина.
IMG_20211130_162500.jpg

Потому что очень просто и усиления для 6П14 достаточно.
Вы вроде нечто подобное макетировали. Или путаю?
Далее РР выход на 6П14П с таким же или чуть большим питанием.
Сам такое буду пробовать.
Будущий миниусилитель уходит в РР.
Опыта в РР у меня нет. Но интересно.
 
Последнее редактирование:
А зачем нам здесь непосредственная связь?
Да, ни за чем... это просто "бзик" у меня такой - попробовать. Навеяно схемкой Моррисона (я приводил её ранее). В теории круто - сигнал передаётся непосредственно с анода первой лампы в сетку выходной, без межкаскадного конденсатора. И работает - от 0 Гц и до скольки может лампа...
Вы вроде нечто подобное макетировали. Или путаю?
Всё верно - пробовал подобное. А потом - "с длинным хвостом". Мой личный вердикт - с "длинным хвостом" жёсткой динамики - побольше.
 
Тогда не знаю, дело вкуса.
Я попытаюсь сделать так.
3 лампы мне хватит.

.... Мой личный вердикт - с "длинным хвостом" жёсткой динамики - побольше.
А эта самая жёсткая динамика без нормальных выходных трансформаторов бывает?
Может и первый вариант хорош был бы?
О нужности чего-то жёсткого говорить не будем. Меня рок и на SE устраивает. Здесь дело вкуса.
 
А эта самая жёсткая динамика без нормальных выходных трансформаторов бывает?
Может и первый вариант хорош был бы?
Мысль о том что я будто бы не слышу искомый звук от той или иной схемы - потому что у меня неправильный выходной трансформатор - вполне допускаю.
Но это не останавливает моё желание ещё поискать, даже с возможно неправильным трансформатором (хотя в моём понимании - он вполне правильный. Мотал его сам. Количества витков достаточно. Секционирование небольшое есть. Во вторичке провод толстый).
 
дядя Пётр, для забавы ткни свои колонки к микросхемному усилителю, у которого точно нет четных гармоник. скрашивающих трескотню рок-гитары . А то, похоже. ты перебираешь хорошие схемы вместо собрать нехорошую. И все не то.Красиво ....- и не то.
Заодно не мешало бы спектры научиться смотреть, и оставлять схему с самыми гадкими , чисто пушпульными. Задавленные в ноль четные. а того лучше, торчащие над четными нечетные гармоники. Пентодный лонгтейл- драйверок замути, взамен триодного. И усиления поимеешь и спектр изгадишь донельзя. И затрещат твои гитарки..
Ещё вариант- заведи общую ООС , хотя бы в пределах фазоинвертора. А то без ООС спектр красивый. хоть ты тресни.
 
Я слушал музыку через свой измерительный усилитель на LM3886. Правда - микросхема там китайская. Но я смотрел Спектралабом - АЧХ там ровная. И сама микросхема на заявленную производителем мощность - выходит. То есть - по тем параметрам, которые мне удалось замерить - микросхема вполне нормальная, несмотря на то, что китайская. Так вот: музыка через неё (и рок в том числе) - меня не устроили. Недавний вариант с 6П41С с двумя каскадам, где ФИ был вторым каскадом на 6Н7С с длинным хвостом - звучит гораздо интереснее (на мой ух).
С закрытыми глазами - предпочтение отдал бы тому макету на 6П41С, нежели интегральнику. Как мне кажется.

Для чистоты своих слов и мыслей - притащу свой измерительный УНЧ и ещё раз послушаю. Пока свежо.
 
Значит, делай максимально симметричный фазоинвертор, по типу Хвоста, можно дополнительно одно плечо его сделать с подстройкой усиления, выравнять плечи в ноль, смотреть равные амплитуды на сетках выходного каскада. Одинаковые резисторы в анодах 6Н7С никогда не дадут тебе идеальной симметрии, по причине врожденной кривожопости наших 6Н7С. Видимо, придется везти тебе импортные кенрады, подарок друга . Металлические , вот у них идеально половинками. А наших ящик лежит- все кривые.
ПС. Видимо, по той же причине, кривости 6Н7С, Лофтин у тебя не заводился. Там на анодах 6Н7С у тебя разница конская по постоянке. чего быть в принципе не должно.
Сколько Лофтинов поделал- при правильной прикидке режимов схема работает как вкопанная, обычное автосмещение, которое фиг чем выведешь из равновесия.
 
...
Ещё вариант- заведи общую ООС , хотя бы в пределах фазоинвертора. А то без ООС спектр красивый. хоть ты тресни.
Прежде чем пускаться во все тяжкие :), возможно имело бы смысл попробовать "попокемонить" немного, хотя бы просто по одному резистору с анодов выходных ламп, типа "Schade feedback". Изменяя их номинал, можно менять характер звучания схемы от пентодного до условно транзисторного. М.б. рок спрятался где-то там...
 
Всё верно - пробовал подобное. А потом - "с длинным хвостом".
Посмотрел схему Вашего первого макета.
Это примерно то, что я собираюсь сгородить, только с 6П14. Если с ТАН-58 получится напряжение выше чем на макете, то подам на 6Н7 напряжение повыше. Ну а выходные трансформаторы составлю из двух ТВЗ-1-1 встык без перемычек.
Думаю, для поиграться мне сложнее ничего не надо.
 
М.б. рок спрятался где-то там...
а если он и спрятался где-то там, то нужно ли его оттуда вытягивать?
Вечерком как то хочется уже не вздрючить нервы, а наоборот успокоить :)
Чем нить ненапряжным, мелодичным, а не ревущим остро-социальным.
 
Вот такой интересный вопрос.
Попались такие схемы от Хрюна или якобы от Хрюна:
Screenshot_2021-11-30-21-38-06-945_com.miui.gallery.jpg
вторую я уже приводил выше.
Screenshot_2021-11-30-21-38-14-287_com.miui.gallery.jpg
 
дядя Пётр, для забавы ткни свои колонки к микросхемному усилителю, у которого точно нет четных гармоник. скрашивающих трескотню рок-гитары . А то, похоже. ты перебираешь хорошие схемы вместо собрать нехорошую. И все не то.Красиво ....- и не то.
Вновь у самого же взыграло это любопытство, потому как сам периодически задаюсь этим вопросом: "а не пытаюсь ли я из лампового звука получить транзисторный. И что, вроде как, по многим восклицаниям в интернете - именно транзисторный подходит для рока".
Сходил, принёс УНЧ на LM3886. Включил. Слушаю. Да - всё чётко - вот он, удар в барабан... вот он - бас забасил... и музыкант чётко произнёс свою фразу... Но нет же! Моему уху однозначно слышно - что музыка-то не живая! Это запись! Я не чувствую живых музыкантов! Может, это я и накрутил сам себе в голове - не уверен. Но мне кажется, что даже самый неудачный вариант макета на лампах - позволяет почувствовать, представить себе образ живых исполнителей и инструментов. Со звучанием полупроводниковых усилителей - представить себе живых, при прослушивании музыки, - мне сложнее. Есть ещё интересный факт: вот, включил я рок, слушаю... первые секунды - вроде, нравится, интересно. Но - замечаю за собой - если играет транзисторный УНЧ - то через довольно непродолжительное время, хочется сделать потише. Подобного эффекта нет с ламповым УНЧ - музыка постоянно вовлекает, и её приятно, именно с удовольствием, слушать гораздо бОльший промежуток времени, чем это происходит с полупроводниковым (до того момента, как уже захочется сделать потише).
Заодно не мешало бы спектры научиться смотреть, и оставлять схему с самыми гадкими , чисто пушпульными. Задавленные в ноль четные. а того лучше, торчащие над четными нечетные гармоники. Пентодный лонгтейл- драйверок замути, взамен триодного. И усиления поимеешь и спектр изгадишь донельзя. И затрещат твои гитарки..
Ещё вариант- заведи общую ООС , хотя бы в пределах фазоинвертора. А то без ООС спектр красивый. хоть ты тресни.
Спасибо, Александр. Хочу это попробовать. Пентодный лонгтейл. Любопытно!
Спектр я вроде мерил. В Спектралабе на килогерце - смотришь, насколько торчит торчок на более высоких частотах (2 кГц, 3 кГц и т.д.).
С ООС тоже надо будет попробовать.

Ну а тем временем - я подключил в схеме, где у меня двухтактный лонгтейл - подключил вторые сетки выходных ламп к отводам первички выходника. То есть - перевёл в "ультралинейный режим". Звучание поменялось сильно. В нужную мне сторону. Струны у электрогитар чуть ли не зазвенели. Но: какой-то небольшой перебор с этим перезвоном струн... похоже - нужна отрицательная обратная связь, хоть небольшая (наверное). В общем - чувствуется у этого варианта большой потенциал в нужную мне сторону. Это надо сейчас мне тут записать и отметить - возможно, надо рассмотреть более аккуратно этот вариант очень простой и лаконичной схемы. Аккуратно выбрать режим первой лампы (напряжение на её анодах), аккуратно подобрать катодный резистор у выходных ламп. Ну и подумать - как можно обезопасить себя от возможного увеличения напряжения на анодах первой лампы. У Моррисона, например - первая лампа питается от гораздо мЕньшего напряжения, чем выходной каскад - может это как-то обезопасивает от заброса напряжения на анодах первой лампы.
В общем - пришёл к тому же, к чему приходил уже ранее - для рока, по крайней мере у 6П14П - ультралинейный режим гораздо лучше, чем триодный. Но надо что-то там наладить - а то "разухабистость" зашкаливает немного.
 
Схемы вроде бы одного усилителя на 2А3 от Никиты Трошкина. Но они сильно разные. Смотрим фазоинвертор на 6Н7. На одной питание ниже, но анодные резисторы по 100 кОм, на другой питание выше, но анодные резисторы 51 кОм. Соответственно токи через лампу (6Н7) здорово отличаются. С резисторами 100 кОм ток через 6Н7 уж очень мал. Интересно зачем так сделано? В другой схеме режим 6Н7 привычнее.
У кого-нибудь есть ещё схема Трошкина на 6Н7С - 2А3 ?
Интересно, как выглядит схема его РР усилителя сейчас. А то, что у каждого по-любому своё будет, понимаю.

Пишу с телефона, объединить свои два поста не могу.

Вновь у самого же взыграло это любопытство, потому как сам периодически задаюсь этим вопросом: "а не пытаюсь ли я из лампового звука получить транзисторный. И что, вроде как, по многим восклицаниям в интернете - именно транзисторный подходит для рока".
Сходил, принёс УНЧ на LM3886. Включил. Слушаю. Да - всё чётко - вот он, удар в барабан... вот он - бас забасил... и музыкант чётко произнёс свою фразу... Но нет же! Моему уху однозначно слышно - что музыка-то не живая! Это запись! Я не чувствую живых музыкантов! Может, это я и накрутил сам себе в голове - не уверен. Но мне кажется, что даже самый неудачный вариант макета на лампах - позволяет почувствовать, представить себе образ живых исполнителей и инструментов. Со звучанием полупроводниковых усилителей - представить себе живых, при прослушивании музыки, - мне сложнее. Есть ещё интересный факт: вот, включил я рок, слушаю... первые секунды - вроде, нравится, интересно. Но - замечаю за собой - если играет транзисторный УНЧ - то через довольно непродолжительное время, хочется сделать потише. Подобного эффекта нет с ламповым УНЧ - музыка постоянно вовлекает, и её приятно, именно с удовольствием, слушать гораздо бОльший промежуток времени, чем это происходит с полупроводниковым (до того момента, как уже захочется сделать потише).

Спасибо, Александр. Хочу это попробовать. Пентодный лонгтейл. Любопытно!
Спектр я вроде мерил. В Спектралабе на килогерце - смотришь, насколько торчит торчок на более высоких частотах (2 кГц, 3 кГц и т.д.).
С ООС тоже надо будет попробовать.

Ну а тем временем - я подключил в схеме, где у меня двухтактный лонгтейл - подключил вторые сетки выходных ламп к отводам первички выходника. То есть - перевёл в "ультралинейный режим". Звучание поменялось сильно. В нужную мне сторону. Струны у электрогитар чуть ли не зазвенели. Но: какой-то небольшой перебор с этим перезвоном струн... похоже - нужна отрицательная обратная связь, хоть небольшая (наверное). В общем - чувствуется у этого варианта большой потенциал в нужную мне сторону. Это надо сейчас мне тут записать и отметить - возможно, надо рассмотреть более аккуратно этот вариант очень простой и лаконичной схемы. Аккуратно выбрать режим первой лампы (напряжение на её анодах), аккуратно подобрать катодный резистор у выходных ламп. Ну и подумать - как можно обезопасить себя от возможного увеличения напряжения на анодах первой лампы. У Моррисона, например - первая лампа питается от гораздо мЕньшего напряжения, чем выходной каскад - может это как-то обезопасивает от заброса напряжения на анодах первой лампы.
В общем - пришёл к тому же, к чему приходил уже ранее - для рока, по крайней мере у 6П14П - ультралинейный режим гораздо лучше, чем триодный. Но надо что-то там наладить - а то "разухабистость" зашкаливает немного.
Впечатления интересные.
УЛ вариант многим нравится, а если ещё и с катодной обмоткой - вообще восторг!
 
Последнее редактирование:
Подключите УЛ отводы перекрёстно.
Если ТВЗ намотал симметрично, в смысле секции совпадают по виткам, перекиньте одну маленькую в катоды. Будет самая короткая ООС. Мне зашло из всех вариантов именно так — лонгтейл, катодная обмотка и перекрёстные УЛ
 
И от кого ты здесь ждешь ответа? Трошкин сюда как бы не заходит, письмо я отправил.
Ну, например, Александр Резвой может быть объяснит нафига делать фазоинвертор со столь малым током. Может в этом есть некий особый смысл.
 
И работает - от 0 Гц и до скольки может лампа...
Это бег за морковкой, принимая во внимание выходной трансформатор правильно даже ограничить сигнал снизу для устранения возможности насыщения и роста искажений. Причем прежде всего заметно будет на СЧ и ВЧ. Придётся весь тракт приводить в соответствие, стабилизировапть режимы и выходник считать с запасом.

Ну, например, Александр Резвой может быть объяснит нафига делать фазоинвертор со столь малым током. Может в этом есть некий особый смысл.
Объяснить могу: большого раскрыва по сетке, иначе выходной лампе амплитуды не хватит. Да и запас надо по входу обеспечить.
 
Объяснить могу: большого раскрыва по сетке, иначе выходной лампе амплитуды не хватит. Да и запас надо по входу обеспечить.
Так может быть Петя здесь свою динамику потерял?
Может, ему надо режими 6Н7 изменить?
 
Меняйте!
 

Вложения

  • 6П6.gif
    6П6.gif
    18.2 KB · Просмотры: 235
Пётр, меня полностью устраивают РР на ел86, РР на 6с4с. И простейший небаланс 6н9с-РР 6п3с
Схемы отлажены, повторяйте. Схема на 6с4с давно заменил первую лампу на 6с2с.
 

Вложения

  • РР на 6с4с.jpg
    РР на 6с4с.jpg
    69.9 KB · Просмотры: 213
  • IMG_0665.JPG
    IMG_0665.JPG
    278.4 KB · Просмотры: 198
  • Трошкин.jpg
    Трошкин.jpg
    163.4 KB · Просмотры: 174

Последние сообщения

Статистика форума

Темы
3,301
Сообщения
262,788
Пользователи
2,544
Новый пользователь
vlad'mir
Назад
Сверху Снизу