Постройка басовой секции

  • Автор темы Автор темы Пётр
  • Дата начала Дата начала
Дома две таких, 6н9с-РР 6п3с триод, ТВЗ от Фестиваля. И 6н1п-РР 6п9 триод, из 2-х ТВЗ-Ш
 
Ещё послушал макет с 6Н1П. В общем - нравится звучание.
Моё личное мнение - рок музыку воспроизводит лучше, чем мой имеющийся SE. А это, как бы - основная задача для меня.
Но в то же время - когда отыскал композицию, на которой звучание макета было наиболее выигрышно - позвал супругу для оценки результата и сравнения макета и действующего SE. Я был удивлён, когда в итоге - супруга, вместе со старшей дочерью - однозначно указали на то, что звучание SE на их взгляд лучше. Наверное - они предрасположены к камерной музыке, и рок им не нравится в принципе...
Что ещё могу сказать. В сравнении с лофтином-селфсплитом (как наиболее интересным для меня до настоящего момента) - макет играет громче, от того же самого источника. И при этом - если селфсплит доходил до ограничения - то макет с 6Н1П+PP 6П41С - играет громче и до ограничения не доходит, даже при максимальном уровне с источника. Ещё могу сказать, что селфсплит всё же более чётко воспроизводил сигнал. Это слышно на каких-то электронных вещах (синтезатор). Макет нынешний - он как бы немного сглаживает острые углы электронной музыки, а селфсплит ранее - отыгрывал их острее.
Меня вот ещё что удивляет. В самом начале этой эпопеи - я делал макет с очень похожей схемотехникой. Разница была в том, что вместо 6Н1П стояла 6Н7С и напряжение питания вместо 400В было 300В. И в тот раз - звучание меня ничем не заинтересовало.
Ещё - покрутил немножко подстроечник в сеточном резисторе. Действие такое: чуть уменьшаешь амплитуду на второй сетке 6Н1П - и звучание становится более академичным, "триодным". Чуть увеличиваешь сигнал на второй сетке - и звучание становится более ярким, электрогитары подаются вперёд. Считаю это - как "плюс" подобной схемы (можно настроить под себя).
В общем - в голове крутится - как бы сравнить полученные результаты с этим макетом на 6Н1П и предыдущим - селфсплитом. На подсознательном уровне - влияет, конечно, высказанные тут мнения насчёт того, что селфсплит это "исказитель", в то время, как подобный вариант ФИ на 6Н1П - "правильная конструкция". Но хотелось бы понять своё собственное мнение, не беря во внимание общественное.
 
Последнее редактирование:
И тем не менее Петя не нашёл существенного преимущества РР на роке. Так, на уровне мне вроде кажется, а вроде и не кажется. И, думаю, не найдёт.
SE играют ВСЁ! И играют хорошо.
Мне лично РР хочется просто так, чтобы был.
 
1.png
схема с доп. ништяками
 
Последнее редактирование модератором:
Не было у Никиты Трошкина такого г...
 
Вот и спрашивайте Комелева Константина
 
Вот и спрашивайте Комелева Константина
Спрашивать особо нечего. Эта схема (с кучей крутилок) была на АП. Там же была старая схема Трошкина из журнала Класс А.
Поэтому спросил, что есть у Вас? у Вас же целая коллекция схем.
Не хочется, не показывайте.
 
НЕ видел у Никиты ни одной схемы, и оформленной, только от руки, сорри Вам...
 
Я правильно понял, селфсплиттер даёт вдвое меньше мощность чем классический РР на тех же лампах?
 
Имел честь слушать этот услилитель автора, а также собрать по этой схеме для товарища.
Собирали со всей этой кучей подстроечников?
Как-то там их слишком много.
Т.е. схема похожа на схему из Класс А, но там ни одного подстроечника нет.
В Класс А схема точно Трошкина, т.к. статья его.
 
Собирали со всей этой кучей подстроечников?
Как-то там их слишком много.
Т.е. схема похожа на схему из Класс А, но там ни одного подстроечника нет.
В Класс А схема точно Трошкина, т.к. статья его.
1. Да, ведь удобно же.
2. Н.С. присылал схему протоипа. Сейчас не могу её найти((( Пороюсь дома в бумагах. В схеме ещё ихняя 6ж7/8 по входу для микрофона и ни одного подстоечника
 
Так эту схемку с морем крутилок откуда взяли?
И как делали сами?
Ваш практический вариант есть?
 
Так эту схемку с морем крутилок откуда взяли?
И как делали сами?
Ваш практический вариант есть?
1. Схема предоставлена Н.С. Трошкиным.
2. Делал по схеме.
3. Делал, для товарища.
 
Т.е. Вы поставили все эти крутилочки?!!
Именно эта схема была на Аудио Портале.
 
Я правильно понял, селфсплиттер даёт вдвое меньше мощность чем классический РР на тех же лампах?
С обычным питанием-да. Поднять питание на величину потери в катодном резисторе- та же мощность и получится.
 
Настраивал макет. Равенство амплитуды на анодах 6Н1П - подстраивается просто. Ставишь щуп осциллографа на общий катод 6Н1П - и крутишь переменник в сеточном резисторе выходной лампы (при имеющейся синусоиде на входе). В каком-то положении пульсации на катоде перестают быть и осциллограф показывает прямую линию - вот и есть равенство амплитуд.
Затем - переменником в катоде 6Н1П регулировал одновременность наступления ограничения и положительной и отрицательной полуволны на анодах 6Н1П. Затем - снова регулировка по переменнику в сеточном резисторе. И так несколько раз.
В итоге - всё устаканилось.
Одновременность наступления ограничения на анодах 6Н1П выглядит так:
Посмотреть вложение 27740
сигнал до наступления ограничения - достигает почти 150В амплитуды на анодах 6Н1П. Катодный резистор получился 940 Ом.
Замеренные напряжения были такие:
Посмотреть вложение 27741
Затем - потащил слушать.
Фееричного ничего сначала не услышал.
Но звук - интересный довольно. Особенно, когда в мыслях понимаешь всю простоту схемы. Прослушал довольно долго. И хочу ещё послушать потом. Как бы - ощущается запас по мощности, даже при малом уровне. Оно как бы - положительно отражается на восприятии звучания в общем.
При входном напряжении 0,4В, напряжение на сетках 6П41С составило по 10,8В. То есть усиление у 6Н1П в этом каскаде получилось 27.
с 0,4 в на входе раскачать выходные лампы на полную- чем не достижение.
 
с 0,4 в на входе раскачать выходные лампы на полную- чем не достижение.
Ну... я их вообще-то не раскачал на полную... с 0,4В на входе - я получил 10,8В на сетках выходных ламп. Так как смещение выходных ламп 45В - то я не раскачал выходные лампы "на полную".
Я хотел обратить этой своей фразой внимание на то, что усиление получилось больше чем было с 6Н7С (первые мои эксперименты в этом заходе:
1.jpg

).
Сейчас коэффициент усиления реальный составил 27. А ранее, с лампой 6Н7С и питанием 300В, - был меньше, был 21.
А ещё я говорил о том - что если сравнить предыдущий вариант селфсплит на 6П14П и теперешний - 6Н1П+ PP 6П41С, то получается два момента:
1. Селфсплит играет тише при одном и том же напряжении от источника - то есть чувствительность (назовём так) у теперешнего варианта (6Н1П+ PP 6П41С) - выше, даже несмотря на то, что 6Н1П не раскачивает выходные лампы на полную.
2. При максимальном напряжении на источнике - селфсплит заходил в ограничение (то есть - перегруз, большие искажения). В то время как теперешний вариант (6Н1П+ PP 6П41С) даже при максимальном напряжении с источника - до ограничения не доходит. То есть: максимальная мощность в случае с 6Н1П+ PP 6П41С - получается больше, чем в варианте селфсплита на 6П14П, при одном и том же источнике звука.
Эти два момента, как бы, - говорят о преимуществах варианта 6Н1П+ PP 6П41С, по сравнению с селфсплитом.
Но у селфсплита - звук, вроде бы, мне понравился больше. Чёткость лучше, особенно на басу. Наверное, за счёт гальваносвязи с первым каскадом.
 
6н1п, небаланс, двухтакт 2*РР 6п14п, без ООС, Rаа~10ком, всё. И чувств. норма. И старые схемы сами забудете.
 
6н1п, небаланс, двухтакт 2*РР 6п14п, без ООС, Rаа~10ком, всё. И чувств. норма. И старые схемы сами забудете.
Именно так. Схема совершенно самодостаточная и звучная.
К тому же любую схемку нужно включить и послушать подольше. И если не наступит отторжения в душе, а звук будет радовать каждый раз. значит, сложилось.
 
Крайние два сообщения - я так понимаю - сводятся к тому, что мне советуют собрать новый вариант макета? "фазоинвертор по схеме Хрюна или Лихницкого на 6н1п" с выходными лампами 6П14П? Питание при этом оставить такие же - для ФИ +400В, для выходного каскада +300В?
 
Так 6П14П тоже 400 вольт держат. Почему бы их накормить по полной?

Кажется наврал. То я 400 вольт на 6П6С подавал.
Что там у Юрия Робертовича в однотактниках было?
По справочнику всего-то 300 в
 
Крайние два сообщения - я так понимаю - сводятся к тому, что мне советуют собрать новый вариант макета? "фазоинвертор по схеме Хрюна или Лихницкого на 6н1п" с выходными лампами 6П14П? Питание при этом оставить такие же - для ФИ +400В, для выходного каскада +300В?
Можно всяко: питание 400 на всех, вых каскад на 6п41с. Можно питание 400в, но схема селфспит на 6п14п. Можно 300 в на все, выход на 6п14п, драйвер по Лихницкому , с их куриным смешением драйверу на 6н1п хватит и 300.
 
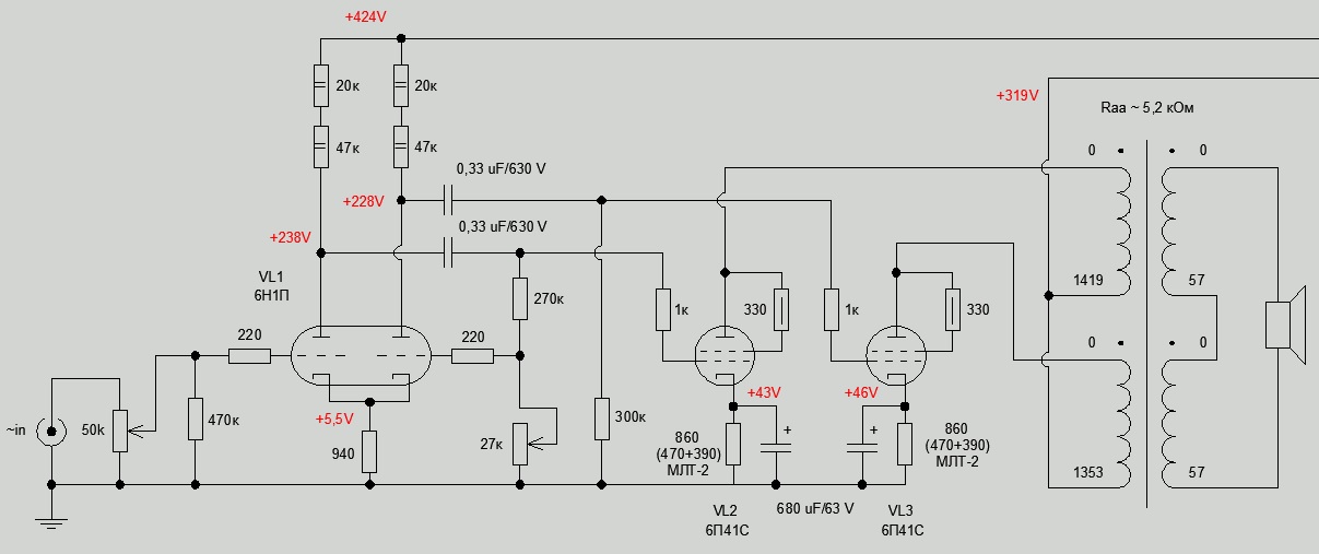
Я так понял, следующим вариантом макета, предлагается вот такая схема:
1.jpg

Взгляните, прошу. Может, где-то что-то следует подкорректировать.
 
Я так понял, следующим вариантом макета, предлагается вот такая схема:
Посмотреть вложение 27844
Взгляните, прошу. Может, где-то что-то следует подкорректировать.
Резистор-антизвон в правой сетке фазоинвертора лишной, его роль выполняют резисторы делителя.
Ещё замечу, что красивая картинка на экране осциллографа,плавно ограниченный верхушками сигнал, соответствует и красивому комфортному звуку, лишенному моря грязи при жестком ограничении сигнала, когда верхушки словно отрезаны ножом. Проверено не раз.
 

Вложения

  • IMG_20201206_234040.jpg
    IMG_20201206_234040.jpg
    380.1 KB · Просмотры: 142
  • IMG_20201207_134523.jpg
    IMG_20201207_134523.jpg
    333.8 KB · Просмотры: 128
  • IMG_20210314_145203_1.jpg
    IMG_20210314_145203_1.jpg
    294 KB · Просмотры: 134
  • IMG_20210314_152830.jpg
    IMG_20210314_152830.jpg
    545.9 KB · Просмотры: 154
Последнее редактирование:

Статистика форума

Темы
3,302
Сообщения
262,840
Пользователи
2,544
Новый пользователь
vlad'mir
Назад
Сверху Снизу