Простой прибор для измерения усиления транзисторов средней и большой мощности

  • Автор темы Автор темы KSV
  • Дата начала Дата начала
Если работали при два по 15, то с токовыми параметрами норма, а при два по 25 умерли - возможно они по напряжению ниже, например, КТ819Г (100В) работает, а КТ819Б (40В) гикнется.
По испытанию на напряжение сделал приборчик, сейчас буду делать импульсный по току с пределами 0,5 - 1 - 2 - 5 - 10А, только немного расширенный: отношение тока базы к току коллектора сделаю не фиксированный 1/10, а переключаемый 1/10, 1/20, 1/50, 1/100, 1/250. Думаю так можно будет дополнительно увидеть примерное усиление на разных токах, а также проверить на нагрев.
У меня некоторые с буквой "Г" терпели до 160-170 в.
Все наши транзисторы терпят напряжение выше, чем в даташите.
 
Все наши транзисторы терпят напряжение выше, чем в даташите.
Именно так. У 2SK998 предельное напряжение 120 В.
Проверить? Нет проблем - включить к выпрямителю 220 В через резистор, пусть 100 кОм.
Так что дело 100% в перегреве из-за буржуйской экономии на меди. Хоть стачивай пластик на подошве, чтобы подобраться к кристаллу.
Тепловое сопротивление неизвестно, поэтому даже измеряя температуру, мы не узнаем что там с кристаллом.
Но можно народным методом - поставить на штатный радиатор и греть на разных мощностях пока не сгорит или пока не будет достигнута нужная мощность.
При измерении усиления на токе 2 А качественно всё сразу видно - показания тока на тестере плывут на бешеной скорости, а у КТ819ГМ медленно ползут.
P.S. Помнится, я проверял свои КТ814Б на напряжение. Примерно 90% выдерживали напряжение, как у КТ814Г.
 
При измерении усиления на токе 2 А качественно всё сразу видно - показания тока на тестере плывут на бешеной скорости, а у КТ819ГМ медленно ползут.
Это готовое решение для оценки перегрева кристалла.
 
Это готовое решение для оценки перегрева кристалла.
Да, на глаз видно - хороший или плохой отвод тепла от кристалла, но нам желательно количественно знать на что способен транзистор.
Для подлинного это обычно можно определить по справочному листку (если удастся найти) - там указано тепловое сопротивление кристалл-корпус, но для сомнительного - нет, а для 2SK998 я просто не нашёл.
В общем, делать надо, но пока не до того.
 
Да, на глаз видно - хороший или плохой отвод тепла от кристалла, но нам желательно количественно знать на что способен транзистор.
Для подлинного это обычно можно определить по справочному листку (если удастся найти) - там указано тепловое сопротивление кристалл-корпус, но для сомнительного - нет, а для 2SK998 я просто не нашёл.
В общем, делать надо, но пока не до того.
Может 2SK988? потому что 2SK998 в корпусе ТО92
https://datasheetspdf.com/pdf-file/1021816/InchangeSemiconductor/2SK988/1
 
Да, я писал на память и ошибся.
Правильно: 2SD998 N-P-N, у всего десятка усиление по току 100 и чуть более при токе коллектора и 200 мА и 2 А, насыщение К-Э 0,2 В, и парные к ним 2SB778 P-N-P чуть похуже - усиление у всех 87-102 и насыщение побольше - 0,5 В.
 
Да, я писал на память и ошибся.
Правильно: 2SD998 N-P-N, у всего десятка усиление по току 100 и чуть более при токе коллектора и 200 мА и 2 А, насыщение К-Э 0,2 В, и парные к ним 2SB778 P-N-P чуть похуже - усиление у всех 87-102 и насыщение побольше - 0,5 В.
Гляньте , там на корпусе внизу индекс ноль, это признак усиления за сотню.
 
Гляньте , там на корпусе внизу индекс ноль, это признак усиления за сотню.
Спасибо, я курсе, и кажется, это буква О. Дело не в этом, а в том что по факту хорошее ровное усиление при том, что транзисторы несомненно поддельные т. к. дешёвые и с Али. Есть на Али продавцы, которые торгуют не подделками (пишут и с я склонен верить), но цены у них ВЫШЕ, чем в ЧиД и продают они от 10 шт. и больше, минимальный заказ обычно четырехзначная сумма, а в ЧиД то же хоть поштучно.
Сейчас взглянул - в ЧиД они по 110 руб, по цене транзисторов более популярных, а на Али они по 30 руб - 3-4 раза дешевле.
Оп-па. Какой я лопух - на сайте ЧиД русским языком написано Pd=10Вт как-то раньше на обращал внимание отвлекшись на непонятное мне hFE= 7К(тип) [TO-3PF] я помнится решил, что они составные т. к. усиление 7000 раз, полез в справочный листок, но типовое усиление порядка сотни.
Тогда понятно -10 Вт при очень хорошем теплоотводе, при этом ток обещают до 10 А - фактически импульсный транзистор.
Невысокая предельная частота 12 МГц скорее привлекает, при 30 Мгц легче поймать возбуждение.
С буквой R усиление 55...110, с буквой О 80...160.
При этом указано насыщение К-Э
Collector-emitter saturation voltage IC=5A; IB=0.5A 2.5V
В том же режиме у меня 0,2 В.
А по графику насыщения оно около нуля.
·Complement to type 2SB778
Кстати, назначение транзисторов
APPLICATIONS
·High power amplifier applications
·Recommended for 45~50W audio
frequency amplifier output stage

Рекомендуют как раз для домашних усилителей до 50 Ватт, я бы добавил - "музыкальных" ватт, а вот как предвыходные они должны быть очень хороши.
Аналогично, думаю, для синусоидальных 25 Вт, безусловно в режиме АВ и лучше В.
P.S. Вспомнил. Передумал я их ставить в усилитель Агеева потому что там крайне важен хороший тепловой контакт, а с пластиком его быть не может в принципе.
 
P.S. Вспомнил. Передумал я их ставить в усилитель Агеева потому что там крайне важен хороший тепловой контакт, а с пластиком его быть не может в принципе.
Вот наши КТ8101 и 8102, тепловой контакт вполне себе неплохой:
 

Вложения

  • 8101-8102.jpg
    8101-8102.jpg
    393.8 KB · Просмотры: 365
У меня десяток BD911 и десяток BD912, уверен, что с Али. Измерил половину, ниже результат. Напоминаю, ток коллектора 4 А.
Есть ещё десяток, но там что-то другое, похоже с резисторами, поэтому нормально не измеряются, пойдут как ключевые для реле и т. п.
BD911.png

BD912.png

По мутным графикам в справочном листке, при таком токе норма до 0,5 В т. е. BD911 укладываются, BD912 - нет, но не ужасно. Думаю, подделки, но удовлетворительного качества.
Кривая зависимости усиления от тока соответствует справочному листку.
Не засекал время, но держат без радиатора(!) ток 4 А и греются, но секунд 10 пальцы терпят, думаю, с радиатором всё будет нормально. Напряжение насыщения плывёт типично - уменьшается при нагреве.
Есть у меня по две пары TIP41 и TIP42 - аналог этих и КТ818, КТ819. Судя по количеству, куплены в ЧиД на пробу.
С одной стороны усиление у них поменьше, с другой - оно весьма стабильно.
TIP41.png

TIP42 похуже, но это типично для кремниевых P-N-P транзисторов (для гераниевых - наоборот).
Удивительно, что напряжение насыщения стабильно и даже растёт(!) с нагревом (на несколько милливольт).
Думаю, хорошие транзисторы и цена даже в ЧиД скромная. Годятся в усилитель Агеева, например.
***
Сам себя не похвалишь - никто не похвалит. Я считаю, что приборчик получился удачный. Готовые дешевые платы DC-DC, готовые блоки питания, один из них маломощный. Никакой платы нет - одна винтовая колодка на проводочках и кнопочка.
Попробуйте, это просто.
 
У меня десяток BD911 и десяток BD912, уверен, что с Али. Измерил половину, ниже результат. Напоминаю, ток коллектора 4 А.
Есть ещё десяток, но там что-то другое, похоже с резисторами, поэтому нормально не измеряются, пойдут как ключевые для реле и т. п.
Посмотреть вложение 15019
Посмотреть вложение 15020
По мутным графикам в справочном листке, при таком токе норма до 0,5 В т. е. BD911 укладываются, BD912 - нет, но не ужасно. Думаю, подделки, но удовлетворительного качества.
Кривая зависимости усиления от тока соответствует справочному листку.
Не засекал время, но держат без радиатора(!) ток 4 А и греются, но секунд 10 пальцы терпят, думаю, с радиатором всё будет нормально. Напряжение насыщения плывёт типично - уменьшается при нагреве.
Есть у меня по две пары TIP41 и TIP42 - аналог этих и КТ818, КТ819. Судя по количеству, куплены в ЧиД на пробу.
С одной стороны усиление у них поменьше, с другой - оно весьма стабильно.
Посмотреть вложение 15023
TIP42 похуже, но это типично для кремниевых P-N-P транзисторов (для гераниевых - наоборот).
Удивительно, что напряжение насыщения стабильно и даже растёт(!) с нагревом (на несколько милливольт).
Думаю, хорошие транзисторы и цена даже в ЧиД скромная. Годятся в усилитель Агеева, например.
***
Сам себя не похвалишь - никто не похвалит. Я считаю, что приборчик получился удачный. Готовые дешевые платы DC-DC, готовые блоки питания, один из них маломощный. Никакой платы нет - одна винтовая колодка на проводочках и кнопочка.
Попробуйте, это просто.
Точные и весьма полезные данные, Качественная работа. Выбор приличных транзисторов ширится. Спасибо вам!
 
У меня десяток BD911 и десяток BD912, уверен, что с Али. Измерил половину, ниже результат. Напоминаю, ток коллектора 4 А.

Есть у меня по две пары TIP41 и TIP42 - аналог этих и КТ818, КТ819. Судя по количеству, куплены в ЧиД на пробу.
Загнал в симулятор эти транзисторы, хорошо совпадают, у Вас по усилению линейность даже лучше
BD, TIP.png
 
Загнал в симулятор эти транзисторы, хорошо совпадают, у Вас по усилению линейность даже лучше
Посмотреть вложение 15038
Да, это видно и на глаз.
Но проблема в том, что и "восстановленные с разборки" 2SA1302 купленные на Али тоже укладывались в норму по datasheet - отличное ровное усиление, низкое напряжение насыщения. Но когда я поставил их в блок питания на место регулирующего транзистора, две штуки мгновенно по очереди сгорели. Вскрытие при помощи молотка и наковальни показало истину - кристалл 2 мм квадрат на стальной пластине (не непосредственно на медной).
Я писал об этом выше и приводил фото со стрелочками.
Вывод был такой: проведенные испытания необходимы, но недостаточны. Необходима еще одна проверка - горячим молотком да со всей дури по голове кристалла, если выдержит - вероятно, он настоящий, или это хорошая копия. Пока сделать это руки не доходят, а как делать - я тоже описывал выше.
Конечно, это не научно и не эстетично, но зато дёшево, надёжно и практично.
 
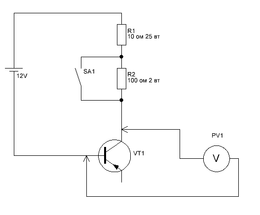
Мы с Вами неоднократно обсуждали методы испытания транзисторов на факт подделки. Также говорили про измерение теплового сопротивления переход-корпус, желательно простого. Предлагаю на обсуждение простой способ измерения теплового сопротивления, по данной схеме. Способ конечно не точный, но для повторяемости результата думаю пойдет.
Измерение теплового сопротивления транзистора.GIF

Транзистор нужно установить на небольшой радиатор, можно и на побольше, будут стабильнее результаты. Подключать транзистор к схеме нужно переходом коллектор-база, так как кристалл приварен коллектором к корпусу. Ток использовать не более 10% от максимального тока транзистора
1) Включаем схему с разомкнутым выключателем, ток цепи приблизительно 0,1А, ток небольшой и мощность около 0,07 Вт нагреет кристалл незначительно, примерно на пару-тройку градусов. Измеряем напряжение до тех пор, пока оно не перестанет изменяться (наступит тепловой баланс кристалла). Как только напряжение перестало «плыть», записываем его (например, U1=0,6 В) и переходим к пункту 2
2) Замыкаем выключатель, при этом у нас ток увеличится до 1,1А. Измеряем его до тех пор, пока не перестанет «плыть», записываем его (например, U2=1 В). Размыкаем выключатель и записываем самые первые показания прибора после размыкания, это важно, так как транзистор начнет охлаждаться. (например, U3=0,5 В), Выключаем схему и переходим к пункту 3 – расчетам.
3) Р1=U1*I1=0,6*0,1=0,06 Вт
Р2=U2*I2=1*1,1=1,1 Вт
dP=P2-P1=1,1-0,06=1,04 Вт
dU=U1-U3=0,6-0,5=0,1 В
Так как температурный коэффициент кремния примерно равен «-2» мВ/градус, то можно вычислить изменение температуры кристалла dT=dU / TKU=100 мВ / 2 мВ/градус=50 градусов цельсия, это означает что кристалл нагрелся на 50 градусов относительно работы на малой мощности.
Тепловое сопротивление Rt=dT / dP=50 / 1,04=48 градусов на ватт.
Расчеты приведены для примера, в реальности разброс цифр будет меньше, так как мощность небольшая и тепловое сопротивление гораздо меньше, для измерения лучше использовать цифровой вольтметр не менее 3 значащих цифр, поэтому подойдет практически любой мультиметр
Если испытания проводить с одним и тем же радиатором, то можно с уверенностью говорить о сходимости размера кристаллов между транзисторами.
Пока только теория проверку проведу на работе между праздниками 4 – 7 мая, если кто опередит, против не буду 😉
 
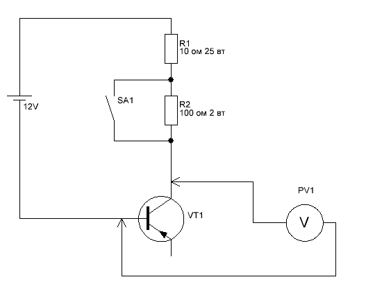
Мы с Вами неоднократно обсуждали методы испытания транзисторов на факт подделки. Также говорили про измерение теплового сопротивления переход-корпус, желательно простого. Предлагаю на обсуждение простой способ измерения теплового сопротивления, по данной схеме. Способ конечно не точный, но для повторяемости результата думаю пойдет.
Посмотреть вложение 15058
Транзистор нужно установить на небольшой радиатор, можно и на побольше, будут стабильнее результаты. Подключать транзистор к схеме нужно переходом коллектор-база, так как кристалл приварен коллектором к корпусу. Ток использовать не более 10% от максимального тока транзистора
1) Включаем схему с разомкнутым выключателем, ток цепи приблизительно 0,1А, ток небольшой и мощность около 0,07 Вт нагреет кристалл незначительно, примерно на пару-тройку градусов. Измеряем напряжение до тех пор, пока оно не перестанет изменяться (наступит тепловой баланс кристалла). Как только напряжение перестало «плыть», записываем его (например, U1=0,6 В) и переходим к пункту 2
2) Замыкаем выключатель, при этом у нас ток увеличится до 1,1А. Измеряем его до тех пор, пока не перестанет «плыть», записываем его (например, U2=1 В). Размыкаем выключатель и записываем самые первые показания прибора после размыкания, это важно, так как транзистор начнет охлаждаться. (например, U3=0,5 В), Выключаем схему и переходим к пункту 3 – расчетам.
3) Р1=U1*I1=0,6*0,1=0,06 Вт
Р2=U2*I2=1*1,1=1,1 Вт
dP=P2-P1=1,1-0,06=1,04 Вт
dU=U1-U3=0,6-0,5=0,1 В
Так как температурный коэффициент кремния примерно равен «-2» мВ/градус, то можно вычислить изменение температуры кристалла dT=dU / TKU=100 мВ / 2 мВ/градус=50 градусов цельсия, это означает что кристалл нагрелся на 50 градусов относительно работы на малой мощности.
Тепловое сопротивление Rt=dT / dP=50 / 1,04=48 градусов на ватт.
Расчеты приведены для примера, в реальности разброс цифр будет меньше, так как мощность небольшая и тепловое сопротивление гораздо меньше, для измерения лучше использовать цифровой вольтметр не менее 3 значащих цифр, поэтому подойдет практически любой мультиметр
Если испытания проводить с одним и тем же радиатором, то можно с уверенностью говорить о сходимости размера кристаллов между транзисторами.
Пока только теория проверку проведу на работе между праздниками 4 – 7 мая, если кто опередит, против не буду 😉
Есть одно западло. Реальные замеры уплывания напряжения на переходе при стабильном токе дают от 2 до 4 мв/градус, в зависимости от конкретного прибора...
 
Предлагаю на обсуждение простой способ измерения теплового сопротивления, по данной схеме.
Вячеслав!
У Вас научно-академический подход, у меня - утилитарный, практический, любительский. Думаю, будет полезно, если мы пойдём к одной цели каждый своей дорожкой.
Я скептически отношусь к измерениям малыми токами.
Может оказаться (и я выше привёл множество примеров этого), что транзисторы хорошо работают при малых (хотя 2 А и 4 А - не такие уж малые токи) токах, но дохнут в реальных схемах.
Многоэтажные формулы хороши, но проблема в том, что в них надо ввести кучу величин, некоторые из которых измерить на практике очень трудно, а то и не реально - у нас, любителей, всё-таки не исследовательские лаборатории с кучей дорогущих приборов.
Поэтому мне интереснее - будет надёжно и хорошо работать, например, транзистор или не будет, а остальное - вторично.
Давайте не обсуждать, а делать.
Не критикую Ваши методы, просто я стараюсь делать не эстетично, а дёшево, надёжно и практично.
С интересом читал и буду читать ваши исследования, но делать буду по-своему. Не факт, что уменя получится удачно, но попробую.
 
Видимо, продолжу свои замеры площади кристалла безмолотковым методом. Но трусить буду переход база-коллектор. И ток задувать побольше.
 
Я скептически отношусь к измерениям малыми токами.
1А для тока базы не такой уж и маленький, в остальном с Вами согласен, это не всеобъемлющий метод, думаю это дополнение будет к усилению, насыщению, напряжению и частоте, больше наверное уже не важно измерять
 
Мы с Вами неоднократно обсуждали методы испытания транзисторов на факт подделки. Также говорили про измерение теплового сопротивления переход-корпус, желательно простого. Предлагаю на обсуждение простой способ измерения теплового сопротивления, по данной схеме. Способ конечно не точный, но для повторяемости результата думаю пойдет.
Посмотреть вложение 15058
Транзистор нужно установить на небольшой радиатор, можно и на побольше, будут стабильнее результаты. Подключать транзистор к схеме нужно переходом коллектор-база, так как кристалл приварен коллектором к корпусу. Ток использовать не более 10% от максимального тока транзистора
1) Включаем схему с разомкнутым выключателем, ток цепи приблизительно 0,1А, ток небольшой и мощность около 0,07 Вт нагреет кристалл незначительно, примерно на пару-тройку градусов. Измеряем напряжение до тех пор, пока оно не перестанет изменяться (наступит тепловой баланс кристалла). Как только напряжение перестало «плыть», записываем его (например, U1=0,6 В) и переходим к пункту 2
2) Замыкаем выключатель, при этом у нас ток увеличится до 1,1А. Измеряем его до тех пор, пока не перестанет «плыть», записываем его (например, U2=1 В). Размыкаем выключатель и записываем самые первые показания прибора после размыкания, это важно, так как транзистор начнет охлаждаться. (например, U3=0,5 В), Выключаем схему и переходим к пункту 3 – расчетам.
3) Р1=U1*I1=0,6*0,1=0,06 Вт
Р2=U2*I2=1*1,1=1,1 Вт
dP=P2-P1=1,1-0,06=1,04 Вт
dU=U1-U3=0,6-0,5=0,1 В
Так как температурный коэффициент кремния примерно равен «-2» мВ/градус, то можно вычислить изменение температуры кристалла dT=dU / TKU=100 мВ / 2 мВ/градус=50 градусов цельсия, это означает что кристалл нагрелся на 50 градусов относительно работы на малой мощности.
Тепловое сопротивление Rt=dT / dP=50 / 1,04=48 градусов на ватт.
Расчеты приведены для примера, в реальности разброс цифр будет меньше, так как мощность небольшая и тепловое сопротивление гораздо меньше, для измерения лучше использовать цифровой вольтметр не менее 3 значащих цифр, поэтому подойдет практически любой мультиметр
Если испытания проводить с одним и тем же радиатором, то можно с уверенностью говорить о сходимости размера кристаллов между транзисторами.
Пока только теория проверку проведу на работе между праздниками 4 – 7 мая, если кто опередит, против не буду 😉
Я мысленно пришел к такому же методу, приращение падения на кристалле при двух значениях проверочного тока, малого длительное время и форсированного- за короткое. Но у вас математика продвинутая, нужно осмысление.
 
Малый ток нужен только для измерения температуры кристалла по принципу измерителей температуры с диодным (транзисторным) датчиком, здесь некритично, можно хоть 10 мА, а большой для нагрева кристалла. Кстати если сделать 10 мА можно не вычислять dP, она станет незначительной, можно будет взять просто Р2
 
Я мысленно пришел к такому же методу, приращение падения на кристалле при двух значениях проверочного тока, малого длительное время и форсированного- за короткое. Но у вас математика продвинутая, нужно осмысление.
Проблема в том, что несмотря на продвинутую математику, изначально есть изъян - малый нагрев.
Температуру кристалла измерить невозможно, температуру снаружи - трудно.
Я выше писал и показывал, что даже при токе 4 Ампера(!) в силу малого падения напряжения, нагрев настолько небольшой, что без всякого радиатора транзистор не горячий, его можно спокойно держать в руках.
На опыте я убедился, что малые поддельные кристаллы легко переносят подобные испытания, а на практике и при серьёзной нагрузке - горят, как спички.
 
Спасибо на новые прекрасные и полезные знания! Я счастлив, что есть рядом такие коллеги.

Проблема в том, что несмотря на продвинутую математику, изначально есть изъян - малый нагрев.
Температуру кристалла измерить невозможно, температуру снаружи - трудно.
Я выше писал и показывал, что даже при токе 4 Ампера(!) в силу малого падения напряжения, нагрев настолько небольшой, что без всякого радиатора транзистор не горячий, его можно спокойно держать в руках.
На опыте я убедился, что малые поддельные кристаллы легко переносят подобные испытания, а на практике и при серьёзной нагрузке - горят, как спички.
Отсюда мораль: если нужны транзисторы для надежного усилителя, проводим краш-тест при токе 4 А. Слабые отпадают, крепкие остаются с нами.
Сейчас неспешно возвращаюсь к началу темы и конспектирую схему измерения. Чтобы в тетрадке было всё- и рядом.
 
Спасибо на новые прекрасные и полезные знания! Я счастлив, что есть рядом такие коллеги.
Спасибо на добром слове, но я по жизненному опыту знаю, что после этого "маятник качнётся в обратную сторону".
Не утверждаю, что прав я и только я, просто излагаю своё вИдение. Могу ошибаться. И продолжаю считать, что на вершину можно ползти по разным склонам - больше шансов, что кто-то до неё доберётся.
 
На опыте я убедился, что малые поддельные кристаллы легко переносят подобные испытания, а на практике и при серьёзной нагрузке - горят, как спички.
Проблема не в том что переносят или нет, а в том что измерить есть стальная пластина или нет и в том что измерить кристалл маленький или нет, особенно транзисторы в изолированных корпусах. Фирменные работают нормально, а вот поддельные могут быть с более толстой изоляцией, как их китайцы заливали?
И продолжаю считать, что на вершину можно ползти по разным склонам - больше шансов, что кто-то до неё доберётся.
И Вам спасибо, не затронули бы тему, мысли в голове не зашевелились бы...
 
Спасибо на добром слове, но я по жизненному опыту знаю, что после этого "маятник качнётся в обратную сторону".
Не утверждаю, что прав я и только я, просто излагаю своё вИдение. Могу ошибаться. И продолжаю считать, что на вершину можно ползти по разным склонам - больше шансов, что кто-то до неё доберётся.
Простые и удобные методы как правило, самые крепко забытые или неизвестные))))
PS. А скажите, нагрев кристалла по обратному току эмиттера или коллектора можно применить? Нагрел- измерил?
 
Простые и удобные методы как правило, самые крепко забытые или неизвестные))))
PS. А скажите, нагрев кристалла по обратному току эмиттера или коллектора можно применить? Нагрел- измерил?
Обратный ток от температуры есть функция напряжения, чистоты исходного кристалла и качества техпроцесса. Вангую, что по обратному ни площадь, ни теплоотвод, ни вообще поддельность не определить. Только соответствие даташиту.
 
По поводу железо или медь. Подносим к теплоотводящей поверхности катушку торцом, включенную в генератор 30 кГц. На медь реакции нет, на сталь - падение частоты. Короче, избирательный металлоискатель). С выводами - то же самое. Это если магнит не магнитится)
 
По поводу железо или медь.
Думаю, если конструктив грамотный, как на фото в #66, и внутри для прочности стальная рамка ("шасси" и т. п. не знаю как назвать) с окном в центре, а кристалл лежит на медной пластине (другая сторона медной пластины прижата к радиатору), то не страшно если транзистор магнитится.
Так сделано или нет - узнать поможет молоток.
Но если кристалл укреплён на стальной пластине, как на моих подделках - дело хуже. Транзисторы надо будет перевести в класс "средней мощности" где они смогут успешно работать.
Как проверять транзисторы, я решил, схема в голове, без страшных мощных резисторов и многоамперных блоков питания.
При этом будет работать защита от повреждений.
Осталось собрать и проверить.
Вы будете смеяться, но добавляется всего 1 деталь - китайский резистор 1 Ом (из двух кирпичиков по 0,5 Ом). Вся хитрость в настройке.

Ну вот, есть первые обнадёживающие результаты, предположения подтверждаются, короткие импульсы - фигня.
Есть непонятные и странные вещи, но это - потом.
Добавил резистор 1 Ом, 10 Вт. Ток 2 А, напряжения - разные. Фактически проверяется ОБР. Транзистор привинчен к радиатору от процессора.
Произведение U к-э на ток = мощность.
MJ21194 - красивая подделка, прошла все предыдущие испытания. При мощности 10 Вт держится 5 секунд и напряжение К-Э падает, но не до нуля, корпус тёплый.
2SC3281 - фото с кристаллом 2 на 2 мм - выше.
Держит 22 Вт довольно долго - около минуты, дальше выключал.
2SD1047 - из набора БП с Али, который странно себя вёл и был заменён. Не выдерживает 10 Вт.
2SD1047 - с Али, куплен отдельно. Выдержал 35+ Вт около минуты, шкворчал если на него плюнуть, нагрев сильный.
Похоже, 40 Вт на компьютерном радиаторе без вентилятора для него уже многовато, но это около предела для моего ЛБП. Считаю, испытания выдержал.
Пока вот такие результаты.
Сейчас не очень удобно измерять, поэтому результатов немного, но они весьма показательные.
Благодаря DC-DC преобразователям, токи ограничены и, похоже, из-за этого не возникает необратимого теплового пробоя. Пока не сгорел ни один транзистор, хотя если оставить их без контроля, должны сгореть.
Радует, что пока не вижу мгновенного необратимого пробоя.
Два сторублёвых DC-DC модуля и один резистор (блоки питания обычно уже имеются) - не великая цена за прибор, не правда ли?

Продолжу.
Для верности другой 2SD1047 - с Али. Намазал термопасту. Предел -39 Вт. Любопытно, что 40 Вт не выдерживает.
Вывод - годится для замены 2N3055.
2SC5198 - с Али. 38 Вт. Возможно, проблема 40 Вт в моём недостаточно мощном блоке питания. Но почти 40 Вт считаю достаточным результатом.
2SC3281 iscsemi - Чип и Дип. Две штуки. Оба не выдержали и 10 Вт. Неужели подделка?!!
2SD998 - с Али. Полностью в пластике. Заманчивые транзисторы, но увы, только 7,5 Вт. Так и хочется попробовать сточить сзади пластик.
2SC3856 Санкен - Чип и Дип.
8 Вт максимум. Печально.
MJ21194- с Али. Ещё один. Теперь без радужных надежд, последовательно и аккуратно. 20 Вт долговременно, 22 Вт не держит.
TIP41 - 30 Вт. Приятный сюрприз.
BD911 - 17 ВТ.
 
Продолжу.
Для верности другой 2SD1047 - с Али. Намазал термопасту. Предел -39 Вт. Любопытно, что 40 Вт не выдерживает.
Вывод - годится для замены 2N3055.
2SC5198 - с Али. 38 Вт. Возможно, проблема 40 Вт в моём недостаточно мощном блоке питания. Но почти 40 Вт считаю достаточным результатом.
2SC3281 iscsemi - Чип и Дип. Две штуки. Оба не выдержали и 10 Вт. Неужели подделка?!!
2SD998 - с Али. Полностью в пластике. Заманчивые транзисторы, но увы, только 7,5 Вт. Так и хочется попробовать сточить сзади пластик.
2SC3856 Санкен - Чип и Дип.
8 Вт максимум. Печально.
MJ21194- с Али. Ещё один. Теперь без радужных надежд, последовательно и аккуратно. 20 Вт долговременно, 22 Вт не держит.
TIP41 - 30 Вт. Приятный сюрприз.
BD911 - 17 ВТ.
Суперпоучительно!
 

Статистика форума

Темы
3,196
Сообщения
248,065
Пользователи
2,455
Новый пользователь
Станислав В..
Назад
Сверху Снизу