Александр Бокарёв
1 ранг
- Регистрация
- 12 Ноя 2019
- Сообщения
- 30,405
- Реакции
- 15,465
- Баллы
- 395
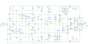
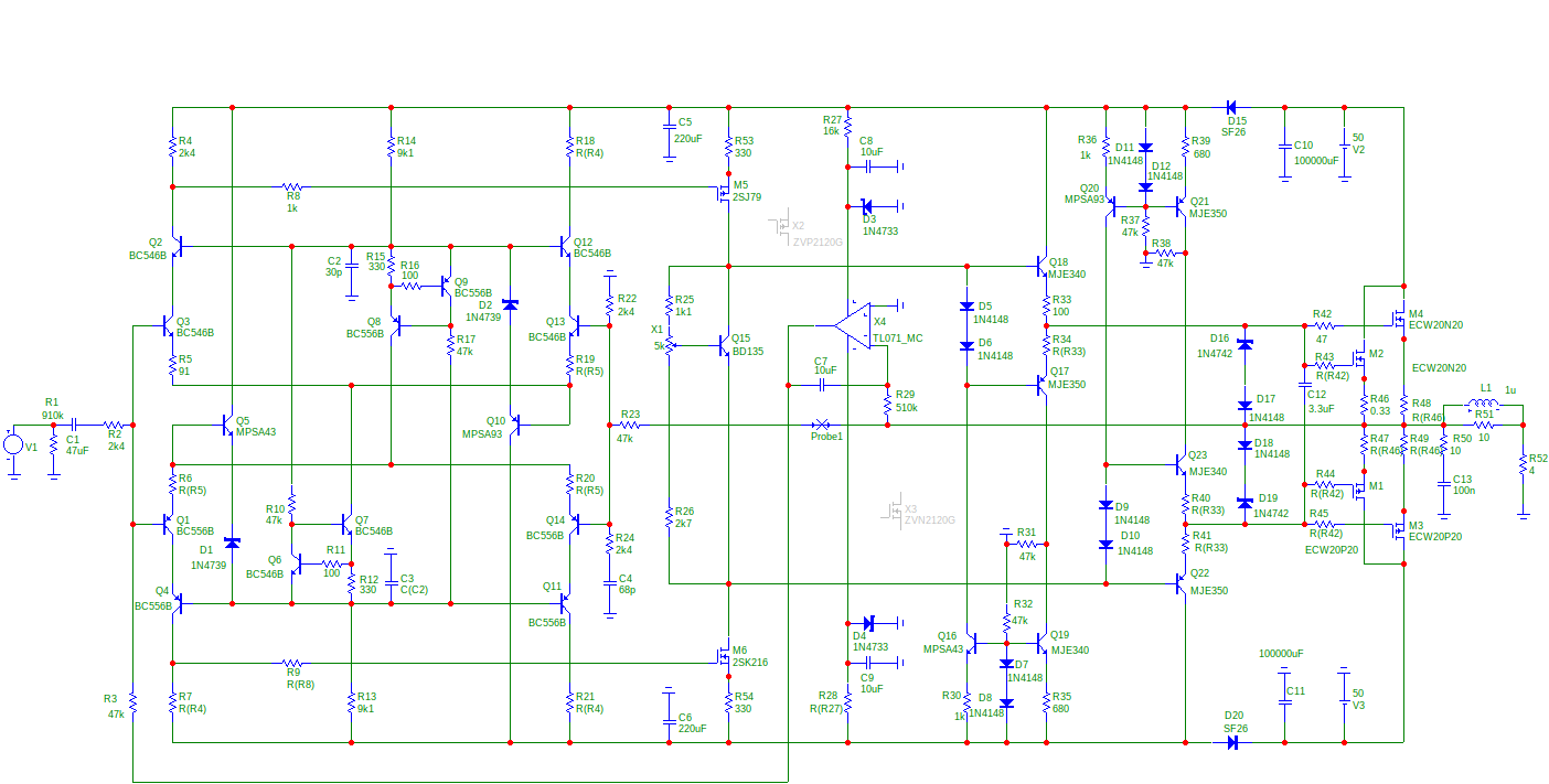
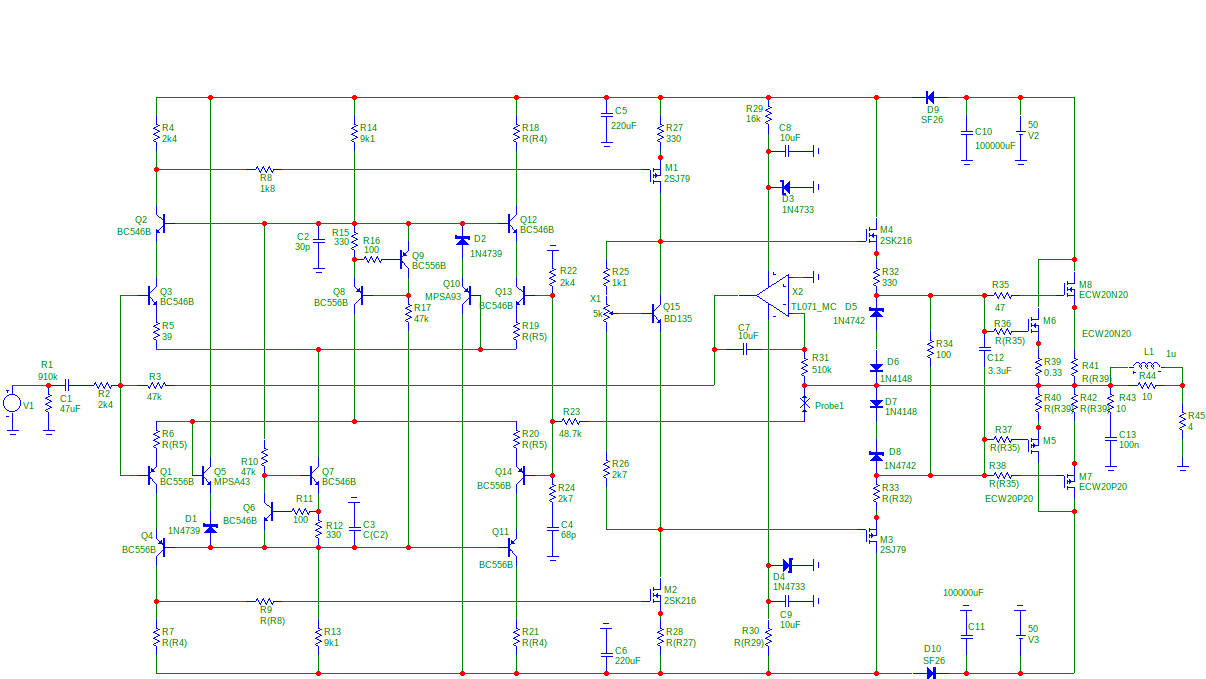
Вы бы повеселились больше, кабы отбирали транзисторы по усилению на реальном токе в пару-тройку амперСегодня отбирал комплементарные пары на усь. Из 42 транзисторов вышло только на 1 стерео усилок ...
Остальные не удела... Один тип бетта от 10 до 60 , другой тип ..бетта от 50 до 115.
На тихой громкости(обычно вечером) я использую интим-фильтр ( с вырезом средних частот) .
А насчет дикой непарности у пар типа 2Т818-2Т819 это да, там полтора -два раза как здрасьте.
Девятнадцатые 100-120, 818-е 60-80.






