Простой УМЗЧ

Для меня схема простая, если ее можно собрать в номинале, как оно опубликовано, и результат будет соответствовать, или очень близко подходить к заявленому. Причем без танцев с бубном.
И да, пара десятков транзисторов на канал как то простым усилителем не смотрится.
PS на схему Элиота комплектуюсь, к октябрю и выясню, простая она, или где.
Схема Эллиотта , особенно выходной каскад, стабильный как танк при нагреве,заслуживает внимания точно. Есть мысль приварить туда раскачку от Видерхольда, как простую и надежную, да и раскачивает она от земли до неба, обычный опер не дотягивает , потери солидные на выходе.

у меня такой вот долгое время играл...все думаю его на современную элементарную базу перевести (мне кажется недооценен усь Сырицо, хороший потенциал, понятно, что питание сложнее, зато "симметричность" малой кровью)
Посмотреть вложение 40798
Сергей! Ищите схему от Александра Петровича Сырицо на КП904, наших латералах, мы с вами её адаптируем под импорт, лучший на сегодня. Латералы вам найду.
 
Думаю в этом весь "секрет" схемы Элиота, при таком смещении ступенька не появиться ни при каком сигнале, даже самом малом.
Не корректно писать, что 2,5 Вольт МЕЖБАЗОВОЕ смещение потому что кроме баз в этой цепи ток стабилизируют "высокоомные" резисторы (сравнИте типичные 0,1 ом и 2,7 ом - разница в 27 раз!).
Напряжение между базами + резисторами.
При нагреве и охлаждении транзистора, падение напряжения на P-N переходе уменьшается чутьчуть, но вследствие высокого усиления транзистора, коллекторный ток изменяется заметно, это провоцирует разогрев и дальнейшее уменьшение падения напряжения на P-N переходе Б-Э. Лавинообразного роста обычно не происходит, но это неприятно. Помните как всякие диоды смещения лепили на корпуса выходных транзисторов? Аналогично до наоборот при уменьшении температуры.
Напомню, что у Гэ транзисторов, резистором в 1 ом на выходе никого не удивить.
***
Тема называется "простой усилитель". Все 13 страниц листать лень, но пока я вижу, что он лучше всех соответствет названию темы.
Никто же не пишет, что это "Лучший в мире усилитель". Сам Эллиот пишет, что данная схемотехника десятки лет использовалась везде и всеми, переход на входной дифкаскад произошел из-за страсти к усилителям повышенной мощности.
Эллиот не пишет "это мой усилитель", "это я,я.я его придумал и собрал". Так зачем придираться к нему и усилителю?
Если кто-то его улучшит, это будет доброе дело.
Боюсь, как в фильме "Морозко", автор будет за всеми гоняться с просьбой попробовать его сделать, а читатели будут разбегаться с криками: Оборотень!!!
 
Эллиоттовский усилитель реально измерен и настроен, заработал с полпинка без проблем. Мысль замены родного драйвера на опер провалилась с потерей выходного напряжения более вольта.
Зарисовал в тетрадку на будущее, сейчас подготовил полигончик для откатки схемы Видерхольда.
Прежние беглые макеты сильно обнадежили.
Крепко удивила термостабильность выходного каскада проекта 217, раскалил радиаторы феном до жуткой температуры, ток покоя дорос до 50 ма и замер.
 
Эллиоттовский усилитель реально измерен и настроен, заработал с полпинка без проблем.
В этом не было особых сомнений.
Нюансы могут быть при разных типах выходных и предвыходных транзисторов, думаю, что высокое усиление транзисторов желательно, хотя и не обязательно, сегодня не должно быть проблемой. Сегодня и усиление на рабочем токе в сотню и более раз, а для предвыходных полторы-две сотни - не сильная проблема. Думаю, неплохо бы хоть более-менее подобрать комплементарные пары по усилению. Всё это не обязательно, но должно пойти на пользу более высоким показателям.
Мысль замены родного драйвера на опер провалилась с потерей выходного напряжения более вольта.
Это радует. Соль данного усилителя в простоте и лёгкости настройки, минимуме доступных деталей.
И всё это за счет незначительной потери качества и умеренной мощности.
Зарисовал в тетрадку на будущее,
Как говорил папаша Мюллер (Броневой) - идея должна созреть.
сейчас подготовил полигончик для откатки схемы Видерхольда.
Гм. Бегло поискал и вот выдрал с веги. Но это не для простых и аскетичных усилителей, здесь наверняка возможны грабли.
B0.png

Я уж боюсь спросить - опять кто-то ашипся? Ведь Бочкарёв уже был...
Прежние беглые макеты сильно обнадежили.
Крепко удивила термостабильность выходного каскада проекта 217, раскалил радиаторы феном до жуткой температуры, ток покоя дорос до 50 ма и замер.
Это радует, нет сомнений. Этот финт да использовать бы лет 40 назад когда приходилось уделять внимание току покоя и термостабильности кремниевых усилителе, в памяти осталось.
 
В этом не было особых сомнений.
Нюансы могут быть при разных типах выходных и предвыходных транзисторов, думаю, что высокое усиление транзисторов желательно, хотя и не обязательно, сегодня не должно быть проблемой. Сегодня и усиление на рабочем токе в сотню и более раз, а для предвыходных полторы-две сотни - не сильная проблема. Думаю, неплохо бы хоть более-менее подобрать комплементарные пары по усилению. Всё это не обязательно, но должно пойти на пользу более высоким показателям.

Это радует. Соль данного усилителя в простоте и лёгкости настройки, минимуме доступных деталей.
И всё это за счет незначительной потери качества и умеренной мощности.

Как говорил папаша Мюллер (Броневой) - идея должна созреть.

Гм. Бегло поискал и вот выдрал с веги. Но это не для простых и аскетичных усилителей, здесь наверняка возможны грабли.
Посмотреть вложение 40865
Я уж боюсь спросить - опять кто-то ашипся? Ведь Бочкарёв уже был...

Это радует, нет сомнений. Этот финт да использовать бы лет 40 назад когда приходилось уделять внимание току покоя и термостабильности кремниевых усилителе, в памяти осталось.
Помню , на заводе сочиняли схемы с шефом, и обратили внимание на эту схему Видерхольда. http://archive.radio.ru/web/1978/04/065/
Но тогда усомнились в качестве схемы, зная гадкое поведение 709-го опера, не стали даже макетить. А сейчас понимаю, что зря. Многое бы поняли и подивились результату.
 
обратили внимание на эту схему Видерхольда.
9.png

Есть странности.
1) Диодно-резисторная часть выходного каскада отличается от того, что у Эллиота. Возникает вопрос - а как лучше?
2) Очень выкрутасная цепь прохождения сигнала с выхода ОУ в эмиттер, а не базу, как обычно, выходного повторителя-усилителя.
ОУ-V1-V2-V3 с резисторами.
3) Что является основной идеей схемы - резисторы+диоды для тока покоя или выкрутасная подача сигнала.
4) Ясно дело, что ОУ на входе надо менять на что-то получше, но неронятно какие требования предъявляются к каскаду.
5) Подчеркнуто, что 2) позволяет получить амплитуду на нагрузке выше, чем у класических двоек-троек эмиттерных повторителей.
И написано. Мощность 25 Вт на динамике 4 ом. Это 10 В действующего и 14 амплитудного. Получаем питание 50 В (+-25В), а используем всего 28 В - чуть больше половины и не шибко выше питания ОУ 30 В.
Понятно, часть падает на переходах выходных транзисторов, но даже до "полезных" 40 В - далеко.
6) Вряд ли Эллиот не знал про эту схему, но он сделал классический входной каскад. Почему?
Из-за простоты и минимума деталей или схема в журнале капризна, или есть проблемы с настройкой.
Интересно прочитать ответы от людей хорошо разбирающихся в схемотехнике.
усомнились в качестве ная гадкое поведение 709-го
Поставили бы что-то получше, или кроме этой и К1УТ401А ничего не было. Когда я работал в НИИ их и ставили, а светодиоды АЛ102...
Цифровые индикаторы на АЛ102 в двоичном коде - это сильно.
 
Оригинальная статья Ведерхолда из ГДР .
 

Вложения

Последнее редактирование:
Бегло взглянул, с давлением от 65/40 до 80/50, не до исследований. На первый взгляд похоже на "концепцию" "токовая помпа Хауленда" в которой перед обычной микросхемой УМЗЧ ставят ОУ и обе микросхемы охватывают кольцом ОООС. ОУ на входе не обязательно "гипер", но и не такая, как 709, благо микросхем ОУ сейчас полно. Пишу введение чтобы сказать - налицо ЯВНЫЙ положительный эффект. Явный - это значит без всяких слепых экспертиз поскольку эффект несомненный.
Поскольку я не гонюсь за мощностью, выходной ОУ был LM1875. Связка микросхем работает гораздо лучше одной микросхемы. Многих может отпугнуть то что там надо подбирать резисторы с точностью до 0,1%.
Но это не так страшно. Абсолютная точность не нужна - нужна парность. Резисторы точностью 1% стоят ну чуть-чуть дороже, при заказе уже двух десяков, можно подобрать требуемые.
И "супертестер" тоже не нужен. Достаточно измерять резисторы одним тестером. Пусть он врёт хоть на 3%, но это в абсолютном значении, а подобрать пару точности хватит.
Главное - на слух такие "гибридные" усилители сразу и явно лучше. Настройка проста и у меня (на память) заключалась в подборе коррекции по наилучшим прямоугольникам.
Такой усилитель тоже может претендовать на звание Простого. Увы, считаю, что в любом случае аналоговый осциллограф необходим. Именно он даст увидеть есть ли возбуждение или звон, симметричное ограничение, форму меандра.
Это не ступенька, на слух не определить.
К цифровым осциллографам отношусь с недоверием - они рисуют не то что есть, а то что они насчитали, линия всегда с бахромой - вот и думай, это настоящая бахрома или нет.
 
Коррекция ОУ в данной схеме- есть в значительной части коррекция усилителя. Поэтому. Просто так его заменить никак нельзя. Нужно всю схему перепахивать будет. Да и выхлоп с тракторными диодами в эмиттерах транзисторов- такая себе идея. Сейчас просто не имеет смысла. нужно брать наши к819/818 и на них выхлоп усилителя и переделывать. То как оно там- смысла не имеет. Я где то на сайте и результаты моделирования даже приводил.
 
Только про звук ни здесь, ни на веге- тишина. Одни симуляторные дубины по лбу оппоненту.
Симуляторные дубины бьют по лбу только самого симулятора. Нет симуляторов, которые показывали бы качество звука, есть тупая абстракция.
Есть симуляторная болезнь когда симулянты только симулируют и больше ничего. Поэтому всех их тупые дубинные "аргументы" - мимо. Это сектанты, которые еще и пытаются требовать от других перейти в свою веру и пыжатся доказывать, что их симуль - истина в последней инстанции.
 
Симуляторные дубины бьют по лбу только самого симулятора. Нет симуляторов, которые показывали бы качество звука, есть тупая абстракция.
Есть симуляторная болезнь когда симулянты только симулируют и больше ничего. Поэтому всех их тупые дубинные "аргументы" - мимо. Это сектанты, которые еще и пытаются требовать от других перейти в свою веру и пыжатся доказывать, что их симуль - истина в последней инстанции.
В ответ могу лишь слабо пискнуть, отметив у многих транзисторных усилителей неприятное смещение баланса в средину , прикрик такой, словно горб на ачх либо наоборот, ватный глуховатый окрас, либо неповоротливость, гулкость. Полета нет, легкости нет, асфальтовый каток.
Либо вообще мрак, наждак и пилорама. Из всего, что устроило и не вызвало отторжения ни сразу ни полтом, это простейшая схемка от Vadik70 и BlackMur . Остальные схемы - чисто пальчики размять, как говорит Андрей Маркитанов.
 
Из всего, что устроило и не вызвало отторжения ни сразу ни полтом, это простейшая схемка от Vadik70 и BlackMur
Ну так надо какую-то наводку дать, чтобы и другие могли хотя бы через поиск найти - ведь интересно.
Относительно симуляторов, я не такой мракобес, как может показаться. Это полезный инструмент, но отнюдь не истина в последней инстанции. Увы, у приверженцев симуляции есть болезнь - начать и кончить на симулировании, этап сборки-настройки-прослушивания выпадает напрочь.
И еще есть болезнь - для получения более высоких формальных цифровых показателей, симуляторы идут на сознательное усложнение схемы, отсюда монстры с несколькими десятками транзисторов в каждом канале. Это ведет к тому, что растёт вероятность "ошибки" в одном из узлов. Благодаря взаимовлиянию, найти проблему нелегко.
По хорошему допустимо большое число деталей, но при условии, что овчинка стоит выделки и усилитель будет всеядным - одинаково хорошо работать на любых деталях, а вот это очень вряд ли.
Вот сегодня на Дзене прочитал, что "последний" надёжный продавец на Али Aoweziic тоже стал торговать подделками при том что цены у него внушительные.
sk.png

Неприятно было бы получить подделку, а по одной паре не продаёт.
Проблема та же - фальшивые кристаллы, очень маленькие, молоток в помощь.
Не всегда помогает даже измерение ёмкости переходов, да и измерить можно только после покупки. На Али можно нарваться даже на то, что пробная партия из 1-2 штук интересующих деталей будет в норме, а партия после неё - браком.
 
Проблема та же - фальшивые кристаллы, очень маленькие, молоток в помощь.
Есть в Вк группа, в которой оповещают о оригинальных (настоящих) деталях. Как пишут сейчас некоторые продавцы по просьбе покупателя присылают фото разбитых транзисторов, типа смотрите (мамой клянусь!)) настоящие. Прилагаю несколько ссылок, но сразу скажу что пока ещё у них нечего не покупал ибо предлагаемым затарился чуток ранее, кстати в российском магазине и после покупки некоторые были подвергнуты разрушению - не обманули!
 
Оригинальная статья Ведерхолда из ГДР .
Максим! Когда макетил схему Видерхольда, для ускорения процесса приделал на выход повторитель на паре латералов. И есть подозрение, что невысокие скоростные параметры могла дать повышенная емкость затвора этих транзисторов. Биполярная двойка или тройка может оказаться лучше в этом плане. Но проверить это могу лишь в рабочем макете, что сами понимаете, непросто. Если будет такая возможность, глянуть в симуляторе разницу между обоими вариантами.
Тут я ,, ретроград и скептик, двумя руками за симуля.

Ну так надо какую-то наводку дать, чтобы и другие могли хотя бы через поиск найти - ведь интересно.
Относительно симуляторов, я не такой мракобес, как может показаться. Это полезный инструмент, но отнюдь не истина в последней инстанции. Увы, у приверженцев симуляции есть болезнь - начать и кончить на симулировании, этап сборки-настройки-прослушивания выпадает напрочь.
И еще есть болезнь - для получения более высоких формальных цифровых показателей, симуляторы идут на сознательное усложнение схемы, отсюда монстры с несколькими десятками транзисторов в каждом канале. Это ведет к тому, что растёт вероятность "ошибки" в одном из узлов. Благодаря взаимовлиянию, найти проблему нелегко.
По хорошему допустимо большое число деталей, но при условии, что овчинка стоит выделки и усилитель будет всеядным - одинаково хорошо работать на любых деталях, а вот это очень вряд ли.
Вот сегодня на Дзене прочитал, что "последний" надёжный продавец на Али Aoweziic тоже стал торговать подделками при том что цены у него внушительные.
Посмотреть вложение 40939
Неприятно было бы получить подделку, а по одной паре не продаёт.
Проблема та же - фальшивые кристаллы, очень маленькие, молоток в помощь.
Не всегда помогает даже измерение ёмкости переходов, да и измерить можно только после покупки. На Али можно нарваться даже на то, что пробная партия из 1-2 штук интересующих деталей будет в норме, а партия после неё - браком.
Дык, по теме моего УНЧа тут гора темочек , все давно разжеваны
 
Модель на лм386 с биполярной тройкой и у меня показала скромные характеристики в симуляторе. Очень скромные. Лишь умощнение ВК и запитка усилителя напряжения повышенным питанием немного исправило положение. С.Агеев был прав .
офф все таки маловато усиления в петле оос.Модель с к153уд2 прилагаю .ввшник/ Модель из радио 4/78 прилагаю.отличие лишь в типе оу. моя любимая лф356. Ну нет модели 153уд1и её аналогов.Вот до сих пор не понимаю наездов на Сухова с этим ввшником. Ну лучше кавер сделал,чем оригинал.
Если надо, то можно дать веселые картинки с АФЧХ, меандром , анализ по ОБР.
 

Вложения

  • умзч вв153ud2 2.PNG
    умзч вв153ud2 2.PNG
    42.8 KB · Просмотры: 218
  • умзч вв153ud2 2.zip
    умзч вв153ud2 2.zip
    17.6 KB · Просмотры: 125
  • умзч478вв.PNG
    умзч478вв.PNG
    74.6 KB · Просмотры: 263
  • умзч478вв.zip
    умзч478вв.zip
    16.2 KB · Просмотры: 98
Последнее редактирование:
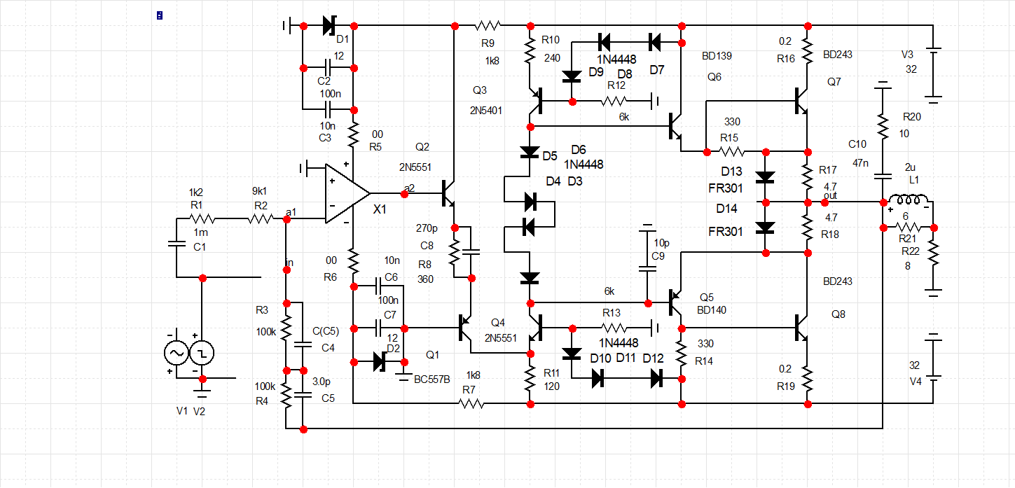
Что могу сказать. Не стоит возлагать больших надежд на выходной квазисимметричный каскад с диодами на выходе. Больно уж коммутационные помехи от них велики. Зато термостабильность высокая
 
Модель на лм386 с биполярной тройкой и у меня показала скромные характеристики в симуляторе. Очень скромные. Лишь умощнение ВК и запитка усилителя напряжения повышенным питанием немного исправило положение. С.Агеев был прав .
офф все таки маловато усиления в петле оос.Модель с к153уд2 прилагаю .ввшник/ Модель из радио 4/78 прилагаю.отличие лишь в типе оу. моя любимая лф356. Ну нет модели 153уд1и её аналогов.Вот до сих пор не понимаю наездов на Сухова с этим ввшником. Ну лучше кавер сделал,чем оригинал.
Если надо, то можно дать веселые картинки с АФЧХ, меандром , анализ по ОБР.
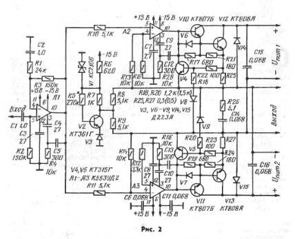
Максим, спасибо вам! Вопрос, сидящий в уме давно. Почему замена трех диодов в источниках тока драйверной части- на один двухвольтовый светодиод вызвала на веге чуть ли не истерику и закатывание глаз. В том же углу Радио 4 за 1978 , где и Видерхольд, заметка про источник опорного напряжения на светодиоде. И как бы без потери обморока....
 
Максим, спасибо вам! Вопрос, сидящий в уме давно. Почему замена трех диодов в источниках тока драйверной части- на один двухвольтовый светодиод вызвала на веге чуть ли не истерику и закатывание глаз. В том же углу Радио 4 за 1978 , где и Видерхольд, заметка про источник опорного напряжения на светодиоде. И как бы без потери обморока....
Обычная инерция мышления. Со светодиодами лучше. Я ими не гнушаюсь. Кстати в схеме в радио4 за78 ошибка в числе диодов в смещение ВК .Три вместо 4, с четырмя ток менее80 ма , а с тремя то ... Далее .R8 в моем файле умзч478.Меняя его меняем петлевое усиление.
офф диоды паралленно выходным резисторам ультрафасты 3амперные
Вот картинка
 

Вложения

  • умзч478вв ачх.PNG
    умзч478вв ачх.PNG
    46.4 KB · Просмотры: 164
Последнее редактирование:
Последнее редактирование:
Последнее редактирование:
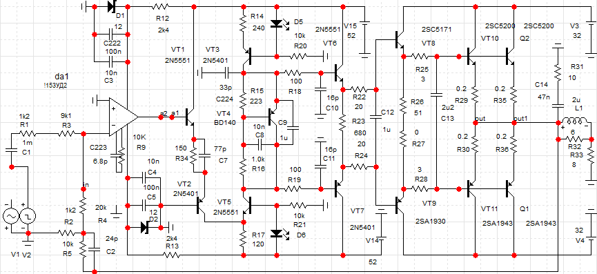
А не кажется вам, что Шушурин 1978г ЛУЧШЕ?
 

Вложения

  • f.1978-06.049.jpg
    f.1978-06.049.jpg
    434.4 KB · Просмотры: 247
Выходной каскад у Шушурина приличнее ,чем у немца. В остальном все грустно.
 
А по мне Шушурин лучше, и ЧТО?
 
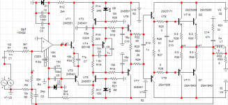
Есть .Но толку от неё без цепей коррекции. Закорректирована/ Тогда уж 153УД2 использовать
Я здесь попробовал вместо ОУ схемку этого ОУ (файл CIR) использовать - гораздо интереснее получается. Ради интереса попробуйте схему простую с управлением транзисторами по питанию ОУ (выход ОУ через резистор на массу, транзисторы с ОЭ) с моделями ОУ - НЕ РАБОТАЕТ!, а с этими схемами работает. Пробовал на этих транзисторах (из CIR) схемы других ОУ - хорошо получается, схема с работой самого ОУ совпадает довольно хорошо, в отличии от моделей.
 

Вложения

Обычная инерция мышления. Со светодиодами лучше. Я ими не гнушаюсь. Кстати в схеме в радио4 за78 ошибка в числе диодов в смещение ВК .Три вместо 4, с четырмя ток менее80 ма , а с тремя то ... Далее .R8 в моем файле умзч478.Меняя его меняем петлевое усиление.
офф диоды паралленно выходным резисторам ультрафасты 3амперные
Вот картинка
У ультрафастов порог открывания меньше , даже тестер показывает. И насчет ошибки в числе диодов смещения верно, надавний макет по Эллиотту это доказывает, там 4 диода , а резисторы в эмиттерах поменьше.
Светодиоды в источниках опорного напряжения чуют нагрев, убавляя ток источнику.
К тому же диодами набирать опорное неудобно, кратность 0,6 вольта, а светодиоды от 1, 2 в у ИК , 1, 5 у красных до 3 вольт у синих или УФ или сверхъярких.
 
У ультрафастов порог открывания меньше , даже тестер показывает. И насчет ошибки в числе диодов смещения верно, надавний макет по Эллиотту это доказывает, там 4 диода , а резисторы в эмиттерах поменьше.
Светодиоды в источниках опорного напряжения чуют нагрев, убавляя ток источнику.
К тому же диодами набирать опорное неудобно, кратность 0,6 вольта, а светодиоды от 1, 2 в у ИК , 1, 5 у красных до 3 вольт у синих или УФ или сверхъярких.
Лучше не скажешь.
 
Жаль, что не могу всё бросить, собрать и проверить.
Слишком много недоделок.
Но мысль понятна.
Ступеньку в усилителях класса АВ я еще ну лет 40 назад определял на слух - уменьшал громкость до минимума и крутил ток покоя. Искажения начинал слышать раньше, чем показывал осциллограф. Этот ток надо было немного увеличить и всё было в порядке.

Мелодия-102 у меня была. Не надо про неё и следующие модели.
Услышать ступеньку проще на розовом шуме, как советовал один форумчанин. шум на малых уровнях становится рваным, теряя ровность.

Модель на лм386 с биполярной тройкой и у меня показала скромные характеристики в симуляторе. Очень скромные. Лишь умощнение ВК и запитка усилителя напряжения повышенным питанием немного исправило положение. С.Агеев был прав .
офф все таки маловато усиления в петле оос.Модель с к153уд2 прилагаю .ввшник/ Модель из радио 4/78 прилагаю.отличие лишь в типе оу. моя любимая лф356. Ну нет модели 153уд1и её аналогов.Вот до сих пор не понимаю наездов на Сухова с этим ввшником. Ну лучше кавер сделал,чем оригинал.
Если надо, то можно дать веселые картинки с АФЧХ, меандром , анализ по ОБР.
Максим, в плане упрощения схемы УМЗЧ 153УД2 , можно ли в драйвере применить составную пару вместо пар VT6---VT9 ? Хотя, читал про худшие свойства дарлингтонов вместо составных на рассыпухе.

Модель на лм386 с биполярной тройкой и у меня показала скромные характеристики в симуляторе. Очень скромные. Лишь умощнение ВК и запитка усилителя напряжения повышенным питанием немного исправило положение. С.Агеев был прав .
офф все таки маловато усиления в петле оос.Модель с к153уд2 прилагаю .ввшник/ Модель из радио 4/78 прилагаю.отличие лишь в типе оу. моя любимая лф356. Ну нет модели 153уд1и её аналогов.Вот до сих пор не понимаю наездов на Сухова с этим ввшником. Ну лучше кавер сделал,чем оригинал.
Если надо, то можно дать веселые картинки с АФЧХ, меандром , анализ по ОБР.
Ваш вариант УМЗЧ 478 логически более понятен, чем оригинал с выкручиванием направления тока через р-транзисторы между операционником и источниками тока. Ничего лишнего.
Царапнули только 100-килоомные резисторы в ООС с емкостишками вокруг. То есть, лишняя возня.
 
Царапнули только 100-килоомные резисторы в ООС с емкостишками вокруг. То есть, лишняя возня.
Я просто сделал в модели по простому,а не использовал Т-оос. Что устойчивее и менее шумно. А так все точно по схеме кроме использования для раскачки нижнего минусового плеча.

Максим, в плане упрощения схемы УМЗЧ 153УД2 , можно ли в драйвере применить составную пару вместо пар VT6---VT9 ? Хотя, читал про худшие свойства дарлингтонов вместо составных на рассыпухе.
да все можно.
 

Статистика форума

Темы
3,315
Сообщения
264,697
Пользователи
2,551
Новый пользователь
Dmaren55
Назад
Сверху Снизу