Простой УМЗЧ

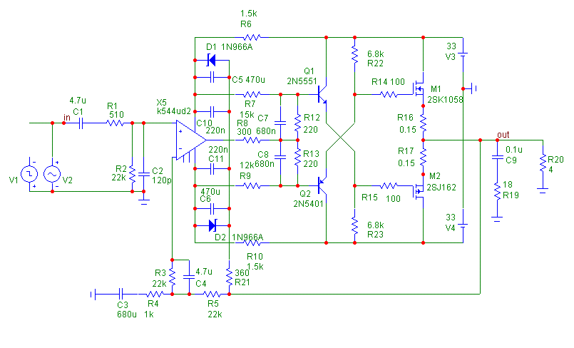
Есть мнение что пусть лучше ВК усиливает только по току. А перед ним лучше ставить УН, как в усилителе Видерхольда сделано, да и вообще во всех современных конструкциях почти.
 
УН, как в усилителе Видерхольда
По мне так УН в ус. Паршина, Ломакина гораздо интереснее. Делал когда-то макет, но только симметричный. Потом забросил.. давно это было))
1660569750549.png
 
Есть мнение что пусть лучше ВК усиливает только по току. А перед ним лучше ставить УН, как в усилителе Видерхольда сделано, да и вообще во всех современных конструкциях почти.
Пытаясь уйти от летающего питания опера, применил выходные каскады с усилением по напряжению.Оказалось, они все тормозят ,на порядок, полоса резко хуже.
 
Не ну мощные транзисторы с ОЭ гораздо тормознее тех же самых с ОК. Оно и понятно. Хотя я тут моделировал занятные схемы с выходным оэ, для переносных применений, в итоге напряжение до ограничения можно сделать примерно на 0.5вольт меньше питания с обеих сторон, ОК не лучше 1.5 вольт.
Стало быть зависит от необходимости.
 
Последнее редактирование:
Скажем, драйвер Шиклаях, пошустрее, а выходной транзистор- уже ОК (О Кей то есть)

А вопрос мой такой, думал сегодня , спрашивал себя, внутренний голос послал в книгу Горовица-Хилла. Для улучшения нагрузочной способности можем спараллелить двойной опер, соединив входы, а выходы суммировать уравнивающими резючками?
 
Если гоняться за простотой и чтобы звук был отличный, то УНЧ "Минуэтик" тут бесспорный лидер! Одна беда.. не у всех есть выходные транзисторы. Брал "покататься", звук отличный, не к чему придраться, даже если быть придирчивым))
1660584162661.png
 
Все просто. Схема работает, к выходным отслушаем. Хотелось на один канал поставить одну микросхему, а она двойная. Не пропадать же половинке, пущай трудятся вместе.

Если гоняться за простой и чтобы звук был отличный, то УНЧ "Минуэтик" тут бесспорный лидер! Одна беда.. не у всех есть выходные транзисторы.
Посмотреть вложение 41298
будете смеяться. Но транзисторы Q1 Q2 лишние. Что касаемо схемы в принципе- то это шедевр.

Эти выходники уже сняты с производства.
Наверное есть замены из свеженького

Ладно , пусть меня ругают ,но это кроет почти все
Да нормальная схема, просто опер заменили на усилитель тока. Макетил недавно похожее, на входе мизерный сигнал, на выходе полный от земли до питания.
 
Последнее редактирование:
IRFP240 обычный мосфет со своими тараканами. Замена- так себе. Второй- такой же.

Кстати , а раз сдвоенный оу- может сделать на нём стерео-вариант?) Не вижу никаких препятствий. Ну, кстати, кондёр 20пФ вокруг ОУ рекомендую выкинуть и использовать какие нибудь другие методы коррекции.

я не в теме. Потому показал, что вылетело после запроса.
На 240-ых часто усилки делают. Вернее на 240/9240. Им смещение нужно побольше. И входная ёмкость в два раза выше чем у Sk1058/sj как его там.
 
Эти выходники уже сняты с производства.
Наверное есть замены из свеженького
Аналогичных свеженьких нет, есть вариант покупки б.у. у тех же китайцев, но даже у б.у. цена немаленькая, а жаба зелёная душит нещадно))
Закладки на оригинальные с разборки есть, но пока с финансами печаль, так что.. покупку отложу на "потом")

На 240-ых часто усилки делают. Вернее на 240/9240.
Это совсем другая "песня". Делают! Уже говорил куда заглянуть, это в Радиохобби 2006 г. номера 2.3. "Быстродействующий УМЗЧ со сверхнизкими искажениями" С. Рубальский.
 
Что вас недорогие биполяры то не устраивают?
 
DigiKey показывает замены
IRFP240
FQA9P25
цена вполне умеренная, на уровне биполярных
Не верь дубарям. ИРФЫ ни разу не латералы.

Что вас недорогие биполяры то не устраивают?
После общения с латералами остальное вызывает изжогу.

Кстати , а раз сдвоенный оу- может сделать на нём стерео-вариант?) Не вижу никаких препятствий. Ну, кстати, кондёр 20пФ вокруг ОУ рекомендую выкинуть и использовать какие нибудь другие методы коррекции.
Ставил кондер в коррекцию по опережению, эффект тот же. Чуть снижается верхний срез, с 80-90 кгц до 60. Без кондера вообще на предельных частотах есть на меандре слабо выраженная дрысь.
Счас гляну в даташит, что там у нашего 082го с полосой полной мощности в зависимости от усиления
 
Кстати , а раз сдвоенный оу- может сделать на нём стерео-вариант?) Не вижу никаких препятствий...
Препятствий-то нет, а вот разница между 5532-й и 5534-й весьма чувствуется в реальных железяках, ежели сдвоенный раскидывать поканально.
(Вполне понимаю скепсис, что, мол, печатка не та, припой не тот, провода не те...;))
 
Препятствий-то нет, а вот разница между 5532-й и 5534-й весьма чувствуется в реальных железяках, ежели сдвоенный раскидывать поканально.
(Вполне понимаю скепсис, что, мол, печатка не та, припой не тот, провода не те...;))
Так это довольно разные ОУ. Я бы сказал 5532 это несколько урезанная 5534. И с внутренней коррекцией. И это минус.)
У Александра ТЛ-082.
Смысл есть. Вы и схему пока не видели, а смысл потеряли?)
 
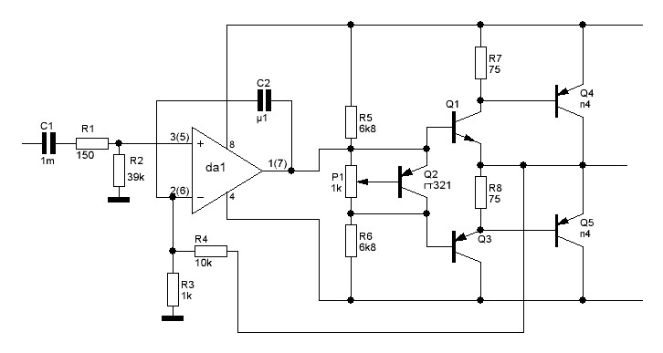
тоже несложная (мне нравится потому что симметричная и транзисторов 808 есть):
 

Вложения

  • Снимок.JPG
    Снимок.JPG
    119.8 KB · Просмотры: 303
Это- немного усложненный "Ланзар". Усложнения -хорошо, коррекция всё такая же -убогая.
 
радио-дела у меня в качестве хобби.
Получилась с полпинка достойная вещь, хорошо.
Не получилась, может быть попробую другую.
Тоесть я этим не живу.
Оно в фоновом режиме существует.
Профессионалом я уже не стану, да и основные интересы далеки от темы.
Сань, схема сложилась, просто нужно одну идейку проверить , а так- проще нет, устойчиво работает, на любую нагрузку. Полоса предостаточная, цена -стакан семечек.
Вместо 19 вольт давал 30, ничего не поменялось, чуть вырос ток покоя за счет стабилизирующих резюков средней точки да мощность на выходе прыгнула вверх.

Это- немного усложненный "Ланзар". Усложнения -хорошо, коррекция всё такая же -убогая.
Макетил Ланзара в прошлом году , коррекция " два по 100" (пикофарад в драйверных транзисторах, база-коллектор) Меандр идеальный, по памяти, на 400кгц полного сигнала.
 
Ой ,блин. Слов нет .100пф в коррекции . Мда . Уровень начала 70 годов транзисторной схемотехники
 
:) дык жалко.. Пропадают советские асфальтовые катки:
 

Вложения

  • IMG_20220816_121646.jpg
    IMG_20220816_121646.jpg
    562.1 KB · Просмотры: 216
кто мешает cделать приличное квази
 

Вложения

  • LMKмини 1параквази.PNG
    LMKмини 1параквази.PNG
    81.4 KB · Просмотры: 302
lanzar_m.jpg
Вот порядочно улучшенный вариант Ланзара , лично от меня. Никакого усложнения , никаких асфальтовых катков на выходе, но работает заметно лучше стокового варианта.

А теперь легким движением руки режем схему пополам, правую часть выкидываем и заменяем её парой латералов. Потом долго выслушиваем плевки в адрес.
Если у вас, Александр, латералов дома в коробке хоть попой жуй, то у большинства радиолюбителей их нет, зато 818/819 хватает. Именно поэтому они там и стоят. Работают- не хуже точно.
Зы плевков не будет. Просто и у меня латералов - нет. Из полевиков только неплохие irf510/9510 лежат, но они не слишком мощные. Ватт 10-15 думаю снять можно будет, не более.

Чисто технически- качество звука больше от предыдущих каскадов зависит. И это логично, в выхлопе стоят ОК , у них встроенная 100% оос да ещё сверху ооос. Усилителям напряжения быть линейными тяжелее, особенно последнему каскаду УН. Там и размах огромный и нагрузка не сильно лёгкая.
 
Никто не замечал в квазивыхлопе с диодом помехи от работы этого диода? Шунтирование его конденсатором 50-360пф устраняет сей момент
 
Ну возможно скоро мы только мечтать о латералах будем
они доступны для заказа
Capture.JPG

полагаю DigiKey собирает заказы, достаточные для цикла производства.
Тоесть минимальную партию, при которой производство имеет смысл.
А потому тупо раздадут предоплаченные заказы.
 
что более менее пристойное - в работу.
Остальное в музей.
К примеру штопать сгнившие динамики вообще нет никакого экономического смысла.
Затраты труда, времени и материалов далеко зашкаливают за цену нового и кондиционного.
Пару лет заштопал 10ГДШ2-4. Цена материалов рублей наверное 500, подвесы. Всё. Новое кондиционное- такие же динамики в хорошем состоянии- хрен купишь, кругом мамкины мастера. В таком же размере ШП? Чёт не стал искать. Потратил 4 часа времени- играют отлично, выглядят тоже.

Не пользуюсь чужими усилками.) Хотя.. В коллекции есть Агеевский , Шушуринский, Амфитон ещё.. И Акулиничева пару тройку вариантов. Пока хватит. Нады какие то, да что это за штука такая вообще? Нашел.
Извините, я не понимаю как оно устроено, вижу только Шиклай на выходе. Не сильно хорошее решение.
nad-c326bee-schematic-detail-left-power-amp-heat-sources-marked_878600.png
 
IMG_20200321_151657.jpgIMG_20200321_151703.jpgIMG_20200321_153356.jpgIMG_20200321_182747.jpgIMG_20200321_205546.jpg
Что тут сложного динамик починить, я так и не понял):cool:
 
Классическая схема
 
Ув. АБ!, Ваши замечания о "Чёрном холодильнике" Владимира Hippo (?)
В моём релизе в эмиттерах ВК по 0.1 Ома + 100 Ом с вых опера (5534). (Питалово без средней точки транса). Выходники 806-е и вар.2 -- 214-е (806 -- ок). Не?
blackref(1).jpg

/картинка В.Hippo с DiyAudio/
В моём варианте питалово на ОУ -> резик -> LDO +/-15В со всякими кондёрами на ногах. 321-я ГТ'ешка плотно притулена рядом с ВК, которые на одном радиаторе (600 кв.см. -- много, 300 -- норм. Питалово ВК 36 (+/-18), покой -- около 80+ мА, так получилось)
ЗЫ: оч. сильная зависимость от кач-ва предвыходных (ГТ40х). За опер говорить не стОит. От него всё рулится. (5534 -> С2 180-220 пФ, любые TL'ки чуток хуже /на ухо/). 605-606-609 -- не пробовал.
 
Последнее редактирование:
Ув. АБ!, Ваши замечания о "Чёрном холодильнике" Владимира Hippo (?)
В моём релизе в эмиттерах ВК по 0.1 Ома + 100 Ом с вых опера (5534). (Питалово без средней точки транса). Выходники 806-е и вар.2 -- 214-е (806 -- ок). Не?
Посмотреть вложение 41409
/картинка В.Hippo с DiyAudio/
В моём варианте питалово на ОУ -> резик -> LDO +/-15В со всякими кондёрами на ногах. 321-я ГТ'ешка плотно притулена рядом с ВК, которые на одном радиаторе (600 кв.см. -- много, 300 -- норм. Питалово ВК 36 (+/-18), покой -- около 80+ мА, так получилось)
ЗЫ: оч. сильная зависимость от кач-ва предвыходных (ГТ40х). За опер говорить не стОит. От него всё рулится. (5534 -> С2 180-220 пФ, любые TL'ки чуток хуже /на ухо/). 605-606-609 -- не пробовал.
C2 в 0,1 мкф это шутка юмора такая или у автора свои цифры емкости?
 

Статистика форума

Темы
3,314
Сообщения
264,678
Пользователи
2,551
Новый пользователь
Dmaren55
Назад
Сверху Снизу