Александр Бокарёв
1 ранг
- Регистрация
- 12 Ноя 2019
- Сообщения
- 30,405
- Реакции
- 15,463
- Баллы
- 395
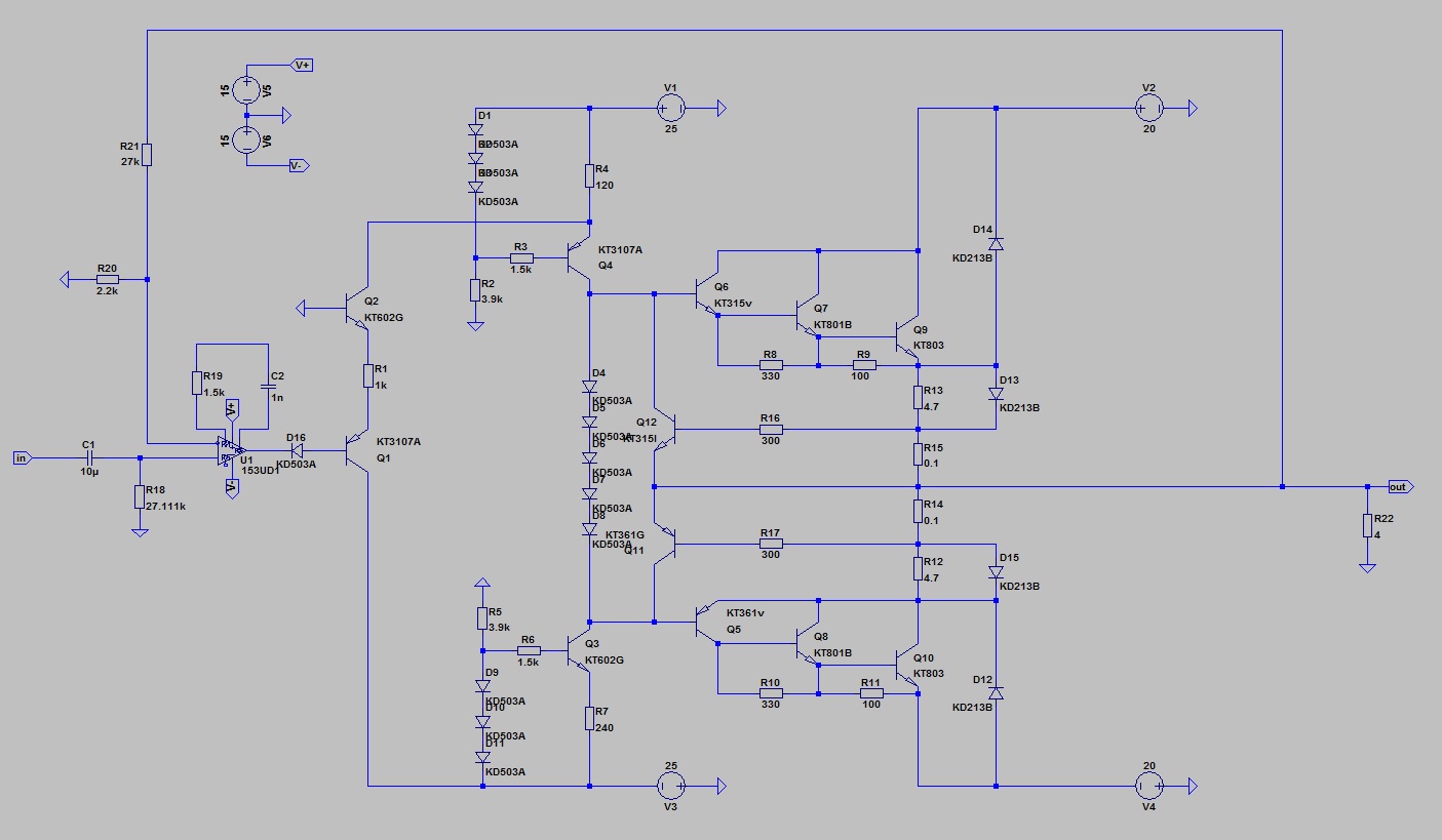
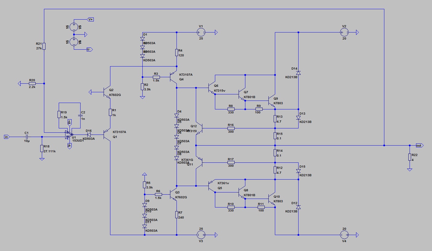
Буду макетить- измерю, убрав ООС по переменному току.А можно даже опер убрать, подав смещение на эмиттерный повторитель и туда же сигнал с генератора.Не считал
итак, драйвер на ИТ без ОУ.Не считал
Усиление от базы повторителя до коллекторов ИТ =300. (20 мВ вход- 6вольт выход) Нагрузка- осциллограф (1МОм +40пф) и 100пик кабель.
Полоса по минус 3 =8000 Гц. Выходное сопротивление ориентировочно 150-200ком.
На базе входного повторителя +3 вольта, ( чтобы ноль на выходе ИТ) девиацию входного сигнала от минуса до плюса на выходе не смотрел, но посмотрю.
Приятно отметить практически от питания до питания размах полезного сигнала, потеря менее полувольта.



