Простой УМЗЧ

Я говорил не про ступеньку, возможно она компенсируется другим способом это зависит еще от усилителя, а о том что у Акулиничева и в симуляторе этот каскад работает только при отсутствии эмиттерных резисторов в выходном каскаде (в базах резисторы практически не заметны) иначе падение напряжения на них сводят схему на нет.
 
Также токи покоя выходников в этой схеме выглядят как некая "нерушимая данность".
Так ли удобно это?
 
Я говорил не про ступеньку, возможно она компенсируется другим способом это зависит еще от усилителя, а о том что у Акулиничева и в симуляторе этот каскад работает только при отсутствии эмиттерных резисторов в выходном каскаде (в базах резисторы практически не заметны) иначе падение напряжения на них сводят схему на нет.
найду описание шунта Алисона ,скину.
Долго искать не пришлось. Вот пдф-ка
 

Вложения

Последнее редактирование:
В симуляторе при нуле на входе токи вот такие. Как видим, вблизи нуля шунт вполне себе работает. При большом сигнале, вдали от нуля он не очень-то и нужен, кмк.
 

Вложения

  • Screenshot.png
    Screenshot.png
    51.3 KB · Просмотры: 198
В симуляторе при нуле на входе токи вот такие.
С таким током покоя 1 ступень вых. каскада на амплитудах свыше 10 В уже будет заходить в отсечку - весь ток будет уходить в базы выходников (симулятора нету, просто по схеме смотрю). Это для указанной нагрузки 4 Ом.
Вообще, для 50 В питания и нагрузки 4 Ом двойка выглядит слабовато, ИМХО.

Как видим, вблизи нуля шунт вполне себе работает. При большом сигнале, вдали от нуля он не очень-то и нужен, кмк.
С указанным током покоя выходных пар выход будет работать без отсечки в классе А примерно до 4 вольт амплитуды на 4 Ома независимо от типа смещения/шунта, isn't it? И зачем тогда вообще нужен этот "чудо-шунт"? Со всеми переключениями/отсечками выходников? Без возможности нормально регулировать ток покоя ручной подстройкой?
 
Первый раз я увидел этот шунт в Радио 1987 №9 в статье про динамические искажения, позднее увидел его в более старой статье в усилителе Акулиничева. При работе в классе А как в статье про шунт Аллисона возможно будет работать как надо при больших токах покоя, не пробовал. Я пробовал симулировать схему в классе АВ с током покоя 100 мА, так согласно упомянутой статье в журнале Радио (ук. выше) на неактивном транзисторе поддерживается ток покоя, то есть он не запирается как в обычной схеме термокомпенсации на одном транзисторе. Схема работала, конечно ток покоя неактивного транзистора держался не 100 мА, а изменялся от 30 до 250 мА, но не закрывался совсем, что можно сказать нормально. Но при введении в схему эмиттерных резисторов схема отказывалась работать при больших амплитудах сигнала. То есть работала как и обычная на одном транзисторе. Почему пробовал эмиттерные резисторы, потому что с ними искажения гораздо меньше чем без них (в симуляторе), причем не только в выходных каскадах когда стоят резисторы, но и в предвыходных, а иногда в других каскадах, такое чувство что транзистор не любит жесткую посадку эмиттера, то есть резистор вводит местную ООС транзистору. Здесь на форуме при практическом испытании диода Баксандала в предвыходном каскаде, я уже сделал вывод что диод нужен только для больших амплитуд тока, для покоя транзистор работает на резистор. Кстати недавно Бокарев испытывал выходной каскад с мощным диодом и и достаточно высокоомным резистором в эмиттере, говорит легко устанавливается ток покоя, в симуляторе тоже самое, да и на листочке с ручкой в руках также легко просчитать.
 
Первый раз я увидел этот шунт в Радио 1987 №9 в статье про динамические искажения, позднее увидел его в более старой статье в усилителе Акулиничева. При работе в классе А как в статье про шунт Аллисона возможно будет работать как надо при больших токах покоя, не пробовал. Я пробовал симулировать схему в классе АВ с током покоя 100 мА, так согласно упомянутой статье в журнале Радио (ук. выше) на неактивном транзисторе поддерживается ток покоя, то есть он не запирается как в обычной схеме термокомпенсации на одном транзисторе. Схема работала, конечно ток покоя неактивного транзистора держался не 100 мА, а изменялся от 30 до 250 мА, но не закрывался совсем, что можно сказать нормально. Но при введении в схему эмиттерных резисторов схема отказывалась работать при больших амплитудах сигнала. То есть работала как и обычная на одном транзисторе. Почему пробовал эмиттерные резисторы, потому что с ними искажения гораздо меньше чем без них (в симуляторе), причем не только в выходных каскадах когда стоят резисторы, но и в предвыходных, а иногда в других каскадах, такое чувство что транзистор не любит жесткую посадку эмиттера, то есть резистор вводит местную ООС транзистору. Здесь на форуме при практическом испытании диода Баксандала в предвыходном каскаде, я уже сделал вывод что диод нужен только для больших амплитуд тока, для покоя транзистор работает на резистор. Кстати недавно Бокарев испытывал выходной каскад с мощным диодом и и достаточно высокоомным резистором в эмиттере, говорит легко устанавливается ток покоя, в симуляторе тоже самое, да и на листочке с ручкой в руках также легко просчитать.
А я вчера на радиорынке нашел диоды, которые Эллиотт ставил на выходе в эмиттерах, BYV26, так еще взял лучше, 95-е, у них ток выше, прочее то же самое.Они быстрые с мягким восстановлением, Филипс.Шарики стеклянные .Наши такие звались 2Д257.Неубиваемые.
 
Робяты ,вам же статья переведенная из западного журнала ,дана про шунт .
А по поводу диода даже спорить с вами лень. Надо резистор параллельно диоду выбирать таким ,чтобы диод был открыт всегда.
Тройка квази почти не уступает тройке Локанти
квазивыход.JPG

А я вчера на радиорынке нашел диоды, которые Эллиотт ставил на выходе в эмиттерах, BYV26, так еще взял лучше, 95-е, у них ток выше, прочее то же самое.Они быстрые с мягким восстановлением, Филипс.Шарики стеклянные .Наши такие звались 2Д257.Неубиваемые.
Вы все же посмотрите скопом сигнал на этих диодах
 

Вложения

Последнее редактирование модератором:
Вы все же посмотрите скопом сигнал на этих диодах
А смотрел.синусоида плавно превращается в акулий плавник, ограничение с одной стороны.Потом и с другой когда сигнал на выходе ограничивается.
 
А смотрел.синусоида плавно превращается в акулий плавник, ограничение с одной стороны.Потом и с другой когда сигнал на выходе ограничивается.
Сшивка . Только не говорите про сим, в железе не лучше.Смотреть желательно двухлучевым скопом.
 

Вложения

  • элиот искомый сшивка.PNG
    элиот искомый сшивка.PNG
    22.2 KB · Просмотры: 267
  • элиот искомый 1.PNG
    элиот искомый 1.PNG
    30.6 KB · Просмотры: 257
здравствуйте, тип термистора подскажите?
Круглая шайба с ножками, зеленый.Они там либо КМТ либо ММТ, конструктив разный, годятся все.

отлично, благодарю.
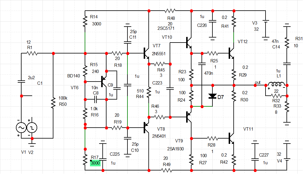
Тут за эти дни сложился интересный вариант выходного каскада, сверхпростого и сверхнадежного , линейного , термостабильного.Осталось проверить это в германии, может получиться неплохо.
 
п4 п213-217 работать будут ? ток покоя ? есть измерения тнд?
Работать будут, да толку с них.Убогие по звуку.

Такого не бывает.
У вас ничего не бывает кроме вашего.

п4 п213-217 работать будут ? ток покоя ? есть измерения тнд?
Для ваших П217 есть проверенная схема Акулиничева из Радио за 1974 год, она в компе, сейчас недоступна.Будет петь.
 
У Акулиничева на П214, 217 хуже
 

Вложения

  • f.1974-01.045.jpg
    f.1974-01.045.jpg
    500.6 KB · Просмотры: 273
У вас ничего не бывает кроме вашего.
Просто везде сплошной компромис. Вытаскиваете одно ,вязнет другое.
Про сшивку плечей двухтактного каскада вы зря игнорируете. Коммуникационные искажения оос плохо давит.
Без диодов параллельно резисторам на выходе усилителя сшивка совсем иная. Конденсатор между эмиттерами снижает искажения предвыходных транзисторов и приближает сей выхлоп к симметричному на комплементарных транзисторах. На квазитройке линейность еще выше.
 

Вложения

  • элиот испр.PNG
    элиот испр.PNG
    53.7 KB · Просмотры: 253
  • элиот испр сшивка.PNG
    элиот испр сшивка.PNG
    17.9 KB · Просмотры: 239
  • квазивыход  тройка сшивка.PNG
    квазивыход тройка сшивка.PNG
    16.6 KB · Просмотры: 200
  • квазивыход.PNG
    квазивыход.PNG
    50 KB · Просмотры: 236
Последнее редактирование:
Просто везде сплошной компромис. Вытаскиваете одно ,вязнет другое.
Про сшивку плечей двухтактного каскада вы зря игнорируете. Коммуникационные искажения оос плохо давит.
Без диодов параллельно резисторам на выходе усилителя сшивка совсем иная. Конденсатор между эмиттерами снижает искажения предвыходных транзисторов и приближает сей выхлоп к симметричному на комплементарных транзисторах. На квазитройке линейность еще выше.
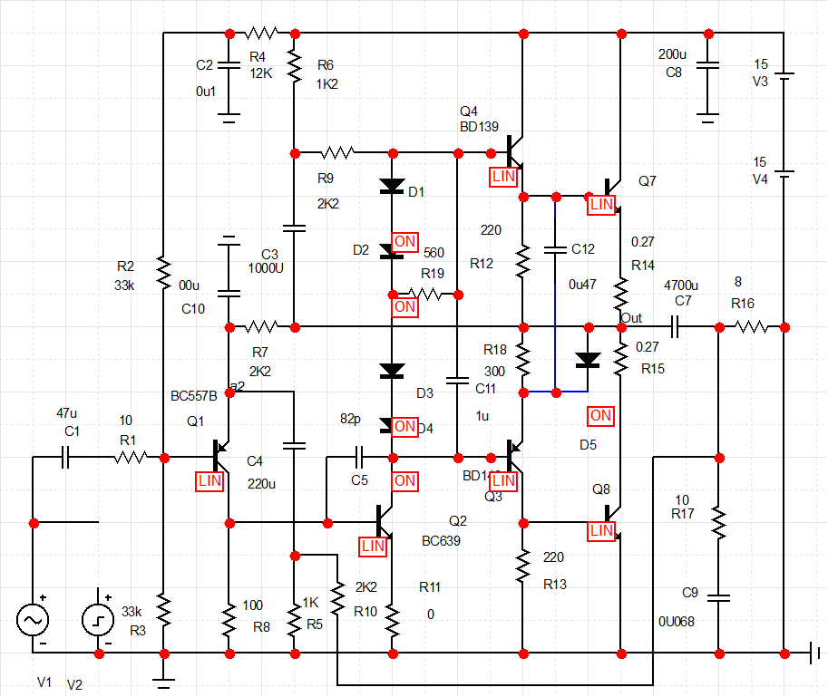
Максим, я исхожу из того, что для качественного звука сделаю мощный выходной каскад в классе А , а для мощности и стабильности пусть будет по Эллиотту.В любом случае, спектры покажут, что в схеме не так.А не покажут, буду спать крепче.
 
Максим, я исхожу из того, что для качественного звука сделаю мощный выходной каскад в классе А , а для мощности и стабильности пусть будет по Эллиотту.В любом случае, спектры покажут, что в схеме не так.А не покажут, буду спать крепче.
Вы не совсем меня поняли. Я про некоторые нюансы схемы с квазивыхлопом. Выбор резистора эмиттерного в фазоинверсном каскаде параллельно диоду. Там ведь есть определенные требования . И стоит ли повышенная термостабильность без датчика с диодами той простоты? Когда с меньшими хлопотами можно обойтись?
офф класс А не синоним качества , это лишь выбор режима
 
Вы не совсем меня поняли. Я про некоторые нюансы схемы с квазивыхлопом. Выбор резистора эмиттерного в фазоинверсном каскаде параллельно диоду. Там ведь есть определенные требования . И стоит ли повышенная термостабильность без датчика с диодами той простоты? Когда с меньшими хлопотами можно обойтись?
офф класс А не синоним качества , это лишь выбор режима
А скажите, отсутствие диодов увеличит ли выходное сопротивление(хотя оос нивелирует эффект) или что мы тут теряем и насколько.
 
А скажите, отсутствие диодов увеличит ли выходное сопротивление(хотя оос нивелирует эффект) или что мы тут теряем и насколько.
Думаю ,наоборот уменьшат выходное сопротивление, естественно при уменьшении сопротивления и резисторов .Но эмиттерный диод в фазоинверторе должен стоять
 
Вы не совсем меня поняли. Я про некоторые нюансы схемы с квазивыхлопом. Выбор резистора эмиттерного в фазоинверсном каскаде параллельно диоду. Там ведь есть определенные требования . И стоит ли повышенная термостабильность без датчика с диодами той простоты? Когда с меньшими хлопотами можно обойтись?
офф класс А не синоним качества , это лишь выбор режима
Для скромной задачи сделать простую надежную схему походного усилителя схема Эллиотта подошла на все сто.На ней остановимся и дальше жевать не будем.

Думаю ,наоборот уменьшат выходное сопротивление, естественно при уменьшении сопротивления и резисторов .Но эмиттерный диод в фазоинверторе должен стоять
Я немного о другом рассуждаю, моя схемка вот эта, проверена, работает с максимальным результатом
 

Вложения

  • IMG_20220817_193232.jpg
    IMG_20220817_193232.jpg
    680.4 KB · Просмотры: 312
Последнее редактирование:
Конденсаторы два этажа по питанию и имкусственная средняя сигнальная точка, сделана парой резюков 2 ватта 240 ом.
 
Чем вам термо на транзисторе не угодило?
 
Для скромной задачи сделать простую надежную схему походного усилителя схема Эллиотта подошла на все сто.На ней остановимся и дальше жевать не будем.
И полностью соответствует теме - ПРОСТОЙ УМЗЧ.
Но в тему со словом "простой" сразу набегают как... не буду говорить кто, перфекционисты и максималисты со своими СЛОЖНЫМИ и КАПРИЗНЫМИ схемами (в данном случае - усилителей).
Нет чтобы создать СВОЮ ТЕМУ - "наилучший, совершенный, бескомпромиссный" и т. п.
Нет, им надо загадить своими великими творениями тему в которой их Хай-Энду НЕ МЕСТО.
Бедный Бокарёв ещё хочет делиться своими простыми и доступными для повторения схемами (и не только усилителей), но его постоянно сбивают недоделками и симулянтами под лозунгом "это лучше".
Жаль. При моих сложных отношениях с Бокарёвым, его схемы я хочу повторять, а "более лучшие" схемы перфекционистов - нет.
При этом, не ради подлизывания, а ради справедливости скажу, что повторив схемы Бокарёва или купив то что он рекомендовал, я ни разу не разочаровывался.
Часто бываю с ним несогласен, что-то делаю по-своему (не всегда удачно), но не жалею когда пользуюсь его опытом. Наверное, потому что он Практик, а не Теоретик.
Очередная тема превратилась в какой-то балаган.
Понимаю людей, которые не хотят писать и делиться своим опытом. На них сразу налетают теоретики и доказывают, что надо делать по другому (но свои темы с этим "другим" не открывают). И вместо дела и существа начинается базар.
 
Чем вам термо на транзисторе не угодило?
В ЛХ два перехода бэ, раздельные, пробовал их подкорректировать термиками,получилось,.Но до финала схема еще не доведена.Проба.Видно же,что огрызок нарисован.

И полностью соответствует теме - ПРОСТОЙ УМЗЧ.
Но в тему со словом "простой" сразу набегают как... не буду говорить кто, перфекционисты и максималисты со своими СЛОЖНЫМИ и КАПРИЗНЫМИ схемами (в данном случае - усилителей).
Нет чтобы создать СВОЮ ТЕМУ - "наилучший, совершенный, бескомпромиссный" и т. п.
Нет, им надо загадить своими великими творениями тему в которой их Хай-Энду НЕ МЕСТО.
Бедный Бокарёв ещё хочет делиться своими простыми и доступными для повторения схемами (и не только усилителей), но его постоянно сбивают недоделками и симулянтами под лозунгом "это лучше".
Жаль. При моих сложных отношениях с Бокарёвым, его схемы я хочу повторять, а "более лучшие" схемы перфекционистов - нет.
При этом, не ради подлизывания, а ради справедливости скажу, что повторив схемы Бокарёва или купив то что он рекомендовал, я ни разу не разочаровывался.
Часто бываю с ним несогласен, что-то делаю по-своему (не всегда удачно), но не жалею когда пользуюсь его опытом. Наверное, потому что он Практик, а не Теоретик.
Очередная тема превратилась в какой-то балаган.
Понимаю людей, которые не хотят писать и делиться своим опытом. На них сразу налетают теоретики и доказывают, что надо делать по другому (но свои темы с этим "другим" не открывают). И вместо дела и существа начинается базар.
Я не считаю отношение к вам сложным.С интересом читаю ваши лабораторки, все понятно.Свои схемы сочиняю из любопытства и из желания повозиться в удовольствие при наличии некоторого опыта , сильно не то,что в студенческой пустоголовой и нищей юности и без приборов.
 
И полностью соответствует теме - ПРОСТОЙ УМЗЧ.
Но в тему со словом "простой" сразу набегают как... не буду говорить кто, перфекционисты и максималисты со своими СЛОЖНЫМИ и КАПРИЗНЫМИ схемами (в данном случае - усилителей).
Нет чтобы создать СВОЮ ТЕМУ - "наилучший, совершенный, бескомпромиссный" и т. п.
Нет, им надо загадить своими великими творениями тему в которой их Хай-Энду НЕ МЕСТО.
Бедный Бокарёв ещё хочет делиться своими простыми и доступными для повторения схемами (и не только усилителей), но его постоянно сбивают недоделками и симулянтами под лозунгом "это лучше".
Жаль. При моих сложных отношениях с Бокарёвым, его схемы я хочу повторять, а "более лучшие" схемы перфекционистов - нет.
При этом, не ради подлизывания, а ради справедливости скажу, что повторив схемы Бокарёва или купив то что он рекомендовал, я ни разу не разочаровывался.
Часто бываю с ним несогласен, что-то делаю по-своему (не всегда удачно), но не жалею когда пользуюсь его опытом. Наверное, потому что он Практик, а не Теоретик.
Очередная тема превратилась в какой-то балаган.
Понимаю людей, которые не хотят писать и делиться своим опытом. На них сразу налетают теоретики и доказывают, что надо делать по другому (но свои темы с этим "другим" не открывают). И вместо дела и существа начинается базар.
А не находите что понятие "простой" оно довольно растяжимо? И под это понятие подходит куча схем, которых в этой теме и вправду куча. И все простые , так или иначе.
Поэтому не стоит начинать срать кирпичами не по делу.
 

Статистика форума

Темы
3,346
Сообщения
269,522
Пользователи
2,574
Новый пользователь
skirp67
Назад
Сверху Снизу