Александр Бокарёв
1 ранг
- Регистрация
- 12 Ноя 2019
- Сообщения
- 28,875
- Реакции
- 14,290
- Репутация
- 395
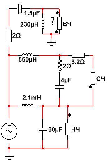
Первое знакомство лет 15 назад с колонкойS90 показало трагедию со средником, любой взятый динамик звучал лучше этого кошмара.
Сегодня с выбором пищалок можно стянуть вч вниз до нормы, 2500-3000Гц, ограничив среднику район звучания до его возможностей, заодно расширив направленность и убрав пакость из средника.
Сегодня с выбором пищалок можно стянуть вч вниз до нормы, 2500-3000Гц, ограничив среднику район звучания до его возможностей, заодно расширив направленность и убрав пакость из средника.
3






