S90E. Поломать всё.

Регистрация
12 Ноя 2019
Сообщения
28,303
Реакции
13,620
Репутация
395
Первое знакомство лет 15 назад с колонкойS90 показало трагедию со средником, любой взятый динамик звучал лучше этого кошмара.
Сегодня с выбором пищалок можно стянуть вч вниз до нормы, 2500-3000Гц, ограничив среднику район звучания до его возможностей, заодно расширив направленность и убрав пакость из средника.
 
П

Просто Коля

Первое знакомство лет 15 назад с колонкойS90 показало трагедию со средником, любой взятый динамик звучал лучше этого кошмара.
Сегодня с выбором пищалок можно стянуть вч вниз до нормы, 2500-3000Гц, ограничив среднику район звучания до его возможностей, заодно расширив направленность и убрав пакость из средника.
Из средника пакость можно убрать только с помощью отвёртки.
 
Регистрация
12 Ноя 2019
Сообщения
28,303
Реакции
13,620
Репутация
395
Из средника пакость можно убрать только с помощью отвёртки.
отвертка - метод в лоб. Но если представить владельца колонок S90 в роли командира ТУ154 из фильма Экипаж : "Взлетать нельзя. Оставаться- погибнем. Значит- будем взлетать!" , то я за вариант по имени " Из говна-дворец" То есть, не меняя ничего, добиваемся звука из того, что нам насыпали сверху. Мыже, типа, специалисты... smile_33
 
П

Просто Коля

Ну да, это как гримировать Квазимодо. Вот переделка 35 АС. Вместо 15ГД11 установлены 4ГД53.
 

Вложения

  • 35ас.jpg
    35ас.jpg
    44.9 KB · Просмотры: 207
Регистрация
12 Ноя 2019
Сообщения
28,303
Реакции
13,620
Репутация
395
Коля, вы можете со мной не соглашаться, но мое мнение такое, что в советских колонках мешок проблем создавался пищалой, не способной звучать ниже 5 килогерц, потому как резонанс её был аккурат на этой частоте. А сегодня тот же чудо-ширик 2ГДШ-16-8 решает проблему сшивки со средником одним щелбаном, как в анекдоте про портного: метр сорок-метр сорок-метр сорок....Мадам, где талию будем делать?
 
П

Просто Коля

Но вообще, самый лучший результат (и простой) - это замена фильтров в 35АС на всепропускающие 2-го порядка с Цобелями, заменой СЧ на доработанный 4ГД53 и расширение полосы фильтра до 10 кГц. ВЧ - родной (рижский).

Коля, вы можете со мной не соглашаться, но мое мнение такое, что в советских колонках мешок проблем создавался пищалой, не способной звучать ниже 5 килогерц, потому как резонанс её был аккурат на этой частоте. А сегодня тот же чудо-ширик 2ГДШ-16-8 решает проблему сшивки со средником одним щелбаном, как в анекдоте про портного: метр сорок-метр сорок-метр сорок....Мадам, где талию будем делать?
В предыдущем посте я ответил. Слава Богу мне это было известно. А вот замена 10ГД35 на 6ГД13 такого эффекта не вызывала (резонанса ВЧ), но звук с 15ГД11 был хуже.
Совокупность определяет всё. Господи, талдычу, талдычу. Ни одна св...чь не воспроизвела. Всё какие-то обходные пути ищут. По наитию или какой-то очередной аудиоман сказал. Всё давно исследовано. Бери и делай. Нет, мы будем играть в 15ГД11 и прочая.
 

Святослав_

1 ранг
Регистрация
10 Июн 2021
Сообщения
7,352
Реакции
3,803
Репутация
167
Страна
Україна
Город
Бердянськ
Предупреждений
1
Не вижу проблемы в уникальной дорабке пары 15ГД-11 и двух 6ГДВ-7, для конктной уникальной пары S-90. Почему бы этого и не сделать? Для чего руки и голова?
 
Последнее редактирование:
Регистрация
12 Ноя 2019
Сообщения
28,303
Реакции
13,620
Репутация
395
Возможности у всех свои разные. Мне так проще купить нормальные дины, чем в каморке на коленке перематывать оригинальный древний хлам, чтобы сделать из него жемчужину. Времени освоить волшебное ремесло уже нет.
 
Регистрация
23 Июл 2019
Сообщения
6,677
Реакции
5,252
Репутация
203
Страна
Украина
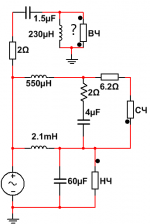
Актуальная схема, её импеданс, мулькосимка - АЧХ фильтров по амплитудам напряжений и по фазам напряжений (тонкие линии) и токов (толстые)
а.pngб.pngе.pngд.png
После корреции суммарной АЧХ фильтров в соответствии с исправленными ФЧХ токов она стала более-менее адекватной. На смещение АЦ забил, так как скат ФНЧ оказался довольно крутой. На баффл тоже наплевал. Есть реально снятая АЧХ.
 

DVS

1 ранг
Регистрация
15 Сен 2021
Сообщения
1,775
Реакции
594
Репутация
55
Имя
Сергей
Предупреждений
1
Сопротивление динамиков забыли указать, СЧ и ВЧ в новых версиях были явно больше.
Подгоню знакомому у него есть пара Орбит в чулане, пусть пробнет ))
 

Святослав_

1 ранг
Регистрация
10 Июн 2021
Сообщения
7,352
Реакции
3,803
Репутация
167
Страна
Україна
Город
Бердянськ
Предупреждений
1
Более-менее штатно работает только фильтр ВЧ звена.

Хозяин - барин, но ни в коем случае не оставляю середину без ФВЧ.
Наоборот, по нижнему краю диапазона стараюсь отрезать для СЧ покруче, не ниже второго порядка, нередко с режектором или ПАС, но иногда вообще не ограничивая его звеном ФНЧ.
 
Последнее редактирование:

DVS

1 ранг
Регистрация
15 Сен 2021
Сообщения
1,775
Реакции
594
Репутация
55
Имя
Сергей
Предупреждений
1
ВЧ по фильтру на 8ом похоже, так?
 
Регистрация
23 Июл 2019
Сообщения
6,677
Реакции
5,252
Репутация
203
Страна
Украина
Сопротивление динамиков забыли указать, СЧ и ВЧ в новых версиях были явно больше.
20ГДС-1л-8 модифицированный минимизацией колпачка до 25 мм и пропиткой зоны 15мм и колпачка с баллончика Plastic 70 на протяжении 2 секунд (а надо было - 1 секунда((( ) Срезается с 4 кГц с выбросом не выше среднего уровня, что нехарактерно ни для одного 20ГДС, которые я измерял.
6ГДВ-7 стоковый, 16 Ом, перебранный.
Подгоню знакомому у него есть пара Орбит в чулане, пусть пробнет ))
СЧ работает на резонансной частоте по уровню -8дБ, это полный перебор. Слушать достаточно громко - СЧ выпрыгнет из зоны линейного смещения на раз. Хотя я слушал при 10-15 Вт с богатыми басом/мидбасом, проблем не слышал. Но выслушивать времени не было. Теоретически СЧ должен подгуживать на частоте резонанса. Требуется ПАС, в этом СЧ её нет. Другие виды 20ГДС дадут бОльшую отдачу на участке 4...5 кГц, фильтр потребуется другой. Ну и в Орбите другой НЧ, который низзя пускать высоко, в отличие от 75ГДН-3. Так что не знаю, стоит ли рекомендовать.
Я почти подобрал номиналы фильтра параллельного исполнения, имеющего подобные характеристики на участке 400...1500 Гц, но не имеющего НЧ хвоста в фильтре СЧ. Если кто не в курсе: при доработке существующей конструкции я стараюсь по максимуму использовать родные детали, особенно катушки. Также я наметил путь прочистки звучания ВЧ звена. Если у друга ВЧ волочит до 20 кГц, как и должно быть, то переделка на базе параллельного фильтра ему подошла бы, если бы был 75гдн-3. Я не помню, чтобы у 75гдн-1 была ступенька вниз выше 300 Гц.
Полярность ВЧ динамика просто не знаю.

Актуальная схема, её импеданс, мулькосимка - АЧХ фильтров по амплитудам напряжений и по фазам напряжений (тонкие линии) и токов (толстые)
Посмотреть вложение 30569Посмотреть вложение 30570Посмотреть вложение 30571Посмотреть вложение 30572
После корреции суммарной АЧХ фильтров в соответствии с исправленными ФЧХ токов она стала более-менее адекватной. На смещение АЦ забил, так как скат ФНЧ оказался довольно крутой. На баффл тоже наплевал. Есть реально снятая АЧХ.
Думал, импеданс выйдет провальный, ан нет. Обратите внимание на большой номинал резистора последовательно с СЧ динамиком. Средних частот достаточно. Соседи бодро подпевают.
 
Последнее редактирование:
П

Просто Коля

Не вижу проблемы в уникальной дорабке пары 15ГД-11 и двух 6ГДВ-7, для конктной уникальной пары S-90. Почему бы этого и не сделать? Для чего руки и голова?
Руки чтобы делать то, что велит голова. Как Вы сможете изменить форму диффузора? Или Вы полагаете, что только 4ГД6 обладает неустойчивостью?
 
Регистрация
23 Июл 2019
Сообщения
6,677
Реакции
5,252
Репутация
203
Страна
Украина
Сегодня с выбором пищалок можно стянуть вч вниз до нормы, 2500-3000Гц, ограничив среднику район звучания до его возможностей, заодно расширив направленность и убрав пакость из средника.
Сей СЧ работал год с разделом 2,7 кГц по звуковому давлению, очень неплохо. Нужна пищалка, эффективно работающая на 2,5 кГц, то есть, с резонансом не выше 1,5 кГц.
 

LVV

1 ранг
Регистрация
22 Дек 2020
Сообщения
317
Реакции
152
Репутация
17
Страна
Украина
Имя
Виталий
Нужна пищалка, эффективно работающая на 2,5 кГц, то есть, с резонансом не выше 1,5 кГц.
 
Регистрация
23 Июл 2019
Сообщения
6,677
Реакции
5,252
Репутация
203
Страна
Украина
Есть пара #1 , как раз подумал. Переизмерить с новой коррекцией #312 , послушать ещё раз.
 

LVV

1 ранг
Регистрация
22 Дек 2020
Сообщения
317
Реакции
152
Репутация
17
Страна
Украина
Имя
Виталий
Есть пара #1 , как раз подумал. Переизмерить с новой коррекцией #312 , послушать ещё раз.
могу прислать тот, который с резонансной 1267 Гц, напиши в личку на какую новую почту отправлять. пересылка будет бесплатной (немножко разорим контору :) )
 
Регистрация
23 Июл 2019
Сообщения
6,677
Реакции
5,252
Репутация
203
Страна
Украина
могу прислать тот, который с резонансной 1267 Гц, напиши в личку на какую новую почту отправлять. пересылка будет бесплатной (немножко разорим контору :) )
Спасибо! Я свои не измерял, поленился. Резонанс оценил, исходя из графика АЧХ, а он сильно пологий. Вполне и 1,3 кГц может быть. Штатный фланец к нему куплен круглый, собака, а нужен квадратный. ((
 

LVV

1 ранг
Регистрация
22 Дек 2020
Сообщения
317
Реакции
152
Репутация
17
Страна
Украина
Имя
Виталий
Спасибо! Я свои не измерял, поленился. Резонанс оценил, исходя из графика АЧХ, а он сильно пологий. Вполне и 1,3 кГц может быть. Штатный фланец к нему куплен круглый, собака, а нужен квадратный. ((
у тебя филипс венгерский, у меня - украинский, интересно будет сравнить.
еще есть сеат китайский, копия твоего сонавокса, интересно, будут ли чем отличаться?...
 

Святослав_

1 ранг
Регистрация
10 Июн 2021
Сообщения
7,352
Реакции
3,803
Репутация
167
Страна
Україна
Город
Бердянськ
Предупреждений
1
Руки чтобы делать то, что велит голова. Как Вы сможете изменить форму диффузора? Или Вы полагаете, что только 4ГД6 обладает неустойчивостью?
Эту "неустойчивость" "чашек"на этом форуме устраняем-меряем-результат уже несть число раз, чтобы глубже разобраться в сути вопроса.
Кроме изменения формы диффузора существуют и другие способы повысить динамическую устойчивость, например, выбором и распределением пропиток, конструктивными решениями. Или совокупностью этих мер.
Диеры мы, или нет, в конце концов?

Вчера получил по почте две дюжины автентичных, древних, новых заводских колпачков от 20ГДС-1 (25ГДН-1).
Уже точно знаю, как их можно "успокоить" для нормальной работы.
Кстати, средний вес из 24 штук 0,194 г, габаритный диаметр 40 мм.
 

Вложения

  • Ковпачки_ 25ГДН-1_ автент._нов_.JPG
    Ковпачки_ 25ГДН-1_ автент._нов_.JPG
    285.5 KB · Просмотры: 152
Последнее редактирование:

LDS

1 paнг
Регистрация
5 Июл 2019
Сообщения
5,026
Реакции
3,130
Репутация
145
Возраст
38
Имя
Дмитрий
у тебя филипс венгерский, у меня - украинский, интересно будет сравнить.
еще есть сеат китайский, копия твоего сонавокса, интересно, будут ли чем отличаться?...
Это не тот, что у меня был? Если да и Николай будет мерять, то интересно будет взглянуть на АЧХ и сравнить "кривоватость" микрофонов)
 

LVV

1 ранг
Регистрация
22 Дек 2020
Сообщения
317
Реакции
152
Репутация
17
Страна
Украина
Имя
Виталий
Регистрация
23 Июл 2019
Сообщения
6,677
Реакции
5,252
Репутация
203
Страна
Украина
Это не тот, что у меня был? Если да и Николай будет мерять, то интересно будет взглянуть на АЧХ и сравнить "кривоватость" микрофонов)
Условия измерения помните? Расстояние, глубина на картонке?
 

LDS

1 paнг
Регистрация
5 Июл 2019
Сообщения
5,026
Реакции
3,130
Репутация
145
Возраст
38
Имя
Дмитрий
Условия измерения помните? Расстояние, глубина на картонке?
Николай, вот тут условия и сами АЧХ https://ldsound.club/index.php?threads/vch-dinamiki-bmw-d-m-pss-vw.704/#post-39602
Картонки не было, на крышке бутыля лежал. расстояние 25 см. Сделайте пожалуйста так же а потом уже с картонкой или без как хотите.
У меня была мысль сделать ШП на щитке, померять, потом Вам прислать, сравнили бы. Возможно еще кто захочет.
 

KSV

1 ранг
Регистрация
10 Июн 2020
Сообщения
6,959
Реакции
7,208
Репутация
254
Страна
Россия
Город
Москва
Имя
Сергей
Сей СЧ работал год с разделом 2,7 кГц по звуковому давлению, очень неплохо. Нужна пищалка, эффективно работающая на 2,5 кГц, с резонансом не выше 1,5 кГц.
Я упрямо буду гнуть свою линию.
Можно взять пищалку с резонансом 1,5 кГц, среди импорта их достаточно.
Но по моим субъективным ощущениям, НА СЛУХ, такие пищалки неспособны одинаково хорошо озвучивать диапазон СЧ и ВЧ. Пищалка TW-70 явно работает с упором на СЧ, а ВЧ - довесок. У пищалки SC-10 наоборот - полноценные ВЧ, а СЧ по остаточному принципу.
Это допустимо для двухполосок, двухполоски - компромисс ВСЕГДА. Но компромиссы недопустимы в трехполосках, на то и три динамика, чтобы они наиболее качественно отрабатывали СВОИ участки.
Замена 15ГД-11 динамиком, который ровно и звучно играет на СЧ с ЗАПАСОМ по краям, решает проблему. В трехполоске пищалка тоже может иметь резонанс 1,5 кГц, но звучать она начнет почти на две октавы выше, на том участке, на котором она звучит хорошо.
Уж простите, но ситуация с 15ГД-11 и её верхним участком напоминает натягивание совы на глобус. Натянуть можно, но ни сове, ни географам это не понравится.
Я как обычно, резок в формулировках, извините.
 
Регистрация
23 Июл 2019
Сообщения
6,677
Реакции
5,252
Репутация
203
Страна
Украина
Добрался я до снятого с Эски переделанного мной СЧ динамика. Засунул в щит. Измерил с 10, 20, 50, 100 см. Интересно, где здесь яма 3 кГц в -9дБ? (Зелёным - контроль, макет сателлита с 1 метра)
quest.png

Дыра в два-три раза мельче. Списать на ПАС из ковролина, которая практически вплотную к родному колпаку? На частоте 3 кГц, сзади диффузора? Ну не знаю.
Дальше играл в игру "угадай, какой колпак" Угадываю с 50 см, достоверно выше 600 Гц.
Большой вогнутый тяжёлый 50 мм (красный) против маленького выпуклого лёгкого 25 мм (синий):
b_s.png

Вот Вам и ручные измерения. (((
Совмещаю графики. Без комментариев.
o_n.png
Колпачок 25 мм выпуклый (синий) против колпачка вогнутого (красный):
w_w.png
Итого, 20ГДС-3 с пропитанным суперклеем диффузором на 1 см от ЗК и с родным колпачком работает до 6 кГц в полку, после чего самоубивается.
 

борис

1 ранг
Регистрация
15 Авг 2020
Сообщения
928
Реакции
141
Репутация
27
Страна
россия
Имя
борис
Итого, 20ГДС-3 с пропитанным суперклеем диффузором на 1 см от ЗК и с родным колпачком работает до 6 кГц в полку
Как пропитывается диффузор суперклеем? Есть неплохой сабовый дин, смята горловина диффузора (непрессованого). Жаль портить.
 
Регистрация
23 Июл 2019
Сообщения
6,677
Реакции
5,252
Репутация
203
Страна
Украина
Как пропитывается диффузор суперклеем? Есть неплохой сабовый дин, смята горловина диффузора (непрессованого). Жаль портить.
Просто с умом даёте по капельке самого жидкого суперклея, наблюдая (и отдуваясь!!!), как меняется цвет бумаги. Ядь конкретная. Непрессованный всосёт много клея, что выйдет - не знаю.
Есть новенькие Филипсы Фольксваген-Ауди , Украина. Сейчас увидите их ачх во всей красе, продолжаю тему трехполоски на 75ГДН-1 в ящике от 25АС-033.
На часик-два выпаду из общения, потом вернусь.
Дядя Саша! А может... в соответствующей теме? Люди запутаются.
 

Статистика форума

Темы
3,071
Сообщения
234,805
Пользователи
2,375
Новый пользователь
Sergovlad
Сверху Снизу