Святослав_
1 ранг
- Регистрация
- 10 Июн 2021
- Сообщения
- 8,563
- Реакции
- 4,576
- Баллы
- 202
- Страна
- Україна
- Город
- Бердянськ
- Предупреждений
- 1
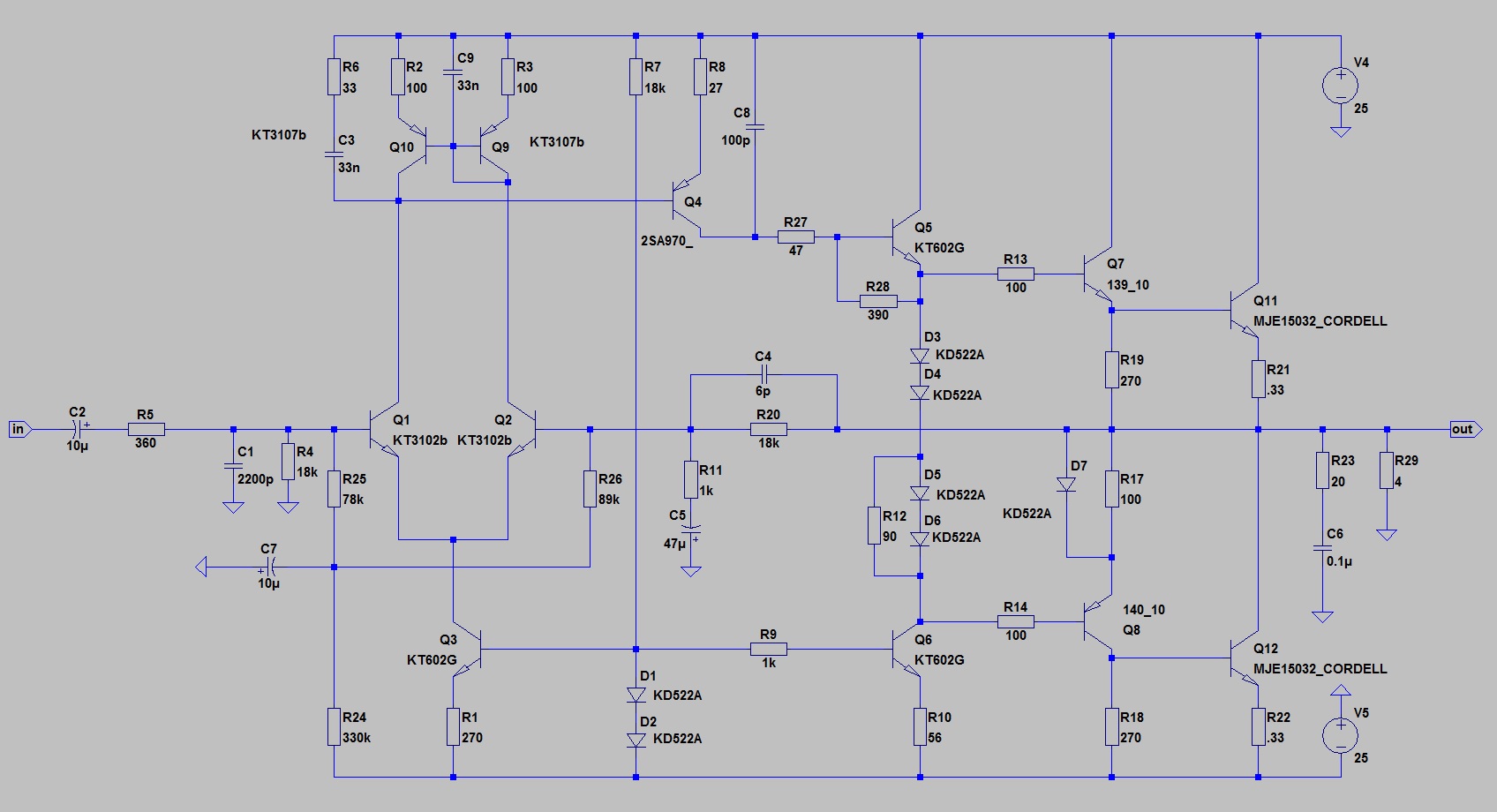
А як же стосовно падіння в АС третьої та п'ятої гармонік, та загалом інтермодуляції, при роботі від підсилювача з високим вихідним опором?













Тому, долучайтесь, буде цікаво і корисно. Єдине застереження, він написав це лише в 2017 році, тобто пізніше за "САМого Відерхольда" (С), Сухова і Клецова.