Скрытые искажения УМЗЧ: за гранью стандартных тестов

  • Автор темы Автор темы Petr-51
  • Дата начала Дата начала
Практически все пришли к выводу, что с современной, качественной техникой, очень часто классические измерения не соответствуют реальности. Худший агрегат впереди лучшего.
Парадокса и божественного влияния в этом нет. Методы измерений не показывают всю полноту картины. Вчера они были вполне достаточны, сегодня с умопомрачительными нолями нет.
Ну, если измерять только THD на 1кГц как в журналах модных, да на 1Вт онли, да еще какие ограничения ввести, то не удивительно. Я вот пару недель назад листал сайтик stereophile полюбопытствовать современное состояние дел и про себя отметил пару моментов. Для примера: берут и снимают зависимость THD от выходной мощности, но на 1кГц, где потенциально глубина обратной связи позволяет удерживать формально низкие параметры. Ок, дальше хоть сняли при 20В выходного зависимости THD от частоты при разных нагрузках, хоть что-то можно прикинуть. Дальше привели ИМИ при 100Вт на выходе и за это тоже им плюс в карму. А другие аудиомурзилки и того не делают часто, только обозначают искажения на 1кГц без условий измерения. Ну и что называть классическими измерениями в таком случае? Многие ли усилители пройдут достойно подобные тесты? Не окажется ли, что половина из них, строго говоря, явлются техническим браком?
Это не только вам, а и остальным форумчанам, вопрос "на подумать" в часы досуга прежде чем выдумывать новые методы тестирования.
Старый из 90-х магнитофон Панасоник звучит ласково, красиво и неназойливо.
А слушать звук от цифровой теле приставки просто невыносимо, толченое стекло и мерзость.
А воспроизводились они через разные "акустические агрегаты" и как их можно сравнить адекватно? Панасоник ведь в комплексе разрабатывался наверняка и там старались именно для этого комплекта составляющих получить приемлемое звучание...
В том числе было сравнение с ламповым усилителем Sonic Frotiers Power-1 с соизмеримыми параметрами как по выходной мощности, так и по другим параметрам. В результате он вышел победителем по качеству звука. Как видите у него нет на входе радиочастотного фильтра и на выходе индуктивности (как в усилителе Батя)
И вы тут же приписали лавры победителя входному и выходному фильтру, словно остальное это фигня полная. Какая разница что между ними стоит, да? Но вернемся к этому факту чуть ниже.
Согласно психоакустике, изменение искажений (Кг) в диапазоне от 0,0001% до 1% при прочих равных условиях не даст возможности различить аппараты при слепом прослушивании.
Вот же чудо чудное, а как быть тем, кто слышит? К психотерапевту идти?
Вы бы хоть для разообразия литературу открывали и читали вдумчиво. Тот же Блауэрт приводит кривые для маскировки и слышимости для многочисленных условий и там такой категоричности не видно.

Падение сигнала это скомпенсирует конечно,но интересно sid искажения устранит или нет.Глянуть бы результаты в Micro cap.
Глянуть конечно можно, но искажения им. Петрова это не скомпенсирует. Компенсатор работает до частоты чуть выше звукового диапазона частот, дабы не влиять своим усилением на устойчивость и не создать вам нечаянных проблем. А товарищ Петров широкополосными сигналами тестирует, это понятно всем кроме него самого.
учи теорию, изучай процессы во время переходных процессов где сигналы являются квазигармоническими (см. книгу Финка!!!)
Усилитель в принципе не должен работать в состоянии переходного процесса. Это не его область компетенций. А вы своими руками его туда загоняете и удивляетесь почему животинка страдает.

А теперь вернемся к цитатам автора, на которого ссылался товарищ Петров:
1733063312619.png


Как же так, товарищ Петров? Ведь раз аппарат давал идеальный меандр до 1МГц, то и ГВЗ у него должно было стать низким и по вашим параметрам он бы встал в один ряд с лучшими услителями и Батем-Середой. А почему не встал? ГВЗ это же "наше все" или нет? Внесите ясность.
 
"При измерении компенсационным методом входной сигнал является эталоном и не должен подвергаться никакой обработке кроме масштабирования и сдвига во времени"
Мда. Товарищи изобретатели этого метода уже изобрели идеальный усилитель? А широкополосный идеальный сдвигатель фаз?
Я уже говорил, что мы до сих пор не знаем ВСЕХ параметров усилителя, влияющих на качество звучания. Многое уже понятно, как эмпирически, так и инструментально: 3-я гармоника - жесткий звук, малая скорость нарастания - вялая атака баса и т.д. Это из тех параметры, которые легко измерить и интерпретировать.
А вот "Измерение продуктов искажений УМЗЧ не выявляемых традиционными методами тестирования" : А что мерить будем? Разницу между двумя неидеальными аппаратами при компенсационном методе? Хватит ли разрешения приборов?
Получается, что не зная ВСЕХ точных, и измеримых параметров качества усилителя, мы приходим к вере. (привет всем шаманам звука)! Ну, а тут уж: "Кто верит в Магомета, кто в Аллаха, кто в Иисуса, кто ни во что не верит..." И я, вот, верю Рогову с его измерениями, верю Чиверу, а а самое главное - верю ушам своим.
 
Алексей1 пишет:
«между представлением сигнала во временной области и частотной существует однозначное соответствие; это выяснил тов. Фурье 200 лет назад.
Он же предложил способы преобразования сигнала из одной области в другую.
Эти манипуляции называются преобразованиями Фурье.
Из временной области в частотную — прямое, а из частотной во временную - обратное преобразование Фурье.

После совершения этого открытия, исследовать сигнал можно в любой области - в смысле, в той в которой это делать удобнее.
Можно выбрать путь страданий, как это сделал гр. Петров, а можно легко и просто получить спектр сигнала и работать с ним.
»

вот тебе спектр продуктов искажений и даже THD и диаграмма Боде в придачу.
Сделай пожалуйста без страданий обратное преобразование Фурье и покажи эти искажения во временной области.
 

Вложения

  • AMP-X_20kHz_spectr&THD.png
    AMP-X_20kHz_spectr&THD.png
    17.3 KB · Просмотры: 76
  • AMP-X_Bode.png
    AMP-X_Bode.png
    16.7 KB · Просмотры: 73
насмешил, нашел кому верить.
Но вы же не брезгуете на Чивера ссылаться, а теперь уже и на каких-то Soulnote и Куросаву. А вот Рогова критикуете голословно своими "ХА-ХА-ХА!". Хотелось бы увидеть от вас измерения в железе по вашим же выкладкам. Можете даже усилитель Батя-Середы собрать для этих целей, заодно и послушаете что вы так нахваливаете.
это все равно что подставить под слона моську чтобы слон дальше видел
ты так легко веришь всякой чуши, прямь диву даюсь :)
А по существу вопроса сказать нечего? Не я же тут ГВЗ размахиваю хожу по форуму, равно как и не я ссылался на этого человека и его мнение. Так кто здесь легко верит всякой чуши?
Лучше помоги Алексею1 перевести искажения из частотной области во временную
Лучше сходите к своему лечащему врачу и попросите сменить таблетки - эти вам уже не помогают.
Прислали три картинки и в ответ чего-то хотите. Вам картинку такую же абстрактную прислать в ответ или чего? Или на миллиметровке кто-то усердно должен каким-то образом начертить вам какой-то ответ? Вы там что курите?
 
мы до сих пор не знаем ВСЕХ параметров усилителя, влияющих на качество звучания.
Так узнайте, это не трудно. Параметров усилителя всего-навсего десяток наберётся, можно считать, что влияют все.
Многое уже понятно, как эмпирически, так и инструментально: 3-я гармоника - жесткий звук
Где, на какой помойке, вы находите эту третью гармонику? Её уже давно отменили - минус 140 дБ на мощности 100 Вт. Это называется "жесткий звук"?
малая скорость нарастания - вялая атака баса и т.д.
Во первых, поинтересуйтеся, какую максимальную скорость нарастания может иметь музыкальный сигнал на выходе усилителя.
(могу дать верное направление - поскольку составляющих сигнала с частотой больше 20 кГц в музыкальных консервах нет и быть не может,
то максимальная скорость нарастания может быть вычислена.)
При частоте 20 кГц и амплитуде 40 В на выходе усилителя скорость нарастания 5 В/мкс максимум.
Это 200 Вт на 4 ома, если чо.
Во вторых, фронт звука барабана соответствует 1 - 5 кГц, и для большого барабана, это как раз таки меньшее значение,
т.е. скорость нарастания 0,25 В/мкс.
Что надо сотворить с усилителем, чтобы он не справился с таким сигналом?
Скорость нарастания выходного напряжения 50 В/мкс и больше - норма для современных усилителей.
 
И которые можно измерить.
Интер-трепация будет заключаться в сравнении с параметрами известных конструкций.
А можно сделать проще: дайте схему, будет понятно, чего стоит этот усь.
 
А про искажения на фронтах атаки и спада я вообще молчу...
Молчание - золото!
На фронтах и спадах нет спектра, годного для Фурье-анализа. У фронтов и спадов одиночного импульса спектр бесконечно широк.
 
А если периодически фронт спадает?
 
Измерение продуктов искажений УМЗЧ не выявляемых традиционными методами тестирования.
У кого есть ещё какие методы?
 
Совсем без ООС?
Ну да. А зачем всюду ОООС пихать? Есть схемы, что и без нее прекрасно работают.
Нарисую модельку, покажу
А давай! Проверим алгеброй гармонию. У меня сейчас один такой играет, а ещё пара на стапелях.
Учти изменения: R5, R7=0, в затворе Т3 820r на землю.
 
Ващето разговор шел не о ПФ , а искажениях.
А они вполне и замечательно могут быть на фронтах импульсов. Для искажений эта часть сигнала рай.
А вам импульсный усилитель нужен или УМЗЧ? А то я что-то уже сомневаться стал:unsure:
Меня немного удивляет, что отечественные аматоры всегда пользуются спектроанализатором, а импортные сепараторами.
И таки мне их метод больше нравится. Просто очень определить по осцилограмме что вызвало искажения. А это единственный метод найти и побороть причину искажений.
Вот смотрите простую прикидку. Берем сигнал с искажениями не выше -100дБ. Спектрограмма нам покажет даже на простенькой звуковухе результат, не говоря уже о профессиональных приборах. А дальше вы пытаетесь "импортными сепараторами" выделить с такой точностью продукты искажения. А там получить компенсацию до уровня -60...-70дБ уже хорошо и удачно считается. И еще 30дБ в лучшем случае не дотягивает.
Не, ну конечно если делать усилители с искажениями в десятые процента, то компенсации хватит_hm_
Но самое хреновое, что это и есть музыкальный сигнал, который в натуре ещё и непредсказуемо хуже.
Можете показать объективные данные в каком-либо источнике с однозначной оценкой?
Я вот возьму за пример тот же ЦАП с фильтрацией сигнала на выходе. Даже не беря цифровой фильтр в расчет, просто аналоговый на ОУ. Он ведь у вас все ваши крутые фронты скушает и на усилитель уже не выдаст, в этом его прямое функциональное назначение. Так откуда там "непредсказуемо хуже"?
 
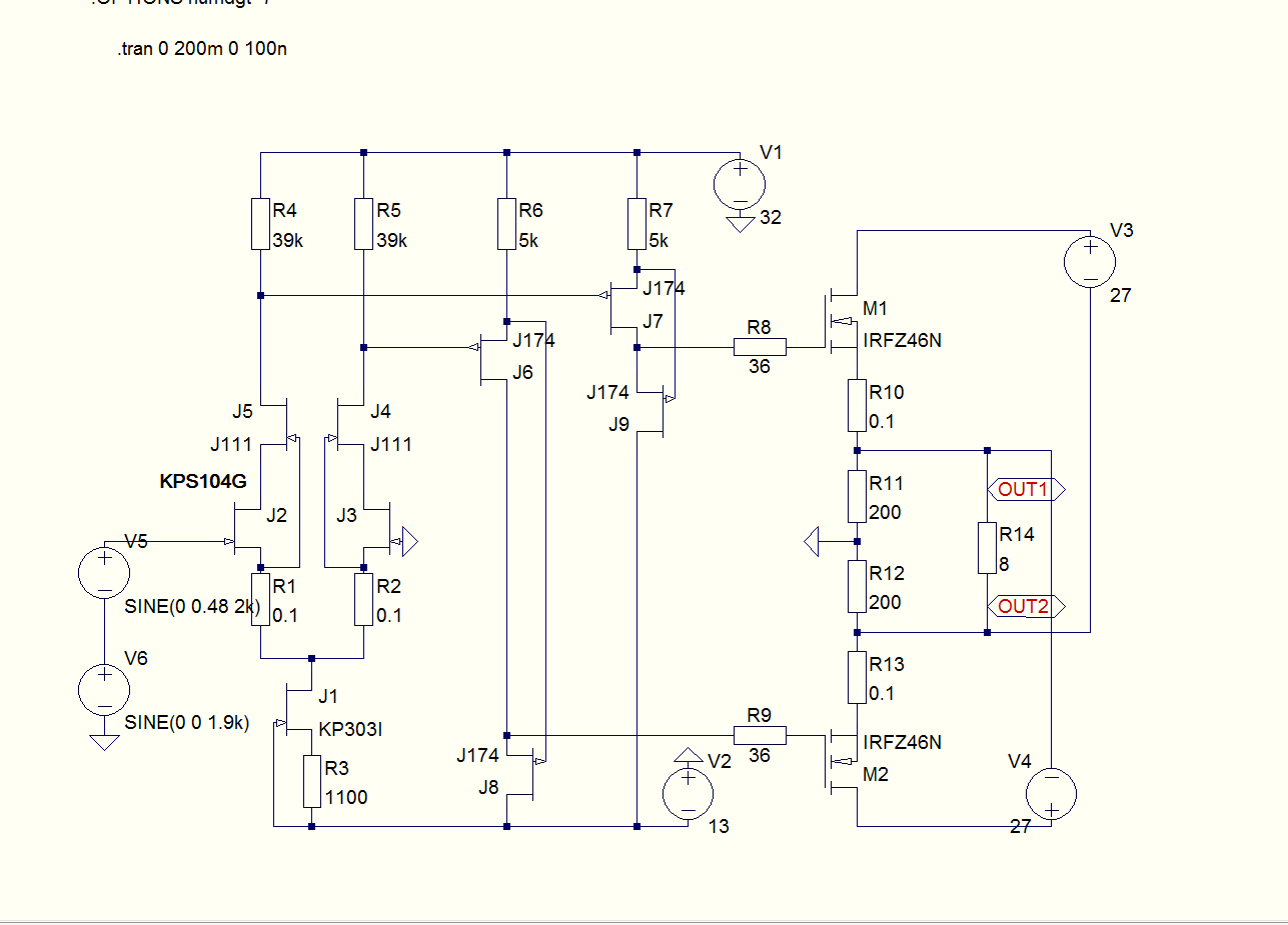
Прошу прощенья, забыл, вот:
1.png


Ток покоя не был задан - поставил 1,1 А
 
Красиво. Но это немного другая схема.
R1, R2 - отсутствуют. Затворы J5, J4 соединены. В затворах выходников резисторов нет.
J5, J4 - PMBFJ620, J2, J3 - 2SK2145BL/ Ток ИТ 60-70 ма.
На выходе - SK1058
И ток покоя - уже 200 мА достаточно. Устанавливается изменением напряжения V1
Думаю, что кравая модель КПС104.
 
Последнее редактирование:
Красиво. Но это немного другая схема.
R1, R2 - отсутствуют. Затворы J5, J4 соединены. В затворах выходников резисторов нет.
Сравниваю эту схему с этой, - указанных вами различий не наблюдаю. Ну, почти, так как наличие/отсутсвие R1,R2 не может влиять на КНИ так, чтобы разница была "на порядки".
 
R1, R2 - отсутствуют. Затворы J5, J4 соединены.
Попробуйте, извините за выражение, не долбиться в шары: R1 и R2 имеют сопротивление 0,1 ома. Это практически ноль. Естественно, это означает, что затворы соединены вместе.
В затворах выходников резисторов нет.
Есть, смотрите свою схему.
J5, J4 - PMBFJ620, J2, J3 - 2SK2145BL/ Ток ИТ 60-70 ма.
Враньё, смотрите свою схему.
При токе ИТ 60 мА ток каждого плеча будет 30 мА, при этом падение на резисторах 39 килоом составит 1170 вольт.
На выходе - SK1058
Враньё, смотрите свою схему.
И ток покоя - уже 200 мА достаточно.
Хорошо, сделаю 200, но от этого ничего не поменяется.
Думаю, что кравая модель КПС104.
Это не называется "думать", это называется болтать языком.

Короче: разберитесь со СВОЕЙ схемой, какие где там транзисторы, какой д.б. ток, какое сопротивление.
Выкладывайте нормальный вариант, мне заменить номиналы - 10 мин.
Обозначьте требования к моделям, приведите условия измерения интересующих вас параметров,
я смоделирую условия измерения, покажу требуемые графики, чтоб вы опять хитрить не начали.
 
Кхе-кхе!...

Хорошо бы соблюдать нумерацию элементов в схемах, а то непонятно, про какие R1,R2 идёт речь.
 
Нумерация по моей схеме, другой пока нет.
Я это потому предложил, что...
R1, R2 - отсутствуют.
...можно понять только так: на его (Профи) схеме они есть, на вашей - отсутствуют. И действительно, у него нарисован какой-то входной делитель, у вас - нет.
 
Я написал, на каких деталях собрана и работает моя схема. Ток ИТ померю. Скорее всего по памяти запутался - было три варианта схемы на разной комплектухе.
 
Нафиг не надо мерить, просто посмотри номиналы резисторов нагрузки дифкаскада,
они с током связаны намертво.

Каждый может лично убедиться в том, что для слуха важен только спектральный состав,
человеческий слух абсолютно нечувствителен к фазам спектральных составляющих, т.е. к "форме" сигнала.
Достаточно взять гитару или пианино и извлечь два тона почти одновременно,
человек каждый раз будет бренькать маленько по разному, это даёт разный сдвиг тонов по фазе,
но звучание после нажатия клавиш (или удара по струнам) совершенно одинаковое.

То же самое математически точно можно послушать с помощью саундфорж или аналогичной проги.
 
Тракт воспроизведения не гитара и не рояль. И когда два сигнала накладываются с разной задержкой во времени, то на выходе имеем совершенно разные сигналы. Разной формы и разной амплитуды.
Принимая даже, что человек не замечает фазовой разницы не гармонического сигнала, как быть с амплитудой?
Два идеально одинаковых электрических сигнала, с одной амплитудой и частотой приходят в смеситель. Но второй сигнал сдвинут по фазе на 180гр. Что имеем на выходе? Ноль.
 
Последнее редактирование:
Простенькая звуковая карточка может работать с малым уровнем сигнала, а масштабирующий усилитель нет? Вы понимаете как работает АЦП? Понимаете, что при малых уровнях сигнала нужно дополнительное усиление до АЦП? Что мешает этот же сигнал увидеть осцилоскопом? Ничего совершенно. Как для блока АЦП, так и для осцилоскопа неоюбодимо усилить сигнал без искажений и не внося в него шум. Крапка.
Субъект не понял сказанного. Крапка. Перейдем ко второй части Le ballet de la Merlaison...
Спектральный анализ это не окончательный диагноз сигнала. Можно получить совершенно равные, с космической точностью спектрограммы, на совершенно разных по форме сигналах.
Нарисуете эти два сигнала, продолжим дальше. Они в каждом учебнике и справочнике есть.
Кстати, один из первых сепараторов, был опубликовон более 50лет назад в Радио профессором И.Т. Акулиничевым.
Вот вы соберите "сепаратор", получите компенсацию лучше -80дБ для начала, тогда и будет разговор. А потом можете масштабирующие усилители добавлять по вкусу, высматривать сигналы... Люди спектральные составляющие с уровнем -120..130дБ смотрят на современном этапе, а вы на уровне Акулиничева из 80-х все упорно остаётесь.
 
Последнее редактирование модератором:
А Вы читаете всё подряд или выборочно?
Попробуйте в симуляторе смешать два идентичных сигнала но сдвинутых по фазе на 180гр.
Второй пример привел с фазировкой головки вертушки. Делали? Я уверен на 100%, что делали.
Зачем тогда вытаскивать из текста одно, но игнорировать другое?
Можно получить совершенно равные, с космической точностью спектрограммы, на совершенно разных по форме сигналах.
Нарисуете эти два сигнала. Они в каждом учебнике и справочнике есть.
Вот так и с искажениями получается. Спектроанализатор недостаточен для полного анализа. Это есно обязательная процедура, но далеко не окончательная и полная в анализе. Определить почему при равных спектрах один УНЧ приличный, а другой нет сложно, а иногда и невозможно.
Например, с разной энерговооруженностью УНЧ, спектры будут одинаковые, а в натуре они будут отличаться итд итп.
 
Последнее редактирование модератором:
Казалось бы, чего проще - возьми да сделай в любой подходящей проге все эти фазы
Вот эти три кривульки звучат одинаково по причине одинакового спектрального состава:
1.png

а вы на уровне Акулиничева из 80-х все упорно остаётесь.
У Акулиничева был уровень профессора, а то, что он показывал в Радио, должно было соответствовать уровню тогдашнего радиолюбителя:
максимум - плохонький осциллограф и никаких тебе симуляторов.
 
Последнее редактирование модератором:

Статистика форума

Темы
3,302
Сообщения
262,889
Пользователи
2,544
Новый пользователь
vlad'mir
Назад
Сверху Снизу