Оптимально ток покоя для параллельника на четвертках КТ816/817 имхо 30-40ма .
Фактически мы плавно перешли к "той самой Агеевской" схеме параллельного усилителя.

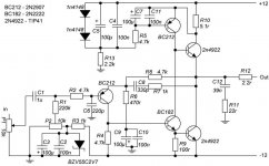
2
Безответственно выскажу то что мне в ней не нравится.
Это использование ОУ. Для УМЗЧ использование ОУ оправдано тем, что усиление по напряжению обычно равно 20...40. Это усиление близко к оптимальному для старых ОУ. Если его резко уменьшить, могут быть проблемы с устойчивостью, если значительно увеличить - с верхней частотой усиления.
В нашем случае для самого массового сопротивления наушников в 32 ом, достаточно усиления =2.
И вместо ОУ хочется сделать входной каскад на паре транзисторов NPN+PNP. Подсознание говорит, что будет не хуже ОУ, как минимум. Транзисторы маломощные с большим усилением и хорошими частотными свойствами - не проблема. Да, резисторов будет малость побольше, но нам нужно качество.
Да, ток выходных транзисторов желательно сделать таким, чтобы он работал в классе А (кроме кратковременных и редких пиков сигнала).
Питание будет не от батареек - это минус, но думаю, что с транзисторами можно уменьшить напряжение питания, скажем с +-15 до +-9 В. Прикинем. Для мощности 0,1 Вт на 32 ом нужно переменное напряжение 1,8 В, это действующее, а амплитудное 3,3 В. Двойная амплитуда 6,6 В. Если взять 3 элемента Li-Ion получим 11...12 В - это с запасом. И не вижу смысла в двуполярном питании.
Получится хоть и неэкономичный, но реальный вариант полностью транзисторного усилителя для наушников (посмотрИте как называется тема) с питанием от аккумуляторов или от железного трансформатора с одной обмоткой.
Li-Ion хорошо работает в буфере, поэтому питание может быть от внешнего адаптера, который можно отсоединять при желании.
Недостаток - избыточный вес и размеры из-за батарейного питания.
Конечно, всё это изобретение велосипеда, но если есть желание...
Относительно ламп. Всё это прекрасно, но не соответстует теме. У лампового усилителя для наушников есть немало недостатков. Это и выходные трансформаторы, и вес, и размеры, и необходимость защиты от горячих ламп, и опасные для жизни напряжения, и питание только сетевое и т. д.
Поросто это предмет для другой темы.