Тонкомпенсация

Измерил 5-выводной потенциометр. М100 сдвоенный. 93к и между дополнительными отводами 18к. и 80к 16к соответственно.
 
Спасибо, но ничего не понял. Надо измерить три сопротивления на одном потенциометре, относительно одного из крайних выводов (лучше того, который будет подключен к массе - выше точность):
три.png
 
Последнее редактирование:
Между 1-1 93к и 80к(2-й канал)
между 2-3 18к и 16к(2-й канал)

Может так
3-4 4.2к
3-5 21.3к
 

Вложения

  • TK.jpg
    TK.jpg
    191.4 KB · Просмотры: 70
Усреднил данные и получил что то около этого:
тк.png
То есть, отводы от 25% и от 5% полного сопротивления регулятора, считая от земляного вывода, ОК. А тут #83 был один, от 11%. Результат для номиналов схемы
1.png2.png
При уровне около 85дБ получено +4дБ на частоте 40 Гц = есть перекомпенсация. Данный ТКРГ предназначен для устройств з громкостью в максимальном положении меньше, чем 100дБ, или с завалом НЧ (тогда перекомпенсацию не слышно),
 
Последнее редактирование:
Активная схема в виде
длт.png

Получены АЧХ при четырёх положениях регулятора: 0%; 8%; 74; 100% сопротивления.

ачх д.png
Вывод: не ТК, а одно название! Для красной кривой уровень 30 Гц всего на 1дБ выше, чем 100 Гц. Кайф схемы - большой диапазон регулировки громкости, минус - повышенные требования к качеству контакта переменного резистора. Удаление из схемы резистора R6 на работу не влияет. Номинал С4 хочет увеличиться, но тогда заметность ТК дополнительно упадёт.
 
не ТК, а одно название!
Матюшкины, Ху...нюшкины и прочие "ни о чём" ещё и фазу крутят очень сильно. Этот ещё хуже с фазой извращается (падение на АЧХ, на ровном месте, при 100% гейне).
Марантц из 197х:
1762508695049.jpeg

100% гейн в плеере (ПК) ЦАП и Р4 крутить (настраивать) для сетапа применяемого в помещении. Без настройки Р4 - это не ТРГ, это поделки рукожопа (как у всех).
 
Совершенно дебильная весчь эта тонкомпенсация.
Для усилителя любой мощности она работает одинаково. В стандартных положениях.
Но усилители разные и площадь озвучивания разная. Получаем, что в конкретном случае, совместить правильное положение АЧХ усилителя с кривой равной громкости, реально практически невозможно.
Но даже это не главное. Жанр музыки, предпочтения слушателя, конкретные колонки, свойства помещения итд итп уже помельче.
Регуляторов тембра, но отключаемые, вполне хватает.
 
Розумні люди використовують два регулятори поспіль. Регулятор тонкомпесований і регулятор максимальної гучності. А ти не знав?
 
Разумные люди нажимают кнопку ОТКЛ тонкомпенсации и пользуются тембром.
Т. более сегодня, когда выходное напр. носителей как в тумане.
Крутить две ручки вместо одной, для особо одаренных.
 
Saba ще в доісторичні 70-ті роки минулого сторічча практикували перемикання коефіцієнту підсилення попередньої стадії для вирівнювання її вихідної напруги сигналу в залежності від різних чутливостей різних типів входів для різних джерел сигналу. Що в цьому плані принципово змінилось від тих часів?
Крутить две ручки вместо одной, для особо одаренных.
Дві замість трьох 😉 І то один раз, для розумних.
Інші тонокомпенсацією не користуються.
 
Последнее редактирование:
ТГР - обязательна в применении, другое Дело, что пользуют её не правильно или сетап отстой, там "пердит" (на малых ваттах) на НЧ "достойно" - зачем им ТГРэром низа то поднимать. ))
 
Разумные люди нажимают кнопку ОТКЛ тонкомпенсации и пользуются тембром.
Следовательно, я неразумен. В моём тракте тонкомпенсация неотключаемая, а РТ (и баланс) - отсутствует.
Занимаюсь (в симуляторе) со схемой,
активный ткрг.gif
после изменения номиналов становится более съедобной.
 
Последнее редактирование:
Дело не только (не столько) в топологии и точности кривых, сколько в соответствии уровня ЗД в точке прослушивания и АчХ АС.
Для телефонов- уровень (с учётом чувствительности.
Добавим в уравнение индивидуальные (возрастные) особенности слуха...
 
Следовательно, я неразумен. В моём тракте тонкомпенсация неотключаемая, а РТ (и баланс) - отсутствует.
Вы более чем разумны, но неотлючаемая тонкомпенсация, особенно глубокая, очень спорное решение.
Занимаюсь со схемой,
Посмотреть вложение 158687
после изменения номиналов становится более съедобной.
 
Да, ТГР нужен для "Радиоточек", "Радиоточки" как допы. А что и как тогда? ЦАП нормальный купить/запилить и ТРГ в плеере ПК включить, там не только АЧХ нужная, главное - ФЧХ не "крутит".
 
Дело не только (не столько) в топологии и точности кривых, сколько в соответствии уровня ЗД в точке прослушивания и АчХ АС.
ИМЕННО ТАК. Посему просто так может каждый хомяк (С) каждый не глухой меломан, имея свой конкретный набор источник+УМ+АС+КДП, может подобрать параметры ТК так, чтобы она не мешала, а помогала. Помните, "кто хочет сделать, ищет способы, кто не хочет - ищет причины"?
Для телефонов- уровень (с учётом чувствительности).
Для телефонов нет смысла в ТК, а есть смысл достичь уровня громкости 90дБ (и выше, если оригинал это подразумевает), КМК.
Добавим в уравнение индивидуальные (возрастные) особенности слуха...
Да и ещё раз да. В этом-то вся проблема. Не имея данных о связке источник+УМ+АС+КДП, плюс слух, советовать конкретные схемы, их номиналы и даже саму необходимость ТК нецелесообразно. Вот не слушает человек музыку тише 85дБ в ТП, и зачем ему эта тема вообще???

после изменения номиналов становится более съедобной.
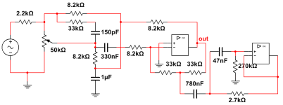
Вот что вышло.
сх инт.png
АЧХ инт.png
Указаны уровни на частотах 100 и 10000 Гц относительно 1 кГц, и один уровень на частоте 30 Гц. Неплохо, в целом. Неудобство схемы в том, что все номиналы, кроме ВЧ-коррекции 33кОм+150пФ, влияют на линейность 90/100дБ-ных АЧХ, их нельзя менять произвольно.
*****
Глазастые форумчане заметят, что более ранние изыскания #94 имеют уровень 90дБ при 100% введённом РГ. Я прикинул, что 90дБ для двух каналов с расстояния 2...3 метра - мало! Проблема в том, что изменение уровня громкости, соответствующего 100% поворота, требует коррекции номиналов каждой схемы!..
*****
Апдейт. Нет, все схемы таки рассчитаны для 100дБ/100% поворота, просто я опускал линию 100дБ как неинформативную, там АЧХ была полностью линейной. #128 Плохо, когда сам для себя не задокументировал )))
 
Последнее редактирование:
Необычная конструкция на лампочках.
Вполне человечные АЧХ от крутодикой схемы 🤔, не считая дурного задира ВЧ (который можно убрать/отрегулировать).
К сожалению, подводные камни пробьют днище аудиоботика...
Взять в разработку, что ли. Первый СФ выбросить, вместо второго поставить обычный переменный резистор?
 
Вполне человечные АЧХ от крутодикой схемы 🤔, не считая дурного задира ВЧ (который можно убрать/отрегулировать).
К сожалению, подводные камни пробьют днище аудиоботика...
Взять в разработку, что ли. Первый СФ выбросить, вместо второго поставить обычный переменный резистор?
Как повлияет замена номиналов, лучше проверить в симуляторе
 
Комбинированная схема, с подачей синала ТК на средний вывод потенциометра и на искусственный отвод снизу, развитие простейшей схемы #82 . Наведены уровни на частотах 30,100 и 10к относительно 1к.
1.png 2.png
Весьма человечно с виду, рекомендую испытать.
 
АЧХ тонкоменсации в плеере AIMP
 

Вложения

  • AIMP тонкомпенсация.png
    AIMP тонкомпенсация.png
    200.2 KB · Просмотры: 35
АЧХ тонкоменсации в плеере AIMP
Почему одинаковая глубина ТК на 30 и на 50 Гц? 🤔. Там мало того, что должна быть разная глубина, так ещё и крутизна должна меняться.
 
Почему одинаковая глубина ТК на 30 и на 50 Гц? 🤔. Там мало того, что должна быть разная глубина, так ещё и крутизна должна меняться.
Я спрашивал у разработчика, он сказал что брал какой-то готовый алгоритм
 
Первый СФ выбросить, вместо второго поставить обычный переменный резистор
Как повлияет замена номиналов, лучше проверить в симуляторе
Попробовал. Ничего хорошего не получается, схема с одним потенциометром вместо второго по ходу сигнала СФ3-1 сильно вырождается, управлять особо нечем (средняя точка потенциометра сидит на массе). ВЧ ТК вообще ни в дугу. Счетверённый потенциометр ставить не будем.
*****
Есть вот такой патент, посмотрим.
патент.png
 
Последнее редактирование:
Ой....
Мне казалось, что я рисовал модель этого (из усилителя "Корвет 100У-068С(М)") ТКРГ, а найти не могу.
Есть только эти картинки.
 

Вложения

  • 1336203-tonkompensirovannyjj-regulyator-gromkosti-1.png
    1336203-tonkompensirovannyjj-regulyator-gromkosti-1.png
    42.5 KB · Просмотры: 57
  • 1336203-tonkompensirovannyjj-regulyator-gromkosti-2.png
    1336203-tonkompensirovannyjj-regulyator-gromkosti-2.png
    73.6 KB · Просмотры: 55
  • ТКРГ_Корвет_100УМ-068С(М).PNG
    ТКРГ_Корвет_100УМ-068С(М).PNG
    179.2 KB · Просмотры: 58
Последнее редактирование:
Есть только эти картинки.
Есть схема ТКРГ без всего лишнего.
патент.png
Пробовали анимировать патентную схему в чистом виде, чёт не очень получилось, в Мультисиме и в Протеусе, даже +10дБ тяжело получить. А схема, оказывается, полна новых деталей! С понедельника продолжим.
 

Статистика форума

Темы
3,196
Сообщения
248,065
Пользователи
2,455
Новый пользователь
Станислав В..
Назад
Сверху Снизу