Транзисторные винил-корректоры

SemenS

2 ранг
Регистрация
14 Окт 2020
Сообщения
432
Реакции
225
Репутация
25
Страна
Россия
Только как это поможет вам вычислить место внезапного выгорания
Слово Макинтош навевает кислые мысли.
Мысли уже появились, а вот вес его огорчает - 45 кг! Всё что нашёл в инете по серии МА 7000,8000,9000 это дефект конструкции и проявляется он в уходе мощника в саморазогрев. В оконечнике использованы термалтраки и пара диодов используется в схеме регулировки тока покоя, в то время как регулировочный транзистор (стандартная схема) расположен на плате и теплового контакта с радиаторами не имеет! К тому же прокладки под транзисторами какие-то херовенькие. У меня большое сомнения что они ваще проводят тепло.
Всё! Заканчиваю флуд!))
 
Регистрация
12 Ноя 2019
Сообщения
28,303
Реакции
13,620
Репутация
395
Мысли уже появились, а вот вес его огорчает - 45 кг! Всё что нашёл в инете по серии МА 7000,8000,9000 это дефект конструкции и проявляется он в уходе мощника в саморазогрев. В оконечнике использованы термалтраки и пара диодов используется в схеме регулировки тока покоя, в то время как регулировочный транзистор (стандартная схема) расположен на плате и теплового контакта с радиаторами не имеет! К тому же прокладки под транзисторами какие-то херовенькие. У меня большое сомнения что они ваще проводят тепло.
Всё! Заканчиваю флуд!))
Прокладки типа серая тряпочка ,номекс, дрянцо.Бериллиевая керамика вне конкуренции.Термотранзистор на радиатор и проблема снята.
 
Регистрация
13 Окт 2019
Сообщения
5,505
Реакции
1,580
Репутация
107
Возраст
68
Страна
Россия
Город
Свердловкая обл.
Предупреждений
5
В первых г-600 от Веги-106 и то нормальный корректор был, не то что Сельф и Вогель, этот никому не нужный бред...
 

Вложения

  • г-600.jpg
    г-600.jpg
    141.3 KB · Просмотры: 391

Leonid.

3 ранг
Регистрация
15 Авг 2022
Сообщения
262
Реакции
110
Репутация
18
Страна
Россия
Город
Саратов
Имя
Leonid.
В первых г-600 от Веги-106 и то нормальный корректор был, не то что Сельф и Вогель, этот никому не нужный бред...
Юрий Робертович, нормальная двойка получается только с нормальными транзисторами и питанием не менее 40 Вольт.
 

Сергей Z

1 ранг
Регистрация
14 Мар 2020
Сообщения
4,887
Реакции
1,088
Репутация
85
Страна
Россия
В первых г-600 от Веги-106 и то нормальный корректор был
У меня этих самых Вег-106 с G-600 несколько было, но чет кажется что там корректор родной был с какими-то чёрными транзисторами, хотя, возможно, и путаю. Столько лет прошло... Но звучала неплохо для тех лет. Тогда же и восприятие иное было.

я безуспешно искал схему предусилителя Pioneer SC-1800 II. Это аппарат для японского внутреннего рынка.
Кстати, в преде есть транзисторный корректор ММ - МС. В режиме ММ предусмотрен выбор входного сопротивления и входной ёмкости корректора.
Коллеги, буду рад, подсказке по поиску схемы этого предусилителя. Или похожего. Схему Макинтош нашли же. Но на том сайте такого Пионера нет, на Электротане тоже.
 
Регистрация
12 Ноя 2019
Сообщения
28,303
Реакции
13,620
Репутация
395
У меня этих самых Вег-106 с G-600 несколько было, но чет кажется что там корректор родной был с какими-то чёрными транзисторами, хотя, возможно, и путаю. Столько лет прошло... Но звучала неплохо для тех лет. Тогда же и восприятие иное было.
КТ209 с черным корпусом.
 
Регистрация
24 Мар 2022
Сообщения
684
Реакции
237
Репутация
24
Страна
Беларусь
Город
Минск

slami

1 ранг
Регистрация
15 Янв 2021
Сообщения
1,417
Реакции
1,121
Репутация
58
Возраст
53
Страна
Россия
Город
Иркутская обл.
Имя
Вячеслав
Корректор от усилителя Pioneer SA-506
Ampli-hifi-Pioneer-SA-506-schema.jpg
 

pavday

3 ранг
Регистрация
20 Авг 2021
Сообщения
179
Реакции
26
Репутация
19
Страна
2%ВВП
Город
краснодар
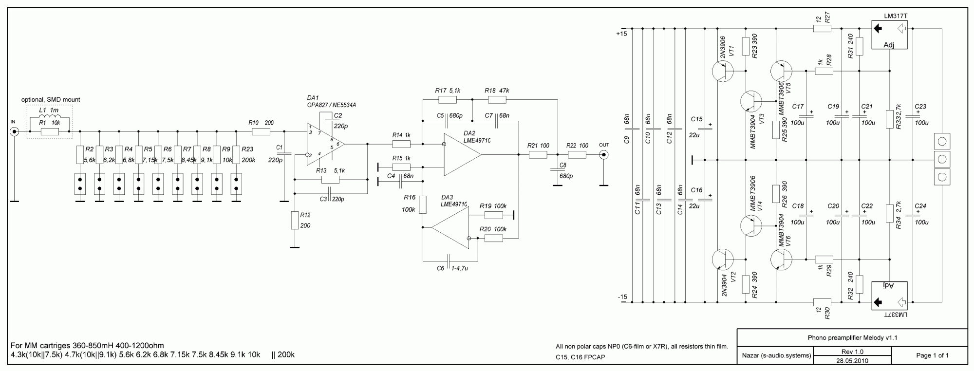
на одном форуме отзывались положительно.
 

Вложения

  • Melody.GIF
    Melody.GIF
    101 KB · Просмотры: 387

Сергей Z

1 ранг
Регистрация
14 Мар 2020
Сообщения
4,887
Реакции
1,088
Репутация
85
Страна
Россия
Корректор от усилителя Pioneer SA-506
Мне интереснее найти полную схему предусилителя Pioneer SC-1800. Собственно, КМК, сами пионеровские корректоры особой радости не дают. Это из опыта проживания с техникой Пионер.
 

Leonid.

3 ранг
Регистрация
15 Авг 2022
Сообщения
262
Реакции
110
Репутация
18
Страна
Россия
Город
Саратов
Имя
Leonid.
Схема простая, но сложная настройка.
Не рекомендую, без опыта и приборов.
Еще надо обратить внимание, эта схема как и у Агеева, инвертирующие. В схеме G600 выходной транзистор тоже фазу переворачивает. В принципе это особых неудобств не создаст, если у вас один корректор.

Первым каскадом корректора нужно ставить лампу, потом коррекция, а дальше что угодно, хоть на соленых огурцах
Особенности звучания обсуждать не буду, а других преимуществ кроме высокой перегрузочной способности ламповики обычно не озвучивают.
 

IgorE

1 ранг
Регистрация
1 Янв 2021
Сообщения
2,873
Реакции
1,361
Репутация
74
Страна
Украина
Город
Берег ЧМ
Имя
Игорь
Предупреждений
1
эта схема как и у Агеева, инвертирующие.
Какая разница?
.................................
Насколько помню, это схема Назара. В ней Тау1 на индуктивности головки. (сообщение 283)
 
Последнее редактирование:
Регистрация
12 Ноя 2019
Сообщения
28,303
Реакции
13,620
Репутация
395
Регистрация
13 Окт 2019
Сообщения
5,505
Реакции
1,580
Репутация
107
Возраст
68
Страна
Россия
Город
Свердловкая обл.
Предупреждений
5
Этот кор только в первых Вегах, они были G-600, G-600B, G-600C, не помню какие. Друг мой взял с головой АДС-К9 уже с кором на КТ209, которую я выпросил тут же у него в Эл Б1-01.
 

Сергей Z

1 ранг
Регистрация
14 Мар 2020
Сообщения
4,887
Реакции
1,088
Репутация
85
Страна
Россия
Я в Эл Б-01 собрал свой первый кор по дюаловской схеме. Потом всякие разные по листочкам с рук и из журнала Радио.
 

IgorE

1 ранг
Регистрация
1 Янв 2021
Сообщения
2,873
Реакции
1,361
Репутация
74
Страна
Украина
Город
Берег ЧМ
Имя
Игорь
Предупреждений
1

Святослав_

1 ранг
Регистрация
10 Июн 2021
Сообщения
7,355
Реакции
3,805
Репутация
167
Страна
Україна
Город
Бердянськ
Предупреждений
1
Что в схемах транзисторных "двоек" плохо, так это огромное, и частотно зависимое выходное сопротивление.
На НЧ у них недостаточное усиление и резкий рост искажений.
 
Регистрация
13 Окт 2019
Сообщения
5,505
Реакции
1,580
Репутация
107
Возраст
68
Страна
Россия
Город
Свердловкая обл.
Предупреждений
5
Не все, никогда не стремился к товарищу Сухову, а после 81г после Сухова-Кенвуда вообще охладел
 

IgorE

1 ранг
Регистрация
1 Янв 2021
Сообщения
2,873
Реакции
1,361
Репутация
74
Страна
Украина
Город
Берег ЧМ
Имя
Игорь
Предупреждений
1
Что в схемах транзисторных "двоек" плохо, так это огромное, и частотно зависимое выходное сопротивление.
На НЧ у них недостаточное усиление и резкий рост искажений.
Этот вопрос неоднократно считали и проверяли.
Да и не те времена сейчас. Проблем с приличными тран-рами нет.
 

Сергей Z

1 ранг
Регистрация
14 Мар 2020
Сообщения
4,887
Реакции
1,088
Репутация
85
Страна
Россия
Не шибко популярная тема была в Радио, когда Б1-01 в продаже появилась. На Суховский массово ринулись, после публикации.
Было несколько корр-ов. Неплохой на трёх транзисторах в канале в разделе За руб Ежом в Радио, потом на трёх же КТ342 со статейкой и печатной платой, потом Сухов и ещё что-то было. И был смешной на 140УД1, и популярный на 548УН1. Плюс к тому публиковались схемы промышленных устройств со встроенными корректорами.
Было что собирать. И были много с листочков, которые ходили по рукам.
У меня долго именно с листочка был - автор инженер с физфака РГУ. Весьма удачно звучал с Аудио Техникой АТ-13Еа.
 

IgorE

1 ранг
Регистрация
1 Янв 2021
Сообщения
2,873
Реакции
1,361
Репутация
74
Страна
Украина
Город
Берег ЧМ
Имя
Игорь
Предупреждений
1
Проблема для аматора была с теорией.
Корректор делаешь, а что это за чудо-юдное такое RIAA? Тау из разряда оккультных наук. Тайны покрытые мраком.
Это сейчас инет и проблем нет. Радио батя выпишет- первый парень на деревне. Читать домой не давали.
Статья Сухова поэтому и стала так популярна, что очень понятно выложены элементарные понятия. Доходчиво, просто и в одном месте.
 

NEULO

1 ранг
Регистрация
14 Июл 2019
Сообщения
3,792
Реакции
1,946
Репутация
93
Возраст
52
Страна
Россия
Город
Одинцово
Предупреждений
4
Не знаю в чём проблема с теорией. Искусство схемотехники печатали весьма нехилыми тиражами- бери читай просвещайся. Что я и делал(и сотни тысяч других товарищей)
 

Leonid.

3 ранг
Регистрация
15 Авг 2022
Сообщения
262
Реакции
110
Репутация
18
Страна
Россия
Город
Саратов
Имя
Leonid.
Какая разница?
Мне кажется, что я разницу слышу. :) Некоторые фазу сети слышат, так что я не одинок.
Что в схемах транзисторных "двоек" плохо, так это огромное, и частотно зависимое выходное сопротивление.
На НЧ у них недостаточное усиление и резкий рост искажений.
Не такое уж оно и огромное, и не все считают частотную зависимость, недостатком. Вполне по силам сделать на НЧ глубину ОС 30дБ и искажения будут на уровне сотых. Ну а добавив один резистор и один транзистор, снимешь вообще все проблемы.
 
Регистрация
13 Окт 2019
Сообщения
5,505
Реакции
1,580
Репутация
107
Возраст
68
Страна
Россия
Город
Свердловкая обл.
Предупреждений
5
В 1977г Зыковым, и тут опять пролетел ваш Сухов
 

Вложения

  • f.1977-07.033.jpg
    f.1977-07.033.jpg
    455.8 KB · Просмотры: 456
  • f.1977-07.033.jpg
    f.1977-07.033.jpg
    455.8 KB · Просмотры: 431
  • f.1977-07.034.jpg
    f.1977-07.034.jpg
    336.2 KB · Просмотры: 540

Сергей Z

1 ранг
Регистрация
14 Мар 2020
Сообщения
4,887
Реакции
1,088
Репутация
85
Страна
Россия
Так трёхтранзисторные
Не такое уж оно и огромное, и не все считают частотную зависимость, недостатком. Вполне по силам сделать на НЧ глубину ОС 30дБ и искажения будут на уровне сотых. Ну а добавив один резистор и один транзистор, снимешь вообще все проблемы.
были в большой моде.
В 1977г Зыковым, и тут опять пролетел ваш Сухов
Наглядное тому подтверждение.
 

Leonid.

3 ранг
Регистрация
15 Авг 2022
Сообщения
262
Реакции
110
Репутация
18
Страна
Россия
Город
Саратов
Имя
Leonid.
В 1977г Зыковым, и тут опять пролетел ваш Сухов
Чего вы к Сухову докопались, у него в книге очень доходчиво и грамотно рассмотрены практически все схемы корректоров.
Так трёхтранзисторные

были в большой моде.

Наглядное тому подтверждение.
Как раз так делать не надо.
 

Последние сообщения

Статистика форума

Темы
3,072
Сообщения
234,886
Пользователи
2,375
Новый пользователь
Sergovlad
Сверху Снизу