Усилитель Короля

Пока ничего не свистит все работает и уже не первый год,так что симуль тоже может врать.
нет не может. ты просто модель через жопу собрал. это бывает. Особенно когда руки из неё самой растут- просто геометрически ближе получается.
 
Пока ничего не свистит все работает и уже не первый год,так что симуль тоже может врать.
детали в железе и модели в симуляторе не соответствуют.
"Балду" гоняю (не ту), уже неделю, Вы ЛТСпайс по книжке осваивали?
 

Вложения

Скинь библиотеку вашу
 
Пока ничего не свистит все работает и уже не первый год,так что симуль тоже может врать.
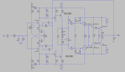
поясню, разницу в схемах показал стрелками
1764325113066.png
1764325183402.png
разница с и без того самого соединения видна невооруженным глазом. зелёный график С.
что это значит? Что кое кто ввёл в схему глубокую ПОС а потом рассказывает как у него всё работает. Да неужели? Никогда такого не было и вот опять.
 
Последнее редактирование модератором:
Но факт работает в железе уже сколько лет и не генерит.
 
Но факт работает в железе уже сколько лет и не генерит.
Это если только на выходе стоят низкочастотные транзисторы (не соответствующие модели).
Если не затруднит, напишите краткий список того что стоит и на каком месте, т.е. замены.
 
Если хочешь, чтобы АС лучше звучали, ставь компенсатор сопротивления кабелей.
У меня вопросик по кабелечистки в умзч Короля.
Усиление ОУ(кабклечистки) вроде как должно быть равное 2,а в схеме больше 3.Дополнительная регулировка ещё должна быть или как?
 
Ну вот так если.
 

Вложения

Нет,замучил сим завис.
 
Нет,замучил сим завис.
1764334701644.png
1) резистор нулевого сопротивления, а так делать низя, ЛТС не допускает.
2) хотя бы один конец этого резистора нужно заземлить- незаземлённые цепи (или не присоединённые хоть куда то) ЛТС тоже не допускает и выдаёт ошибку.
 
Последнее редактирование модератором:
исправь ошибку и проверь если можешь.
 
исправь ошибку и проверь если можешь.
Запросто. Я исправлю ошибку не в твоей модели а вообще во всём усилке. И сделаю это вот так:
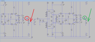
1764339973175.png
1764340194409.png
Тут для сравнения стоковая схема(красным) и слегка переработанная мной(зелёным).
Добавлением аж четырёх транзисторов искажения удалось прибить в сто раз. Такие дела.
 
исправь ошибку и проверь если можешь.
Александр, мы всегда рады\готовы_помочь\поддержать\объяснить всем желающим повысить свой уровень знаний и понимания данного предмета.
Огромная просьба и совет: не останавливайся в познании\освоении\обучении новому для тебя и давно используемому и применяемому профессиональными специалистами во всем инженерном сообществе.
Поверь, это поможет тебе лучше и легче разбираться в твоем увлечении данным направлением\предметом\тематикой.

Нет,замучил сим завис.
Забудь\"насри" про\на СИМ, переходи на LTspice (затрат времени не более недели, для начального "просветления" - будут вопросы\непонятки\проблемы поможем) и твое нынешнее понимание покажется "детским лепетом".

P.S.
Извини, что на ты: восприми это пост не в качестве поучения\назидания, а как дружеский совет от людей желающих поделиться опытом и знаниями в данной области.
Никто из нас (идущих по пути освоения\разработки СЛУ) не желает никого "уничижать"\принижать\топтать.
 
у него лт-списе завис. сим это не мультисим а сокращение от СИМулятор.
Извините, не "въехал", прошу "понять и простить".
Но, как говорится - "странно это", LTspice_IV живет и дышит в любой среде.
 
Извините, не "въехал", прошу "понять и простить".
Но, как говорится - "странно это", LTspice_IV живет и дышит в любой среде.
я уже объяснил Алексану что там не работает. ) чуть выше.))))
 
Отвечу цель моих постов моделисту-конструктору в этой теме.
Из документации на HA2620-HA2622 и HA2600 следует, что коэффициент усиления напряжения в разомкнутом контуре не может превышать 105 dB.

Посмотреть вложение 161083 Посмотреть вложение 161084

Наш моделист-конструктор умудрился превысить этот порог аж на 30dB, выложив свои чудо-графики
Посмотреть вложение 161085

Покрутил его модель в МС и понял, что юный натуралист\моделист-конструктор не читает документацию (ни на применяемые им ОУ, ни на МС).
Свел все три используемые ОУ на одном графике и добавил идеальный ОУ (с коэффициентом усиления напряжения в разомкнутом контуре равным 105 dB - розовая кривая).
Вот что намоделЯл моделист-конструктор (при своих настройках МС)
Посмотреть вложение 161086
Вот как должно быть при правильных настройках МС
Посмотреть вложение 161087
Документация на ОУ (HA2620-HA2622 и HA2600):



Я-ж тебе сам настройки показал микрокапа, чтобы он ачх показывал, как лтспайс, что ты несешь-разобрался он.

По поводу даташитов - так нас не интересует, какой ха2622 на самом деле, нас интересует АЧХ модели и только модели.

Спор был по возможности это скомпенсировать большое усиление этой коррекцией

Как видно из твоих-же графиков - можно, я прав.
 
Последнее редактирование модератором:
симуль тоже может врать
Не может. Если кажется, что симулятор тебе врёт, проверяй, что ты ему задал, так как собирали его люди, не в пример тебе более грамотные.

Мне главное что бы усилитель звучал чисто, без искажений, на всём диапазоне мощности, но не обязательно сверхдетально
Это бред. Основной параметр: низкие искажения, ниже уровня шумов. А там что получится, то и слушай, ибо меньших искажений ты не услышишь нигде. Если охота бездетальности, это тебе к искажениям: там интермоды засирают всю детальность.
 
Последнее редактирование модератором:

Статистика форума

Темы
3,196
Сообщения
248,065
Пользователи
2,455
Новый пользователь
Станислав В..
Назад
Сверху Снизу