Усилитель с низким тепловыделением и хорошим звуком

  • Автор темы Автор темы DIM
  • Дата начала Дата начала
Саша, всё больше узнаю, Эллиотт головастый мужик! Года два, как ты познакомил, всё понятно...
Юра, а обрати внимание, там, где другие применили бы источники тока , у Эллиотта два резистора и стабилитрон. Эффект такой же, а схема проще.
 
Даже не упростишь, класс
 

Вложения

  • p12_fig2.gif
    p12_fig2.gif
    8.8 KB · Просмотры: 607
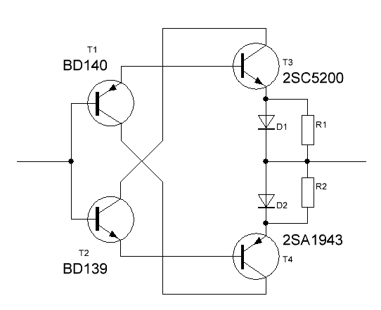
Да. Все грамотно, включая термостабилизацию: переходы драйверных транзисторов стабилизированы двояко: смещением базы регулятором на транзисторе и смещением по эмиттеру парой резисторов в коллекторах выходных триодов. В итоге выходной каскад жестко привязан по температуре.

Саша, всё больше узнаю, Эллиотт головастый мужик! Года два, как ты познакомил, всё понятно...
Юра, ты будешь смеяться, как дядя Паша ПыжЭ в переписке с этим Эллиотом спросил у него насчет платы для его усилителя, ненабитой, мол, мы сами набьём. Эллиотт удивился, -дык, я же детали схемы засекретил! Паша выкладывает ему мою схему с уже подписанными номиналами( а фига там секретить, когда в соседней теме есть они все до ома, на этом же сайте, остальное считается в уме)
В ответ истерика, вопли, обвинение в неполиткорректности и прочая лабуда.
 
Всё украдено до нас, се ля ви...
 
Знакомая классная схема, у болгар видел в каком-то журнале, примерно в начале 90-х, у нас тогда с импортом полный абзац...
 
вот наткнулся
 

Вложения

  • follower1a.gif
    follower1a.gif
    34 KB · Просмотры: 453
  • hitachi12.gif
    hitachi12.gif
    11.2 KB · Просмотры: 457
Может не совсем в эту тему, но напомню ещё одну хорошо звучащую схему на старых транзисторах.
Может, кому понравится:
Знакомый собирал эту схему, ему посоветовал товарищ, который все схемы усилителей из ж-ла Радио собрал и сказал, что эта схема звучит лучше всех.
 
И что хорошего...
Шушурин 1978г всяко лучше.
 
Во блин , не видел ,что со сталкера мою схемку притащили.

А чем Гумеля /радио 1 89год/ не устраивает.
 
А чем Гумеля /радио 1 89год/ не устраивает.
Я б сказал про ту Гумелю, что спалила мне добытые редкостные пары , BD139-140 и их болгарские аналоги 2Т 9139-2Т9140. Через пару тройку номеров автор добавил, что там нужно было делать все не так, а иначе, и поделился особенностями налаживания. Приятель, спаливший тоже кучу раритетов, обматерил и то Радио и ту Гумелю, и мы закрыли тему.
А сейчас разные вундеры доказывают, что это не схема такая, а повторяльщики балбесы.
Верится плохо .

Знакомый собирал эту схему, ему посоветовал товарищ, который все схемы усилителей из ж-ла Радио собрал и сказал, что эта схема звучит лучше всех.
Сразу ясно, что у авторов схемы,Витушкина с Телесниным, не было настоящей пары к их сказочным 904 транзисторам. А у нас такие были, 2Т914 , еще пробные экземпляры по имени Ж8.
Мы их применили в предвыходном каскаде с неплохим результатом. Хотя, следующие за ними тихоходы типа 818 и 819 обвалили заоблачные возможности раскачки.
 
Убрать сквозняк и все.Вот что надо было в том усилителе сделать. С6 за это отвечает. И защитные диоды установить
Гумеля.PNG

Ага. Положить голову на рельсы вслед уходящему поезду. То есть, вовремя)))
Ну кому то может это и поможет.
 
Последнее редактирование модератором:
Усилитель с одной парой транзисторов на выходе,поёт более утончённо,и прозрачно,по сравнению с точно таким-же ,но с кучей в параллель .Но у кого акустика дубовая-это не услышит,поэтому паралелить в домашке -это для него.
 
Убрать сквозняк и все.Вот что надо было в том усилителе сделать. С6 за это отвечает. И защитные диоды установить
Проблема в том, что он дохнет на старте, ещё до выхода на штатные рабочие режимы.
В этой ситуации С6 уже как мёртвому горчичник. :)
И защитные диоды не помогут. Проверено.
 
Проблема в том, что он дохнет на старте, ещё до выхода на штатные рабочие режимы.
В этой ситуации С6 уже как мёртвому горчичник. :)
И защитные диоды не помогут. Проверено.
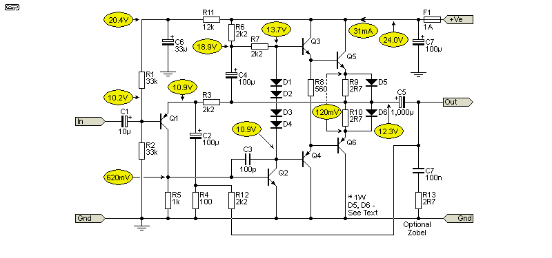
Та же история внезапного выгорания схемы получилась у знакомого при попытке умощнить операционник парой транзисторов , с раскачкой от резисторов в питании опера. Макетил- все супер, потом щелк- приказало долго жить. Да и с термостабильностью там капкан, ток покоя как ни выбери- получается или много или мало. Экспонента, тудыть её у качель.
 
По моему "щёлк" в усилителях похожего типа (например, Дорофеева) создается небольшим конденсатором (0,1 мкФ) включенным между базами выходных транзисторов, который при включении пропускает небольшой ток заряда через себя и этим током создается сквозной ток выходных транзисторов и "бух". Иногда видел такой конденсатор в схеме похожей на Гумелю параллельно выводам питания ОУ.
У Гумели, на мой взгляд, проблема со стартом не в схеме, она встречалась и в импортных журналах и до него, а в разбросе параметров наших транзисторах. Усилитель очень критичен к напряжению база-эмиттер транзисторов, чуть пониже напряжение и резко растет ток транзистора, плюс зависимость этого напряжения от температуры. Соответственно если настраивать усилитель на БП с ограничением тока 0,1-0,2А проблем не возникнет, а вот с температурным коэффициентом швах, если прогретый усилитель выключить и потом включить может быть "бух". Температура действует и на импорт тоже.
 
Последнее редактирование:
По моему "щёлк" в усилителях похожего типа (например, Дорофеева) создается небольшим конденсатором (0,1 мкФ) включенным между базами выходных транзисторов, который при включении пропускает небольшой ток заряда через себя и этим током создается сквозной ток выходных транзисторов и "бух".
У Гумели, на мой взгляд, проблема со стартом не в схеме, она встречалась и в импортных журналах и до него, а в разбросе параметров наших транзисторах. Усилитель очень критичен к напряжению база-эмиттер транзисторов, чуть пониже напряжение и резко растет ток транзистора, плюс зависимость этого напряжения от температуры. Соответственно если настраивать усилитель на БП с ограничением тока 0,1-0,2А проблем не возникнет, а вот с температурным коэффициентом швах, если прогретый усилитель выключить и потом включить может быть "бух". Температура действует и на импорт тоже.
Несколько дней подряд вымучиваю каскад по Агееву, в разных вариантах, пытаясь применить в раскачке менее мощные триоды. И как вы пишете. получается лажа. Мало того, что порог открывания у N и P разный, так ещё и рост тока с увеличением смещения просто дикий, и ток через выходны е транзисторы или малый или конский.
Сейчас смакечу схемку Эллиотта из его проекта 217, по Видерхольду, с резисторно-диодной цепью в эмиттераз вых транзисторов, есть надежда успокоить вых каскад надолго.
 
Вы имели в виду скрестить проект 217 Эллиотта и Агеевскую схему на более слабых драйверах, типа так?
Агеев-Эллиотт.GIF
 
Тут не надо никуда ходить, все М.Васильеву не ндравиться...
 

Вложения

  • p12_fig2.gif
    p12_fig2.gif
    8.8 KB · Просмотры: 253
Вы имели в виду скрестить проект 217 Эллиотта и Агеевскую схему на более слабых драйверах, типа так?
Посмотреть вложение 40666
Нет, Агеевская схема отложена до выяснения. Там есть вещи, ускользнувшие от внимания при повторении.
Нынешняя идейка- взять вых каскад Эллиотта из его проекта 217, пришить его к операционничку , убрав вольтдобавки, а выход опера ткнуть аккурат посредине четверки резвых диодов смещения вых каскада.

Вы имели в виду скрестить проект 217 Эллиотта и Агеевскую схему на более слабых драйверах, типа так?
Посмотреть вложение 40666
Не знаю, в чем засада, но с парой 5200-1943 схема заработала с полпинка, а когда стал повторять её уже на других триодах, по сути тех же, 1941 и 5198, получалось, что площади кристаллов там не шибко разные от BD139-140 .Токи покоя тоже .
 
Проблема в том, что он дохнет на старте, ещё до выхода на штатные рабочие режимы.
В этой ситуации С6 уже как мёртвому горчичник. :)
И защитные диоды не помогут. Проверено.
Так я и поверил. Вы не замечаете мелких отличий от оригинала. Резисторы токоограничивающие ,диоды ,открывающиеся при пробое и защищающих дорогостоющее оу . Не заметили даже тот факт,что появилась возможность ввести быстродействующую защиту от перегрузок,шунтрируя стабилитроны ключами по типу защиты Сухова
 

Вложения

  • защита оптрон Э&#1.JPG
    защита оптрон Э&#1.JPG
    80.1 KB · Просмотры: 289
Последнее редактирование:
Вы имели в виду скрестить проект 217 Эллиотта и Агеевскую схему на более слабых драйверах, типа так?
Посмотреть вложение 40666
Готово. Макет выходного каскада по Эллиотту , проект 217, опробован без драйвера, вместо него ток в четверку междубазовых диодов предвыходных транзисторов задали два резистора по 3.9ком. Средняя точка выхода стала как вкопанная, ток покоя в районе 26 мА, падение на резисторах диодно-резисторной цепи по стрелочнику было как автор указал, 120 мв примерно
Прогрел радиаторы феном градусов до " не дотронуться" , примерно 80-90, ток увеличился до 50 ма, дальше не рос, а если дунуть сильнее на диоды смещения, то и падал до 40.
Чтобы не жалко было убить выходники, если вдруг, взял оставшиеся пары изолированные, 2SB778 и 2SD998 . В раскачку BD139-140 .Заработало сразу без проблем, ничего не подстраивал.
Осталось прогнать генератором на разную нагрузку. Глянуть возможности каскада, особенно в плане 4-омной и ниже.
 

Вложения

  • IMG_20220806_120222.jpg
    IMG_20220806_120222.jpg
    606.1 KB · Просмотры: 266
  • Эллиотт -2021.gif
    Эллиотт -2021.gif
    9.6 KB · Просмотры: 324
Вы не замечаете мелких отличий от оригинала. Резисторы токоограничивающие ,диоды ,открывающиеся при пробое и защищающих дорогостоющее оу .
Проблема не в "оригинале", а в порочности самого этого архитектурного принципа. У меня горел Александер, например, а не Гумеля. И все разумные "мелкие отличия" там были введены и соблюдены.

Не заметили даже тот факт,что появилась возможность ввести быстродействующую защиту от перегрузок,шунтрируя стабилитроны ключами по типу защиты Сухова
Вот-вот. Только теперь это будет уже не совсем простой усилитель. И включение по-прежнему будет зависеть от его загадочных капризов. (Надпись под LED1: "Не в этот раз. Попробуйте ещё" smile_33 )
 
Последнее редактирование:

Статистика форума

Темы
3,306
Сообщения
263,402
Пользователи
2,548
Новый пользователь
Александр Н.
Назад
Сверху Снизу