Petr-51
2 ранг
- Регистрация
- 29 Дек 2023
- Сообщения
- 691
- Реакции
- 30
- Баллы
- 15
- Страна
- Беларусь
- Город
- Могилев
- Имя
- Александр
- Предупреждений
- 1
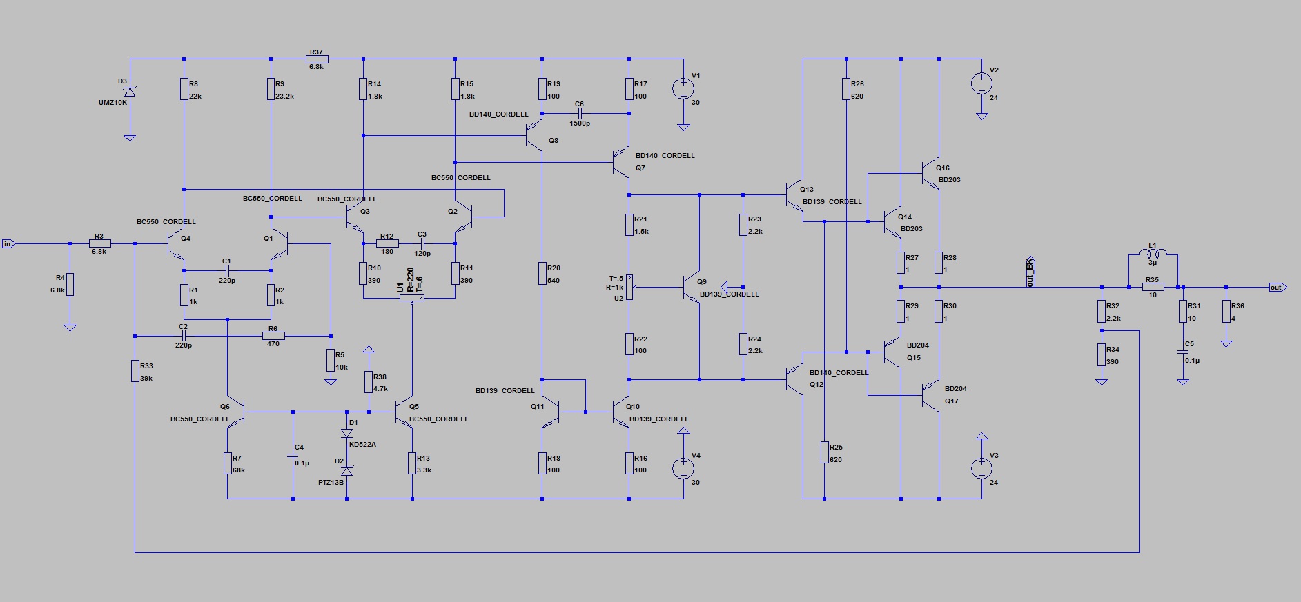
рисовал отсюдаДва. У вас C6 с выхода в базу Q20, на схеме СМЕРШ С4 С5 на землю.
Смотрите видео ниже, чтобы узнать, как установить наш сайт в качестве веб-приложения на домашнем экране.
Примечание: Эта возможность может быть недоступна в некоторых браузерах.
рисовал отсюдаДва. У вас C6 с выхода в базу Q20, на схеме СМЕРШ С4 С5 на землю.
Круто, можно вместо каменки в сауну. Я летом проектор смотреть дома не могу без кондея, если под 30.370 Вт (на один канал).
Понятно. Я схему по крайнему посту Виктора смотрел.рисовал отсюда
так? как ни садитесь, в музыканты не годитесь! она не только на первом периоде коряво работает, но и на последующихУ меня их - не одна. Переставьти один конденсатор и попугайте всех заново.
Простой, как три копейки. Но и фигляр, каких мало.в музыканты не годитесь!
Паяльную лампу к усю привязать, делов-то. Две литры керосина в час - сверхлинейность в кармане.А если транзисторы прогревать извне
Видите, Саня, у каждого память проясняется, если тестикулы в дверь зажать. Тогда што же вы свою олбанскую бапку не проинструктировали, чтобы онаноминальная нагрузка 8-ми Оммных АС около 6 Ом, а проседать может до 1 Ома и даже до отрицательного значения на реактивной нагрузке
Говно вопрос, Александр.Ну а как будет с микродинамикой?
как работает "гитарный" усилитель. Хотя бесполезно
А ты Петров не только не понимаешь что такое микродинамика, но и что такое схемотехника.СМЕРШ, видно что ты не понимаешь что такое микродинамика.
ldsound.club
Добро, можно вопрос? На квадрате 50К при "атаке" задерку не видно, значит УМ достаточно скоростной? Подача на сумматор (ВК) - лучше не бывает, коммутационные искажения минимальны (ТП 128мА)ты не понимаешь
Если у вас уровень шумов в усилителе -60дБ, то можно только посочувствовать...СМЕРШ, видно что ты не понимаешь что такое микродинамика. Микродионамика - это способность усилителя точно усиливать сигналы на уровне шумов, т.е. около -60 дБ.
Хуан, ты передергиваешь. Причем здесь шумы усилителя. Я говорю о полезных сигналах такого уровня в фонограмме. Ты знаешь о логарифмической особенности слуха? Человеческий слух прекрасно слышит слабые сигналы на фоне громких. А 1 МГц - это подтверждает что усилитель с ГВЗ = 100 нс (соответствующее полосе 1,6 МГц) способен нормально усиливать и 1 МГц. Это, что называется, бонусЕсли у вас уровень шумов в усилителе -60дБ, то можно только посочувствовать...

задержку надо смотреть в районе перехода через ноль, она прекрасно видна на меандре, также как и на треугольникеДобро, можно вопрос? На квадрате 50К при "атаке" задерку не видно
Посмотри графики интермодуляционных искажений, которые выкладывал СМЕРШ - там искажения ниже 100дБ для сигналов около 20кГц и в районе -140дБ на 1кГц. Какие там детали скрадываются, ты о чем?Хуан, ты передергиваешь. Причем здесь шумы усилителя. Я говорю о полезных сигналах такого уровня в фонограмме. Ты знаешь о логарифмической особенности слуха? Человеческий слух прекрасно слышит слабые сигналы на фоне громких.
При чем здесь маскировка? ты слабо ориентируешься в психоакустике.Посмотри графики интермодуляционных искажений, которые выкладывал СМЕРШ - там искажения ниже 100дБ для сигналов около 20кГц и в районе -140дБ на 1кГц. Какие там детали скрадываются, ты о чем?
По поводу прекрасной слышимости я бы не был так однозначен. Эффекты маскировки не столь однозначны.
На нерабочей модели.При чем здесь маскировка? ты слабо ориентируешься в психоакустике.
Вот графики работы на частоте 20 кГц, я выкладывал модель этого усилителя, можешь посмотреть сам, чтобы не полагаться на басни этого персонажа. Искажения видны невооруженным глазом
повторяю для особо непонятливыхНа вход усилителя подан сигнал с высоким уровнем ВЧ-гармоник. Как их правильно отработать, если талантливый автор даже не пытается гармоник отфильтровать,
совпало усиление 60дБ с выводом Агеева, интерено вывести на соответвие параметры нужные.задержку надо смотреть в районе перехода через ноль,
откуда у тебя в классе А коммутационные искажения то взялись?повторяю для особо непонятливых
все сигналы перед подачей на вход обрабатываю ФНЧ 100 кГц (как в DIM-100)
Хуан, я выкладывал микрокаповскую модель, посмотри хоть ты. Правда СМЕРШ стал крутиться как уж на сковородке и выложил около 20-ти вариантов схем (их уже убрали), типа ищи которая заработает "правильно"
p.s.
более того, для класса А имеет жуткие коммутационные искажения
ну а у "компании" "все хорошо прекрасная маркиза"
Правда? А вы значит сильно ориентируетесь?При чем здесь маскировка? ты слабо ориентируешься в психоакустике.
Я посмотрел. Модель кривая, потому что по сырой схеме сделана. После приложения усилий становится рабочей и с приемлемыми параметрами.Вот графики работы на частоте 20 кГц, я выкладывал модель этого усилителя, можешь посмотреть сам, чтобы не полагаться на басни этого персонажа. Искажения видны невооруженным глазом
Вдаваться в подробности не имею желания, поэтому покажу лишь несколько графиков.Хуан, я выкладывал микрокаповскую модель, посмотри хоть ты. Правда СМЕРШ стал крутиться как уж на сковородке и выложил около 20-ти вариантов схем (их уже убрали), типа ищи которая заработает "правильно"
серво наряду с поддержанием нуля в установившемся режиме, может также вносить дополнительные искажения если неграмотно выполнено. Есть статья Карпова на эту тему где он обращает внимание на проникание сигнала сервоконтроля как ОС на вход. По его мнению уровень этого сигнала на частоте 10 Гц должен быть ниже -40 дБ (чтобы ее работы не было слышно). Редко в каких схемах это выполняется.... смещение по постоянномутоку (напряжению) имеет место быть, чем оно больше, тем больше разность на нулевом потенциале (графике) относительно входного сигнала. Сервоинтегратор может решить эту проблему, по мне, плохое звено,







хорошо, проведи тест Оталы на своем лучшем по твоим понятиям усилителе: покажи входной бурст 100 кГц и выходной. Судя по осциллограммам бурсты ничем не обрабатывались. (подсказка тебе). Для большей наглядности заодно покажи и схему, чтобы было понятно всем с чем имеем делоты мне чтож тут не выкатывай. ты макабра мерил с вх и вых фильтрами а потом "ойойой, бустры искажаются, семимегагерцовые" долбанутая чучундра.
А я вот подумал что ты прав. Надо привести тебе сей тест. Но мы поступим куда хлеще чем ты думаешь, мы возьмём Оталу, Оталу без нагр. резисторов и Otala_UBS(эт конечно не лучшая моя схема, но одна из действительно хороших. )хорошо, проведи тест Оталы на своем лучшем по твоим понятиям усилителе: покажи входной бурст 100 кГц и выходной. Судя по осциллограммам бурсты ничем не обрабатывались. (подсказка тебе). Для большей наглядности заодно покажи и схему, чтобы было понятно всем с чем имеем дело




