Усилители на 2030 с пониженными искажениями. Симуляция и реальные замеры.

1748530431944.png


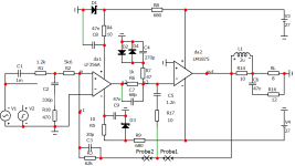
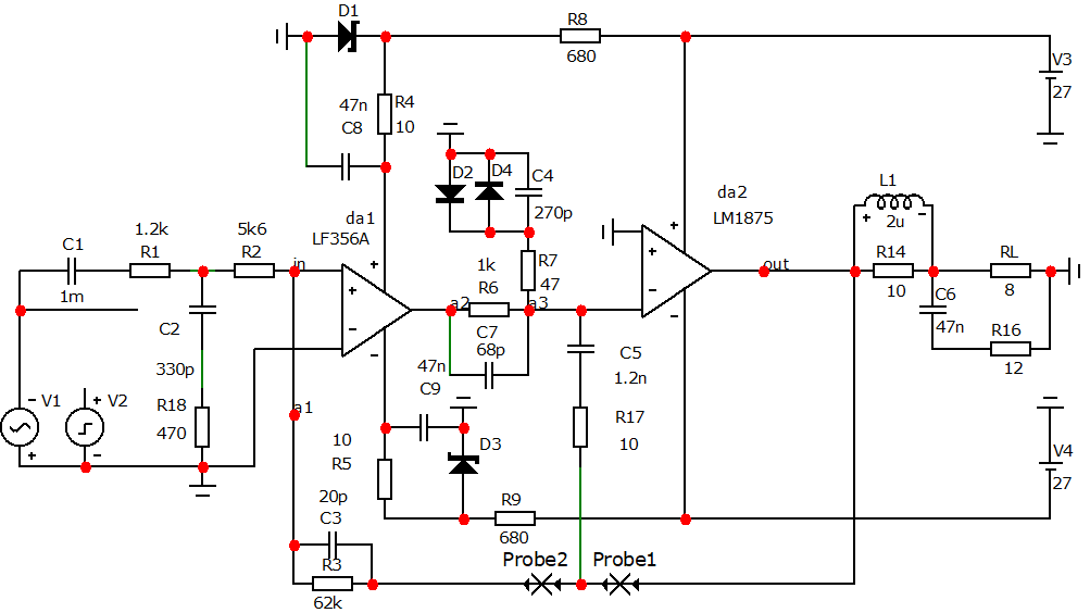
первый оу зачем опа453?
1748514124959-png.137265

оп453 - это замена 2050 или 1875. то есть второй
и номиналы правильно срисуй,
первым поставь, например не5534 или оп37, какие там нормальные есть

Прекратите хулиганить!!!

Лучше помогите довести до ума коррекцию этого композитного включения.
пробуй, тебе-же не мешает ничего еще цепи коррекции добавить, от того-же рубежи. или еще как
типа такого

и будет супер монстр 200 дб
в принице вполне реально, только геморно рассчитывать
читай USING SUPER OP AMPS TO PUSH TECHNOLOGICAL FRONTIERS: AN ULTRAPURE OSCILLATOR
по такому принципу
 

Вложения

  • 1748529282906.png
    1748529282906.png
    34.3 KB · Просмотры: 72
  • COMPOSITE.zip
    COMPOSITE.zip
    15.5 KB · Просмотры: 59
  • 2T.asc
    2T.asc
    2.9 KB · Просмотры: 48
Последнее редактирование:
Странно, 2030 уже лет под 30, если не под 40, а базу для симулякров так и не создали нормальную? Ну, должно же быть логическое объяснение, в чем прикол, может кто знает? :unsure:

И в качестве тест - сигналов используй меандры ( от 20 до 20 000 Гц) - очень быстро поймешь свои ошибки... _nerastraivay
 
У тебя получился отличный генератор, поздравляю. Композиты создавать это тебе не тяп ляп.
я вообще считаю, что и 100 дб достаточно вполне.
это вы маньяки.
просто вы даже этого не можете
вот судя по твоему высеру про генератор, ты ж не понимаешь сам нихрена.
Это просто пример в какую сторону копать, если надо 180 дб оос от двух 544
 
Последнее редактирование:
Поясни, чем она тебя смущает. Только, пожалуйста ни слова про говно. Надеюсь, хоть ты не такой как некоторые тут - случайные эксперты с коричневым налетом на губах и половинках мозга..._da
Меня ничего не смущает.
Просто замеры кажут что все новодельные 2030 обладают очень мелким кристаллом, и неправильно работающей защитой ВК, я уже писал об этом сто раз.
Вот стародельные А2030V были ещё более менее норм.
 
Странно , матрица коррекции тажа, что и для обычных оу.
 

Вложения

  • LM1875_TI_ композит.PNG
    LM1875_TI_ композит.PNG
    28.8 KB · Просмотры: 110
Предполагаю, что из общего у них 5 ног, а кристаллы разные...
Я продозреваю, что там очень криво сделана защита по температуре и току, толку от которой мало, а срет в одно плечо конкретно на предельных мощностях и при нагреве корпуса.
 
Последнее редактирование:
Я продозреваю, что там очень криво сделана защита по температуре и току, толку от которой мало, а срет в одно плечо конкретно на предельных мощностях и при нагреве корпуса.
Там вихідний каскад квазикомпліментарний.
 
наличие ун19 90 и 92 года , открываю лавку ))) тда из Рф-ии какой то завод шлепал....2030
Давным давно, можно сказать -в детстве, накупил подешману наборов "УНЧ Старт" на этих мелкосхемах К174УН19. Экспериментировал с усилителем электрофона Корвет 248 - там стояли производства DDR A2030. Кстати - питание там - стабилизированное. Пытался выдавить мощности поболее питанием и упалил одну 2030 чисто перегревом, похоже. Бегом поставил на замену УН19 - думал, аналог. А фигушки. По выходной мощности до искажений (по осциллу) - явно меньше. И звук как-то меньше понравился, но искажения измерить было нечем. Нашёл со временем 2030, установил на место - работа пришла в норму. А УН19 разошлись по автомагнитолам. Сегодня масса возможностей для измерений - можно и проверить эти УН19 с пристрастием.
 
1748587174835.png
1748587206435.png

А вот рубеж. впринципе, аналогично все работает
Даже похвалю-это действительно достижение на фоне всяких лимитов.

Извини, сегодня умуд...ся с ИБП - решил сделать все платы сразу, чтобы тему закрыть и каждый раз не вспоминать как обмотки транса "раздвоять" на двухполярный ИБП.)))

Вот похоже на твой запрос.
А где ИНВЕРТ?
 
1875 в инверте работает хуже, а 7294, 3886 лучше. 2030 может работать и в инверте и как повторитель. А другие микросхемы требуют работы с некоторым усилением. Порог примерно в районе К=4-7. При меньшем усилении начинают возбуждаться. Попозже сделаю плату с разъемом под пятиножки и посмотрю разные варианты их включения, а также разброс параметров.


И мне не понятно, зачем нужен режекторный фильтр, кривая АЧХ и ФЧХ на ВЧ. На этих частотах нет звуковых сигналов, что ты будешь усиливать выше 20-100к? С кривыми АЧХ и ФЧХ меандр тоже будет сильно искажен и это дополнительные искажения для точного воспроизведения фронтов сигналов звука. Если ты таким способом пытаешься снизить нелинейные искажения на 20 кГц, то это приведет к отрицательному результату в плане искажения фронтов импульсов, а нелинейные искажения на 20 кГц человек всё рано не слышит. Большинство людей начинают слышать вторую и третью гармоники у звуковых сигналов на частотах ниже 10-6 кГц. Вот до этих частот и надо стремиться снижать искажения. Другое дело интермодуляционные искажения. Они идут вниз по частоте и тут желательно чтобы они были низкими до 20 и возможно даже 40 кГц.
 
Последнее редактирование:
1875 в инверте работает хуже, а 7294, 3886 лучше. 2030 может работать и в инверте и как повторитель. А другие микросхемы требуют работы с некотрым усиленим. Порог примерно в районе К=4-7. При меньшем усилении начинают возбуждаться. Попозже сделаю плату с разьемом под пятиножки и попросмотрю разные варианты их включения, а также разброс параметров.
меня интересовали измерения одного и того-же физического чипа в инверте с ку 5 и неинверте с ку 10
я схему коррекции нарисовал, при которой по идее возбуждаться не должны были.
вот меня эти измерения интересовали

1875 в инверте работает хуже, а 7294, 3886 лучше. 2030 может работать и в инверте и как повторитель. А другие микросхемы требуют работы с некоторым усилением. Порог примерно в районе К=4-7. При меньшем усилении начинают возбуждаться. Попозже сделаю плату с разъемом под пятиножки и посмотрю разные варианты их включения, а также разброс параметров.


И мне не понятно, зачем нужен режекторный фильтр, кривая АЧХ и ФЧХ на ВЧ. На этих частотах нет звуковых сигналов, что ты будешь усиливать выше 20-100к? С кривыми АЧХ и ФЧХ меандр тоже будет сильно искажен и это дополнительные искажения для точного воспроизведения фронтов сигналов звука. Если ты таким способом пытаешься снизить нелинейные искажения на 20 кГц, то это приведет к отрицательному результату в плане искажения фронтов импульсов, а нелинейные искажения на 20 кГц человек всё рано не слышит. Большинство людей начинают слышать вторую и третью гармоники у звуковых сигналов на частотах ниже 10-6 кГц. Вот до этих частот и надо стремиться снижать искажения. Другое дело интермодуляционные искажения. Они идут вниз по частоте и тут желательно чтобы они были низкими до 20 и возможно даже 40 кГц.
это залет.
На этих частотах нет звуковых сигналов, что ты будешь усиливать выше 20-100к
в том и суть вся.
их-то мы и корректиреум, не даем фазе зайти за 180 на частоте единичной передечи петли оос - 1 -10 МГц
вот ради этого весь гемор
 
это залет.

в том и суть вся.
их-то мы и корректиреум, не даем фазе зайти за 180 на частоте единичной передечи петли оос - 1 -10 МГц
вот ради этого весь гемор
Устойчивость ты повысишь, полосу расширишь, а импульсная -то характеристика у УНЧ станет хуже. Ты можешь симульнуть форму меандров с режекторным фильтром и без него? Зачем тебе широкая полоса при сильных искажениях фронтов сигнала?

Я же тут уже говорил, что на реальной музыке нелинейные искажения становятся практически незаметными на слух при их уровне -40-50 дБ. А фазовые искажения или искажения формы импульсных сигналов (искажения переходной характеристики) становятся очень заметными и звук заметно меняется (меняется звуковая сцена, четкость, детальность, звук становится замыленным и т.д.)
Ты пойми, стремятся расширить полосу УНЧ для повышения его быстродействия, но при этом важно, чтобы АЧХ и ФЧХ были строго горизонтальные, прямые линии с минимально возможными искажениями. Тогда эффект будет в лучшую сторону. И звук будет более реалистичным , четким, ,детальным.
 
Последнее редактирование:
Дуже специфічний погляд на основи теорії регулювання.
 
Устойчивость ты повысишь, полосу расширишь, а импульсная -то характеристика у УНЧ станет хуже. Ты можешь симульнуть форму меандров с режекторным фильтром и без него? Зачем тебе широкая полоса при сильных искажениях фронтов сигнала?

Я же тут уже говорил, что на реальной музыке нелинейные искажения становятся практически незаметными на слух при их уровне -40-50 дБ. А фазовые искажения или искажения формы импульсных сигналов (искажения переходной характеристики) становятся очень заметными и звук заметно меняется (меняется звуковая сцена, четкость, детальность, звук становится замыленным и т.д.)
Ты пойми, стремятся расширить полосу УНЧ для повышения его быстродействия, но при этом важно, чтобы АЧХ и ФЧХ были строго горизонтальные, прямые линии с минимально возможными искажениями. Тогда эффект будет в лучшую сторону. И звук будет более реалистичным , четким, ,детальным.
1748592011996.png

так коррекция рубеж это и есть режекторный фильтр, спрашивай разработчиков.
Я вообще-то принцип объяснял - сохраняем по максимуму усиление на 20кгц, на частоте фед - 1- 10 МГц гоним максимально фазу вверх, усиление вниз.
схематично так в первом приближении.
 
Посмотреть вложение 137463
так коррекция рубеж это и есть режекторный фильтр, спрашивай разработчиков.
Я вообще-то принцип объяснял - сохраняем по максимуму усиление на 20кгц, на частоте фед - 1- 10 МГц гоним максимально фазу вверх, усиление вниз.
схематично так в первом приближении.
Пойми если АЧХ и ФЧХ становятся кривыми, то импульсные сигналы будут сильно искажаться. Это будет выражаться в том, что на фронтах сигналов может появиться завал или выбросы. Причем выбросы могут быть сложной формы и такие искажения на много заметней для слуха, чем условно снижения искажений, допустим с -40 до -80 дБ на 20 кГц.

Вот тут реальные картинки, как это может быть с импульсными сигналами с заполнением в виде синуса.
Искажения импульсов АС+КП 3.jpg Разрешение импульсных сигналов в КП.jpg Переходные характеристики.jpg
 
Последнее редактирование модератором:
Пойми если АЧХ и ФЧХ становятся кривыми, то импульсные сигналы будут сильно искажаться. Это будет выражаться в том, что на фронтах сигналов может появиться завал или выбросы. Причем выбросы могут быть сложной формы и такие искажения на много заметней для слуха, чем условно снижения искажения допустим с -40 до -80 дБ на 20 кГц.
а могут и не искажаться.....
еще раз говорю-пиши разработчикам композитов - большинство из них по сути режекторные фильтры.
даже подавляющее большинство.
 
а могут и не искажаться.....
еще раз говорю-пиши разработчикам композитов - большинство из них по сути режекторные фильтры.
даже подавляющее большинство.
Надо смотреть АЧХ и ФЧХ не отдельного звена, а всего УНЧ - со входа на выход.

Тоже самое и для всей звуковоспроизводящей системы - нужно смотреть АЧХ и ФЧХ в точке прослушивания. Тут важно понимать, что АЧХ и ФЧХ отдельных компонентов системы могут быть кривыми ( например у корректирующего эквалайзера или АС), а в точке прослушивания, если удастся получить ровные АЧХ и ФЧХ ( или которые можно аппроксимировать в виде двух прямых линий), то, это и будет конечным критерием точности работы и правильной настройки всей системы.
 
Последнее редактирование модератором:
если у тебя искажаются внеполосные сигналы- поставь фильтр на вход и ограничь полосу
 
2. Вопрос о слышимости фазовых искажений на примере такого параметра, как групповое время задержки. Есть часть абсолютно фазолинейных акустических систем, у которых скомпенсирована задержка между отдельными динамиками (за счет цифровых фильтров или расположения ВЧ-динамика вглубь относительно СЧ-динамика) и есть мнение, что у таких систем более четкая локализация источников в пространстве. Есть АС, у которых между динамиками задержка 0,5 мс или меньше. Вопрос – наличие задержки все-таки способствует ухудшению звучания, или, как и считается на частоте 2 кГц, задержки менее 0,5 с не воспринимаются?

Проблемой слышимости фазовых искажений в акустических системах очень много занимались в 1990-х годах, однако после того, как Блауэрт установил пороги слышимости ГВЗ (в области 2 кГц порядка 1 мс, на остальных частотах выше) при разработках АС стали ориентироваться на выполнение этого критерия. Подробнее об этом и вообще о проектировании АС можно прочитать в нашей книге Алдошина И.А., Войшвилло А.Г. "Высококачественные акустические системы и излучатели", она выложена в Интернете.
Надо смотреть АЧХ и ФЧХ не отдельного звена, а всего УНЧ - со входа на выход.
Зачем тебе ФЧХ? Может, ещё и ГВЗ нулевое надо?

стремятся расширить полосу УНЧ для повышения его быстродействия
Брехня. Эти параметры не связаны.
Полоса меряется на околонулевом входном и выходном сигнале, режим малого сигнала.
Быстродействие меряется на меандре, с заходом каскадов в отсечку и насыщение, это - режим большого сигнала.

Полоса большого сигнала, обычно, сильно уже полосы частот сигнала малого.

Полоса малого сигнала (или полоса единичного усиления) говорит о запасе по глубине обратной связи на высоких частотах. При этом полоса малого сигнала может быть во много раз шире, чем полоса пропускания сигнала большого уровня.
radiokot.ru
russianelectronics.ru

импульсные сигналы будут сильно искажаться. Это будет выражаться в том, что на фронтах сигналов может появиться завал или выбросы
Фронты импульсов формируются ультразвуковыми составляющими меандра. Звуковой сигнал принципиально не импульсный в том простом понимании, что ультразвуковых составляющих в принципе не содержит, а без них он импульсным считаться не может.

Если у тебя нет исключительной маньки слушать ультразвук, как Бэтману, то на искажения фронтов можешь забить вьетнамский огурец на 50 сантиметров.
 
Искажения переходной характеристики будут для компонентов сигнала в полосе частот, где АЧХ и ФЧХ имеют форму отличную от ровной горизонтальной прямой. Если высшие гармоники в спектре входного сигнала ограничены частотами порядка 15-20 кГц, то полоса частот УНЧ без искажений АЧХ и ФЧХ, при которых практически будут отсутствовать переходные искажения должна быть примерно в три раза выше этой частоты, где-то до 45-60 кГц. Тогда меандр на ВЧ частотах (или пачки синусов с заполнением 15-20 кГц) будут иметь прямоугольную форму без заметных завалов фронтов или выбросах на них. Для хайреза полоса работы УНЧ должна быть пропорционально выше, примерно до 120-150 кГц. При сужении полосы работы УНЧ ниже 45-150 кГц для соответствующих высших гармоник в спектре сигнала будут переходные искажения (на сигналах типа меандра, у которого спектр имеет гармоники до ультравысоких частот), которые будут слышны в виде специфической окраски звука - его "cмазанности или звона". Особенно эти искажения заметны у усилителей класса D. Поэтому, несмотря на формальные очень впечатляющие параметры по нелинейным искажениям, графики меандов у усилителей класса D, и собственно сам звук, сильно уступают графикам и восприятию звука усилителей АВ и А класса. Примерно с 4-6 кГц компоненты и фронты сигнала получаются искажены по огибающей звукового сигнала. Эта огибающая имеет импульсный вид в виде резких перепадов уровней сигналов примерно с д.д. до 30-60 дБ (сигналов с пластинки). И слух людей позволяет регистрировать искажения этого типа относительно небольшого уровня. Призвуки в виде звона уже слышны примерно с 3-5% уровня выбросов сигнала на меандре. И, наоборот, если АЧХ усилителя имеет заметный завал на ВЧ (порядка 3-6дБ), то такой звук воспринимается как смазанный, не четкий - в виде каши на ВЧ.

Поэтому анализ переходных искажений в УНЧ является не менее важным параметром, по которому можно сделать вывод о точности (или уровне класса) воспроизведения (усиления) звуковых (импульсных) сигналов, например сигналов музыки любых жанров. И меандр, как простая модель таких сигналов, тут подходит лучше всего.

если у тебя искажаются внеполосные сигналы- поставь фильтр на вход и ограничь полосу
Так и делают практически во всех УНЧ - на его входе ставят ФНЧ с полосой 60-200 кГц.
 
Последнее редактирование:
Какие 200к?! Ты что, Бэтман? Или дельфин, ультразвук любишь?
 
Последнее редактирование:
Что касается необходимости расширения полосы у оригинала записи и УНЧ до стандарта семплинга хотя бы в 24/96 известно уже много лет. К этому выводу пришел не я, а ряд авторитетных ученых и исследовательских центров мирового уровня. И до сих пор необходимость расширения полосы в область ультразвука и производство соответствующей аппаратуры ещё никто не опроверг. Аргументы типа того, что человек не дельфин, как ни странно, тут не убедительны. Такой позиции придерживается и Алдошина. Эта информация есть, или, по крайней мере, была еще относительно недавно, в открытом доступе. У меня нет оснований и доказательств опровергать эти выводы современной психоакустики.
 
Что касается необходимости расширения полосы у оригинала записи и УНЧ до стандарта семплинга хотя бы в 24/96 известно уже много лет. К этому выводу пришел не я, а ряд авторитетных ученых и исследовательских центров мирового уровня. И до сих пор необходимость расширения полосы в область ультразвука и производство соответствующей аппаратуры ещё никто не опроверг. Аргументы типа того, что человек не дельфин, как ни странно, тут не убедительны. Такой позиции придерживается и Алдошина. Эта информация есть, или, по крайней мере, была еще относительно недавно, в открытом доступе. У меня нет оснований и доказательств опровергать эти выводы современной психоакустики.
Причём тут семплинг? Вообще , если ты не в курсе, от этого семплинга напрямую зависят искажения вносимые ЦАП. Но полоса усилителя- это не семплинг.
А полоса входного фильтра- не равно полосе усилителя. Короче, ты гонишь пургу.
 
Причём тут семплинг? Вообще , если ты не в курсе, от этого семплинга напрямую зависят искажения вносимые ЦАП. Но полоса усилителя- это не семплинг.
А полоса входного фильтра- не равно полосе усилителя. Короче, ты гонишь пургу.
Полоса на выходе ЦАП может быть, грубо говоря, в два раза меньше частоты в семплинге. Полоса ФНЧ на входе УНЧ, ниже полосы работы УНЧ и выбирается исходя из соображений фильтрации радиопомех, которые могут попасть на вход УНЧ. А полоса УНЧ выбирается из полосы входного сигнала и из требований по невнесению заметных искажения в завал фронта входного сигнала на высшей частоте в его спектре, например на 20 000 Гц ( вполне достаточно в три раза иметь более широкую полосу в УНЧ по отношению к высшим гармоникам входного сигнала, чтобы переходные искажения услышать было нельзя). Но, некоторые разработчики (Трусов и др.) стремятся расширить полосу УНЧ до единиц МГц и даже до 10-12 МГц. Это делается из рекламных целей. Такая широкая полоса, реально, не нужна, поскольку входной фильтр обычно режет сигнал на частотах порядка 60-200 кГц. И на частотах в единицы МГц не может быть никаких сигналов, имеющих отношение к звуку даже в стандарте хайрез системы, а дополнительный прирост скорости нарастания сигнала уже не слышно в плане снижения переходных или импульсных искажений УНЧ. А вот радиопомехи могут дать дополнительные, комбинационные помехи в области звуковых частот, если они попадут в такой сверх - ШП УНЧ.
 
Последнее редактирование:
необходимость расширения полосы в область ультразвука и производство соответствующей аппаратуры ещё никто не опроверг
А никому это нахрен не надо. Аудиодевайсы уже не делают кассу. Теперь сами, всё - сами.

Дураком надо быть, чтобы напустить полный усилитель ультразвуковых помех, которые попарно перемножаются и перемножаются с результатами умножения - тоже попарно, создавая интермоды,

а потом удивляться кривому, горбатому звуку.

Положено иметь диапазон 20-20к, имейте, но не выше: чем выше частота, тем меньше у усилителя глубина ООС, тем хуже он сопротивляется созданию интермод из тех же остатков частоты дискретизации.
И на частотах в единицы МГц не может быть никаких сигналов, имеющих отношение к звуку
 
Причём тут семплинг? Вообще , если ты не в курсе, от этого семплинга напрямую зависят искажения вносимые ЦАП. Но полоса усилителя- это не семплинг.
А полоса входного фильтра- не равно полосе усилителя. Короче, ты гонишь пургу.
Искажения ЦАП определяются не семплингом, а правильной математикой, чипами, микросхемами и стабильным тактовым генератором. Это как говорить в космическом вакууме о размерах автомобиля без учета его начинки и цены.
 

Статистика форума

Темы
3,334
Сообщения
268,214
Пользователи
2,564
Новый пользователь
HOlg
Назад
Сверху Снизу