Винил-корректор Сигма без общей ООС

Надо проверить, что там в модели этих транзисторов указано...

Однако, оригинальный "Никитин" шумит громче примуса, - с током в два миллиампера.

PS
Подставил в Никитина модель LSK170C, - и шумы сразу до "Сигмовских" упали, и искажения не повысились (против того уровня, что был при J113, хотя при LSK170A и LSK170B росли многократно).
Начальные токи J113 и LSK170C близки, ~шестнадцать~семнадцать миллиампер.
Напряжения отсечки -1,3V и -0,8V соответственно.
Так что, авторское требование к напряжению отсечки (-0,6V) подтверждается.

Код:
.model J113 NJF(Beta=9.109m Betatce=-0.5 Vto=-1.382 Vtotc=-2.5m Lambda=8m Is=205.2f Xti=3 Isr=1988f Nr=2 Alpha=20.98u N=1 Rd=1 Rs=1 Cgd=6.46p Cgs=5.74p Fc=0.5 Vk=123.7 M=407m Pb=1 Kf=12300f Af=1 Mfg=Linear_Systems)

Код:
.MODEL LSK170C NJF(Beta=34E-3 Betatce=-0.5 Vto=-0.83 Lambda=0.011 IS=27f N=1 Rd=9.9 Rs=9.6 Cgd=15p Cgs=26p Fc=0.5 M=320m Pb=0.6 Mj=.3 Kf=0.005f Af=1.0 Gdsnoi=5 XTI=0 Nlev=3 mfg=Linear_Systems)
 

Вложения

Последнее редактирование:
Таукитяне напакостили, не иначе. Опастные они.
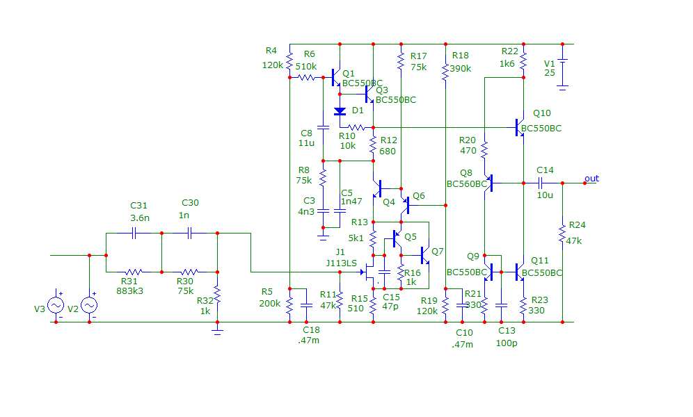
Аналогично в Micro-Cap9. Модели биполярных Корделла, J113 из 65 поста. У меня таких конских номиналов R6 не получается, как не старался.
 

Вложения

  • Sigma 3-3.rar
    Sigma 3-3.rar
    6.9 KB · Просмотры: 113
  • схема1.jpg
    схема1.jpg
    45 KB · Просмотры: 216
  • ачх1.jpg
    ачх1.jpg
    101.5 KB · Просмотры: 200
У тебя к 20 Гц спад АЧХ более децибела.
Вот такая страшная АЧХ имеет такие мизерные отклонения:
1710924949018.png


Если немного подладить:

1710925174540.png

то выходят значения 0,1 дБ по 20 Гц и 0,03 - по 20 кГц.
Как уже говорилось, на уровень НЧ оказывает влияние входное сопротивление повторителя Т1Т3. А оно, в свою очередь, зависит от их беты. Я рассчитывал схему на худшее: применение обычных 3904 с бетой порядка 200...300, а ВС550 имеет до 800, или втрое-вчетверо.

Отсюда и выходят типичные для безООСников заморочки, что, с изменением типа транзистора, параметры схемы плывут в непонятных для изменника направлениях по неизвестным причинам.
 
Измерил импеданс, включаемый параллельно RIAA-цепочке:
  1. "Сигма", коррекция v1.1 - 343 kOhm
  2. "Сигма", коррекция v1.2 - 343 kOhm
  3. оригинальный "Никитин" - 244 kOhm
  4. "Сигма без фанатизма" (a.k.a. "Никитин + 2 резистора, диод и транзистор") - 418 kOhm
Однако, в идеале, при выбранных величинах элементов RIAA-цепочки, импеданс должен быть равен 662 kOhm у Никитина и 498 kOhm в "Сигме".
В первую очередь этот импеданс зависит от величины сопротивления R12.
 
Последнее редактирование:
У тебя к 20 Гц спад АЧХ более децибела.
Товарищ хотел RIAA-78, он его получил.
Я рассчитывал схему на худшее: применение обычных 3904 с бетой порядка 200...300, а ВС550 имеет до 800, или втрое-вчетверо.
Я в своей модели использовал ВС550,560 Корделла с бетой уменьшенной до 300, а у 2N3904C-160, 2N3906C-180. Предупреждать надо._da
 
Как вы относитесь к К73-17 (4u7, 63V) в качестве разделительного конденсатора в звуковой цепи?
 
Кто автор этого сайта? Не нашел или пропустил.
 
Кто автор этого сайта? Не нашел или пропустил.
Тоже не знаю. Ссылки на него всплывали на форумах эпизодически. В Меморандуме на том сайте тоже глухо.
 
Я тоже. Но рекомендации по применению лавсановых с напылением в качестве разделительных в аудио общеизвестны.
Проверьте, поделитесь с нами вашим мнением.
 
Проверьте, поделитесь с нами вашим мнением.
В моём экземпляре "Корвет 200УМ-088С" имеется единственный разделительный конденсатор, и это именно К73-17 1µF. Никаких претензий. Но я не пробовал туда ставить что-либо другое.
 
Но рекомендации по применению лавсановых с напылением в качестве разделительных в аудио общеизвестны.
И антинаучны. Если конденсатор искажает, то только от приложенного к нему напряжения или от протекающего через него тока. Так же? Ну, и какие напряжения/токи при 20 Гц, 10 мкФ и 500к...мегоме нагрузки?
 
Последнее редактирование:
В конденсаторах применяют разные диэлектрики, некоторые из них имеют свойство абсорбции электрических зарядов (в большей степени, чем другие). На синусоидальном сигнале это не сказывается, а на "музыкальном" сигнале вызывает изменение его формы. Этакая "память" заряда.
 
Начинается. До чего же умные конденсаторы пошли: сами понимают, где какой сигнал, и сдерживаются, чтобы не в тот не нагадить. Хорошо, хоть существуют они только в воображении некоторых индивитов.
Кстати, у Никитина там, вообще, ЭК стоит со старинной абсорбцией, невзирающей на тип сигнала. И хвалил он его, аж захлёбывался.
 
Все же разный тангенс потерь у них и разные частотные свойства, параметры нелинейны даже в звуковом диапазоне. К сожалению, разделительные конденсаторы вне ООС, какие есть, такие уж и есть. Фольговый полипропилен предпочтителен, или хотя бы с напылением. А вообще, что есть, то и ставьте.
 
Если у конденсатора есть некая нелинейность, то она должна проявляться только при подаче на него напряжения, и пропускании через него тока. Если этого не будет, откуда он узнает, что надо искажать вот это, чего нету? Иными словами, любой конденсатор (кроме диода-ЭК) работает в классе А, и искажает меньше при меньшем сигнале.
 
Так. Пока все выдающиеся фармацевты форума обсуждают планы экстренного спасения рядового Васильева путём набивки его колёсами, выложу ещё более близкий к крайнему вариант СИГМЫ.

1711048199307.png

Кликабельно.
Что тут пофартило изменить и улучшить?
Как уже говорилось, величина сопротивления 23 (схема поста) в базе Т1 зависит от Rвх повторителя Т1Т2, а оно - от беты применённых транзисторов и сопротивлений их коллекторов. То есть, от нескольких непросчитываемых при повторении факторов.

Для повышения входного сопротивления повторителя было применено слежение с помощью полевика с высоким напряжением отсечки и большим начальным током стока:

1711048010399.png

Тогда переменная составляющая, приложенная меж базой и коллектором Т1, обнуляется, и вот фокус: сопротивление коллектора есть, но тока через него - нет, потому оно всей окружающей схеме видится, как бесконечное. Ну, почти.
Линейность при этом не изменилась.

1711048285305.png

АЧХ с анти-RIA: бугор на 60 Гц = 0,06 дБ, спад на 20 Гц = 0,3 дБ, подъём на 29 кГц = 0,017 дБ.
В общем, переделка незначительная.
 
Интересно , КП302Г подбирать придётся?
 
Интересно , КП302Г подбирать придётся?
Он может быть любого типа, но должен иметь высокое напряжение отсечки и большой начальный ток, т.к. под этим напряжением будут сидеть транзисторы повторителя с током 5 мА. Благо в том, что они могут работать даже при близких к нулевым напряжениях коллектор-база.
 
Фокус с J2 сейчас проверю, но есть вопрос по величине сопротивления R32 этой схемы: Q16 при 1kOhm всё время выключен (был на предыдущих вариантах).

Подозреваю, что у нас очень разные модели, так как сквозной ток в 5mA (через Q7) я ни разу не видел.

PS
Куда делся диод, имевшийся последовательно с R10?
 
Последнее редактирование:
выложу ещё более близкий к крайнему вариант СИГМЫ.
"Получше будет" ©
Усиление не великовато, или это для лампадников задел? _hm_
АЧХ практически в линейку вывел. +like
1711078403303.png

Это с эквивалентом головы 410 Ом 400мГн, без корректирующего конденсатора на входе.
 
Лампадники такого не могут.
Хотел сказать, что у ламповых УНЧ входное пара вольт. Про палитру smile_24

Большому куску рот радуется.
Больше выходное - меньше динамический диапазон. Хоть и пара-тройка дБ, но при 25 вольт питания все же пойдет в плюс. КНИ о5же поменьше.
 
Последнее редактирование:
Так и этож безООСный усилитель. Подлинно ООСный ограничен уже не линейностью по входу, а напряжением питания.
 

Статистика форума

Темы
3,296
Сообщения
262,403
Пользователи
2,543
Новый пользователь
vlad'mir
Назад
Сверху Снизу