Винил-корректор Сигма без общей ООС

Транзистор который управляет базой проходного транзистора же- пребывает под напряжением близким к входному(на 2 вольта ниже). Мог быть просто бракованый или слегка с отклонениями по напряжению.
Да. Вы правы. Получается, в Стабилизаторе ТОЛЬКО BC550C, или подобные, с напряжением КБ и КЭ не менее 45 Вольт. А у 2N3904 предельное напряжение КЭ равно 40 Вольт. А при использовании трансформатора ТП-112-16 (24 В 0,3 А) на выходе выпрямителя (на входе Стабилизатора) аккурат 42,5 Вольта.
 
Да. Вы правы. Получается, в Стабилизаторе ТОЛЬКО BC550C, или подобные, с напряжением КБ и КЭ не менее 45 Вольт. А у 2N3904 предельное напряжение КЭ равно 40 Вольт. А при использовании трансформатора ТП-112-16 (24 В 0,3 А) на выходе выпрямителя (на входе Стабилизатора) аккурат 42,5 Вольта.
Я бы ставил 2sc2240 довольно распространённые. Кстати для упрощения вместо дарлингтона можно использовать одиночный транзистор, моделирование кажет что особенной разницы не прослеживается.
Я чего его моделировал- мне для усилителя стабилизатор нужен слаботочный , попроще и получше.)
 
Я бы ставил 2sc2240 довольно распространённые. Кстати для упрощения вместо дарлингтона можно использовать одиночный транзистор, моделирование кажет что особенной разницы не прослеживается.
Я чего его моделировал- мне для усилителя стабилизатор нужен слаботочный , попроще и получше.)
Что-то дорогие они. А BC546C, КТ3102АМ, КТ503Д, 2SC2705... Такие варианты подходят?
 
Что-то дорогие они. А BC546C, КТ3102АМ, КТ503Д, 2SC2705... Такие варианты подходят?
да подходят конечно. еще 5551 которые кажется тоже есть у всех. 503 надо бы в модели проверить они сч.
 
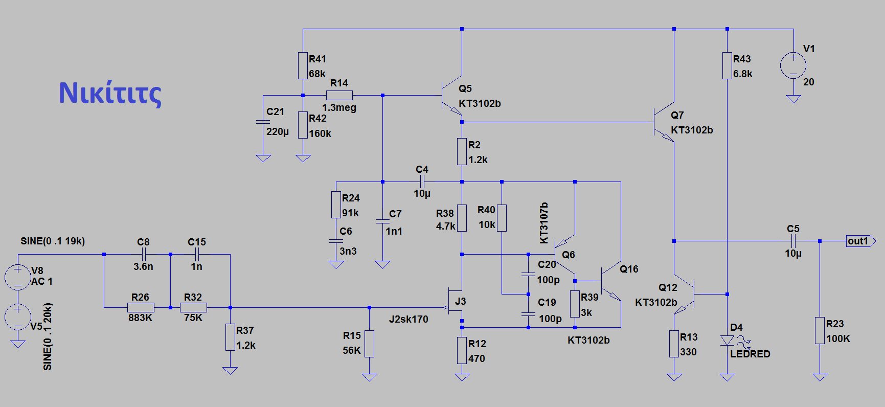
Приветствую! И вариант реализации от В.Пушкова появился. С оригинальным ускорителем запуска.
 
Что-то не складывается... Подскажите, как распределяются токи через J2, Q14, Q2 в режиме ММ (R17 610 Ом)?
1729238625629.png
 
Для точного расчета суммарного тока через R17 нужно иметь вольтамперную характеристику J2. Токи первых двух каскадов определены исходя из величины R31 и R1. Зная ток через J2, по вольтамперной характеристике смотрим напряжение на истоке, которое делим на 610 Ом и получаем суммарный ток.
 
Я потому интересовался, что в режиме ММ у меня Q2 с этими номиналами вообще заперт.
 
Я потому интересовался, что в режиме ММ у меня Q2 с этими номиналами вообще заперт.
В этом состоит неудобность этой схемы, ее режимы однозначно зависят от примененного полевика.
 
Да ещё и плавает с изменением температуры...
 
Задача была просто допилилть себе никитинский УК. Я его раздуплил и допилил. Показал людям - они сделали на нём бусинесс, на то они бусинессманы. Они его подписали на МС, а как он работает в этом режиме - в душе не скребу, даже шумы не проверялись. Вообще, я сварщик ненастоящий, а маску на стройке нашёл.
и работает доработка гораздо хуже оригинала
В этой теме есть измерения как исходной схемы Никитина, так и бездарного "допилинга" от сквернослова Вити Ж.

Безумное существо Ссагитариуср так "допилило" схему, что выход на рабочую точку занимает времени больше, чем прогрев иных лампадников.

Теперь его тупое поделие "допилили" дальше, чтоб ускорить выход на режим.

Это хорошо, конечно, но ещё б звук и линейность исходного никитинского УК вернуть обратно
 

Вложения

  • Sigma-2_1kHz-AH.png
    Sigma-2_1kHz-AH.png
    68 KB · Просмотры: 96
  • Sigma-2_2kHz-square.png
    Sigma-2_2kHz-square.png
    55.9 KB · Просмотры: 309
  • Sigma-2_10kHz-FCD.png
    Sigma-2_10kHz-FCD.png
    56.7 KB · Просмотры: 94
  • Sigma-2_10kHz-spectr.png
    Sigma-2_10kHz-spectr.png
    57.5 KB · Просмотры: 90
  • Sigma-2_Bode.png
    Sigma-2_Bode.png
    58.7 KB · Просмотры: 102
  • Sigma-2_50Hz-burst.png
    Sigma-2_50Hz-burst.png
    50.8 KB · Просмотры: 307
Последнее редактирование:
то, может ДВС прогреть надо, так и стукануть может в симуляторе.
Дурацкий вопрос от дурака и друга 3,14ноккио: корректоры мы греем (добиваясь выхода на рабочий режим), а сам симулятор-кормилец значит НЕ греем перед симулированием? Как так !
 
Дурацкий вопрос от дурака и друга 3,14ноккио: корректоры мы греем (добиваясь выхода на рабочий режим), а сам симулятор-кормилец значит НЕ греем перед симулированием? Как так !
это фича такая, ни чего не смыслите... в искажениях (симуляторных, по Петрову)
 
Neulo, а что не так? тебе нравится как работает Sigma? Сложно и дурак придумает, да вот только лучше от этого этот "выкидыш" не работает. И это не только мое мнение :)
 
Neulo, а что не так? тебе нравится как работает Sigma? Сложно и дурак придумает, да вот только лучше от этого этот "выкидыш" не работает. И это не только мое мнение :)
Меандр очень сильно зависит от коррекции, а у нас тут стандартные ТАУ. Бурсты- тоже скорее всего. Итого разница может быть только в Ку корректора.
Что касаемо самой Сигмы, из неё можно выкинуть несколько деталек. При этом упадёт общее усиление и придётся тыкать ещё на выход нормирующий усилок как у Никитина.
Пожалуста, в чём проблема?:
1747649273499.png
 
Последнее редактирование модератором:
и работает доработка гораздо хуже оригинала
В этой теме есть измерения как исходной схемы Никитина, так и бездарного "допилинга" от сквернослова Вити Ж.

Безумное существо Ссагитариуср так "допилило" схему, что выход на рабочую точку занимает времени больше, чем прогрев иных лампадников.

Теперь его тупое поделие "допилили" дальше, чтоб ускорить выход на режим.

Это хорошо, конечно, но ещё б звук и линейность исходного никитинского УК вернуть обратно
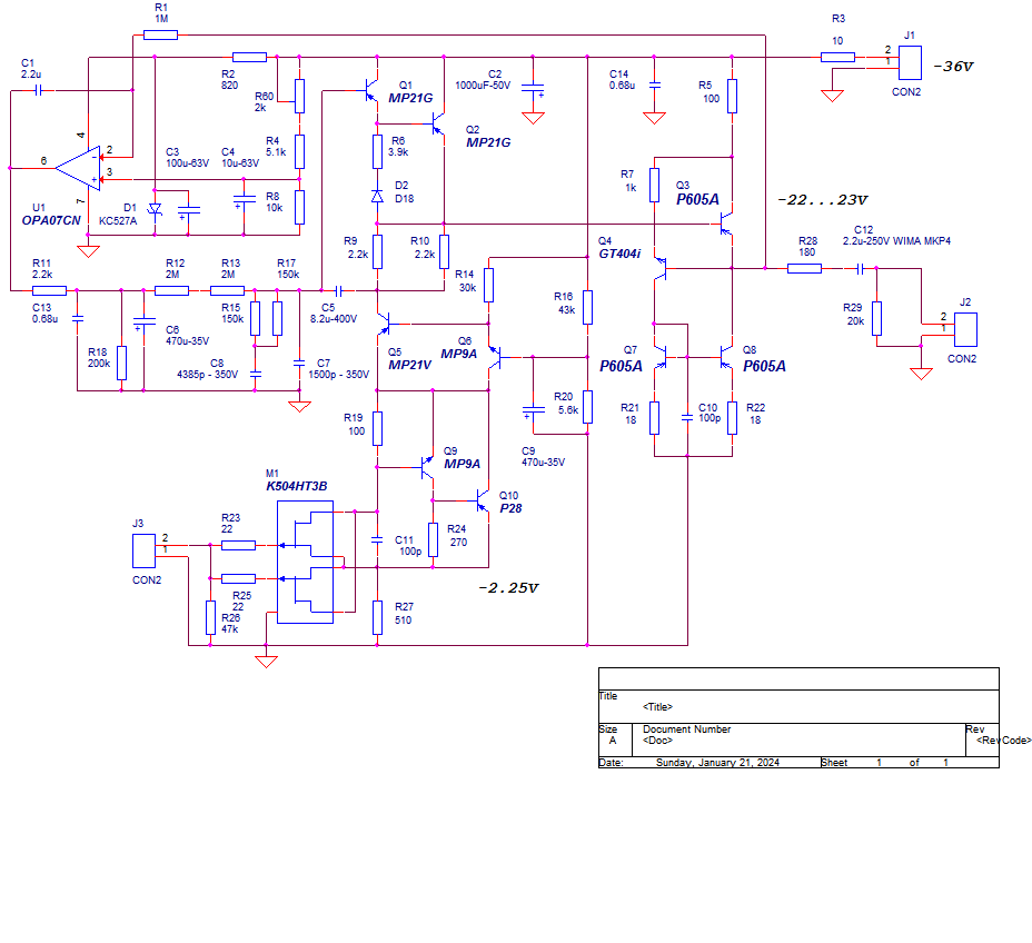
Вполне хорошая схема доработанного УК Сигма. Моделировал на кремниевых и германиевых транзисторах. Собрал на германиевых. Схему на форуме уже выкладывал, осмелюсь еще раз выложить. Звучание хорошее, немного не дотягивает до моего лампового. Я увеличил ток выходного каскада, скорректировал режим входного каскада, увеличил напряжение питания до 36 В, и изменил R14. АЧХ проверил как на модели так и в живую - всё соответствует. Схема без общей ООС, линейность высокая. Представленный вариант можно улучшить: в выходном каскаде лучше поставить ГТ905А, поднять питание до 50В и заменить ГТ404И (Q4) на КТ801А.
 

Вложения

  • Фонокорректор на германии.png
    Фонокорректор на германии.png
    37.2 KB · Просмотры: 171
  • IMG_20250520_094702_070.jpg
    IMG_20250520_094702_070.jpg
    87.2 KB · Просмотры: 141
  • IMG_20250520_094701_693.jpg
    IMG_20250520_094701_693.jpg
    112.6 KB · Просмотры: 117
  • IMG_20250520_094702_145.jpg
    IMG_20250520_094702_145.jpg
    136.7 KB · Просмотры: 134
Последнее редактирование:
ещё б звук и линейность исходного никитинского УК вернуть обратно
Дык, кто мешает? Распаяйте СИГМУ, сотворите ОБХ, слушайте свои искажения первого четвертьпериода.

sigma-2_2khz-square-png.135663


Вопрос: что за тупые сигналы Вы подаёте на вход корректора? Кто Вас надоумил эту дрянь тыкать, куда попало?

1748276086461.png


После цепи антиRIAA на входе УК получается 4 В всплесков ВЧ-гармоник меандра. Это в каком колхозе Вы видели типичный сигнал винил-корректора в 4 В гармоник полосой в 100 МГц и 400 мВ даже на мегагерце?

1748276194201.png


Вы как головой пользуетесь, позвольте поинтересоваться?

sigma-2_50hz-burst-png.135666


Вот это - знаменитый бусрт, с полосой 1 гигагерц? Тот самый?

1748276380472.png


И что Вы захотели понять, подав на вход низкочастотного усилителя гигагерцовый сигнал? Всякий сигнал применяется для понимания каких-то особенностей схемы. Вы гигагерц туда подали, чтобы что?
бездарного "допилинга" от сквернослова Вити Ж.

Безумное существо Ссагитариуср


Я его учил рассчитывать балластный резистор стабилитрона, теперь он мне этого никогда не забудет. smile_1

Таки что там, с меандром и гигагерцовыми бурстами? Какова цель выведения усилителя из рабочего режима? Чтобы что?
 
Последнее редактирование модератором:
ДДТ, не передергивайте. На входе антиRIAA должен быть сигнал (меандр для определенности, кстати, любой частоты, но удобней всего 5-10 кГц) с временем нарастания 20 мкс (по уровням 0-100%) или 16 мкс (по уровням 0,1-0,9), на входе корректора амплитуда прошедшего через антиRIAA сигнала (о форме сейчас не говорим) должна быть ±50 мВ, что соответствует сигналу с головки ММ, MI чувствительностью 5 мВ (есть подтвержденные наблюдения).
Тогда на выходе корректора должен быть восстановленный меандр, симметричный по форме полок.
Что используют авторы - меня не интересует, мне своё дело делать.
PS. В 2016-ом я начал с того, что подавал меандр с фронтами 20 нс и амплитудой в вольты (кстати, были публикации и 2,2 мкс), но очень быстро исправился...
 
На входе антиRIAA должен быть сигнал (меандр
Вы крайне невнимательно читали мой пост, а потом обвиняете в передёргиваниях. Вопрос был прост: зачем на входе винил-корректора 4 вольта гармоник в полосе 100 МГц?

Чтобы что?
Если Вы докажете свою любовь к прослушке именно меандра, и именно 4 В, и точно в полосе 100 МГц, чтобы он наверняка выводил усилитель из рабочего режима, мы прекрасно с Вами поладим.

1748276086461-png.136686

1748276194201-png.136687



Тем более, что сигнал 10 мВ усилитель держит без выхода из активного режима:

1748279299492.png

но, в расчёте на немых невежд, было подано именно 4 вольта.

Может, что то интересней будет?
Сам понимаешь, интереснее Петрова и его 4 вольт на вход винил-корректора тут уже быть ничего не может. Мне только интересно, отчего у него фантазия столь бедна? Дал бы туда хоть 700 вольт, никто не удивился бы, и пятеро пришло заступаться за гения.
 
Последнее редактирование:
и пятеро пришло заступаться за гения.
ну, у Вас к троице (танкистов) собачка приютилась, тявкает правда, злая сильно (по ходу, рус2000 покусал, вирус подхватила).
 
собачка приютилась, тявкает правда, злая сильно
Да пусть брешет, лишь бы оно как-то с электроникой сочеталось, а то уж совсем горбатого к стене ставит. Пользуется всеобщим непониманием: ачотакова, разве нельзя корректору на вход подать 4 В меандр с полосой гармоник 100 МГц?
 
Вопрос: что за тупые сигналы Вы подаёте на вход корректора?
Во-первых, не на вход корректора, а на вход антиRIAA-цепочки.
Во-вторых, согласен, что сигнал на входе антиRIAA цепочки не должен быть таким ("тупым" - фи, как грубо...), требования к фронтам я описал в своем сообщении, так что ни о каких наносекундах речь не идет (соответственно и полосе в 100 МГц) и ни о каких выбросах по 4 вольта тоже.
В-третьих, после описанного мной сигнала на выходе антиRIAA-цепочки получается вот такой сигнал, который в пределе соответствует реально наблюдаемому сигналу с головки на нагрузке 47 кОм.
PS. Я к упомянутым Вами "Вы" не отношусь; если Вы не заметили, я (неявным) образом против подачи отмеченных Вами сигналов.
 

Вложения

  • 2kHz_meandr.jpg
    2kHz_meandr.jpg
    159.9 KB · Просмотры: 72
Последнее редактирование:
Во-первых, не на вход корректора, а на вход антиRIAA-цепочки.
Да уж нет, это Вы простите великодушно. Я-то хоть вижу, какой сигнал и где я меряю, и знаю, какой там сигнал должен быть у винил-корректора.

Это не 4 вольта амплитуды.
Вот тут активно возражайте.
Активно - значит, со схемами УК, где 4 В 100 МГц - типовой сигнал с головки.

А что видите Вы? Покажете данные, на которые Вы опираетесь?
Нету, да? Вот горе-то.
Найдёте - приходИте.

Спойлер: да не будет никаких данных. Просто энтропия в интернете сама себя не увеличит, вот дедушка и веселит граждан, с антиRIAA.

ни о каких наносекундах речь не идет (соответственно и полосе в 100 МГц) и ни о каких выбросах по 4 вольта тоже
Уважаемый, в интернете места много. Почему бы Вам не заняться антинаучным бредом где-то в других местах, где публика потупее?

1748287019530.png

Вот схема.

1748286961166.png

Вот параметры генератора - ровно, как у кем-то уважаемого же Петрова.

1748287089483.png

Вот 4 вольта амплитуды на выходе анти-РИАА, выводящие усилитель из рабочего режима. Не слышал от Вас и тени возмущения данным фактом беспардонного обмана людей.

1748287182740.png


А вот спектр сигнала шириной свыше 100 МГц, поданного Петровым на вход низкочастотного усилителя.

А внизу приаттачен файл симулятора, очень простой, безо всяких выдумок, по которому каждый сможет проверить истинность приведенных выше картинок неудачного петровского мошенничества.
 

Вложения

Вот тут активно возражайте.
Активно - значит, со схемами УК, где 4 В 100 МГц - типовой сигнал с головки.
Я же просил Вас не передергивать. Где Вы видели от меня такие сигналы? И поэтому последующие Ваши фантазии абсолютно не по адресу.
Я понимаю, что бороться с выдуманным легко - сам выдумал и сам разгромил. Не ожидал, не ожидал...

К делу. Почему в модели наносекундные фронты? Я же написал, какие фронты д. б. для корректоров сигнала магнитных звукоснимателей, их длительность прямо вытекает из диапазона частот этого способа записи.
Если забыли, 0,35/22000=1.5909090909090909090909090909091e-5.
 
Последнее редактирование:
Извините, что на вход Пётр-51 подавал и на Веге не узнали (выкрутился).
В том, то и Дело, что МНОГО и
А вот спектр сигнала шириной свыше 100 МГц, поданного Петровым на вход низкочастотного усилителя.
как то так.
Все в ногу, Вы тоже не в ногу?
 
Последнее редактирование:
А у петрапятьдесятпервого сколько фронты?
Ещё попроси у него спектр бурста. Это у него тайна тайн.

Гигагерц.png


Почему в модели наносекундные фронты?
Для гамбургского счёту.
Я понимаю, что бороться с выдуманным легко - сам выдумал и сам разгромил. Не ожидал, не ожидал...
А уж как я не ожидал, что на вход винил-корректора всунут не 230 В 50 Гц, а всего 4 вольта и 100 МГц.

То, что никто не возразит ни в одном из случаев, я уже давно понял.
Итак: с подачей меандра размахом 20 мВ ПХ встала на своё место, с теми же наносекундными фронтами.

1748279299492-png.136701


Возникает вопрос: а зачем тогда 4 В 100 МГц на вход винил-корректора подавать? Чтобы что?

EDIT:
V(inoise) у Никитинского - ЧУДОВИЩЕН!
На 1kHz приведённая ко входу плотность шума равна (ТАДАМ!!!) аж 600nV/√Hz (шестьсот нановольт), на НЧ - стремительный подъём в единицы микровольт, а на ВЧ - плавно спадает до двухсот нановольт.
УЖАС! (С)
В этой теме, автор Корвет.

Это хорошо, конечно, но ещё б звук и линейность исходного никитинского УК вернуть обратно
А шумы? Шумы тоже верните.

Саня, как у Вас с головой? Стрела провиса межушного ганглия интересует. Кукушке есть, где посидеть, перед отлётом в Африку, на зимовку?
 
EDIT:
V(inoise) у Никитинского - ЧУДОВИЩЕН!
На 1kHz приведённая ко входу плотность шума равна (ТАДАМ!!!) аж 600nV/√Hz (шестьсот нановольт), на НЧ - стремительный подъём в единицы микровольт, а на ВЧ - плавно спадает до двухсот нановольт.
УЖАС! (С)
В этой теме, автор Корвет.
Я посмотрел параметры модели J310, что была у меня. Оказалось, именно эта модель - с ошибкой (упущена десятичная точка в одном из параметров, влияющих на шумность транзистора). С моделью J310A и ещё какой-то родственной (J310*) - стало похоже на правду.
(подробностей уже не помню, обсуждение велось тут и в следующих сообщениях)
 

Статистика форума

Темы
3,296
Сообщения
262,426
Пользователи
2,544
Новый пользователь
vlad'mir
Назад
Сверху Снизу