Винил - корректор Сухова на дискретных элементах.

Sergei_S

2 ранг
Регистрация
4 Мар 2024
Сообщения
269
Реакции
112
Репутация
11
Страна
Россия
Город
г.Клин
Виктор и Николай почему вы чумазые?Кто под кого косит?
 

СМЕРШ

2 ранг
Регистрация
30 Янв 2024
Сообщения
1,524
Реакции
1,438
Репутация
56
Страна
Poland
Город
Stargard
Предупреждений
13
  1. сместить его постоянные времени на пару порядков вниз по частоте.
Так я в ВВС-2008...2011 и сделал.
2. Схема УМЗЧ ВВС-2011.GIF
1762727363720.png

ТАУ = 20с )) Всё, что мог.
 

СМЕРШ

2 ранг
Регистрация
30 Янв 2024
Сообщения
1,524
Реакции
1,438
Репутация
56
Страна
Poland
Город
Stargard
Предупреждений
13
сместить его постоянные времени на пару порядков вниз по частоте
1762727947678.png

Если применить в интеграторе резисторы 10 МОм, можно отыграть на 20 Гц 10 дБ глубины ООС.

Эврика.
1762728209649.png

С применением конденсаторов по 5 мкФ разница меж АЧХ с резисторами 1 и 10 МОм становится мизерной: 1,7 дБ.

1762728304298.png


Если Сухов заплатит нам наличкой, примем его в наш Патреон, с блэкджеком и шлюхами, пусть наши корректоры собирает.
 

IgorE

1 ранг
Регистрация
1 Янв 2021
Сообщения
2,908
Реакции
1,380
Репутация
74
Страна
Украина
Город
Берег ЧМ
Имя
Игорь
Предупреждений
1
Пожалуй соглашусь,проблем больше чем пользы.
Нет там ни каких совершенно проблем. Это наши рукожепые смехатехники проблемы из попы ковыряют.
Один при питании 17,5 вольт, амплитуду получил 17,3 вольта, второй RIAA с дуру придумал сам себе ниже 10 гц. Симулятор это помощник конструктора. Голову и опыт не заменит.
..........
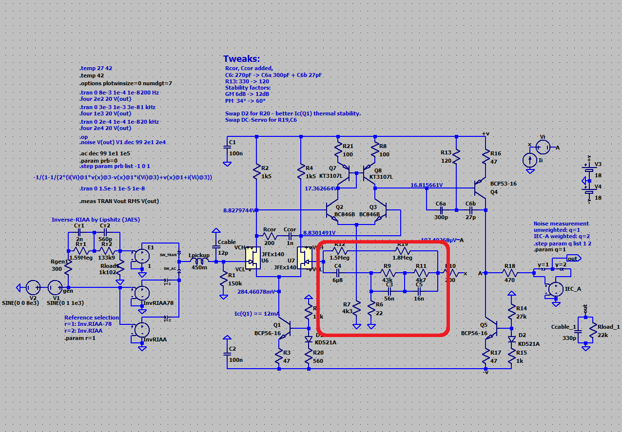
Простейший, проверенный корректор, с 1981 года его отечественная прописка.
Уже почти половина века делали/делают любой и каждый.
Интегратор сегодня кругом и везде. Или вы таблицу умножения решили проверить?
 
Последнее редактирование:

jpatay

2 ранг
Регистрация
7 Янв 2024
Сообщения
464
Реакции
412
Репутация
21
Страна
Україна
Город
Нововолинськ
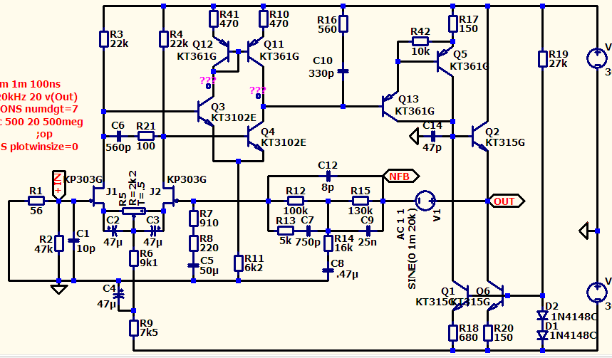
покажите схему, на которой у вас "отключена коррекция", введена 100% ООС по постоянному току, но нет нуля на выходе
В схеме Сухова затвор сидит на земле через 180 Ом и 115 кОм на выход, получается делитель, а у вашей схеме затвор соединён только с выходом через 1,5+1,8 МОм. Это по постоянному току.
Корректор Сухова XXI_v.7 (1).JPG1762283273810.png
 

Samodelkin

2 ранг
Регистрация
2 Дек 2022
Сообщения
694
Реакции
304
Репутация
27
Возраст
72
Страна
Россия
Город
Зеленоград
Имя
Андрей
Этому осциллу С1-94 уже 40 лет. Какой второй канал? У меня макет одного канала.
Вот я и смотрю - морда знакомая!
Но я свой починил.
Там ремонту - 3-4 элемента поменять...
 

jpatay

2 ранг
Регистрация
7 Янв 2024
Сообщения
464
Реакции
412
Репутация
21
Страна
Україна
Город
Нововолинськ
Увеличил резистор в затворе с 180 Ом до 820 Ом и дрейф нуля стал +-5 мВ. Но естественно усиление схемы корректора уменьшилось.
 

СМЕРШ

2 ранг
Регистрация
30 Янв 2024
Сообщения
1,524
Реакции
1,438
Репутация
56
Страна
Poland
Город
Stargard
Предупреждений
13
1762763389453.png

Проникание помех с +питалова в выход.
1762763462825.png


Помехи лезут через коррекцию Миллера, усиливаются транзистором и идут на выход усиленными.
Школотронство.
1762763250948.png

Проникание помех, нижнее плечо.
1762763317677.png

Школотронство.
1762762916565.png

Разработано в лучшем симуляторе Солнечной системы.
1762763068014.png

Разработано в нищебродском калькуляторе.

Полгода торрес это знает - никаких мер. Сырьё гонят, заготовки унитазов.
Простейший, проверенный корректор, с 1981 года его отечественная прописка.
Уже почти половина века делали/делают любой и каждый.
Голова симулятор не заменит. Потому его и придумали те, у кого, в отличие от тебя, головы, как Дворец Советов. Для разработки ОУ, кстати.
 
Последнее редактирование:

IgorE

1 ранг
Регистрация
1 Янв 2021
Сообщения
2,908
Реакции
1,380
Репутация
74
Страна
Украина
Город
Берег ЧМ
Имя
Игорь
Предупреждений
1
Там вроде простой полевик, никаких заумностей нет.
Не задавался этим вопросом.
Шум ИОНов и ГТ проблема в автоматике.
Например ИОН со стандартным напряжением 4,096 вольт сегодня не так уж и дорог. Но подходит только для медленных приложений, масса последовательных преобразований + усреднение. Когда скорости предельные - то же, но цена уже шибко кусается.
 
Последнее редактирование:

NEULO

1 ранг
Регистрация
14 Июл 2019
Сообщения
3,806
Реакции
1,930
Репутация
93
Возраст
52
Страна
Россия
Город
Одинцово
Предупреждений
4
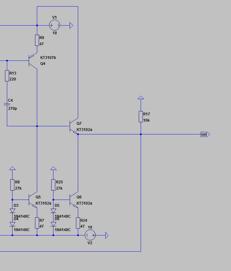
Ежели взять вилин-коллектор Сухова-21 , растиражировать его на одном листе модели , и одну оставить как есть, а в две другие внести следующие правки:
2) поставить повторитель между вторым ДК и выходным ОЭ
3) поставить повторитель с генератором тока в эмиттере на выходе после ОЭ.
И глянуть что выйдет:
1.png
сиреневым - третий вариант который оказался наиболее эффективным. рекомендую таки добавить на выход повторитель чтобы цепи оос и нагрузки не гробили усиление единственного каскада обладающего хотя бы приличным усилением. )
1762768578300.png
Я эту R-C цепочку выкинул.
а взамен что?
 

СМЕРШ

2 ранг
Регистрация
30 Янв 2024
Сообщения
1,524
Реакции
1,438
Репутация
56
Страна
Poland
Город
Stargard
Предупреждений
13
Я эту R-C цепочку выкинул.
Там всё сильно комплексно, взаимосвязано. Просто выкинуть - не дело. Нужна новая матрица коррекции, комплексная, полностью.

1762769740094.png

Выше в данном схемотипе подниматься некуда.
Ну, разве что выходной повторитель сделать двухтактным, это добавит какой-то мизер линейности.
 

jpatay

2 ранг
Регистрация
7 Янв 2024
Сообщения
464
Реакции
412
Репутация
21
Страна
Україна
Город
Нововолинськ
Ну запаяю конденсатор обратно.
 
Регистрация
17 Июл 2022
Сообщения
3,250
Реакции
682
Репутация
59
Страна
Россия
Город
Санкт-Петербург
Предупреждений
1
В схеме Сухова затвор сидит на земле через 180 Ом и 115 кОм на выход, получается делитель, а у вашей схеме затвор соединён только с выходом через 1,5+1,8 МОм. Это по постоянному току.
Посмотреть вложение 158335Посмотреть вложение 158336
Разумеется, с делителем (R9+R11)/R6 постоянное напряжение на выходе плавать будет, так как это НЕ стопроцентная ООС по постоянному току.
Что у вас происходит с устройством, когда вы делаете, как показано вами в красной рамке?
Тоже плавает ноль?

PS
Кажется, я понял, откуда разночтения:
  • вы, вероятно, думаете, что отсутствие частотно-зависимых импедансов (т.е. - конденсаторов) делает цепь - "цепью по постоянному току".
Не делает. Во всяком случае, - не со 100% коэффициента передачи постоянного тока.
Предоженная мной схема, в которой цепи ООС разделены, обладает свойством передавать на затвор ВСЮ постоянную составляющую, без ослабления каким-либо делителем (кроме входного сопротивления затвора ПТ).
 
Последнее редактирование:

jpatay

2 ранг
Регистрация
7 Янв 2024
Сообщения
464
Реакции
412
Репутация
21
Страна
Україна
Город
Нововолинськ
Что у вас происходит с устройством, когда вы делаете, как показано вами в красной рамке?
Тоже плавает ноль?
Сейчас поставил 2 МОм между затвором и выходом, на выходе "ноль", но усилитель не работает. При подаче синусоиды на вход, на выходе ничего нет, пока затвор не посадил на землю через резистор 820 Ом.

Предоженная мной схема, в которой цепи ООС разделены, обладает свойством передавать на затвор ВСЮ постоянную составляющую, без ослабления каким-либо делителем (кроме входного сопротивления затвора ПТ).
Не спорю, но не хочется мне уже менять коррекцию, тем более ставить 6,8 мкФ. Я уже закончил с макетом, буду убирать всё со стола. Жду платы с Китая.
 
Регистрация
17 Июл 2022
Сообщения
3,250
Реакции
682
Репутация
59
Страна
Россия
Город
Санкт-Петербург
Предупреждений
1
Сейчас поставил 2 МОм между затвором и выходом, на выходе "ноль", но усилитель не работает. При подаче синусоиды на вход, на выходе ничего нет, пока затвор не посадил на землю через резистор 820 Ом.
Разумеется - не будет работать усилителем! Со 100% глубиной ООС получается повторитель, а не усилитель.
Я попросил это сделать, чтобы проверить, будет ли плавать ноль.
Как и ожидалось, - со 100% ООС по постоянному току ноль на выходе не только не плавает, напряжение не превышает ~четверти милливольта.
Теперь, чтобы устройство из повторителя стало усилителем-корректором, - надо через разделительный конденсатор подключить цепь RIAA.
Не спорю, но не хочется мне уже менять коррекцию, тем более ставить 6,8 мкФ.
Не одобряю.

Вам не хочется менять суховские номиналы цепи RIAA-78 на предложенные мной?
У вас нет резисторов с сопротивлением 22 ома, 43 килоома и 4,7 килоом? Или - какая-то другая причина?
Без конденсатора 6,8µF, включенного по моей схеме, вам придётся городить DC-Servo.

Я вас предупреждал, - не заказывайте платы с DC-Servo, отредактируйте заготовку согласно правильной схеме... Не послушали доброго совета... :(
В результате - получите эту кривулину:
https://ldsound.club/attachments/1762286016452-png.157408/



PS
Надеюсь, вы осознаёте, что стандарт RIAA-78 (в отличие от привычного RIAA-53) совсем не про частоты от 20Hz до 20kHz. Главное и единственное изменение - подавление шумов привода ЭПУ на ИНЧ и помех из-за коробления грампластинок.
Никакие из этих свойств (подавления) в суховском клоне Kenwood KA9100 с интегратором НЕ НАЛИЧЕСТВУЮТ. Точка.
Если вы не поставите интегратор, ненулевое напряжение на выходе вызовет ток церез цепь RIAA, и вся эта суховская шляпа зашумит. Никаких "минус восемьдесят децибел" вы не получите, - НИ С КАКИМИ транзисторами в первом ДК.

Ещё раз, мой совет, - сделайте правильно. Ни излишнего шума не будет, ни разделительные конденсаторы на выходе не понадобятся.
 
Последнее редактирование:

Yurik

3 ранг
Регистрация
15 Май 2020
Сообщения
75
Реакции
101
Репутация
22
Страна
Україна
Имя
Юрий
Предупреждений
1
Регистрация
17 Июл 2022
Сообщения
3,250
Реакции
682
Репутация
59
Страна
Россия
Город
Санкт-Петербург
Предупреждений
1
Такое включение конденсатора, как С2, всегда создаёт горб на НЧ. Тут - 15 дБ. Его можно нивелировать подбором остальной коррекции, так как приз - отказ от интегратора.
Дык, подобрано уже!
1762287971244-png.157418

Все номиналы - из ряда E24.

Если используется предложенный мной способ формирования ИНЧ отрезка АЧХ, то суховскую RC-цепочку (R11,C8) необходимо изъять.
 

NEULO

1 ранг
Регистрация
14 Июл 2019
Сообщения
3,806
Реакции
1,930
Репутация
93
Возраст
52
Страна
Россия
Город
Одинцово
Предупреждений
4
Я бы всё таки не стал от зеркала отказываться. ибо даже самое простое на двух голых транзисторах приводит к.
1762783226399.png
подавление по питанию зелёным без зеркала красным С зеркалом.
самое забавное что зеркало можно добавить на готовую плату. Да немножко дорожки порезать придётся, ибо один резистор в нагрузке второго ДК, но оно того стоит.
 
Регистрация
17 Июл 2022
Сообщения
3,250
Реакции
682
Репутация
59
Страна
Россия
Город
Санкт-Петербург
Предупреждений
1
Я бы всё таки не стал от зеркала отказываться
Я и не предлагаю отказываться, сейчас я пытаюсь вразумить jpatay'я, чтобы он цепи ООС сделал по-человечески.

Зеркало я добавлял, когда суховское куриное петлевое "усиление" приподнимал:
1762783616738.png
 
Последнее редактирование:

СМЕРШ

2 ранг
Регистрация
30 Янв 2024
Сообщения
1,524
Реакции
1,438
Репутация
56
Страна
Poland
Город
Stargard
Предупреждений
13
Дык, подобрано уже!
1762287971244-png.157418

Все номиналы - из ряда E24.

Если используется предложенный мной способ формирования ИНЧ отрезка АЧХ, то суховскую RC-цепочку (R11,C8) необходимо изъять.
1762783350598.png

1762783472992.png

20 Гц = +0,8 дБ от 1к.

1762783675511.png


1762783698302.png

33 Гц = +0,6 дБ от 1к.
 

NEULO

1 ранг
Регистрация
14 Июл 2019
Сообщения
3,806
Реакции
1,930
Репутация
93
Возраст
52
Страна
Россия
Город
Одинцово
Предупреждений
4
На самом деле "борьба с интегратором" иногда усложняет жизнь. В смысле цепи оос. Я уже товарищу Сухову объяснял как его можно модифицировать, но видно не все читали.
 

Sergei_S

2 ранг
Регистрация
4 Мар 2024
Сообщения
269
Реакции
112
Репутация
11
Страна
Россия
Город
г.Клин
У меня вроде норм получилось.

С DC.png АЧХ С DC.png
 
Регистрация
17 Июл 2022
Сообщения
3,250
Реакции
682
Репутация
59
Страна
Россия
Город
Санкт-Петербург
Предупреждений
1
Делаем суховский R9 (ваш R12) равным 43kOhm, - и всё гладенько выравнивается.
Я же сказал, - подобрано, значит - ПОДОБРАНО. И получающаяся АЧХ гораздо ровнее суховской - во всём диапазоне слышимых частот.
:)

На самом деле "борьба с интегратором" иногда усложняет жизнь.
В данном конкретном случае, - седьмого клона Kenwood KA9100, - как раз упрощает. И деталей меньше, и характеристика - точнее.
Я же не просто так и модель выложил, и картинки показал.
:)

DC-Servo тут только для ошеломления лохов "немыслимым хайтеком".

А теперь некрасив я,
Горбат с двух сторон,
Попутный вопрос:
  • чем/как формируете "обратную RIAA" для проверки точности АЧХ корректора?
На резисторах, или математически идеально точно, с помощью лапласиана?
 

СМЕРШ

2 ранг
Регистрация
30 Янв 2024
Сообщения
1,524
Реакции
1,438
Репутация
56
Страна
Poland
Город
Stargard
Предупреждений
13

Вложения

  • УК КС 2025 Новая коррекция НЧ.asc
    7 KB · Просмотры: 32

СМЕРШ

2 ранг
Регистрация
30 Янв 2024
Сообщения
1,524
Реакции
1,438
Репутация
56
Страна
Poland
Город
Stargard
Предупреждений
13
Регистрация
17 Июл 2022
Сообщения
3,250
Реакции
682
Репутация
59
Страна
Россия
Город
Санкт-Петербург
Предупреждений
1
Понятно.
Оттуда и горбы.

Вот как надо:
1762789447514.png

Напомню, для автоматического переключения источника, идеального для .ac и .noise, но не работающего в .tran лапласиана, применяются элементы SW_TRAN, SW_AC и к ним - SWeq.
Библиотечный элемент прилагаю.
Для проверки в режиме .tran - использована наиболее точная RC-схема из журнала JAES, опубликованная Лившицем.

У всех источников на частоте 1kHz коэффициент передачи равен -40dB (минус сорок децибел).
На ВЧ у меня в лапласианы добавлена так называемая нойманновская постоянная времени. Если вам она мешает чем-то, могу отключить.
1762790726902.png
 

Вложения

  • lib.zip
    1.2 KB · Просмотры: 20
  • InvRIAA-xx.asc
    5.8 KB · Просмотры: 17
Последнее редактирование:

Статистика форума

Темы
3,089
Сообщения
235,841
Пользователи
2,386
Новый пользователь
Тула
Сверху Снизу