Винил - корректор Сухова на дискретных элементах.

R2D2

3 ранг
Регистрация
18 Авг 2025
Сообщения
80
Реакции
45
Репутация
1
Страна
Украина
Город
Гостомель
Имя
Alex
Тыкал, что было в тумбочке. J111 по мощности не прокатил, надо искать полевик помощнее.
Тю. Главное, чтобы по току соответствовал, если надо погасить мощность - ставь последовательно с ИТ резистор, как вариант.
 

NEULO

1 ранг
Регистрация
14 Июл 2019
Сообщения
3,806
Реакции
1,930
Репутация
93
Возраст
52
Страна
Россия
Город
Одинцово
Предупреждений
4
В данном конкретном случае, - седьмого клона Kenwood KA9100, - как раз упрощает. И деталей меньше, и характеристика - точнее.
Я же не просто так и модель выложил, и картинки показал.
:)

DC-Servo тут только для ошеломления лохов "немыслимым хайтеком".
по большому счёту да, но и хайтек должен быть хайтеком. ошеломлять так уж по полной.
забавно, подобными играми я занимался с галаховским ув/ук, в смысле введением 100% оос по току. так что для меня тема уже неплохо проработана.
 

jpatay

2 ранг
Регистрация
7 Янв 2024
Сообщения
464
Реакции
412
Репутация
21
Страна
Україна
Город
Нововолинськ
Пока платы ещё в дороге, решил запаять коррекцию Корвета, но 47 кОм не менял на 43 кОм, 200 Ом тоже не поставил и вместо 6,8 мкФ поставил керамику на 10 мкФ. Сейчас постоянка +- 2 мВ. Чуйка немного уменьшилась. При входной амплитуде 5 мВ, на выходе 0,8 В. Меандр на 1000 Гц не такой получился, каким должен быть, но это может и за того, что не все детали коррекции правильные. Главное, что меня интересовало, так это минимальная постоянка на выходе. Теперь как бы "ноль" устаканился. Когда придут платы, я и во втором каскаде изменения внесу согласно схемы Корвета.
Упс... не туда запаял 22 Ом. Сейчас переделаю.

1762283273810.pngIMG_20251113_110016.jpg
 
Последнее редактирование:

СМЕРШ

2 ранг
Регистрация
30 Янв 2024
Сообщения
1,524
Реакции
1,438
Репутация
56
Страна
Poland
Город
Stargard
Предупреждений
13
Меандр на 1000 Гц не такой получился, каким должен быть
Не имеет никакого смысла смотреть ПХ корректоров и УВ. Она будет искажена в силу специальной кривой АЧХ этих усилителей.
 

jpatay

2 ранг
Регистрация
7 Янв 2024
Сообщения
464
Реакции
412
Репутация
21
Страна
Україна
Город
Нововолинськ
Не имеет никакого смысла смотреть ПХ корректоров и УВ. Она будет искажена в силу специальной кривой АЧХ этих усилителей.
Сейчас 22 Ом перепаяю...

Во, сейчас то, что надо. И меандр такой, как и должен быть для корректора. Сейчас чуйка сильно увеличилась. При 5 мВ на входе, на выходе 6 В. _shok_
Ноль стоит отлично. +like И даже при включении и выключении корректора постоянка меньше 1 В, но это по прибору, а как оно будет с усилком х.з.
IMG_20251113_120947(1).jpg

Пы. Сы. Схема Николая отдыхает с его Серво и задержкой включения по выходу. ;)
 
Регистрация
17 Июл 2022
Сообщения
3,250
Реакции
682
Репутация
59
Страна
Россия
Город
Санкт-Петербург
Предупреждений
1
Пы. Сы. Схема Николая отдыхает с его Серво и задержкой включения по выходу. ;)
Эх...
А сколько времени потеряно...

Предложенное мной включение ООС - отнюдь не моё изобретение, и даже не уважаемых разработчиков в "Морфизприборе", делавших "Корветы".
АБСОЛЮТНО уверен, если посмотреть схемы ламповых ЗЧ-генераторов ~столетней давности, - там наверняка увидим, что установка рабочей точки и обеспечение условий генерации сделаны именно так: цепь по постоянной составляющей и цепь по сигналу разделены. В ламповой измерительной аппаратуре, - я уверен, - должно быть то же самое.
 

jpatay

2 ранг
Регистрация
7 Янв 2024
Сообщения
464
Реакции
412
Репутация
21
Страна
Україна
Город
Нововолинськ
А сколько времени потеряно...
Лучше позже, чем никогда. ;) Ещё осталось токовое зеркало на заводских платах внедрить.
Как можно чуйку уменьшить? Если заменить 47 кОм на 43 кОм чуйка, конечно, уменьшится, но не настолько. Может можно уменьшить 3,3 МОм?
 

СМЕРШ

2 ранг
Регистрация
30 Янв 2024
Сообщения
1,524
Реакции
1,438
Репутация
56
Страна
Poland
Город
Stargard
Предупреждений
13
Лучше позже, чем никогда. ;) Ещё осталось токовое зеркало на заводских платах внедрить.
Как можно чуйку уменьшить? Если заменить 47 кОм на 43 кОм чуйка, конечно, уменьшится, но не настолько. Может можно уменьшить 3,3 МОм?
Только увеличением сопротивления нижнего резистора делителя ООС.
 
Регистрация
17 Июл 2022
Сообщения
3,250
Реакции
682
Репутация
59
Страна
Россия
Город
Санкт-Петербург
Предупреждений
1
Может можно уменьшить 3,3 МОм?
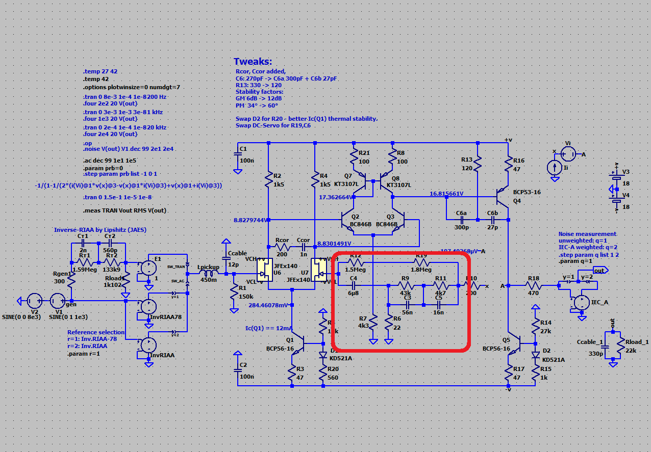
R12+R19 совместно с C4 образуют инфранизкочастотный спад, стандартизированный в RIAA-78. Указанные номиналы лучше не трогать, иначе исказится НЧ-край АЧХ корректора.

К.У. задаётся (легче всего) сопротивлением R6, но и его сильно менять я бы без проверки в LTspice не стал.
На сколько надо уменьшить К.У.?
 

jpatay

2 ранг
Регистрация
7 Янв 2024
Сообщения
464
Реакции
412
Репутация
21
Страна
Україна
Город
Нововолинськ

IgorE

1 ранг
Регистрация
1 Янв 2021
Сообщения
2,908
Реакции
1,380
Репутация
74
Страна
Украина
Город
Берег ЧМ
Имя
Игорь
Предупреждений
1

IgorE

1 ранг
Регистрация
1 Янв 2021
Сообщения
2,908
Реакции
1,380
Репутация
74
Страна
Украина
Город
Берег ЧМ
Имя
Игорь
Предупреждений
1
Вы понимаете, что вы делаете или .....как?
Абы ткнуть и написать?
Это не просто ошибки, это полное отсутствие понимания даже азов электроники.
 

Vik

2 ранг
Регистрация
21 Авг 2020
Сообщения
751
Реакции
427
Репутация
36
Имя
Виктор
При входной амплитуде 5 мВ, на выходе 0,8 В.
Это похоже на правду.
При 5 мВ на входе, на выходе 6 В.
А это нет. Проверяйте номиналы цепи ООС, где-то ошибка. На 1 кГц сопротивление R9||C3+R11||C5 = 5860 ом, при R3 = 22 ом Кус = 267 (по схеме в #483)
.
 
Последнее редактирование:

IgorE

1 ранг
Регистрация
1 Янв 2021
Сообщения
2,908
Реакции
1,380
Репутация
74
Страна
Украина
Город
Берег ЧМ
Имя
Игорь
Предупреждений
1
Ещё один спец.
Частотозависимый усилитель меандром мучает. _hm_
 

jpatay

2 ранг
Регистрация
7 Янв 2024
Сообщения
464
Реакции
412
Репутация
21
Страна
Україна
Город
Нововолинськ
Это похоже на правду.
Я не туда 22 Ом припаял, поэтому так и получилось.

от мой меандр, с пластинки.
Я подавал меандр прямо на вход корректора без антириаа, поэтому такой получился искажённый меандр. Кстати смотрел таким образом меандры у трёх УК и у всех они были одинаковые, как в сообщении 486.

При 5 мВ на входе, на выходе 6 В. _shok_
Я же ясно написал, как я измерял. А меандр здесь ни причём. Я подавал синусоиду 1 кГц на вход 5 мВ (полуволна), а на выходе получил 6 В (полуволна).
В сообщении 27 посмотрите мои измерения с осциллограммами Суховского варианта, умники.
 

IgorE

1 ранг
Регистрация
1 Янв 2021
Сообщения
2,908
Реакции
1,380
Репутация
74
Страна
Украина
Город
Берег ЧМ
Имя
Игорь
Предупреждений
1

R2D2

3 ранг
Регистрация
18 Авг 2025
Сообщения
80
Реакции
45
Репутация
1
Страна
Украина
Город
Гостомель
Имя
Alex

СМЕРШ

2 ранг
Регистрация
30 Янв 2024
Сообщения
1,524
Реакции
1,438
Репутация
56
Страна
Poland
Город
Stargard
Предупреждений
13
Ориентироваться следует на 1В на выходе
Растёт выходной сигнал, за счёт уменьшения петлевого усиления падает линейность - ровно в то же количество раз, на которое вырос сигнал.
 

R2D2

3 ранг
Регистрация
18 Авг 2025
Сообщения
80
Реакции
45
Репутация
1
Страна
Украина
Город
Гостомель
Имя
Alex
Растёт выходной сигнал, за счёт уменьшения петлевого усиления падает линейность - ровно в то же количество раз, на которое вырос сигнал.
у Николая изначально было 49 дб усиления на 1 кГц, насколько помню. Там можно опустить на 3-4 дб, но с исходной коррекцией может свиснуть легко. Короче, надо смотреть, если меняем усиление.
 

Sergei_S

2 ранг
Регистрация
4 Мар 2024
Сообщения
269
Реакции
112
Репутация
11
Страна
Россия
Город
г.Клин
Регистрация
17 Июл 2022
Сообщения
3,250
Реакции
682
Репутация
59
Страна
Россия
Город
Санкт-Петербург
Предупреждений
1

R2D2

3 ранг
Регистрация
18 Авг 2025
Сообщения
80
Реакции
45
Репутация
1
Страна
Украина
Город
Гостомель
Имя
Alex
Регистрация
17 Июл 2022
Сообщения
3,250
Реакции
682
Репутация
59
Страна
Россия
Город
Санкт-Петербург
Предупреждений
1

СМЕРШ

2 ранг
Регистрация
30 Янв 2024
Сообщения
1,524
Реакции
1,438
Репутация
56
Страна
Poland
Город
Stargard
Предупреждений
13
у Николая изначально было 49 дб усиления на 1 кГц
1762763068014-png.158350

А зачем больше? - недоумевал Коля - Всё равно, произведение искажений ВК на глубину ООС должно быть равно 1. Ну, максимум, 2,38.
 

R2D2

3 ранг
Регистрация
18 Авг 2025
Сообщения
80
Реакции
45
Репутация
1
Страна
Украина
Город
Гостомель
Имя
Alex
Я уже спрашивал как-то, шум - это искажения?
У тебя шум -85дбА, это если транзисторы будут как у Николая.
Какой уровень гармоник без зеркала и куда еще их опускать?
Давай посмотрим.
Упс, гармоники уже ниже шума на 10дб, это без зеркала.

1763066083565.png
 
Последнее редактирование:

СМЕРШ

2 ранг
Регистрация
30 Янв 2024
Сообщения
1,524
Реакции
1,438
Репутация
56
Страна
Poland
Город
Stargard
Предупреждений
13
Я уже спрашивал как-то, шум - это искажения?
В общем, да. Искажения - это то, чего нет во входном сигнале. Шумов там тоже не было. Если подать сигнал на измеритель искажений, он вырежет первую гармонику входного сигнала, и замерит его шумы, как искажения.

Единственное отличие шумов от искажений: спектральные палки искажений привязаны к своим местам, определённым частотой входного сигнала. А вот шумы случайным образом шарахаются по всему диапазону частот.

Точно так же, и искажения - это шумы. Представь себе сетку в несколько частот на входе усилителя, рандомно изменяющих свои частоты. Все нижние уровни динамического диапазона будут забиты псевдослучайными интермодами:

1759664242840.png

Спектр поличастот.jpg
Спектр Кулиша.jpg

Но ведь это - шумы. И слышатся они, как шумы, грязь на сигнале.
Начисто они нам не нужны, так ведь?
Мы можем себе позволить потратить 4 транзистора, чтобы их не слышать? Или микросхему.
Какой уровень гармоник без зеркала и куда еще их опускать?
Мы можем выполнить мечту о чистом звуке всех отцов-радиолюбителей от 20-х годов до нынешнего времени - даром и навсегда. И что нас держит?
 

СМЕРШ

2 ранг
Регистрация
30 Янв 2024
Сообщения
1,524
Реакции
1,438
Репутация
56
Страна
Poland
Город
Stargard
Предупреждений
13
Упс, гармоники уже ниже шума на 10дб, это без зеркала.
И перегрузка в 10 и более дБ легко поднимет их из шумов. Мы проиграем какому-то Джону Песу из Оклахомы, УК купят у него, он заправит на вырученные свой гигантский джип и будет презрительно смотреть из него на нас: тупые славяне.
Дак вот хер ему.
 
Последнее редактирование:

Статистика форума

Темы
3,089
Сообщения
235,837
Пользователи
2,386
Новый пользователь
Тула
Сверху Снизу