Марков Николай
1 ранг
- Регистрация
- 23 Июл 2019
- Сообщения
- 6,807
- Реакции
- 5,475
- Баллы
- 203
- Страна
- Украина
А диаметр шайб?Синий без пирамидки, красный с пирамидкой из фетра. 4 круга по 4 мм каждый:
Посмотреть вложение 6059
Смотрите видео ниже, чтобы узнать, как установить наш сайт в качестве веб-приложения на домашнем экране.
Примечание: Эта возможность может быть недоступна в некоторых браузерах.
А диаметр шайб?Синий без пирамидки, красный с пирамидкой из фетра. 4 круга по 4 мм каждый:
Посмотреть вложение 6059
ща увидите ачх вашего динамикаРозовый шум динамиков с 11 варианта:
75 мм, 55 мм, 35 мм и 30 ммА диаметр шайб?
Так Вы бы так и сказали, что для измерений нужно и по-дольше, я же думал так, на послушать) Похоже.ща увидите ачх вашего динамика
НЧ обвален плавно, пищалка выходит заметно круче. Емкость убавить на входе , индуктивность добавить , будет плавнее
В след раз просьба трек минуту длиной весь тратить на одну полосу, Спектра не успевает набрать информацию, а уже выкл.
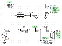
Николай, расчетный 10 вариант не очень совпал с реальным, пришлось емкостью на ВЧ немног оподогнать. По этому вычисление в программе такое себе занятие, тем более режекторного фильтра. По Баселю это 0,44 мГн и 9 мкФ на НЧ и так же на ВЧ без резистора.Почему бы не попробовать такое. Раздел по Бесселю на 2...2,5 кГц, а горб ВЧ пригладить режектором, подобранным в программе.
Но резистор на ВЧ нужен, и считать с ним.Николай, расчетный 10 вариант не очень совпал с реальным, пришлось емкостью на ВЧ немног оподогнать. По этому вычисление в программе такое себе занятие, тем более режекторного фильтра. По Баселю это 0,44 мГн и 9 мкФ на НЧ и так же на ВЧ без резистора.
12 вариант. Изменил емкость и индуктивность на ВЧ (черный -11, красный - 12):шум завтра прослушаю вне замеров, через лампач, потому как динамики компа явно не годятся для таких дел.
Не получается моделирование с таким разделом. Импеданс рисуется не очень хороший.Почему бы не попробовать такое. Раздел по Бесселю на 2...2,5 кГц, а горб ВЧ пригладить режектором, подобранным в программе.
Быть такого не может.Не получается моделирование с таким разделом. Импеданс рисуется не очень хороший.
Скорее, благодаря яме.Несмотря на появившуюся яму на 5,5 кГц звучит "мягче".
Можете расписать частоты, какие хорошие а какие лучше приглушить?5.5 кгц отвратная частота, харч в звуке
Импеданс за 8 Ом переваливает на ВЧ, тогда как в 11 и 12 вариантах в норме - 4 Ом.Быть такого не может.
Скорее, благодаря яме.
Если 8 Ом, а не 2 Ома - я не сказал бы, что плохо. На ВЧ должно быть в идеале сопротивление гасилки+ВЧ динамика=+/-8 Ом, но не четыре!Импеданс за 8 Ом переваливает на ВЧ, тогда как в 11 и 12 вариантах в норме - 4 Ом.

Если 8 Ом, а не 2 Ома - я не сказал бы, что плохо. На ВЧ должно быть в идеале сопротивление гасилки+ВЧ динамика=+/-8 Ом, но не четыре!

Здравствуйте. Послушали розовый шум: https://ldsound.club/index.php?thre...3872-vifa-xt25tg30-04.104/page-10#post-14890?шум завтра прослушаю вне замеров, через лампач, потому как динамики компа явно не годятся для таких дел.
почему НЧ без низа?Здравствуйте. Сейчас включу, вчера навалились дела, а вечером тишина нужна была.
.1. Шум в стереорежиме , нужно искать точку без свалки от интерференции. Скину вам другой трек, полезнее этого.
2. вч шум чуток с чуть задранной срединой, оскоминой, хотя вполне неплохо.
3.Нч шум напрочь без низа, средина акцентирована.
4. Работать и работать)))))
5. шум обещанный для стерео https://cloud.mail.ru/public/A4UL/4xeEP9jGK
6. В небольших колоночках полезно бывает наклонить басовую полку вправо, этим сместив баланс вниз и придать основательности нижнему участку. А у вас ачх НЧ скорее всего ровнейшая до точки стыка, звук ярковат , мониторный, он всегда ярче , если смайлик не делать.
У меня именно так и звучит.словно шум морского прибоя
Уже спилил, вчера еще. Этот шум с последним фильтром АЧХ, вот он:СМОТРИТЕ ВАШИ АЧЕХИ. Практически вчерашние, с провалом на нч. Это комната и узкая фронтпанель. И нужно микрофон поближе к колонке, чтобы увидеть края ачх без влияния окружения.
Излом на 5 кгц пищалкиной ачх наверху и создает этот кислотный призвук. Надфилем спилите его к свиням.



По совету Николая сделал. Где там полка? На 4 кГц вылазит горб ВЧ динамика с таким низким разделом.Вы же сами видите новую вашу ачх вч фильтра, с 5 кил-вч полка с крутым изломом . Откуда вдруг 2, 5 кгц взялись?
3. 9мкф и 0,4 мгн слишком жесткий набор для вежливого фильтра.
Это я и думал. Тогда давайте обнулим измерения с такой высокой частотой раздела. Розовый шум что присылал схема сохранена, но разобрана, там 4,5 кГц стык.Высокая частота стыка проваливает средину , если пищалка выше уровня слуха, мид суживается отдачей на этих частотах, а пищалка слишком далеко работает. не перекрывает своим излучением зону излучения мида.


По схеме от Троелса. Дело в том, что 2 порядок для ВЧ динамика с низким разделом звучит плохо, 3 намного лучше. Не забывайте сопротивление у ВЧ 3,5 Ома.резистор в вч контуре добавит вам емкости к вашему С2, убавив индуктивности катушке 418 мкгн, плюс третий собачий порядок фильтра( что вы все так его обожаете) . Крутим кино назад.


У Вас ШП. Можно попробовать с 2 порядком. На НЧ такую индуктивность ставить много, думаю 2 мГн это максимум.АЧХ странная, словно на ровную линию кто-то пяткой наступил на 2 кгц, заодно провалив чрезвычайно важный для звучания участочек 1200- 1300гц. Так не годится, лажа. Хоть и от самого Троэлса. А последняя ачх- ещё забавнее, словно задницей уселись на неё.
Варианты перебираются в большом количестве , все промежуточные кривульки выкладывать- компьютер сломается. Нет смысла. Вы задали параметры и получаете мульку. А я сперва мульку получаю, нужную, по задаче, а уже потом смотрю, что там за схемка вырисовалась в финале.
Первая навскидку выловленная ачх двухполоски, сравните со своей
