АБ2 – усилитель мощности

  • Автор темы Автор темы LDS
  • Дата начала Дата начала
Есть независимое от єкспертов.
Ауральные гармоники, наших собственных ушей.
Там можно увидеть на каких громкостях как ухо само их геренирует.
Усилителю нади их не превышать, всего лишь. И тогда не услышим.
Для ориентира, чтобы сразу не запутаться, возьмите стандартный уровень 90 дБ.
Вторая, о ужассс! 8%, так что 5% не услышим, третья, как и рекомендуется, на 20 дБ ниже.
Ну и по остальным видно все.
При акустике с чуйкой 92-93 дБ на паре метрах от нее, на диване, где будет в районе 90 дБ,
от усилителя потребуется примерно 1-2 Вт. Двадцативаттный РР будет работать с неплохим запасом по пиковому сигналу.
Ну и совершенно понятно, почему народу нравится звучание однотактников.
Какой у них спектр?

Посмотреть вложение 177228
Посмотреть вложение 177229Посмотреть вложение 177230
Устал повторять, что субъективные искажения обеих ухов дивно триодно-однотактные. Только все влетает и вылетает не цепляя сознания.
 
Я тоже слегка устал от повторения того же самого, но другими словами.
Но не перестану повторять, при любом удобном случае.
Когда кому-то что-то объясняешь, и сам начинаешь лучше понимать, под слегка другим углом зрения.

Ориентиры есть, высоколинейные усилительные элементы - тоже.
Остался только внедреж этого "в железо".
 
Если что, серу из ушей дохтура не рекомендуют удалять. Она там защитная смазка.
Что-то не читал, что ауральные спектры снимали на уши, промытые бензином и спиртом.
 
Чуть позже будет не большой обзор как всегда с картинками.
Как и обещал не большой обзор и веселые картинки.
Начну с виновников этого мероприятия. Это сладкая парочка K1058, J162 точнее две парочки. Они были куплены на али как б/у. После того как решил попробовать их, для себя решил брать именно оригинал пусть б/у но оригинал. Потому как отношусь настороженно новоделам. Фото ниже. На корпусе имеется логотип hitachi транзисторы не магнитятся от слова совсем на торцевом срезе подошвы виден желтый метал.

1774244006387.jpeg
1774244726659.jpeg


Проверка тестером показала оригинальную емкость Cg.

1774244999210.jpeg


За вечер была сделана простенькая плата. После знакомства с конструкциями Пасса, мне понравилась его концепция расположения выходных транзисторов тем более конструкция позволяет крепить транзисторы без изоляции друг от друга.

1774292548483.jpeg


Первые замеры синус амплитуда 20в больше мой осциллограф не осилил нет делителя. Меандр тоже идеальный.

1774245217115.jpeg
1774245248944.jpeg


Выходное сопротивление усилителя Rвых=Rнагр*((Uxx/Uнагр)-1= 7,3Om*((5,73/5,7)-1=0,038Om

Ниже АЧХ и фаза.

1774245372804.jpeg


Теперь спектры на левую часть не смотрим БП на скорую руку спектр при токе покоя 100мА THD 0,014% при действующем на выходе напряжении 6В.

100мА
1774245650636.jpeg


Для тех кому этого мало увеличим ток покоя до 220мА THD 0,007% при действующем на выходе напряжении 6В. 4-я и 5-я практически изчезли.

220мА
1774245757853.jpeg


Для тех кому и этого мало увеличим ток покоя ещё до 450мА THD 0,0055% при действующем на выходе напряжении 6,6В. Здесь уже прогресс не такой как выше, но всё же. 3-я, 4-я, 5-я выравнялись и стали в пределах 105дб.

450мА
1774245869245.jpeg


Я не призываю повышать ток, хотел просто показать динамику как это влияет на характеристики усилителя. K1058, J162 очень спокойные и предсказуемые прям как лампы. При токе 100 мА температура радиаторов еле теплая. Звук пока не слушал но думаю не разочарует.

Теперь по просьбам Форумчан более бюджетный вариант IRFP240 9240 это то что нашлось в тумбочке. Сразу скажу схема без изменений только подправил ток покоя для этой парочки.

Спектр при токе покоя 100мА THD 0,1% при действующем на выходе напряжении 6,5В шумовая полка прядка 100дб выше в отличии от K1058? J162 (130дб) примерно на 25...30дб. довольно не плохо при учете что транзисторы доступны и спектр красивый.

1774246025605.jpeg



При токе 450мА вылезли 4-я и 5-я гармоники.
1774246142576.jpeg


Я уже было решил на этом остановится но вспомнил о том что у этих транзисторов Cg по больше будет и решил посмотреть АЧХ.
И вот что получилось. Фаза вроде не чего а АЧХ как зубы у ножовки.
1774246190131.jpeg



Ну что идем дальше. Синусоида нормально, а вот меандр подвел. Видите зазубрины на фронтах ниже на картинке в увеличенном виде. Возможно потребуется коррекция. Но мне это не интересно и я этим заниматься не буду. Это для тех кто хотел посмотреть, что произойдет при прямой замене транзисторов.


1774246344003.jpeg
1774246685941.jpeg


И напоследок выходное сопротивление усилителя транзисторах IRFP240 9240 Rвых=Rнагр*((Uxx/Uнагр)-1= 7,3Om*((5,1/5,4)-1=-0,4Om. Оно почему то оказалось отрицательным.

Вот и всё!

P.S.
Кому нужна плата под K1058, J162 могу выложить.
 
Хорошо бы понимать что за схему использовали.
Ну и результат по вертикалам вышел ни о чем, поскольку неустойчивость все карты спутала. Как можно сравнивать настроенный усилитель и будливый?
А так за проделанную работу +like
 
По диаграммам спектра видно, что есть оптимум тока покоя для єтих латералов в єтой схеме, он в районе 220 мА.
При большем токе общий уровень гармоник чуть меньше, но резко увеличиваются 4 и 5-я.
 
Для двотактного повторювача, що працює в режимі класу АВ, будь на чому, існує певний оптимальний, з огляду на лінійність передавальної характеристики, режимний струм. Це відомо від доісторичного 1972 року за поданням від Бернарда Олівера, який довів це математично, в тому числі
 
А це як оцінювати цю лінійність.
От як в даному випадку - з ростом струму загальний рівень гармонік монотонно спадає.
Ще підняли б струм, ще було б більше зменшення загального рівня, на якусь дещицю.
А спектр дійсно має оптимум в районі 220 мА.
 
Олівер спирався на математичні моделі передавальних характеристик реальних каскадів, не голих транзисторів, склав рівняння і продифференціював, прирівнявши похідну до нуля. Це точка екстремуму, в нашому випадку мінімуму нелінійних спотворень. Потім перевірка практикою підтвердила його розрахунки. Секрет у відповідності апроксимацій реальним характеристикам певних транзисторів.
Щодо спектральних складових, за певних умов, їх розклад за амплітудами втрачає вплив на результат: не чуєш, то ніби і спотворення відсутні.
 
В таких тонкощах моделі вже "відпочивають". Бо нічого не підкажуть.
Практика вирішує, реальні вимірювання.
 
Хорошо бы понимать что за схему использовали.
https://ldsound.club/threads/ab2-usilitel-moshchnosti.659/post-479258
Ну и результат по вертикалам вышел ни о чем, поскольку неустойчивость все карты спутала. Как можно сравнивать настроенный усилитель и будливый?
Здесь скорей было не сравнение, а результат, что ожидает тех кто собирается применить вертикалы и способны ли они решить проблемы которые вылезли прямой заменой транзисторов. Я сразу написал.
мне это не интересно и я этим заниматься не буду
Если Вас не затруднит, покажите пожалуйста. Ну и про звук хотелось бы услышать. Точнее, прочитать ;)
Выложу в течении дня (они на другом компе) если не будет проблем с интернетом.
 
Как и обещал не большой обзор и веселые картинки.
Начну с виновников этого мероприятия. Это сладкая парочка K1058, J162 точнее две парочки. Они были куплены на али как б/у. После того как решил попробовать их, для себя решил брать именно оригинал пусть б/у но оригинал. Потому как отношусь настороженно новоделам. Фото ниже. На корпусе имеется логотип hitachi транзисторы не магнитятся от слова совсем на торцевом срезе подошвы виден желтый метал.

Посмотреть вложение 177611 Посмотреть вложение 177613

Проверка тестером показала оригинальную емкость Cg.

Посмотреть вложение 177614

За вечер была сделана простенькая плата. После знакомства с конструкциями Пасса, мне понравилась его концепция расположения выходных транзисторов тем более конструкция позволяет крепить транзисторы без изоляции друг от друга.

Посмотреть вложение 177729

Первые замеры синус амплитуда 20в больше мой осциллограф не осилил нет делителя. Меандр тоже идеальный.

Посмотреть вложение 177623 Посмотреть вложение 177624

Выходное сопротивление усилителя Rвых=Rнагр*((Uxx/Uнагр)-1= 7,3Om*((5,73/5,7)-1=0,038Om

Ниже АЧХ и фаза.

Посмотреть вложение 177625

Теперь спектры на левую часть не смотрим БП на скорую руку спектр при токе покоя 100мА THD 0,014% при действующем на выходе напряжении 6В.

100мА
Посмотреть вложение 177627

Для тех кому этого мало увеличим ток покоя до 220мА THD 0,007% при действующем на выходе напряжении 6В. 4-я и 5-я практически изчезли.

220мА
Посмотреть вложение 177628

Для тех кому и этого мало увеличим ток покоя ещё до 450мА THD 0,0055% при действующем на выходе напряжении 6,6В. Здесь уже прогресс не такой как выше, но всё же. 3-я, 4-я, 5-я выравнялись и стали в пределах 105дб.

450мА
Посмотреть вложение 177629

Я не призываю повышать ток, хотел просто показать динамику как это влияет на характеристики усилителя. K1058, J162 очень спокойные и предсказуемые прям как лампы. При токе 100 мА температура радиаторов еле теплая. Звук пока не слушал но думаю не разочарует.

Теперь по просьбам Форумчан более бюджетный вариант IRFP240 9240 это то что нашлось в тумбочке. Сразу скажу схема без изменений только подправил ток покоя для этой парочки.

Спектр при токе покоя 100мА THD 0,1% при действующем на выходе напряжении 6,5В шумовая полка прядка 100дб выше в отличии от K1058? J162 (130дб) примерно на 25...30дб. довольно не плохо при учете что транзисторы доступны и спектр красивый.

Посмотреть вложение 177630


При токе 450мА вылезли 4-я и 5-я гармоники.
Посмотреть вложение 177631

Я уже было решил на этом остановится но вспомнил о том что у этих транзисторов Cg по больше будет и решил посмотреть АЧХ.
И вот что получилось. Фаза вроде не чего а АЧХ как зубы у ножовки.
Посмотреть вложение 177632


Ну что идем дальше. Синусоида нормально, а вот меандр подвел. Видите зазубрины на фронтах ниже на картинке в увеличенном виде. Возможно потребуется коррекция. Но мне это не интересно и я этим заниматься не буду. Это для тех кто хотел посмотреть, что произойдет при прямой замене транзисторов.


Посмотреть вложение 177635 Посмотреть вложение 177638

И напоследок выходное сопротивление усилителя транзисторах IRFP240 9240 Rвых=Rнагр*((Uxx/Uнагр)-1= 7,3Om*((5,1/5,4)-1=-0,4Om. Оно почему то оказалось отрицательным.

Вот и всё!

P.S.
Кому нужна плата под K1058, J162 могу выложить.
С 240-9240 проявилась дурная емкость вертикалов. Скорее всего, поможет пара разгрузочных повторителей по выходу операционника, как сделал Володя Джумайло.
Работа по измерениям зачетная, блестящие результаты. особенно ценный вывод -увеличить ток покоя до 400 ма. Мои результаты с гибридником дают те же цифры, выше 250-300мА спектр заметно очищается. Но радиатор требуется сильно больше.
Особенность АВшника на латералах- с нагрузкой вскипают транзисторы, падение на выходных полевиках большое. Хотя. в покое чуть теплые.
ПС. Для очистки совести проверьте коррекцию для вертикалов, вместо 50 пик в ногах 1-8 закоротить эти ноги. Полоса обвалится, но звон может уйти. Для таких конских емкостей микросхема 544-2 слабая. На форуме Схемнет , где тема про этот унч, те же впечатления у народа про неважный результат с парами 240-9240.
 
Последнее редактирование:
Если Вас не затруднит, покажите пожалуйста. Ну и про звук хотелось бы услышать. Точнее, прочитать ;)
Плата картинка для ознакомления.

1774338645998.jpeg


во вложении файл layout6
 

Вложения

  • AB2.lay
    AB2.lay
    50.6 KB · Просмотры: 0
Не у кого не возник вопрос почему на вертикалах выходное усилителя стало отрицательным.
И напоследок выходное сопротивление усилителя транзисторах IRFP240 9240 Rвых=Rнагр*((Uxx/Uнагр)-1= 7,3Om*((5,1/5,4)-1=-0,4Om. Оно почему то оказалось отрицательным.

пара вопросов по спектрам.
1) а чего такой фон великоватый?
2) а имд 19+20кГц можешь снять на поглядеть?
В отчете писал по этому поводу.
Теперь спектры на левую часть не смотрим БП на скорую руку
Там всего в каждом плече по 4700мкф. при этом 100Гц -80дб. Думаю если добавить до 10000 то можно получить -100дб.
ИМД есть, выложу вечером. По память 0,06%
 
Не у кого не возник вопрос почему на вертикалах выходное усилителя стало отрицательным.



В отчете писал по этому поводу.

Там всего в каждом плече по 4700мкф. при этом 100Гц -80дб. Думаю если добавить до 10000 то можно получить -100дб.
ИМД есть, выложу вечером. По память 0,06%
Зайдите в павильон к Игорьку из Каменска, фирма Квазар, их ларёк на улице, со стороны ул Балакирева, почти на углу. Там есть офигенные банки 10 000мкф 50в Эпкос , именно они сейчас трудятся у меня в гибридосе. И 4700 мк 50в тоже есть, и тоже суперские, JCCON .
 

Вложения

  • IMG_20260304_092905_1.jpg
    IMG_20260304_092905_1.jpg
    624.8 KB · Просмотры: 0
В отчете писал по этому поводу.
Это где рекомендация слева не глядеть.) Ну, я обычно просто делаю на двухстороннем текстолите, верх - экран поделённый на два, один полигон накрывает входные цепи, второй выходные, обои заземляются потом в одной точке.
Что до ИРФ и АЧХ как ножовка- явно просто возбуд на очень высоких частотах, отсюда же и шумы на 30дБ выше. Сами по себе выходники шум генерить конечно никак не могут.
 
Что до ИРФ и АЧХ как ножовка- явно просто возбуд на очень высоких частотах, отсюда же и шумы на 30дБ выше. Сами по себе выходники шум генерить конечно никак не могут.
А что насчет отрицательного выходного? Ваши мысли.
 
А что насчет отрицательного выходного? Ваши мысли.
Тут я на секунду потерялся в догадках, но есть мнение что система слежения по питанию ОУ она являет собой ПОС. А где ПОС там и отрицательное сопротивление можно получить. Кстати занятно, такой вариант может быть неустойчив, зато динамики лучше демпфирует. Могу модель глянуть и устойчивость ей подпилить. Потом на слух можно будет сравнить)
 
Как и обещал не большой обзор и веселые картинки.
Начну с виновников этого мероприятия. Это сладкая парочка K1058, J162 точнее две парочки. Они были куплены на али как б/у. После того как решил попробовать их, для себя решил брать именно оригинал пусть б/у но оригинал. Потому как отношусь настороженно новоделам. Фото ниже. На корпусе имеется логотип hitachi транзисторы не магнитятся от слова совсем на торцевом срезе подошвы виден желтый метал.
Немножко удивило: обычно у оригиналов отсутствует фирменный логотип Hitachi, а старательные китайцы на подделки его усердно ставят.
Хотя по емкостям переходов вроде бы и ничего...
Посмотреть вложение 177611 Посмотреть вложение 177613

Проверка тестером показала оригинальную емкость Cg.

Посмотреть вложение 177614

За вечер была сделана простенькая плата. После знакомства с конструкциями Пасса, мне понравилась его концепция расположения выходных транзисторов тем более конструкция позволяет крепить транзисторы без изоляции друг от друга.

Посмотреть вложение 177729

Первые замеры синус амплитуда 20в больше мой осциллограф не осилил нет делителя. Меандр тоже идеальный.

Посмотреть вложение 177623 Посмотреть вложение 177624

Выходное сопротивление усилителя Rвых=Rнагр*((Uxx/Uнагр)-1= 7,3Om*((5,73/5,7)-1=0,038Om

Ниже АЧХ и фаза.

Посмотреть вложение 177625

Теперь спектры на левую часть не смотрим БП на скорую руку спектр при токе покоя 100мА THD 0,014% при действующем на выходе напряжении 6В.

100мА
Посмотреть вложение 177627

Для тех кому этого мало увеличим ток покоя до 220мА THD 0,007% при действующем на выходе напряжении 6В. 4-я и 5-я практически изчезли.

220мА
Посмотреть вложение 177628

Для тех кому и этого мало увеличим ток покоя ещё до 450мА THD 0,0055% при действующем на выходе напряжении 6,6В. Здесь уже прогресс не такой как выше, но всё же. 3-я, 4-я, 5-я выравнялись и стали в пределах 105дб.

450мА
Посмотреть вложение 177629

Я не призываю повышать ток, хотел просто показать динамику как это влияет на характеристики усилителя. K1058, J162 очень спокойные и предсказуемые прям как лампы. При токе 100 мА температура радиаторов еле теплая. Звук пока не слушал но думаю не разочарует.

Теперь по просьбам Форумчан более бюджетный вариант IRFP240 9240 это то что нашлось в тумбочке. Сразу скажу схема без изменений только подправил ток покоя для этой парочки.

Спектр при токе покоя 100мА THD 0,1% при действующем на выходе напряжении 6,5В шумовая полка прядка 100дб выше в отличии от K1058? J162 (130дб) примерно на 25...30дб. довольно не плохо при учете что транзисторы доступны и спектр красивый.

Посмотреть вложение 177630


При токе 450мА вылезли 4-я и 5-я гармоники.
Посмотреть вложение 177631
А Вы могли бы объяснить разницу "палок" 100Гц между латералами и ИРФами?
Я уже было решил на этом остановится но вспомнил о том что у этих транзисторов Cg по больше будет и решил посмотреть АЧХ.
И вот что получилось. Фаза вроде не чего а АЧХ как зубы у ножовки.
Посмотреть вложение 177632


Ну что идем дальше. Синусоида нормально, а вот меандр подвел. Видите зазубрины на фронтах ниже на картинке в увеличенном виде. Возможно потребуется коррекция. Но мне это не интересно и я этим заниматься не буду. Это для тех кто хотел посмотреть, что произойдет при прямой замене транзисторов.


Посмотреть вложение 177635 Посмотреть вложение 177638

И напоследок выходное сопротивление усилителя транзисторах IRFP240 9240 Rвых=Rнагр*((Uxx/Uнагр)-1= 7,3Om*((5,1/5,4)-1=-0,4Om. Оно почему то оказалось отрицательным.

Вот и всё!

P.S.
Кому нужна плата под K1058, J162 могу выложить.

Это где рекомендация слева не глядеть.) Ну, я обычно просто делаю на двухстороннем текстолите, верх - экран поделённый на два, один полигон накрывает входные цепи, второй выходные, обои заземляются потом в одной точке.
Экран на верхнем слое фольги от пульсаций двухполупериодного выпрямления 100Гц не очень-то и поможет.
Что до ИРФ и АЧХ как ножовка- явно просто возбуд на очень высоких частотах, отсюда же и шумы на 30дБ выше. Сами по себе выходники шум генерить конечно никак не могут.
Это возбуд и есть.
 
Последнее редактирование:
А Вы могли бы объяснить разницу "палок" 100Гц между латералами и ИРФами?
Вы просто не внимательны 100Гц пульсации примерно одинаковы в обоих случаях просто на картинках разный масштаб при токе 100мА -80дб. 450мА 75дб.
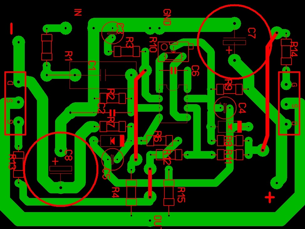
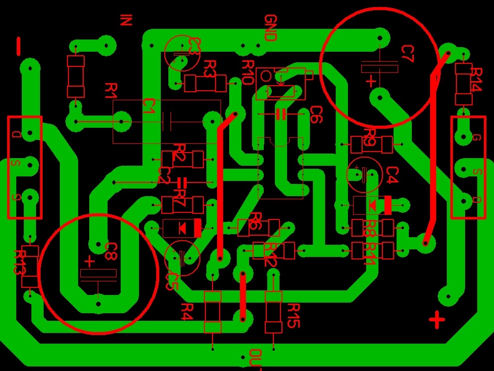
С8 специально отвели, дорогу увеличив?
Перемычки, там, 100 Лет не нужны, выводные резисторы поэтому применяю.
Вас не кто не заставляет не хотите не ставьте. Хотите доработать плату доработайте и выложите. Чё воздух зря сотрясать.
 
Вы просто не внимательны 100Гц пульсации примерно одинаковы в обоих случаях просто на картинках разный масштаб при токе 100мА -80дб. 450мА 75дб.
Извините, не сообразил, что палка 100Гц для ИРФов выглядит ниже на фоне поднявшейся шумовой полки.
Зато наводка 50Гц и гармоники 100Гц стали не видны. Здорово!
 
Чё воздух зря сотрясать.
Что вижу, о том пою, не "втыкаясь" в саму схему, плату.
Не хотите, не слушайте, там движение на: 5 элементов подвинуть, две перемычки удалить (то, что в глаз бросается, скорее, всего и "петля" по питанию имеется)
 

Статистика форума

Темы
3,196
Сообщения
248,065
Пользователи
2,455
Новый пользователь
Станислав В..
Назад
Сверху Снизу