АБ2 – усилитель мощности

  • Автор темы Автор темы LDS
  • Дата начала Дата начала
1774347839399.png
 
А что насчет отрицательного выходного? Ваши мысли.
Так отрицательное сопротивление и предполагает накачку. Как в ВАХ туннельного (свето)диода, который способен к самогенерации
 
100 Гц больше пролазит по питанию, а 50Гц "по воздуху".
в курсе. значит подавление у схемы слабое.

Я вчерась моделировал это же самое но с БТ-выходным каскадом. Что тут скажешь? А скажешь что латералы от биполяров недалеко уехали в общем и целом. А БТ-двойка увы не обеспечивает достаточного входного сопротивления для выходного каскада ОУ и искажения естественным образом растут. И хорошо ещё подобрать какой нибудь ОУ с питанием не +-16 максимум а +-18 - можно больше размах на выходе получить.
 
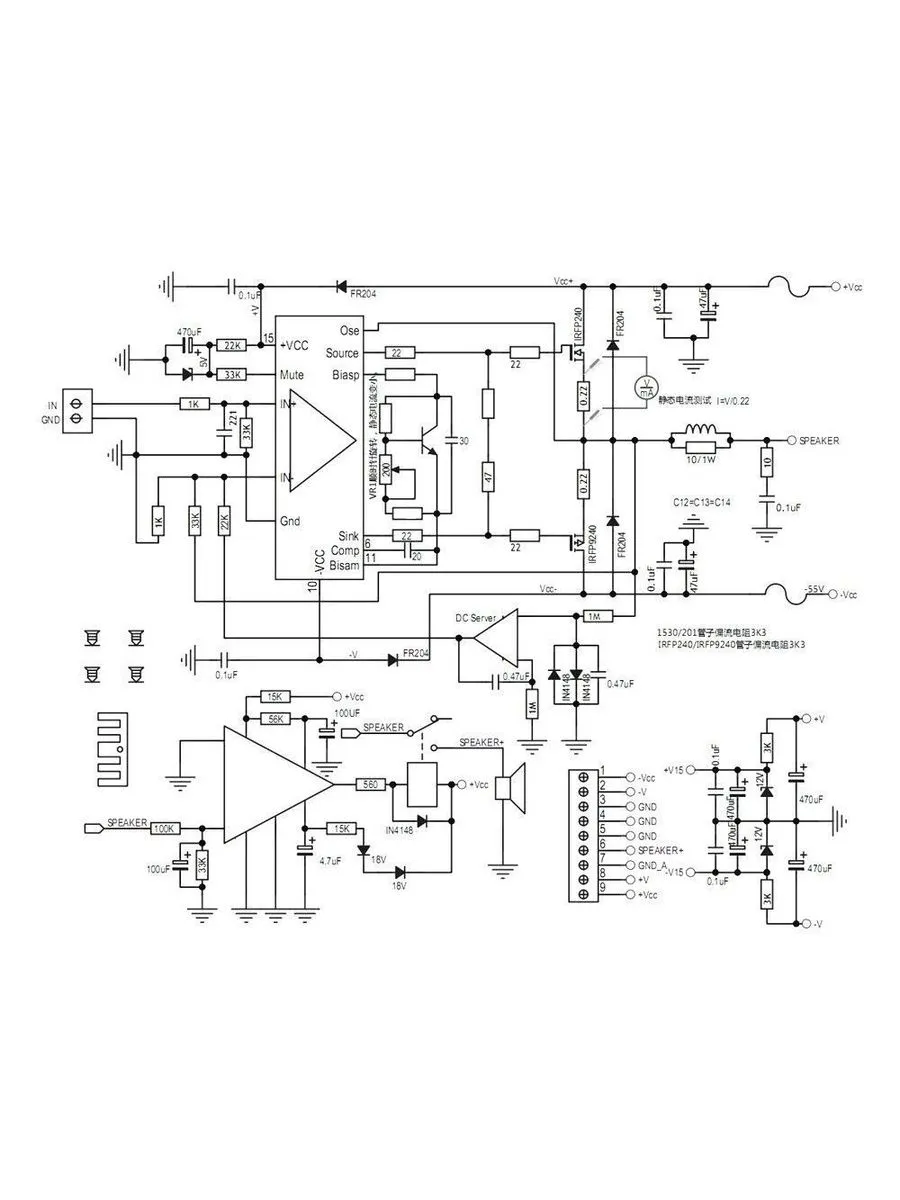
Плата картинка для ознакомления.

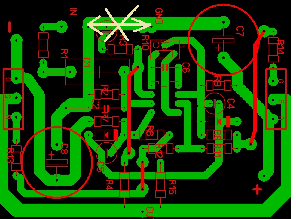
В точке заземления входных цепей и делителя ООС не должно быть никаких силовых токов.
Силовые цепи питания и выхода должны быть максимально компактны.
 
в курсе. значит подавление у схемы слабое.
1000 мкФ мало, ОООС не хватает, чтобы исправить.
Я думаю, автор купит и поставит побольше.
Бокарёв ему уже присоветовал где.
 
Последнее редактирование:
1000 мкФ мало, ОООС не хватает, чтобы исправить.
Я думаю, автор купит и поставит побольше.
Бокарёв ему уже присоветовал где.
дык, ясно дело, затариваемся в одной бочке. На главном радиорынке. А там строго по ранжиру, специализация узкая. Антикварная комлектуха- у Димы, полупроводники.электролиты у Игорька, резисторы у Наташи, крепеж-провода у Сергея.

Немножко удивило: обычно у оригиналов отсутствует фирменный логотип Hitachi, а старательные китайцы на подделки его усердно ставят.
Хотя по емкостям переходов вроде бы и ничего...

А Вы могли бы объяснить разницу "палок" 100Гц между латералами и ИРФами?
Логотип Хитачи нынче ценится неплохо. Хотя в Ренесасах его нет. зато в вдавленных по контуру пятачках есть сокращенные буквовки от страны-производителя. А на фото вместо надписей нечто невразумительное.
 
Последнее редактирование:
Логотип Хитачи нынче ценится неплохо. Хотя в Ренесасах его нет. зато в вдавленных по контуру пятачках есть сокращенные буквовки от страны-производителя. А на фото вместо надписей нечто невразумительное.
Надо судить не только по межэлектродной емкости, но и вдумчиво изучать экстерьер.
А главное, оценить ход зависимости тока стока от напряжения на затворе.
Год назад, при первом заказе на Озоне, прислали под видом латералов MOSFET-ы с емкостью Затвор-Исток около 5400-5600 пФ.
К счастью, на Озоне возвращать китаезам контрафакт гораздо легче, чем на Али.
 
Радиотехника У-7771, ОМ-2,7 у НЕМО переделал (перевернутая получилась), модели его же (он в курсе, ни разу не против)
Посмотреть вложение 177763
Ошибки в коррекции. Править надо.

Надо судить не только по межэлектродной емкости, но и вдумчиво изучать экстерьер.
А главное, оценить ход зависимости тока стока от напряжения на затворе.
Год назад, при первом заказе на Озоне, прислали под видом латералов MOSFET-ы с емкостью Затвор-Исток около 5400-5600 пФ.
К счастью, на Озоне возвращать китаезам контрафакт гораздо легче, чем на Али.
На цоколевку прежде всего надо смотреть. У всех известных мне латералов на корпусе ИСТОК. У всяких силовых MOSFET на корпусе СТОК.
 
Здесь скорей было не сравнение, а результат, что ожидает тех кто собирается применить вертикалы и способны ли они решить проблемы которые вылезли прямой заменой транзисторов.
Прошу прощения, недопонял. Прочитал про вдохновение от Пасса и подумал, что его схему брали какую-то и туда ставили. Теперь все встало на свои места.
 
2) а имд 19+20кГц можешь снять на поглядеть?
ИМД латералов не сохранил но там ещё меньше. Сейчас перепаивать и снимать имд не охота может на днях сделаю тогда выложу.
Нашел в себе силы сделал.
это ИМД латералов ток покоя 100мА
1774383531230.jpeg
 
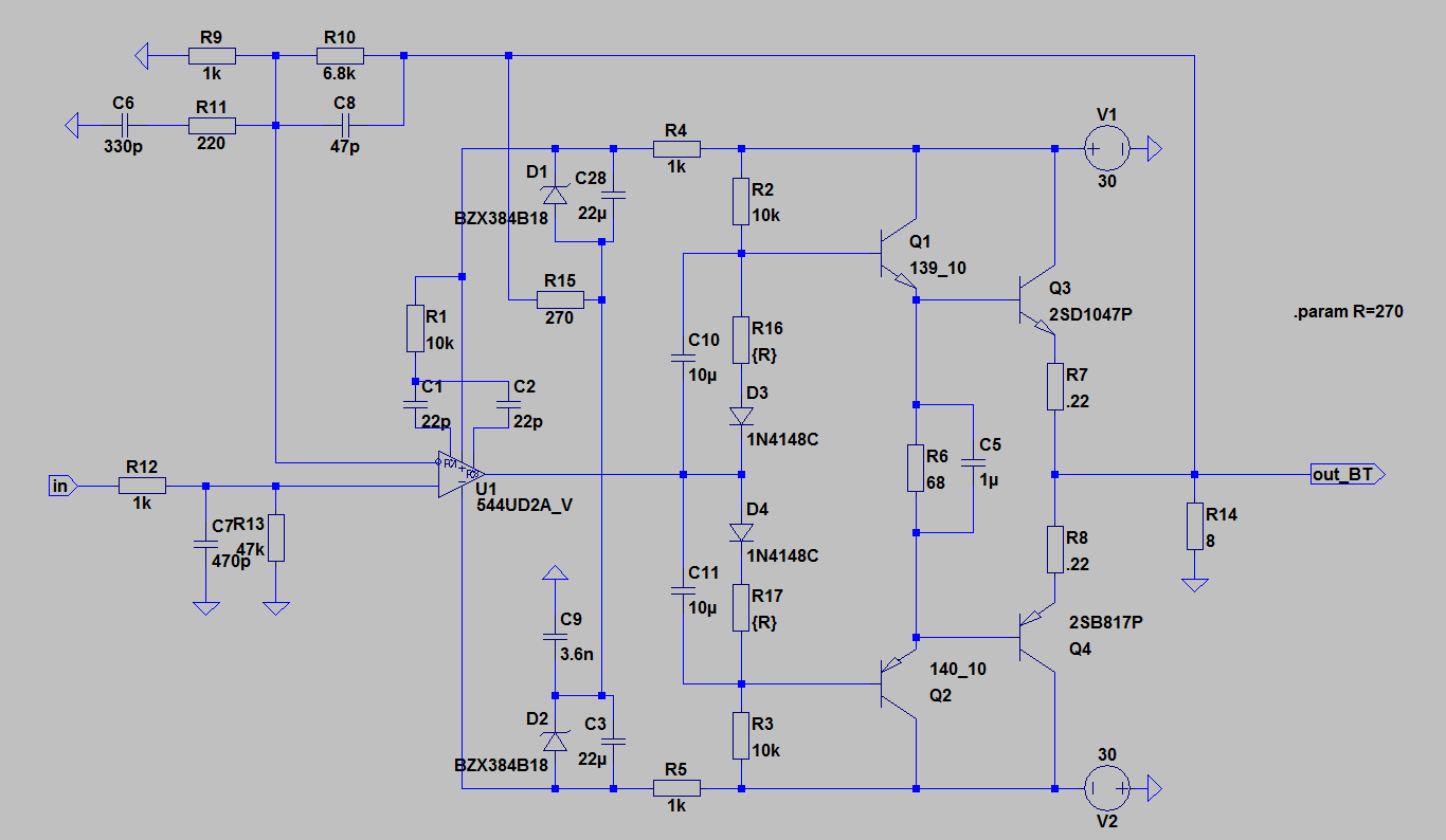
немножко помоделировал сабж. Три варианта вых каскада, БТ двойка, мосфеты и литералы.
В итоге победили биполяры, у них искажения оказались чуть меньше, цена понятно тоже меньше , и ток покоя вдвое меньше. стало быть у БТ 120мА, у литералов 280мА у мосфетов 300.
И что мы зрим? У биполяров быстрее всех спадает хвост биений на ультразвуке, и гармоник. А сам вид спектра гармоник почти одинаковый у всех, разве что у БТ сдвинут вниз на 5дб а у мосфетов здорово подавлены высшие чётные гармоники. Начиная с чётвёртой.
1774394183106.png1774394220267.png
Причём была найдена причина повышенной "шумовой полки" у мосфетов.
1774394714993.png
чётко как на фото осциллограммы.
после модификации схемы, ну очень небольшой, всё пришло в норму:
1774394814300.png
Тройная модель для интересующихся во вложении.
 

Вложения

Ну не томите уже. Что там не так с мосфитами.
Свистят.

Причина свиста - высокая крутизна, выше чем у латералов, как следствие больше критичность к монтажу и окружающей обвязке. Но если в голове отсутствуют аудиофильские, германские и вакуумные слизни генерация устраняется без особых усилий и без ухудшения параметров схемы.
 
Ну не томите уже. Что там не так с мосфитами.
вроде схема то простая , но мосфеты своими емкостями такое с фазой делают делают што пришлось коррекцию в их базовый делитель вводить))
 
Мос Гор Феты своими емкостями озадачат любую микросхему. Особенно мощную. У неё своя голова болит, где скорости добыть, свои выходники расшевелить. А тут еще на дядю поработай.
 
модель я вложил , что делать более менее понятно по ней.
 
Помнится, ш(ч)то в приставке Нота-203-1 Стерео на наушники работала одна микруха. Вот еёйный экземпляр и поставить на перезарядку тех Лейденских банок транзисторных МоСфетов.
На неосяжних теренах сересеру відповідної мікросхеми не було. Хіба що 157УД1.
А взагалі, їхні буржуазні інженери вигадали спеціальні мікросхеми що являють собою набір каскадів попереднього підсилення напруги сигналу для прямого керування двотактним вихідним каскадом ЕП на транзисторах Дарлінгтона і всяких різних *FETах. Десь проміж тут навіть одну з них згадували.
 

Вложения

Последнее редактирование:
посмотрел на схему, точнее, на их конец.
Что сказать? Промолчать, т.к. "Птичку жалко". За такое издевательство над моей любимой ОУ, по морде бить надо, с разбегу палкой.

Для идиотов, есть ОУ с большим током выходным и без защиты (для тех же "Люблю ковыряться в ведре с хламом" - к140УД11 возьми)
 
Последнее редактирование:
После окончательных регулировок остановился на токе 150мА. Поставил на прогон, звучит хорошо, температура транзисторов на радиаторах при умеренной громкости 36 гр.С
 
После окончательных регулировок остановился на токе 150мА. Поставил на прогон, звучит хорошо, температура транзисторов на радиаторах при умеренной громкости 36 гр.С
Сегодня тоже сниму спектры АБ2, поначалу без ламповой грелки, которая задумана как доп. опция. Делал такую штуку как примочку к Д-шнику, эффект внушительный.
И самый роскошный звук обеспечила крошка 6С7Б.
 
А что скажите о 6с31б? И кормить её от питания АБ2 60В. Мне кажется должно получится хорошо.
Знаете, я подавал на 6с31б 250 вольт, усиление ровно 10, красивый спектр и приятный звук.
И спасибо, что напомнили про это чудо. То, что надо как раз. Но питание дам вольт 250 тоже. Тогда смещение на лампе повыше получится, не перегрузить. И делитель на выходе будет низкоомный.
Спектры снял, там восторг. Сейчас приведу.

звук совершенно замечательный, не придраться. Можно к такому звуку приделать украшайку, а можно и не заморачиваться.
Забавный факт случился. Паял обратно к схеме радиаторы с полевиками и спутал случайно выводы затворов, наоборот включил. Послушал, играет. Потом смотрю- один радиатор откровенно холодный. Не придал значения, утром стал разбираться- а там косяк, мой. Махнул выводы- ток пошел, нагрелся радиатор.
А другая мыслишка не про лампу, а про недавний Украшайзер-Гармонайзер от Н.Пасса. схема откатана, макет жив. осталось подкинуть .Ему однополярное питание подай, остальное сам. Но хлопать будет. А мне - репу чеши снова.
 

Вложения

  • АБ2 13 вольт на 6 Омах.jpg
    АБ2 13 вольт на 6 Омах.jpg
    109.6 KB · Просмотры: 66
  • АБ2  14 вольт на 6 Омах.jpg
    АБ2 14 вольт на 6 Омах.jpg
    111.4 KB · Просмотры: 72
  • АБ2 двухтоновый 15-16.jpg
    АБ2 двухтоновый 15-16.jpg
    110 KB · Просмотры: 69
  • АБ2 на  АД711.jpg
    АБ2 на АД711.jpg
    100.2 KB · Просмотры: 74
-75дб по имд эт конечно восторг. чтож за помои ты раньше мерил то?
кстати с симуляцией цифры совпали а форма юбки - нет. ток покоя видать меньше.
 
А что скажите о 6с31б? И кормить её от питания АБ2 60В. Мне кажется должно получится хорошо.
60 в двухполярное, лампа прибита к земле. Значит, уже не 60, а 30. Умножитель с 30 вольт в помощь. Видел такое.
 
На неосяжних теренах сересеру відповідної мікросхеми не було. Хіба що 157УД1.
А взагалі, їхні буржуазні інженери вигадали спеціальні мікросхеми що являють собою набір каскадів попереднього підсилення напруги сигналу для прямого керування двотактним вихідним каскадом ЕП на транзисторах Дарлінгтона і всяких різних *FETах. Десь проміж тут навіть одну з них згадували.
Типа этого ? https://www.ozon.ru/product/plata-t...67/?oos_search=false&prev_collection=95318692
 

Вложения

  • 1774510531372.webp
    1774510531372.webp
    48.9 KB · Просмотры: 110
нашёл
но куда проще на выводы накальной вторички включить наоборот трансик 220 на 12, 6 в, получить на первичке свои 220 , 300 постоянки.
 

Вложения

  • унисон_2.jpg
    унисон_2.jpg
    149.9 KB · Просмотры: 89
60 в двухполярное, лампа прибита к земле. Значит, уже не 60, а 30. Умножитель с 30 вольт в помощь. Видел такое.
У меня вот такой вариант в голове крутится. Понимаю что это не для всех приемлемо ну так и латералы не каждый бежит покупать.

1774513117470.jpeg
 
1774514049252.png
Подозреваю что такой БТ-вариант от латерального что по замерам что на слух хрен отличишь.
 

Статистика форума

Темы
3,350
Сообщения
269,825
Пользователи
2,576
Новый пользователь
grushar
Назад
Сверху Снизу