decoder
2 ранг
- Регистрация
- 2 Фев 2023
- Сообщения
- 380
- Реакции
- 322
- Баллы
- 29
- Страна
- РФ
- Город
- Барнаул
- Имя
- Владимир
- Предупреждений
- 6
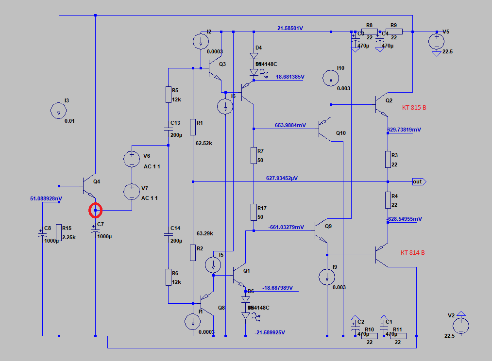
У тебя ток через оконечные транзисторы улетает с 15 ма до 34 ма при увеличении напр. питания всего на ОДИН вольт а ты про какие то приятные звучания нам заливаешьНу вот вполне себе релиз для железа
Пока не оптимизированный, но даже в таком виде, очень неплох в мосте
У меня примерно такая схема и сделана в железе
Звучит на мой ух, отлично. Мягко, красиво, все частоты на месте
Посмотреть вложение 163228
спектр
Посмотреть вложение 163231













