Смотрите видео ниже, чтобы узнать, как установить наш сайт в качестве веб-приложения на домашнем экране.
Примечание: Эта возможность может быть недоступна в некоторых браузерах.
Не знаю, в железе пока не собирал, только испёк пирожокПосмотреть вложение 166115
На 20 Гц усиление фона в звук 3 раза.
Поздравляю. Давно пора снять с тупого худа корону лидера по фону в звуке.
На посмотри, если поймешь. https://ldsound.club/threads/usilitel-klassa-g-na-germanievyx-tranzistorax-dlja-sabvufera.3246/Ну покажите свои крутые схемы, чего стесняетесь ?
Германий - не моё.
так а вк какой присобачил?Вообщем, не удалось заколхозить схему, брыкается и кусается
Работает красиво только на холостом ходу, на нагрузке - не хочет, или очень неустойчива ( в колхозном варианте )
Отложу пока в сторонку.
Может ещё вернусь, на новом этапе понимания
а термостабилизируется он конечно традиционно ничем?)
Его можно запустить вот в таком *колхозном* варианте, на скорую руку, он работает, но спектр пока мне не нравитсяа термостабилизируется он конечно традиционно ничем?)


У меня термо радиатор, он сам занимается этим вопросома термостабилизируется он конечно традиционно ничем?)
ток покоя проверь. И ваще источники напряжения 4.4 вольта надо на что нибудь заменить таки.Его можно запустить вот в таком *колхозном* варианте, на скорую руку, он работает, но спектр пока мне не нравится
Посмотреть вложение 166171
Посмотреть вложение 166170
Но - работает, поэтому пусть будет, интересный усилитель, стоит с ним повозиться для общего саморазвития
И главное, нужно сделать и послушать
Там на входе ОБ стоит, вот батарейки вместо нееток покоя проверь. И ваще источники напряжения 4.4 вольта надо на что нибудь заменить таки.
А как же короткий тракт?Его можно запустить вот в таком *колхозном* варианте, на скорую руку, он работает, но спектр пока мне не нравится


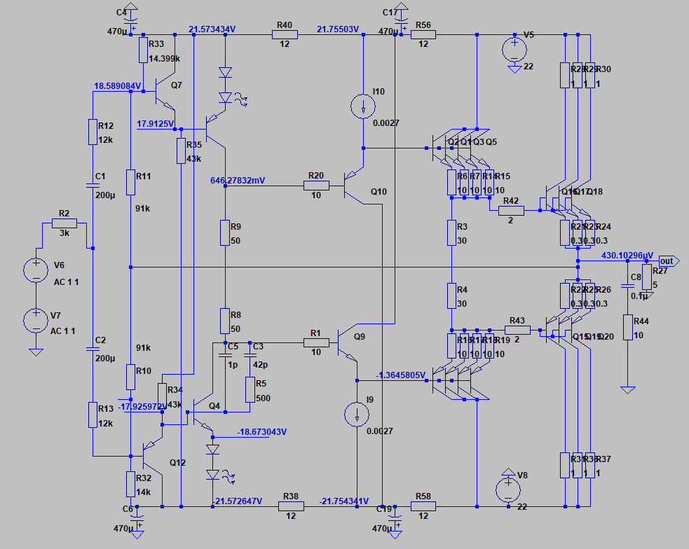
ток покоя так и не осилил настроить?Наконец-то добрался нарисовать полную схему своего малоосника из железа, и посмотреть спектр
... кто- то здесь говорил, что схема "помои", и звук тоже
Вот и мне стало интересно, что же я такое слушаю ?.....
Смотрим спектр и схему
Посмотреть вложение 166611
Посмотреть вложение 166612
По моему, неплохо для такой простенькой схемы, с учётом того, что это спектр на выходе УНЧ собранного в железе, на нагрузке 5 Ом
ток покоя настраивается или R8 или R9ток покоя так и не осилил настроить?
Условия проекта были жёсткими и противоречивымиБыстро!От проекта до железа.![]()
Прежде чем разбираться с работой ООС разберись с принципами стабилизации режима и термостабилизации. Потому как если схема не держит режим и реагирует на порыв ветра в Пекине ей нахрен не нужна ООС.Условия проекта были жёсткими и противоречивыми
В железе он собран ещё с весны, но симулятор помог подправить некоторые моменты, которые на слух не понять, а приборов у меня сейчас нет
Да вообще ничего нет
Есть только голый энтуазизм и желание получше разобраться с работой ООС
мне нужен оптимальный.ток покоя настраивается или R8 или R9
В чём проблема ?
Какой тебе нужен ток покоя?
Он нормально работает чуть ли не при нулевом т.п.
Стабы придётся ставить для работы от аккумовПрежде чем разбираться с работой ООС разберись с принципами стабилизации режима и термостабилизации. Потому как если схема не держит режим и реагирует на порыв ветра в Пекине ей нахрен не нужна ООС.
Я думаю эта схема прилично круче ХудаЭтими своими неслыханной дерзости требованиями Вы насилуете не знающую преград творческую мысль гения. Это он щас должен всё бросить, и искать вам какую-то никому не нужную термостабильность, вместо восхищаться собой и указывать пути развития судеб звука в России.
Стыдно! Вы ставите нереальные планы. Этот, как его?
а как бы я это сделал так хорошо, если бы не понял ?....А ты понял, откуда он? Вот если тебе хирург скажет: у вас от наркоза бугор встал, я вам его под корень срезал, ты как обрадуешься?
И откуда взялся бугор на 2 кГц?я сделал это , полностью понимая физику процесса
а вы разбираетесь ? собирали худа ? можете сравнитьс моей схемой и сказать что лучше?гении схемотехники собрались.
с какой схемой надо сравнить?
а зачем там такой мощный ? по факту даже гт 403 мощный для источника тока и МП42 сошло быза каким художником
у вас один уровень понимания давать книжечки и симулировать что то ?Вася, с твоим уровнем понимания
я даже без симулирования могу сказать что ситуация с вашей схемой очень тяжелая.у вас один уровень понимания давать книжечки и симулировать что то ?
а зачем вам 20 кгц у вас уши музыканта? вот 17кгц . 20 кгц у меня даже аудиокарта не видита он на 20кГц вообще не может работать


001 с генератораподать на вход 10кГц и глянуть осликом искажения выходной синусоиды чтобы понять...


Сабвуфер от 40 до 200 Гц и 3гд45 как средневысокочастотники.Как думаете?На самом деле звук намного лучше чем на записи.
Сильно не терпиться, посмотригде ваши работы посмотреть можно и ваши динамики сони джибиел и тд ?
ldsound.club

Не париться?Конечно, можно было бы поставить стабы, и не париться но здесь два пункта