Святослав_
1 ранг
- Регистрация
- 10 Июн 2021
- Сообщения
- 8,606
- Реакции
- 4,607
- Баллы
- 202
- Страна
- Україна
- Город
- Бердянськ
- Предупреждений
- 1
Смотрите видео ниже, чтобы узнать, как установить наш сайт в качестве веб-приложения на домашнем экране.
Примечание: Эта возможность может быть недоступна в некоторых браузерах.
4А.IRL540N
Вот, другое Дело, со схемой выше - "Небо и Земля"Прочитай всю тему
Защиту ни где не надо ставить, даже триггерную.А почему в схемах цирклотронов которые здесь приводят нет защиты выходных транзисторов от перегрузки, кз? Нет интеграторов для поддержания "нуля" на выходе? Ведь это очень важные моменты при экплуатации усилителя.
самое важное звено в нём - это та помойка в которую его надо положить.ЦиркоТроне.
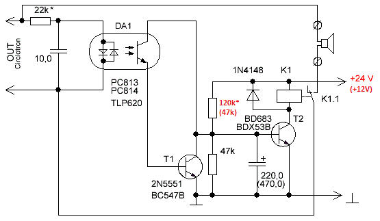
На выходе усилителя девиация "нуля" не превышает 10 мВ. Для защиты акустики есть отдельная схема на оптронах.Нет интеграторов для поддержания "нуля" на выходе?
А где защита транзисторов от перегрузки и кз на выходе?На выходе усилителя девиация "нуля" не превышает 10 мВ. Для защиты акустики есть отдельная схема на оптронах.
В теме уже был ответ. Что при обрыве в транзисторе одного плеча второе плечо цирклотона закрывается, на выходе, на нагрузке, остается все тот же ноль напряжения.А где защита транзисторов от перегрузки и кз на выходе?
В своё время был доступен сайт Евгения Карпова из Одессы, Next-tube.com, была у него статья в архиве про цирклотрон на лампах ( если мне память не изменяет ), так вот особого восторга от этой схемотехники он не испытал, в плане звука. Я то же в своё время проводя эксперименты с гибридом, пробовал выход на цирке , но отказался , по звуку не моё. Вернулся к чистым повторителям ( без ООс ). Вообще если посмотреть внимательно на одно плечо выхода цирка , то это полу повторитель , полу усилитель с Ку=1,8, Ещё один момент, сравнивая выходное сопротивление повторителя в мосту и цирклотрона, получил разницу как раз где то в 1,8 раза у цирка больше, опять же в без ООС. Это информация из практики, может кому будет полезна.Вот был бы циклотрон на лампах, к примеру, это да- очень занятно, а на германии- чудес не будет.
Если кто может, симульните его тоже. Много лулзов, обещаю.
в железе - да, в симуляторе - нет.Алгоритм простой. Сначала измеряются транзисторы, потом, по уже измеренным ВАХ, считаются резисторы. И все режимы "автоматически" встают на место.
Знаете зачем нужны схемотехники? Не, не рукожопы, коих большинство (я - не схемотехник, ни разу), чтоб поставил туда любой аналогичный транзистор (почти) и ВСЁ работало!!! Это называется запас устойчивости.Чтобы с листа, на котором график ВАХ, снимали себе данные для расчета.
Он необязателен. Он вносит Свх и искажения, без него даже лучше. Но то такое "лучше", что ну его на хер, такое "лучше".Симулька ни выходного каскада "не знает"
Не обязана. Я их выставляю, она только считает. Модель попала в режимы с первого раза, без подстройки.режимы предварительной части выставить не могет
В симуле транзисторы подобраны идеально. Потому симуль искажения от этого фактора приукрашивает.даже у крутых импортных мелких джфетов паспортный разброс параметров минимум двукратный
Если это вопрос, то причина - они предсказуемее и лучше по усилению.Вот почему все "симуляторщики" сидят только на биполярных транзисторах
ты вот неправ. если собрать усилок навесом то получится нехилый уровень наводок, но то ладно, получатся ещё и животравящие гамроники.Ты бы симурлянт лучше помолчал , откуда тебе и Жуковскому позорным сверхлинейщикам знать как звучат благозвучно вторая и третья гармоники ! Вы их хоть раз слышали в своих усях с к.г. 0.000000001 % ? Вот и сопите убогие в тряпочку ! Я тут недавно хаваногилу слушал через однотакт на п210 так там православный хор на заднем плане зажигал чо мама не горюй !![]()

Просто чукча сильный , но лёгкий, с БП в 20 ватт мощностью супротив парусмакса с его 400ватт не особо на НЧ попрыгаешь) А уж ВВ-89 с его 800 ваттным тором ваще пипец.)Избыточное усиление нужно только для адептов глубокооосности. Таким дорога в свою тему, а не сюда.Если это вопрос, то причина - они предсказуемее и лучше по усилению.
Так я его и получил, притом лучше, чем у ламповых схем. И объективно, и субъективно.Ты надеялся получить с ПТ лампадный звук, они тебя жестоко обманули.
За что тебе их любить? Не вижу причин.
Все понятно. Пытаешься возвыситься, охаивая других.А чем я хуже тебя? Я их тоже не люблю, хотя знаю, куда ставить и для чего.
толку от широкой (якобы, на самом деле нихрена) полосы полевого варианта при искажениях минус 30дб? то что выложил Смерш - у меня получилось точь в точь, ВК я тоже осилил запустить, но ситуёвину он почти не изменил, лишь показал что настройка ещё сложнее чем кажется и покамест что пт что бт варианты себя не оправдывают. если только конечно их целью не являлось потешить эго Святослава.. но и тут - утешение слабоватое.Хорошо, вот Бордодинов мне предложил схему Цирка перевести на биполярные транзюки. И всё бы хорошо, усиление получилось больше, искажения уменьшились в 5 раз, но АЧХ на макете начала валиться после 9 кГц. Драйвер я оставил на ПТ J111.
Посмотреть вложение 139459Посмотреть вложение 139460
В ДК на схеме указан ток 0,38 мА.кстати на пт схемке не указаны режимные токи слаботочной части
Где єто смотреть?считываний темы добавляется по тысяче в день.
Общее количество перевалило за 113000.
вчера чтобы появился ток покоя в вк мне пришлось манипулировать слаботочным отрицательным источником. это зудь конечно.В ДК на схеме указан ток 0,38 мА.
Я ТП устанавливаю подстроечником 2 кОм в ДК. В симуле сложно будет что-то увидеть, потому-что все параметры зависят от начального тока jfet Idss. Вот на этой схеме в скобках указан начальный ток ПТ и напряжения на транзюках.чтобы появился ток покоя в вк мне пришлось манипулировать слаботочным отрицательным источником

Відкриваєте список тем, і там буде позначка. Сайт лічить перегляди з дискретністю в тисячу.Где єто смотреть?
А с чего ты так уверен, что твои искажения кому-то понравятся? Он и жив пока, потому, что с глубокоООСниками его никто сравнить не в состоянии.Было бы любопытно взглянуть на твою истерику, по результатам двойного слепого тестирования представленного тобой глубокооосника, еще парочки усилителей, для массовки, и Цирклотрона КП1.
Угу. Симулятору вот такую схему смотреть просто:В симуле сложно будет что-то увидеть
Чем ты мой текст читал, тем люди в туалет ходят. Я ж показал: причина искажений - схемотехническая ошибка, даже две: перегруз входного дифа и неправильное снятие выходного сигнала с истока ПТ, как нагрузки. Какие буквы непонятны?все параметры зависят от начального тока jfet Idss
Грамотный сразу сказал: это - генератор искажений.считываний темы добавляется по тысяче в день.
Общее количество перевалило за 113000. Очень хорошо.
Грамотный читатель разберется, кто прав.
Ты надеялся получить с ПТ лампадный звук, они тебя жестоко обманули.
Хотя, да, тут ты прав. Объективно и субъективно:Так я его и получил, притом лучше, чем у ламповых схем. И объективно, и субъективно.