Чисто полевые, простые. Цирклотрон КП903В. Цирклотрон КП1

По результатам измерений полусотни КП802А следует вывод, что более чем 90% из тех, что имеют большой начальный ток, нашли себе пары или квартеты.
Квартеты, естественно, для КП1.
В таблице вершинка айсберга - подбор пары для стерео однотакта, из самых токовых экземпляров.
Пару образовали номера 12 и 50.


IMG_20250619_074711_724.jpg
 
Я вот, тоже еще раз просимулировал этот цырк. Симуляция прекрасно работает. Погоняю немного, для проверки стабильности работы, потом и померить можно будет. Хотя времени маловато на хобби.
IMG_20250619_125157.jpg
 
Усь на фото Ваш ? Если да, то рассказали бы и показали , про звук то же.
 
Я вот, тоже еще раз просимулировал этот цырк. Симуляция прекрасно работает. Погоняю немного, для проверки стабильности работы, потом и померить можно будет. Хотя времени маловато на хобби.
Посмотреть вложение 139738
а никто и не говорил что она не работает. раз результаты измерений выкладывать вы не пожелали , значит они совпадают с моделированием смерша.
вопрос не в работает или нет, а в "насколько дерьмово?"
 
Последнее редактирование:
раз результаты измерений выкладывать вы не пожелали , значит они совпадают с моделированием смерша.
Не, логика - это не Ваше.

Хотя в дискуссиях давно уже все согласились, что стандартные технические параметры, которые все измеряют, не являются гарантией хорошего звука, Вы в каждой теме, даже в анекдотах всячески превозносите свои уникальные ультралинейники. И, опять же, гадите на любую другую схемотехнику. Безотносительно к мнению собравших и слушающих их товарищей. Можем так поступить: Давайте схему реально работающего (не в симе) вашего уся-протеже, который был собран более, чем в одном экземпляре. Создайте для него ветку. Я соберу и послушаю. Быстро, конечно не обещаю, (следующим у меня собирается EndMill) но точно сделаю. Наличие лайки, или готовых плат только приветствуется - готов платы купить.
 
Не, логика - это не Ваше.

Хотя в дискуссиях давно уже все согласились, что стандартные технические параметры, которые все измеряют, не являются гарантией хорошего звука, Вы в каждой теме, даже в анекдотах всячески превозносите свои уникальные ультралинейники. И, опять же, гадите на любую другую схемотехнику. Безотносительно к мнению собравших и слушающих их товарищей. Можем так поступить: Давайте схему реально работающего (не в симе) вашего уся-протеже, который был собран более, чем в одном экземпляре. Создайте для него ветку. Я соберу и послушаю. Быстро, конечно не обещаю, (следующим у меня собирается EndMill) но точно сделаю. Наличие лайки, или готовых плат только приветствуется - готов платы купить.
Замерчики будьте добры. А то слова слова.. Слова они и есть слова. А приборы - не обманешь, и им пофиг будете вы им лапшу на уши вешать, обвинять в отсутствии логики или сразу к оскорблениям перейдёте, как это обычно бывает.
можете приступать( в смысле читать для начала). там и печатка есть.
 
про звук то же.
В сообщениях 529, 534 есть ещё один отзыв о звуке КП1.

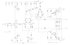
Вот немецкая схема цирка, ДК собрано на биполярных и с ООС. Перевод:
За операционным усилителем следует дифференциальный усилитель, в котором отдельные транзисторы соединяются в квазикомплементарную пару, также называемую CFP. Это дает мне очень линейный транзистор со встречной связью и высоким коэффициентом усиления по току. Коэффициент усиления по напряжению первого дифференциального усилителя составляет около 214.
circlotron-OS2.png

Эту схему pepek собрал, инфа здесь:
 
1750334244099.png1750334149490.png
1750334269397.png1750334216491.png
просто оставлю здесь.
 
Никто и не говорит, что этот немецкий цирк хороший. КП1 оказался намного лучше, а pepek собрал немца, чтобы сравнить с КП1.

Надо будет попробовать подобрать номиналы резиков в биполярном ДК, для начала поставлю такие, как у немца. Макет свой нашёл, только летом лень этим заниматься.
 

Вложения

  • биполярный.JPG
    биполярный.JPG
    71.6 KB · Просмотры: 62
стандартные технические параметры, которые все измеряют, не являются гарантией хорошего звука
Ну, что ты слышал? Ничего.
А мои усилители слушают режиссёры, на работе. И хвалят.

Сверхлинейников ты в руках не держал. Так, пробавлялся германием с 3,5% и прочей лабудой. А выводы делаешь космических масштабов.

Надо будет попробоватьн подобрать номиналы резиков в биполярном ДК
Сам подумай. На входе - 1,8 В. На выходе дифа должны быть милливольты-сотни милливольт. Смотри соотношение резисторов в истоках и стоках дифа, определяющее Ку каскада: как ты это сделаешь?
 
в истоках и стоках дифа
В схеме же биполярные транзюки, какие истоки? В этой схеме ДК я получил на выходе одного плеча макс. амплитуду 16 В до ограничения. Проблема была в другом, АЧХ валится после 9 кГц.

Лучше, спору нет, но - сложно. Но и схема эта - не цирклотрон.
 
Последнее редактирование:
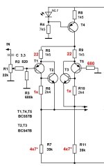
Спробуйте замість шиклаїв використати пари Баксандалла, як у другому каскаді схеми, що запропонував Віктор. В дописі №766 то Q3, Q6, Q9, Q10, якщо що
 
Спробуйте замість шиклаїв використати пари Баксандалла, як у другому каскаді схеми, що запропонував Віктор. В дописі №766 то Q3, Q6, Q9, Q10, якщо що
Так в мене так і є, тільки живлення перевернуте і перший транзистор P-N-P.
 
Дивіться уважніше.
У Вас два Шиклая, у Віктора два Баксандалла. Другий транзистор в парі вмикається по-іншому, ніж у Вас, незалежно від полярності. Просто скопіюйте другий каскад його схеми.
 
Последнее редактирование:
Так, колектори других транзисторів не з'єднані з резисторами 68 кОм. А в моєму ДК як це зробити? резики 68 кОм посадити на мінус живлення? А колектори других транзюків посадити на резистори 39 кОм, в моєму ДК?
 
Последнее редактирование:
Якось так. Дзеркало в навантаженні за смаком. Колектори то вихід, їх не потрібно більше ні з чим з'єднувати, окрім Ваших R7, R11. Резистори 68 кОм сперті на загальний провід. Ви можете їх сперти на мінус живлення. А замість R1 Ваше джерело струму на Т4
BAX.png
 
Последнее редактирование:
Сложность - понятие относительное. Расти над собой. Большое бьётся на части и собирается по частям.

В схеме - ВК класса А со стабилизацией режимов.

АЧХ валится после 9 кГц
Ёмкостная нагрузка дифа. Поставь мелкие ПТ вторым каскадом. Хотя, ПТ, из-за непредсказуемости Узи, это гемор.
 
Ёмкостная нагрузка дифа. Поставь мелкие ПТ вторым каскадом.
Второго каскада не было, запаял только ДК. Может от того, что включение с общим эмиттером? Может ещё влияет входная ёмкость осциллографа, но на полевиках в ДК всё было ОК. Попробую ещё увеличивать ток в плечах ДК.
 
Последнее редактирование:
Дурак этот пипик , в "Радио" в прошлом веке схемы проще и лучше были .
То ли дело схема умного декодера. Рейтинг темы на форуме беженцев с rcl-electro аж целая одна звездочка из десяти. _hm_ И теоретические расчеты уровня искажений. Где измерения в железе, умник?
Вайт дрегон оказался жабой, которую посыпали мукой _hm_ В одном соглашусь с декодером - в коневодстве в конце прошлого века схемы были значительно лучше.

Симуль хренового немецкого цирклотрона:
 

Вложения

  • img.png
    img.png
    168.1 KB · Просмотры: 57
То ли дело схема умного декодера. Рейтинг темы на форуме беженцев с rcl-electro аж целая одна звездочка из десяти. _hm_ И теоретические расчеты уровня искажений. Где измерения в железе, умник?
Вайт дрегон оказался жабой, которую посыпали мукой _hm_ В одном соглашусь с декодером - в коневодстве в конце прошлого века схемы были значительно лучше.

Симуль хренового немецкого цирклотрона:
твой немецкий циклотрон обладает искажениями на уровне примерно усилка на 6 транзисторах. а остальные туда зачем натыканы?
что касаемо Белого Дракона то с ним то как раз полный порядок и ваши циклофоны у него слегка сосут не нагнувшись что по искажениям что по простоте что по проработанности.
я понимаю, Пипкин, тебе за циклофоны обидно, но лучше уж горькая правда чем сладкая ложь. если тебе это непонятно, ну.. поплачь тогда, что ли?
 
То ли дело схема умного декодера. Рейтинг темы на форуме беженцев с rcl-electro аж целая одна звездочка из десяти. _hm_ И теоретические расчеты уровня искажений. Где измерения в железе, умник?
Вайт дрегон оказался жабой, которую посыпали мукой _hm_ В одном соглашусь с декодером - в коневодстве в конце прошлого века схемы были значительно лучше.

Симуль хренового немецкого цирклотрона:
Симуляция в мультисиме уже много о тебе говорит .
 
Симуляция в мультисиме уже много о тебе говорит .
чем мультисимщики похожи на швейцарский нож? гляди ка, и ачх, и искажения и уровни генераторов всякие и всё на одном листе. а схемы просто не видно в итоге. как тот самый нож - всё умеет но всё умеет хреново.
 
что касаемо Белого Дракона то с ним то как раз полный порядок
И множество восторженных отзывов от повторивших этот чудо-усилитель.

Симуляция в мультисиме уже много о тебе говорит .
Других аргументов нет? Попроси в своей теме про недоусилитель на полевиках пусть подскажут. _hm_
 

Статистика форума

Темы
3,196
Сообщения
248,065
Пользователи
2,455
Новый пользователь
Станислав В..
Назад
Сверху Снизу