Двухполосная колонка с двумя НЧ динамиками

  • Автор темы Автор темы Zandy
  • Дата начала Дата начала
Zandy, напомните внутренние габариты вашего ящика, а также площадь трубы ФИ, ради интереса гляну что покажет симулятор
Я вам могу и файл симулятора выложить. Только потом. Я сейчас далеко от дома. Только вам это не понравится, я уверен. АЧХ не такая красивая, как того добивается большинство. Динамики имеют низкую добротность, благодаря модернизации даже для ФИ. Ну там прыщ на 50Гц, затем провал, а далее стандартная полка. Провал отлично корректируется средствами DSP. Это эксперимент с попыткой " кисонька, ну еще 50 граммчиков", как в старом анекдоте.
 
АЧХ колонки меня не интересует, я лишь хочу разобраться с паразитным излучением ФИ в средних частотах
 
Zandy, напомните внутренние габариты вашего ящика, а также длину ФИ, ради интереса гляну что покажет симулятор
Павел, могу только предложить .step модель с облака. Там все размеры есть. Нет только задней стенки.
 

Вложения

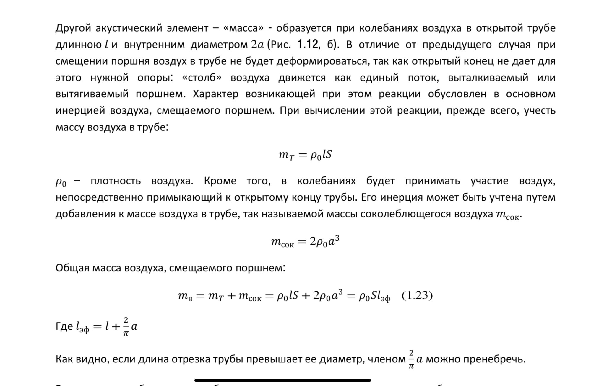
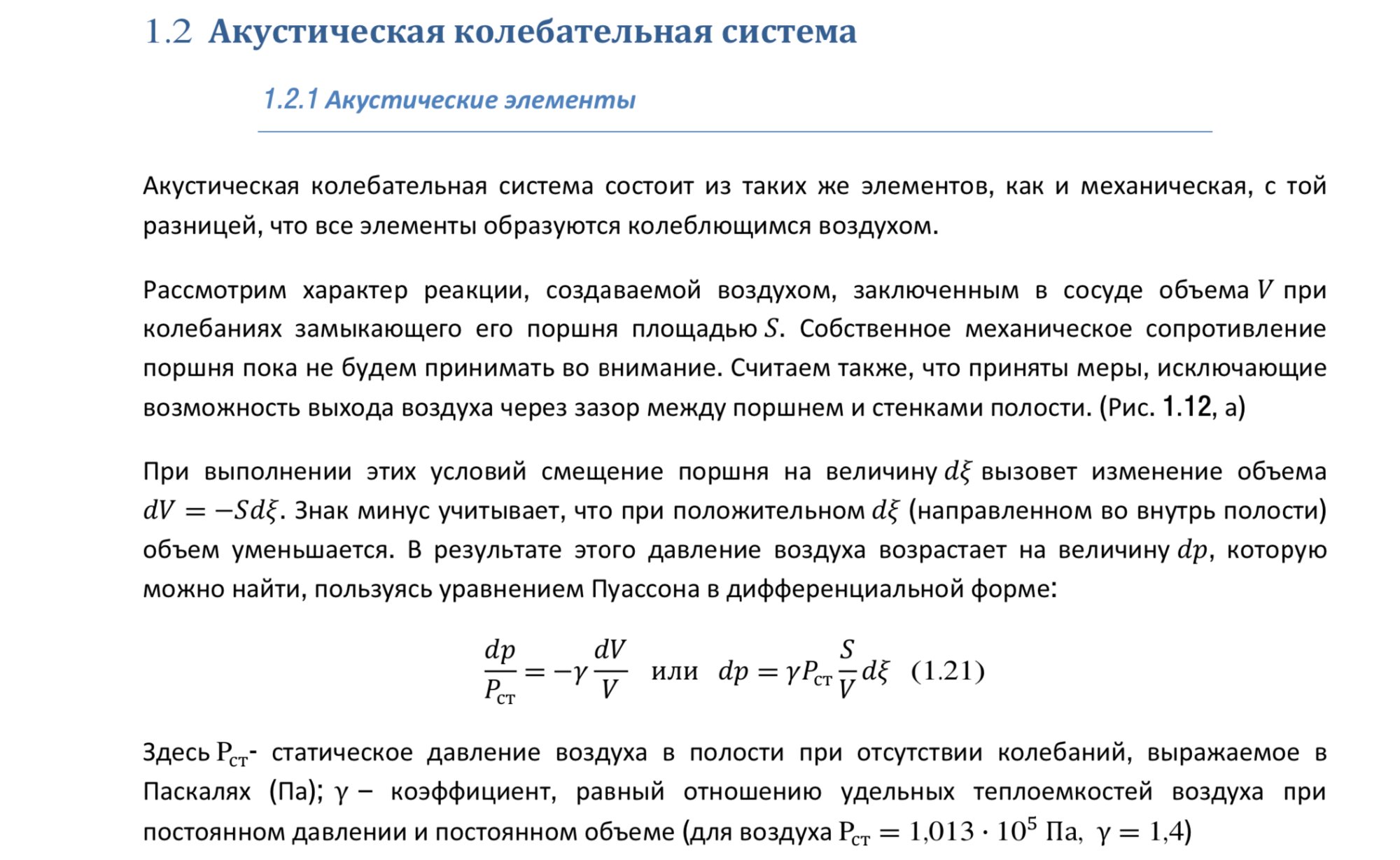
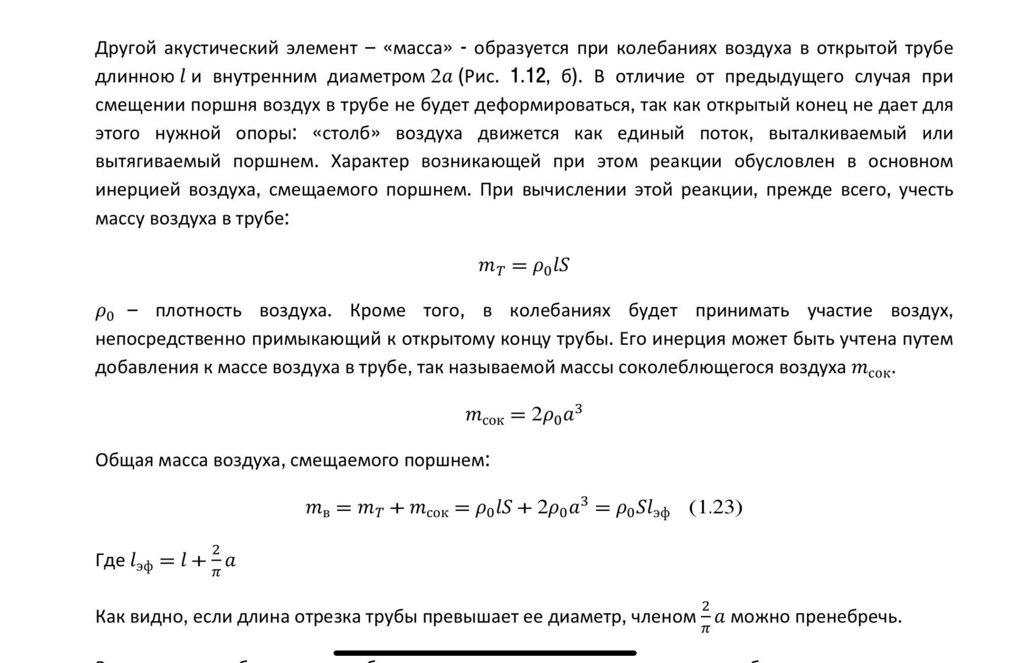
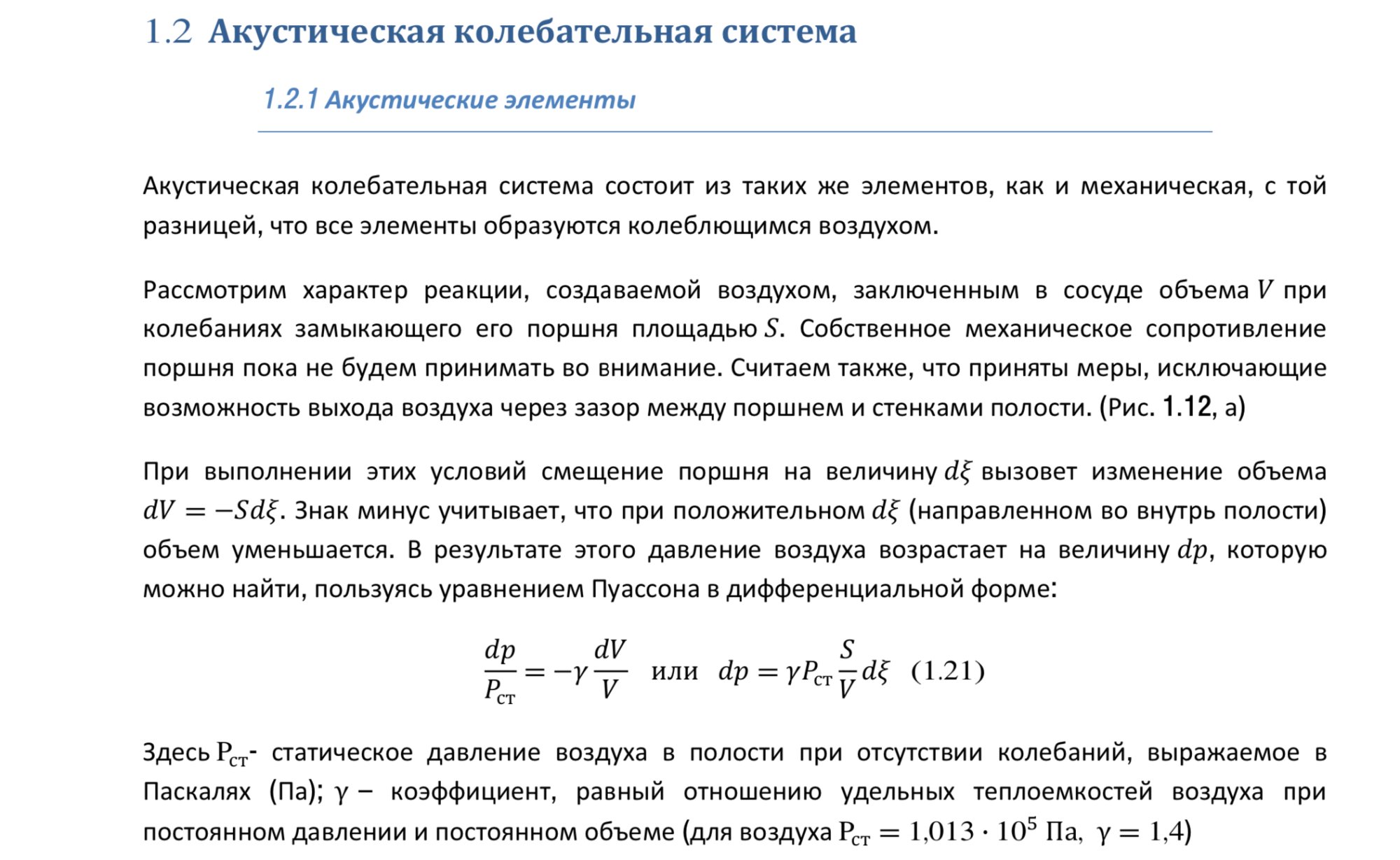
Как сторонник теории акустического близкодействия (и одновременно "основоположник" теории корпускулярно-волнового дуализма в квантовой акустике), хочу привести такой (неуместный) пример на тему движения воздуха в ЗЯ: представим себе длинную(!) трубу (длиной l), заполненную плохо сжимаемой жидкостью, напр., пивом. Имеется источник, создающий давление и вентиль после источника (la sorgente -- источник). Открываем (пусть быстро) вентиль -- и по трубе начинает распространяться волна давления со скоростью звука (v), присущей данной среде. Почти одновременно с этим (через время T=l/v) из трубы в канистру потекло наше пиво, но та часть более свежего пива, которая была вблизи вентиля, дойдёт до нашей канистры через значительно большее время. Теперь про ЗЯ -- диффузор идет от нас (сжимает воздух) -- значит, появилась область избыточного давления, о которой задняя стенка (да и другие стенки) ещё ничего не знают. Возмущение в среде со звуковой скоростью около "343 погонных метра в сек" побежало во все стороны и треснулось лбом о стенки ЗЯ, изменив свою фазу (и акустический спин) на 180 градусов, породив обрано-паразитную волну. Но мы говорим про область низких частот (больших длин волн), при которых граничные условия возбуждения стоячих волн не соблюдаются (малы размеры ящика -- и звуку там тесно), то есть в ЗЯ на этих частотах стоячих волн нет. Про набор собственных частот (их слишком много) такого ящика мы сейчас пока не говорим. Околодиффузорное смещение пограничного слоя воздуха я категорически не отвергаю.​
Тут же какое дело. В теории - звуковая волна, есть отклик среды на возмущение.
Динамик воздействует на среду (воздух), среда (воздух) противодействует и выдает реакцию на перемещение в виде волны.
Э
 
Тут же какое дело. В теории - звуковая волна, есть отклик среды на возмущение.
Такая формулировка натягивается на любую волну, хоть гравитационную, хоть электромагнитную, хоть акустическую. _da
 
По мне ФИ хорош только тем, что на частоте резонанса амплитуда подвески динамика невелика. У ЗЯ на той же частоте для получения того же звукового давления требуется гораздо большая амплитуда от диффузора. Неравномерность АЧХ меня не волнует ни коим образом. Всякая "быстрота" баса тоже такое себе... что-то неопределенно-виртуальное. И с чем это надо есть, никто не знает, хоть разговоров на эту тему выше крыши. Если судить по форме импульса, я что-то особенной разницы между ФИ и ЗЯ не заметил. Хотя конечно... умом я разницу понимаю. Наверное неправильно измерял. Я ж говорил, измерения на НЧ занятие тухлое и бестолковое.
Можно два НЧ динамика в лабиринт пристроить --​
Тут же какое дело. В теории - звуковая волна, есть отклик среды на возмущение.
Динамик воздействует на среду (воздух), среда (воздух) противодействует и выдает реакцию на перемещение в виде волны.
Э
Эх, "лутчше" бы Вы это не говорили -- кольчатый кишечно-полосный (не полосТной!) червь аудиосомнения уже вреднился в мой лимитотрофный "моск", но чуток до не0кортекса не добрался! А дело вот в чем -- недавно всесторонне исследовал Philips0идно-фазоинверторные АС одноименной фирмы. Подавал на АС разные сигналы околозвуковой частоты (не путать с "сачтотой" и "кепстральным временем"). Обнаружил (к своему удивлению), что труба ФИ выдувает из себя и вдувает обратно заметные потоки воздуха, издавая бубнящие звуки колебательного характера. Краем (правого) уха понял, что это и есть дуализм, о котором мне давно тут твердят: внутри АС бушуют воздушные вихри (в виде масс воздуха) от динамика и, вырываясь через трубу ФИ, вихри сразу превращаются (почти на срезе сопла) в звуковые волны! Это примерно как электрон в атоме, болтаясь по (не)своей орбитали, превращется в заряженный фотон при случайном сходе со своей нормальной "орбиты" на "орбиту" с меньшим радиусом. Про это ещё Максим Планк говорил, но ему не верили. Был электрон частицей -- а стал световой волной. {Кстати, большие Планковские часы, отмеряющие планковское время с момента Большого взрыва, недавно сломались.} А вывод я сделал такой: внутри АС -- только потоки воздуха, а снаружи -- волна акустическая (на НЧ ещё и сферическая, если АС сделаны в виде сферы), почти волна Де Бройля (помните знаменитые бройлерные куры?).​
 
Последнее редактирование:
Можно два НЧ динамика в лабиринт пристроить --

Эх, "лутчше" бы Вы это не говорили -- кольчатый кишечно-полосный (не полосТной!) червь аудиосомнения уже вреднился в мой лимитотрофный "моск", но чуток до не0кортекса не добрался! А дело вот в чем -- недавно всесторонне исследовал Philips0идно-фазоинверторные АС одноименной фирмы. Подавал на АС разные сигналы околозвуковой частоты (не путать с "сачтотой" и "кепстральным временем"). Обнаружил (к своему удивлению), что труба ФИ выдувает из себя и вдувает обратно заметные потоки воздуха, издавая бубнящие звуки колебательного характера. Краем (правого) уха понял, что это и есть дуализм, о котором мне давно тут твердят: внутри АС бушуют воздушные вихри (в виде масс воздуха) от динамика и, вырываясь через трубу ФИ, вихри сразу превращаются (почти на срезе сопла) в звуковые волны! Это примерно как электрон в атоме, болтаясь по (не)своей орбитали, превращется в заряженный фотон при случайном сходе со своей нормальной "орбиты" на "орбиту" с меньшим радиусом. Про это ещё Максим Планк говорил, но ему не верили. Был электрон частицей -- а стал световой волной. {Кстати, большие Планковские часы, отмеряющие планковское время с момента Большого взрыва, недавно сломались.} А вывод я сделал такой: внутри АС -- только потоки воздуха, а снаружи -- волна акустическая (на НЧ ещё и сферическая, если АС сделаны в виде сферы), почти волна Де Бройля (помните знаменитые бройлерные куры?).​
IMG_0031.jpeg

IMG_0029.jpeg

IMG_0030.jpeg
 
Приветствую Вас! Это видимо "доисторическое" определение -- сделано на заре заката Эпохи Возрождения и золотого звукового Сечения.
Предлагаю (после настойки для улучшения слуха) более современное определение звуковой волны, которое базируется на представлении перемещения воздушных масс: звук -- это движение массы воздуха, заключенного в кубоид с ребром в один погонный метр, и движущейся (пусть синусоидально) со скоростью 343 м/c в чистом и свежем воздухе над уровнем моря в условиях стандартной атмосферы. :cool:
Это помирит сторонников и поклонников "перемещения звука" внутри закрытых АС с теми, кто считает иначе.​
 
Последнее редактирование:
Так и не понял, система с отключенными ФИ в режиме ПИ, как себя показала?
 
Так и не понял, система с отключенными ФИ в режиме ПИ, как себя показала?
Показала, как и положено системе с ПИ. График импеданса был показан. В силу того, что изначально такая система не планировалась, и соответственно не расчитывалась, дальнейшие потуги были бессмысленны.
 
Вернулся из отпуска. Возвращаюсь к теме.
Итак, порты были перенесены на наружную сторону колонки, чтобы легче ставить эксперименты.
Микрофон вставлен в одну из труб. Снята АЧХ.
IMG_20240707_144626.jpg
1.png

Кардинально ничего не поменялось.
Далее я буду вносить изменения и снимать АЧХ. На всех остальных графиках красным цветом референсная АЧХ (изначальная). На ее фоне будут показаны АЧХи при каких-то изменениях. Будет видно на фотках и на надписи графиков.

IMG_20240707_144711.jpg
2.png


IMG_20240707_144748.jpg
3.png


IMG_20240707_145517.jpg
4.png

Далее без фоток...

5.png
6.png
7.png
8.png


Короче, мало что понятно... Понятно, что заполнение ящика демпфирующим материалом как-то снижает выбросы на высокой частоте. Но первый выброс все равно остается, слегка меняется его частота. Демпфирование трубы тоже мало что дает.
Кто что посоветует? Что еще попробовать? Самое главное, уровни этого пролезания ВЧ какие здоровые!
 

Вложения

  • IMG_20240707_144646.jpg
    IMG_20240707_144646.jpg
    309 KB · Просмотры: 96
  • 2.png
    2.png
    97.1 KB · Просмотры: 90
Вернулся из отпуска. Возвращаюсь к теме.
Итак, порты были перенесены на наружную сторону колонки, чтобы легче ставить эксперименты.
Микрофон вставлен в одну из труб. Снята АЧХ.
Посмотреть вложение 103568 Посмотреть вложение 103569
Кардинально ничего не поменялось.
Далее я буду вносить изменения и снимать АЧХ. На всех остальных графиках красным цветом референсная АЧХ (изначальная). На ее фоне будут показаны АЧХи при каких-то изменениях. Будет видно на фотках и на надписи графиков.

Посмотреть вложение 103576 Посмотреть вложение 103577

Посмотреть вложение 103578 Посмотреть вложение 103579

Посмотреть вложение 103585 Посмотреть вложение 103580
Далее без фоток...

Посмотреть вложение 103581 Посмотреть вложение 103582 Посмотреть вложение 103583 Посмотреть вложение 103584

Короче, мало что понятно... Понятно, что заполнение ящика демпфирующим материалом как-то снижает выбросы на высокой частоте. Но первый выброс все равно остается, слегка меняется его частота. Демпфирование трубы тоже мало что дает.
Кто что посоветует? Что еще попробовать? Самое главное, уровни этого пролезания ВЧ какие здоровые!
С какой целью микрофон засунут вовнутрь ФИ?
Что там измеряется? То, что это не АЧХ 100%.
 
Кто что посоветует? Что еще попробовать? Самое главное, уровни этого пролезания ВЧ какие здоровые!
Вот здесь: https://ldsound.club/threads/technics-sb-660-chto-vnutri.2762/#post-305664
В последнем сообщении я "разоткровенничался: "
Данная акустика продолжает меня удивлять! И небольшое отступление: В какой-то из тем "рвали душу" о вое и визге из труб ФИ. Кто-то не понимал зачем гнут трубы этих самых ФИ. Так вот....
Из трубы ФИ этих АС нет излучения средних частот!!! Ни на какой мощности. Нет и всё тут. Хотя раздел НЧ/СЧ = 1500 Герц.
Чуть уши не стёр ерзая между НЧ динамиком и выходом ФИ обеих АС. 80 Герц (по наитию) как бы есть, а выше нет. Ещё не вскрывал. Может ФИ загнут как поросячий хрен. А может, может, может..."
Все впечатления конечно не подтверждены микрофонными доказательствами. Когда вскрою - обязательно в той теме отпишусь как там с трубой устроено.
P.S. Кстати у акустики: "JVC SK-700" из трубы тоже ничего такого подозрительного не лезло. А там картонная труба ФИ была склеена из двух частей под 90 градусов.
 
Последнее редактирование:
Все впечатления конечно не подтверждены микрофонными доказательствами.
Игорь, это самое печальное. Слуховой аппарат человека очень индивидуален и разброс его АЧХ крайне велик! "Одному нравится арбуз, а другому свиной хрящик" ;)

Решил протестировать колонку на тот же предмет одного моего старого проекта, звук которой мне вроде нравился. Привез сегодня с дачи (дома хранить такую хрень - жить негде будет).
IMG_20240708_224647.jpg
старый проект.png

Ну не сказать, что тоже самое, но очень похоже. Хотя и объем другой и динамик другой. Да нет, вроде получше будет. Но здесь фазоинвертор более полноценный, и суммарная АЧХ линейна, начиная с 40 Гц.
Вот она:
АЧХ старой колонки.png

Подумал-подумал, решил и фазу показать...
АЧХ и ФЧХ старой колонки.png

Как вам фаза? Быстрый бас или медленный? smile_27 Частоту сопряжения динамиков видите? А она есть! Кто угадает, какая она?
 
Последнее редактирование:
суммарная АЧХ линейна, начиная с 40 Гц.
Если клетку изменить на 40Дб - будет еще линейнее.

Если серьезно - тональный баланс по такому графику не виден, а его нужно смотреть до 1,5Дб (по полосам, а не по рогам и оврагам)
 
Если клетку изменить на 40Дб - будет еще линейнее.

Если серьезно - тональный баланс по такому графику не виден, а его нужно смотреть до 1,5Дб (по полосам, а не по рогам и оврагам)
О, уже 50Дб на клетку! Чего там, даешь 100!
Эх, я так и думал. Не на те графики будете смотреть, на которые надо. Я ж тут про паразитные излучения дыркой порта, да и не про те колонки вовсе. Эти гробы - давно на свалке истории.
 
Не на те графики будете смотреть, на которые надо.
Какие выложили - на те и смотрим.
Кстати, если "гробы" дополнить КНИ и внеосевыми АЧХ - можно выставлять на продажу как аудиофилию, немного инфоцыганщины и айда.
 
Слова из песни вспомнились. "Ежик резиновый в шляпе малиновой с дырочкой в правом боку". "Ежик резиновый шел и посвистывал дырочкой в правом боку".
 
Подумал-подумал, решил и фазу показать...
Это программно рассчитанная фаза, а не измеренная.
Не на те графики будете смотреть, на которые надо.
Ну а что там смотреть? Ну не велика новость что у трубы есть свой резонанс, и что у коробки АС есть свои резонансы, да и то что звук легко проходит сквозь отверстия в стенке, тоже не новость. Хотите избавится от горбов в фазике, решайте проблему в корне - не подавайте в фазик частоты которые вы не хотите видеть на его выходе, либо убирайте фазик, сделать ЗЯ и не морочить себе голову. Все остальные пути это полумеры которые не дадут вам искомого результата. Я вам скажу по большому секрету то, что 99% музыки не содержат в себе частот 40Гц, т.е. если АС будет пахать от 50-60Гц это мало чем повлияет на общее восприятие повседневной музыки.
 
Ну а что там смотреть? Ну не велика новость что у трубы есть свой резонанс, и что у коробки АС есть свои резонансы, да и то что звук легко проходит сквозь отв
Все это так... Да. И все это знают. Да. Даже я. Но... Как вы не понимаете?! Я ж колонки не на продажу делаю. Кто-то тут что-то делает на продажу, кроме ДР? Этим на жисть не заработаешь, если конечно вы не владелец раскрученной фирмы. Я по жизни занимаюсь совсем другим и у меня, спасибо работодателю, достойная зарплата. Сейчас вообще скажу крамолу... делаю даже не для того, чтобы послушать, скорее отслушать. Все! После этого колонка становится неинтересной. Мне интересен сам процесс. Что вам больше всего нравится в общении с другим полом? Процесс или результат? Вот и мне тоже.

Я вам скажу по большому секрету то, что 99% музыки не содержат в себе частот 40Гц
Может и так, но мне почему-то попадается этот самый 1%, и я хорошо слышу эти частоты, и расстраиваюсь если не слышу.
 
Мне интересен сам процесс.
Это я уже понял. И не порицаю вас и ваши действия, на оборот, мне интересно смотреть на ваши измерения которые в очередной раз показывают мне то, что не просто так делают трёхполсоки, и если человек хочет поиметь проблем на свою голову, то ему нужно собирать двухполоску с фазиком. smile_27
По сути вы накапливаете свой опыт который нужен лично вам.

Может и так, но мне почему-то попадается этот самый 1%, и я хорошо слышу эти частоты, и расстраиваюсь если не слышу.
Мне в этом плане повезло больше. У меня 99,9% музыки без 40Гц, и я не особо слышу этот диапазон, точнее мне он не особо то и нужен в музыке, я в музыке люблю СЧ и ВЧ диапазон, в нём 99% всей музыкальной инфы, ну и верха НЧ диапазона т.е. 100-300Гц мне хватает что бы вообще не ощущать недостаток НЧ в музыке. Хотя я в своей АС и вывел 40Гц в полочку, но я это сделал просто для красоты глаз, и не более того.
 
Мне интересен сам процесс.
Внутренний объём у данной, экспериментальной акустики какой? Может попробуете спиральный ФИ? Прямой, без всяких изгибов. Внутри типа шнека из эластичного материала. Сечение фактически не отбирает, а вот в зависимости от количества оборотов шнека происходит увеличение длины трубы. И помимо этого, снижает прохождение так Вами ненавидимых СЧ.
 
Подумал-подумал, решил и фазу показать...
Посмотреть вложение 103698
Как вам фаза? Быстрый бас или медленный? smile_27 Частоту сопряжения динамиков видите? А она есть! Кто угадает, какая она?

Фаза расчётная из АЧХ. А вот реально измеренную было бы интересно увидеть. Там и видно было бы частоту сопряжения динамиков и насколько быстр бас.
 
Фаза расчётная из АЧХ. А вот реально измеренную было бы интересно увидеть. Там и видно было бы частоту сопряжения динамиков и насколько быстр бас.
Ну это в другой теме и потом, как-нибудь. Проект закончен и положен на полку. Если будет желание, пойдет на разборку. Динамики в другие проекты (они хорошие), ящик - под картошку.
 
Ну это в другой теме и потом, как-нибудь. Проект закончен и положен на полку. Если будет желание, пойдет на разборку. Динамики в другие проекты (они хорошие), ящик - под картошку.
На разборку жалко.
Выглядят очень даже не плохо.
 

Zandy, внутренние размеры корпуса есть возможность написать? Как понимаю доступ к чертежам появился. Там глядишь и выяснится причина торчка на 600 гц​

 

Статистика форума

Темы
3,301
Сообщения
262,622
Пользователи
2,544
Новый пользователь
vlad'mir
Назад
Сверху Снизу