Германиевые УНЧ

АВК

2 ранг
Регистрация
13 Ноя 2023
Сообщения
827
Реакции
63
Репутация
11
Возраст
67
Город
культурная столица Поволжья
Имя
дядя АЛЕКС
П701 - П306
слаДкая парочка :)
 

Григорий

3 ранг
Регистрация
9 Июн 2023
Сообщения
258
Реакции
49
Репутация
10
Страна
Россия
Город
Курган
Имя
Григорий

A-1

1 ранг
Регистрация
25 Июн 2020
Сообщения
1,132
Реакции
120
Репутация
31
Страна
Россия
Имя
Александр
Копайте глибше. Вироби, в яких були підсилювачі з виходом на ГЕ, випускались масово в Європі до початку 70-х років минулого сторічча. Ось яскравий приклад. Правда, всього лише 2*15 Вт.I'm_sorry
Непонятно а это ответ на что?
То что век германиевых транзисторов в hi-fi - это просто эпизод, тут вроде сложно как-то оспаривать.
Просто технологии поменялись,пришёл кремний, компрессионные динамики
 

vitamir

1 ранг
Регистрация
2 Янв 2021
Сообщения
2,115
Реакции
1,332
Репутация
71
Возраст
63
Страна
Україна
Город
Київ
Имя
Віталій
Непонятно а это ответ на что?
То что век германиевых транзисторов в hi-fi - это просто эпизод, тут вроде сложно как-то оспаривать.
Просто технологии поменялись,пришёл кремний, компрессионные динамики
Якщо дуже потрібно, ще і сьогодні такі апарати зі справжнім германієм на виході іноді зустрічаються на вторинному ринку.
 

юан8

1 ранг
Регистрация
9 Мар 2024
Сообщения
3,219
Реакции
768
Репутация
51
Страна
РФ
Город
Санкт-Петербург
Имя
Юрий
Предупреждений
2

Святослав_

1 ранг
Регистрация
10 Июн 2021
Сообщения
7,386
Реакции
3,809
Репутация
167
Страна
Україна
Город
Бердянськ
Предупреждений
1
...так что эта вечная лапша на уши про германиевые транзисторы легко фильтруется
Вы просто не в теме. Не знаете, и знать не хотите, чем отличаются германиевые биполярнве транзисторы от кремниевых биполярных.
Вы просто невежда, но в это не одиноки, таких здесь и не только здесь - большинство.
 

юан8

1 ранг
Регистрация
9 Мар 2024
Сообщения
3,219
Реакции
768
Репутация
51
Страна
РФ
Город
Санкт-Петербург
Имя
Юрий
Предупреждений
2
Они не лучше комплементарной мотороллы,как бы не хотелось
 

Святослав_

1 ранг
Регистрация
10 Июн 2021
Сообщения
7,386
Реакции
3,809
Репутация
167
Страна
Україна
Город
Бердянськ
Предупреждений
1
Вы тоже невежда в этом вопросе. С чисто голословным утверждением.
Забавно, что в германиевой теме активнее всего тусуются противники этой темы.

В принцЫпе, можно собрать усилитель чисто на сплавном кремнии.
 
Регистрация
12 Ноя 2019
Сообщения
28,311
Реакции
13,622
Репутация
395

A-1

1 ранг
Регистрация
25 Июн 2020
Сообщения
1,132
Реакции
120
Репутация
31
Страна
Россия
Имя
Александр
Вы просто не в теме. Не знаете, и знать не хотите, чем отличаются германиевые биполярнве транзисторы от кремниевых биполярных.
Вы просто невежда, но в это не одиноки, таких здесь и не только здесь - большинство.
Многие знания долгие печали
Зато и контрабас без прокладки в виде микрофона услышать могу и все известные инструменты. Без меломанских словечек про сцену, воздух, микродинамику, а просто и обыденно в рабочей обстановке.
 

Святослав_

1 ранг
Регистрация
10 Июн 2021
Сообщения
7,386
Реакции
3,809
Репутация
167
Страна
Україна
Город
Бердянськ
Предупреждений
1
Тут похоже начало какого то очередного бессмысленного холивара
Ну так не заводите его, и не бросайтесь пустопорожними утверждениями.
В теме все сказано о преимуществах и недостатках германия.
Надо только внимательно почитать тему, и вникнуть в суть вопроса.
 

A-1

1 ранг
Регистрация
25 Июн 2020
Сообщения
1,132
Реакции
120
Репутация
31
Страна
Россия
Имя
Александр
Ну так не заводите его, и не бросайтесь пустопорожними утверждениями.
В теме все сказано о преимуществах и недостатках германия.
Надо только внимательно почитать тему, и вникнуть в суть вопроса.

Не пойму предмет спора
Нынче все есть и есть огромный выбор из любых доступных усилителей на всех возможных компонентах из всех эпох.
И в жизни все эти варианты поочередно встречаются.
И дешёвый d класс и серьезный ламповый американец и букет германиевых усилителей
И множество tda AB класса.
А апелляции к личности с выражениями "невежа", "пустопорожние" это вы уж сами со своими нервами решайте. Тут зачем всем об своих проблемах кричать?
 

Динозавр

1 ранг
Регистрация
31 Янв 2023
Сообщения
2,949
Реакции
872
Репутация
52
Страна
Россия
Город
станица Пашковская
Имя
Александр
Предупреждений
3
ще і сьогодні такі апарати зі справжнім германієм на виході іноді зустрічаються на вторинному ринку.
Под них был сделан европейский стандарт бытовой HiFi DIN45500: 10 вт\Кг=1% :)
Многие любительские были лучше. Американские кремниевые (RCA) были и мощнее, и лучше (Б.Локанти))).
Потом и японцы подтянулись...
 

Святослав_

1 ранг
Регистрация
10 Июн 2021
Сообщения
7,386
Реакции
3,809
Репутация
167
Страна
Україна
Город
Бердянськ
Предупреждений
1
Стандарт как раз подтверждает, что 1% для германия не критичен, этот процент не заметен.
А апелляции к личности с выражениями "невежа", "пустопорожние" это вы уж сами со своими нервами решайте. Тут зачем всем об своих проблемах кричать?
Все могут видеть, с кем имеют дело, и у кого именно проблемы.
 

Динозавр

1 ранг
Регистрация
31 Янв 2023
Сообщения
2,949
Реакции
872
Репутация
52
Страна
Россия
Город
станица Пашковская
Имя
Александр
Предупреждений
3
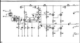
Из "В контакте" для низкобеттных транзисторов. Первыми в "тройке" можно использовать кремний:
 

Вложения

  • M7jljv25jto.jpg
    M7jljv25jto.jpg
    76.2 KB · Просмотры: 133
Регистрация
12 Ноя 2019
Сообщения
28,311
Реакции
13,622
Репутация
395
Из "В контакте" для низкобеттных транзисторов. Первыми в "тройке" можно использовать кремний:
Есть сомнения в устойчивости подобной схемы , с тормозным МП37 на входе , тройкой на выходе с не шустрыми комплементарами. И полное отсутствие корректирующих емкостей.
По этой причине отказался в схеме Худа на 813-х от германиевого мп10Б на входе.
 

Григорий

3 ранг
Регистрация
9 Июн 2023
Сообщения
258
Реакции
49
Репутация
10
Страна
Россия
Город
Курган
Имя
Григорий
Из "В контакте" для низкобеттных транзисторов. Первыми в "тройке" можно использовать кремний:
Раньше вы предложили схему ВК поинтереснее , конечно с переводом на PNP транзисторы
германий от кремния.jpg

Раньше вы предложили схему ВК поинтереснее , конечно с переводом на PNP транзисторы
или вот :
2025-03-02_12-00-29.png
 

Вложения

  • ля германия несимм.asc
    1.9 KB · Просмотры: 34
Последнее редактирование модератором:
Регистрация
12 Ноя 2019
Сообщения
28,311
Реакции
13,622
Репутация
395

юан8

1 ранг
Регистрация
9 Мар 2024
Сообщения
3,219
Реакции
768
Репутация
51
Страна
РФ
Город
Санкт-Петербург
Имя
Юрий
Предупреждений
2
Проще буфер однотактный в классе А поставить перед двойкой,у него входное постоянно,что хорошо для УНа и проще скорректировать
 

Григорий

3 ранг
Регистрация
9 Июн 2023
Сообщения
258
Реакции
49
Репутация
10
Страна
Россия
Город
Курган
Имя
Григорий
Проще умощнить драйвер с двойками на выходе, чем гирлянды городить.
Если есть желание отказаться от квази , то есть решения.
Раньше транзисторов было мало и дорого ,а времени много .Сейчас наоборот. Для германия на первом месте - термостабилизация ,что я и предложил ,а двойка или тройка на выходе - личные предпочтения, обоснования ,заблуждения и тд
 
Регистрация
12 Ноя 2019
Сообщения
28,311
Реакции
13,622
Репутация
395
Раньше транзисторов было мало и дорого ,а времени много .Сейчас наоборот. Для германия на первом месте - термостабилизация ,что я и предложил ,а двойка или тройка на выходе - личные предпочтения, обоснования ,заблуждения и тд
Про термостабилизацию знаю не по наслышке, все так.
Схемы квазикомплементарные на всяком мусоре типа мп40-мп37 оставили жалкое впечатление. А другого получше как бы не создано.
 

Григорий

3 ранг
Регистрация
9 Июн 2023
Сообщения
258
Реакции
49
Репутация
10
Страна
Россия
Город
Курган
Имя
Григорий
Про термостабилизацию знаю не по наслышке, все так.
Схемы квазикомплементарные на всяком мусоре типа мп40-мп37 оставили жалкое впечатление. А другого получше как бы не создано.
ГТ3хх-вместо МП - сейчас не роскошь ,не хватает высоковольтности - каскод в помощь.Непонятна только возня с мусором типа П 2хх
 
Регистрация
12 Ноя 2019
Сообщения
28,311
Реакции
13,622
Репутация
395
ГТ3хх-вместо МП - сейчас не роскошь ,не хватает высоковольтности - каскод в помощь.Непонятна только возня с мусором типа П 2хх
Идея с каскодом верная. Не пробовал. Насчет П2*** даже не задумываюсь, просто не применяю их. когда есть и наши и импортные достойнее этого уныния.
Разницу в звучании услышал еще студентом, когда собрал на добытых П605-х усилитель из Радива за 1968 год.
 

Динозавр

1 ранг
Регистрация
31 Янв 2023
Сообщения
2,949
Реакции
872
Репутация
52
Страна
Россия
Город
станица Пашковская
Имя
Александр
Предупреждений
3

Вложения

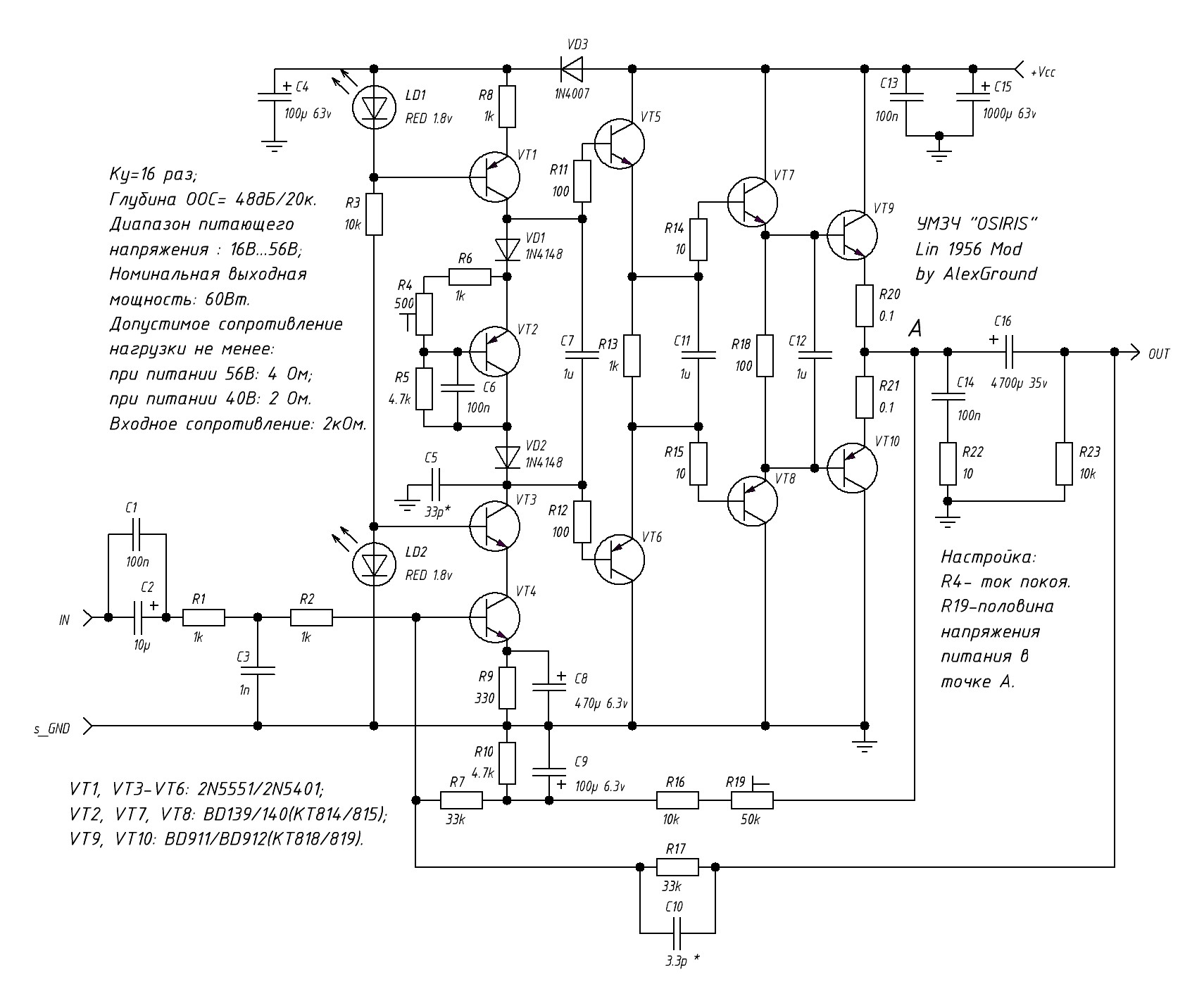
  • OSIRIS_by_AG.jpg
    OSIRIS_by_AG.jpg
    271.1 KB · Просмотры: 123
Регистрация
17 Май 2024
Сообщения
384
Реакции
419
Репутация
21
Возраст
63
Страна
Россия
Город
Бердск
Имя
Владимир
Предупреждений
2

Святослав_

1 ранг
Регистрация
10 Июн 2021
Сообщения
7,386
Реакции
3,809
Репутация
167
Страна
Україна
Город
Бердянськ
Предупреждений
1
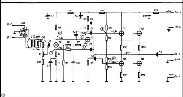
"Великоскрепному" и немецкий стандарт уже не угодил. )))
Есть гибридные лампово-транзисторные, а есть гибридные германиево-кремниевые (хотя бы один германиевый)))
А есть гибридные лампово-кремниево-германиевые:
Гібридний_підсилювач_.png
 

Динозавр

1 ранг
Регистрация
31 Янв 2023
Сообщения
2,949
Реакции
872
Репутация
52
Страна
Россия
Город
станица Пашковская
Имя
Александр
Предупреждений
3
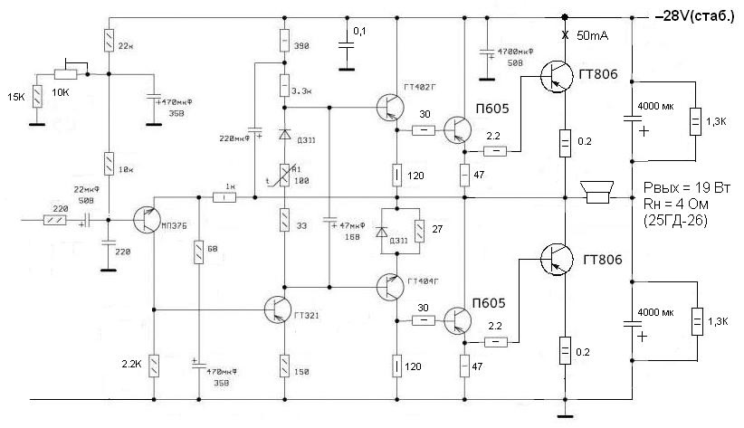
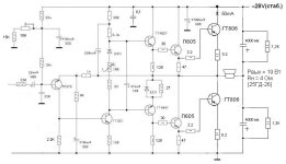
Вперёд в 60е - хотели хермания (венгерия), получите 2 вт и не особо шумите. К нему 16 омные ширики BEAG и два автомобильных аккумулятора.
 

Вложения

  • S9GSq9XDMhEo_sQ16DYQJEzpdmflCbDZ6YEHKAZMYRYxCe-CnnfzAId_Jpqifas-AnDDun9wFn69HPXkkon0uOGg.jpg
    S9GSq9XDMhEo_sQ16DYQJEzpdmflCbDZ6YEHKAZMYRYxCe-CnnfzAId_Jpqifas-AnDDun9wFn69HPXkkon0uOGg.jpg
    60.8 KB · Просмотры: 86
  • hRCmrrbtgRUQpbfJb_XfvlwFjNPmtv0qK254g8zuEqNfgDd5hoDgwb4qBw-XEBhtaIe5dqO4IZQqf0K-yvNuIrHH.jpg
    hRCmrrbtgRUQpbfJb_XfvlwFjNPmtv0qK254g8zuEqNfgDd5hoDgwb4qBw-XEBhtaIe5dqO4IZQqf0K-yvNuIrHH.jpg
    80 KB · Просмотры: 84
  • HTjiU89PReg.jpg
    HTjiU89PReg.jpg
    177.1 KB · Просмотры: 78
Последнее редактирование:

NEULO

1 ранг
Регистрация
14 Июл 2019
Сообщения
3,842
Реакции
1,959
Репутация
93
Возраст
52
Страна
Россия
Город
Одинцово
Предупреждений
4

Алексей1

2 ранг
Регистрация
20 Дек 2022
Сообщения
964
Реакции
717
Репутация
40
Предупреждений
12
У патефона-то как раз заметны, потомушто у него акустическая система нелинейных искажений не даёт
 

Статистика форума

Темы
3,095
Сообщения
236,206
Пользователи
2,388
Новый пользователь
AlexxxV
Сверху Снизу