Германиевые УНЧ

Германий своим звучанием отличается от скучного и сухого звука песка обычных кремниевых усилков
Значит я делаю- необычные. Потому что никакого песка там нет, да и вообще непонятно что имеется ввиду.
А то крутят пальцами с УНЧ ,у которых нули после запятой
Крутим крутим, ещё как крутим. А АС у нас у всех обязательно гавно ибо:
людям с нормальной психикой
а у нас стало быть у всех- ненормальная.
Я всё верно расшифровал? А то с телефона знаете ли неудобно, особенно с ненормальной психикой и усилком на столе который три нуля после запятой имеет. Пришлось до компа ползти, тут уж кое как, несмотря на ненормальную психику то, смог написать. И такую херню , навроде вашей, здесь постят через день. А когда мы пришли немножко обсудить германиевые усилки так сразу да какие вы гады, припёрлися нашу тему, насрали в наш песочек, да лохов ушастых на деньги мешаете разводить.
 
у твоего кремния не намного лучше без оос
немножко получше. Правда это не самый лучший образец да и выходное напряжение повыше при замерах.
1717174727427.png
Какие там знакомые графики от товарища Мовинга с форума Мантрида. Как же как же, знаком да. :unsure:
 
со стабилизацией давно порешали вот так
 

Вложения

  • эконом А КЛАСС ГЕРМУПР777.jpg
    эконом А КЛАСС ГЕРМУПР777.jpg
    203.5 KB · Просмотры: 298
  • эконом А КЛАСС ГЕРМУПР1.jpg
    эконом А КЛАСС ГЕРМУПР1.jpg
    181.1 KB · Просмотры: 525
Понятно, но прп-структур я там не увидел. Из перечня претензий к германцам:
1. Чо с обратным током? Единицы микроампер исходно: от 30 до 500 мкА?
Посмотреть вложение 99265
И вы лепите это в усь? Серьёзно?
2. Чо с динамикой обратного тока от температуры? Она необратима: ток только растёт.
3. Чо с динамикой обратного тока от токовых перегрузок? Она необратима: ток только растёт. Вплоть до полной потери управляемости транзистором извне: а зачем? Свой Iкбо есть: 500 мкА, по паспорту.
Обращаем внимание: ни один примитив из германия токовых защит не содержит в принципе, ибо был сделан во времена повальной тупости с невежеством: как это - поставить ДАРОМ два транзистора?
4. Чо с Укэ? Оно нииизенькое: 30 В, ещё и множится на Кзапаса 0,7 = 21 В, по 10 В в плечо, что на 4 Ома нагрузки минус 1,6 В насыщения даёт нам порядка 10 Вт - и край. Слушать придётся на малой тяге, иначе - клип и белый дым.

И вам самим ото не противно на таком фуфле уси лепить? Что вы получаете в обмен на установку транзисторов 88-го года? Звук с 3% искажений?
Посмотреть вложение 99264

Да их должно быть видно на осциллографе! Вы чо там, угораете?
Я от вас угораю...
У таких и Квт-ная техника дымок пустит...
Может хватит бредить...

Люди используют ГТС609 для звука и довольны , если нужно для больших токов ,то можно по простому и радиатор заделать . При рассеиваемой мощности не более 0,5Вт вполне корпуса хватает.
применение ГТС609.jpg гтс609-радиатор.jpg

Умиляют меня такие субъекты ...
Продолжайте народ тут дальше смешить своими портянками ни о чём ...
Вы мне больше не интересны...
 
Почистили тему, надеюсь Юана и Виктора не банили, хорошие люди немного нервные. Уже высказывал своё мнение про звучание систем, в детстве слушал Ригонду-102 волшебные воспоминания, потом Маяк-202, он весь германиевый, первые опыты усилители германиевые динамики ШП, звук завораживающий, потом 80-90-е, что-то делал, что-то покупал звука не было, работал времени не хватало и вот сейчас сделал хороший ОООС-й усилитель (колонки оптима-СЕ и монитор -аудио бронз) и услышал тот самый звук, приятный и хороший, может есть истина у обоих оппонентов
 
Последнее редактирование:
1717227849607.png

1717227985549.png

РИХТОВАТЬ И РИХТОВАТЬ, ЭТО ТАК - КУДА СТРЕМИТЬСЯ НАДО.
Худ, Квод не может? Мимо, туда где находились - в обиженке (и при 20К транзисторы горят)
 
Сюда- точно ненадо.
 
Посмотреть вложение 99355
Посмотреть вложение 99356
РИХТОВАТЬ И РИХТОВАТЬ, ЭТО ТАК - КУДА СТРЕМИТЬСЯ НАДО.
Худ, Квод не может? Мимо, туда где находились - в обиженке (и при 20К транзисторы горят)
Луб, ты просто схемотехнический гигант. Открываем транзистор U1, открываются Q5, Q8. Сквозной ток, синий дым.
 
scale_2400.png
увидел нечто подобное веге и подумал если взять один канал веги 101 и подать туда 28-29вольт смогу ли я получить 10 Вт?
 
Влезу снова...
Кто тут в Теме говорил что звук с ГТ806 - "чюдо звук".
Не нужно громких слов про помойку...
У Германиевого усилка ,как и у кремниевого есть свои недостатки.

Германий своим звучанием отличается от скучного и сухого звука песка обычных кремниевых усилков ,как и отличается звучание лампового усилителя от других усилков.
Так что одним нравится звучание германиевых, другим кремниевых унч.
Сколько ушей ,столько может быть и мнений.
Но уши слушают АС ,которые подключены к усилкам.
Вот на что больше нужно обращать внимание.
А то крутят пальцами с УНЧ ,у которых нули после запятой ,а акустика гуано и к тому же с низкой чувствительностью ,что приводит к большей подводимой мощности от УНЧ .
В результате нули с УНЧ превращаются в пердёж - где уже не УНЧ ,а АС срёт по ушам.
Так что знатоки чтобы говорить про качество ...у вас должен быть не один только УНЧ ,а тандем УНЧ + АС .

Что касается некоторых не любви к Германию ,смогу сказать только одно...
Потуги по выявлению его бед пофиг народу ,ему наскучил скучный звук обычных УНЧ из песка ,ему сейчас подавай ,чтобы было подешевле.
В ближайшие дни еду за новой партией 1Т806 и 1Т813 ,людям с нормальной психикой большая моща не нужна ,достаточно с лихвой будет 1-2Вт с высокой чуйкой АС для стандартной комнаты и на природе.
За 30шт. отвалю 8$ .:)
Люди просят ...приходится уважить.
Чем мне нравится германии ... в портативном варианте (при напряжение менее 12-14В) ,при большей скорости нарастания(скорость электронов в германии выше чем в кремнии почти в 3 раза) и большего акустического кпд ,можно слушать достаточно громко АС с меньшей подводимой мощностью и вполне хорошим звучанием.
Нагрузочку лучше не менее 8 Ом иметь.

Германий был и будет , сейчас снова возвращаются к германию ,правда пока в оптоэлектронике ...вот это , действительно, уже чудо...кличут это Германан.
Я отметил, что германолюбы любят часто нести всякую ахинею о вещах в которых они разбираются как свинья в апельсинах.
Во первых подвижность носителей в германии выше чем в кремнии, но забывают указать - для материала с собственной проводимостью. При легировании материала подвижность носителей падает, причем чем выше концентрация примеси, тем ниже подвижность. Германиевые сплавные транзисторы это приборы с высоким уровнем концентрации примеси и как следствие с низкой подвижностью носителей. Это приводит к следующим последствиям - низкая граничная частота, низкие напряжения пробоя pn-переходов. Низкая точность геометрии структуры. Кремниевые транзисторы как правило планарные, выполнены с низкой концентрацией примесей, как следствий подвижность носителей близка к подвижности в материале с собственной проводимостью. Как следствие высокое быстродействие, высокие пробивные напряжения PN-переходов. Точная геометрия структуры транзистора обеспечивает как бонус высокую линейность. Нерастворимый в воде окисел обеспечивает низкие утечки по поверхности и как следствие стабильность параметров и низкие шумы.
Во вторых - разглагольствования о чувствительности АС, абсолютно не понимая откуда оная берется. Т.е. если АС высокочувствительная и малогабаритная значит у этой АС отсутствует возможность воспроизводить низшие частоты звукового диапазона. При расширения полосы излучения в сторону НЧ без увеличения габаритных размеров требуется увеличивать массу подвижной системы НЧ головки. А это приводит к снижению чувствительности и соответственно требованию повышенной выходной мощности. Парой ватт не обойдешься, если не хочешь слушать как усилитель будет подклиповывать на НЧ. АС с высокой чувствительностью и с низкой нижней граничной частотой обладает значительными габаритами.
 
Последнее редактирование:
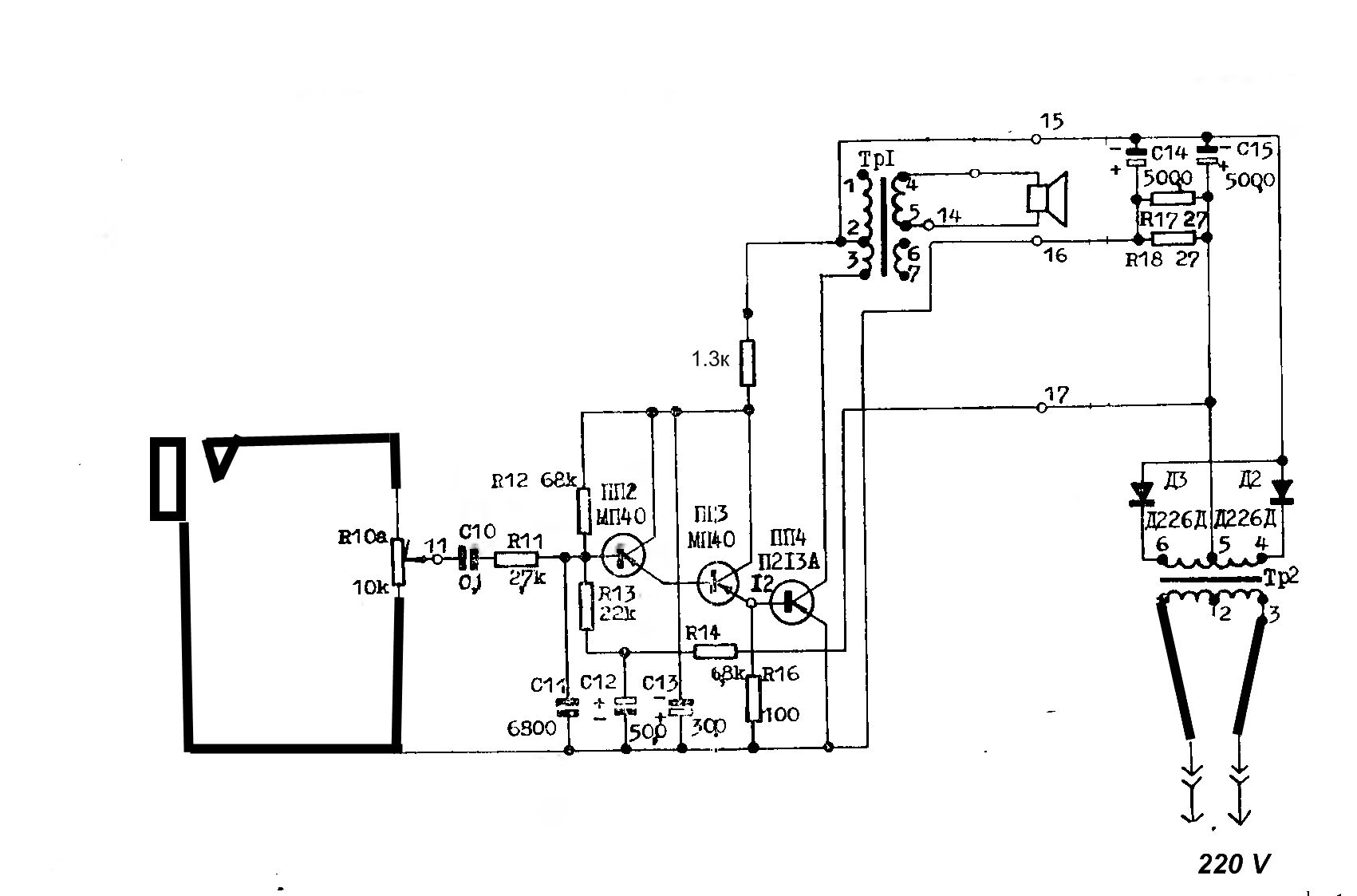
Разгадайте что на фото - от 220 идёт понижающий транс,который питает мотор ЭПУ а это что фонкорректор
?
 

Вложения

  • IMG_20240603_120554.jpg
    IMG_20240603_120554.jpg
    451.2 KB · Просмотры: 132
  • IMG_20240603_120539.jpg
    IMG_20240603_120539.jpg
    450.6 KB · Просмотры: 141
вот так соедините
две наружные обмотки вторички имеющие наибольшее омическое сопротивление параллельно соединить как я нарисовал будет меньше нагрев и падение,первичку на максимум(3и 4)

интересно было бы попробовать ввести местную широкополосную оос в выходном каскаде через голубой и зеленый резисторы,но это лишь идея,надо пробовать
Вот на основе туриста или. Концертный 3 такую бы
 
СССР педаль Полтава- фуз вау вибрато -все полярные электролиты замена на джамиконы
Вроде верха порезало на фузе.
по схеме фузз как построен на чем работает?
На КТ + гт ?
 

Вложения

  • IMG_20240626_224855.jpg
    IMG_20240626_224855.jpg
    381.8 KB · Просмотры: 167
  • IMG_20240626_224822.jpg
    IMG_20240626_224822.jpg
    362.6 KB · Просмотры: 527
  • 2kqgyo7ya4.jpg
    2kqgyo7ya4.jpg
    65.6 KB · Просмотры: 185
Концертный 304 запитал сначала от лития 12 вольт и вдруг пошел дымок от пыли и перестал работать темброблок
Где искать неисправность?
Предусилитель работает, тембра не регулируются.
Дымок шел вначале платы
 

Вложения

  • IMG_20240703_013039.jpg
    IMG_20240703_013039.jpg
    385.1 KB · Просмотры: 96
Это к экстрасенсам они помогут. _hm_

Может стоило в начале привести усилитель в порядок.
Может по делу есть что сказать?
Трололо

Он от 27 вольт как вжарил -очень громко и это без пищалки
 
Концертный 304 запитал сначала от лития 12 вольт и вдруг пошел дымок от пыли и перестал работать темброблок
Где искать неисправность?
Предусилитель работает, тембра не регулируются.
Дымок шел вначале платы
В башке своей поищи. Выкинь теперь плату нахрен, паяльник тоже выкинь и с форума удались.
Это как так ? А? От пыли говоришь. Ты даже плату почистить поленился. Охренеть. Радилюбитель.
Берёшь бутылку ацетона. Кисть. Сначала удаляешь пыль с платы кистью, потом моешь ацетоном и сушишь. Потом врубаешь лампу и смотришь что дымилось. Где искать. В жопе.
 
по делу есть что сказать?
Что-то сгорело:(
Или дорожка, или резистор, или транзистор (там, где не работает). Вангую, что пробило электролит по питанию преда, и мог сгореть резистор к нему.
 

Статистика форума

Темы
3,309
Сообщения
264,133
Пользователи
2,548
Новый пользователь
Александр Н.
Назад
Сверху Снизу