Германиевые УНЧ

Сделайте "Чёрный холодильник"- ИМС+квазикомплементарный каскад 402\404 и 215. Какой там КНИ, я не видел:)
На ОРА1655._kluch

Защиту от "сквозняка" надо ставить, и не будет дыма.
Со сквозняком, дым будет быстрее выветриваться._hm_

Hohner:)
Но, возможно п605 в дарлингтоне будут лучше (их можно загнать в А (100-300 ма).- Армстронг с модами.
У них мощность 3 ватта при +20 С. 0,3А много.
 
Последнее редактирование:
Защиту от "сквозняка" надо ставить, и не будет дыма. Без разницы какой выходной каскад.
Единственная известная схема, не требующая такой защиты - цирклотрон.
Зелёный и синий графики на картинке. Приглядись, у них нет сквозняка. И я даже скажу что это- так клипирует тройка локанти.
Там четыре модели на листе я запускал.)
Ну а как она выглядит та самая защита от сквозняка? Есть где поглядеть?
 
Меня собственно это и подкупило. Я хорошо знаю, как звучит лампа, поэтому была надежда достичь чего-то похожего от германия. Но одним спектром рад не будешь. И на чистом кремнии можно сделать такой же спектр, но звук всё равно будет другим.
Сразу стоп. лампового звука от двухтакника на германии не ждите, пустое. Будет другой звук, приятный, комфортный но все равно транзисторный. Тому множество причин и капканов, из которых самые неприятные- плохие частотные свойства германиевых транзисторов, малое усиление, обратные токи, низкоомная обвеска. Но в звуке германия есть особый шарм, не позволяющий списать эти транзисторы в утиль.
Остается применять скоростные средней мощности и мощные транзисторы, отказавшись от применения всяких тормозов типа МП40 и МП10 . ГТ402 и 404 советовать не могу, нет их в коллекции, опыта возни тоже нет. И если религия позволяет применить на входе нормальный современный кремний, то результат будет достойный.
С другой стороны, толку от советов, если все ждут готовой схемы.
 
на Шиклаях - германиевых, значит НЕ МОЖЕТ ?
может, но транзисторы нужны высокочастотные (хотя бы первый), а где его взять Н-П-Н?
Уже давно спаяли бы на картонке\макетке 20 деталек (с учётом опыта АБ-Худа)))- нет, подавай вам модели древних германиевых транзисторов.
Тот беслик с малыми искажениями-кремниевый(кроме выхода).
 
Последнее редактирование:
может, но транзисторы нужны высокочастотные (хотя бы первый), а где его взять Н-П-Н?
Уже давно спаяли бы на картонке (с учётом опыта АБ-Худа)))- нет, подавай вам модели древних германиевых транзисторов.
Тот беслик с малыми искажениями-кремниевый(кроме выхода).
Кстати, хороший результат дал составник П605-ГТ 806. Значит, есть возможность применив резистор в базе выходника Ом на 10, застабить его ток покоя. А для П605-го взять базовый резистор уже поболее, Ом 50-100.

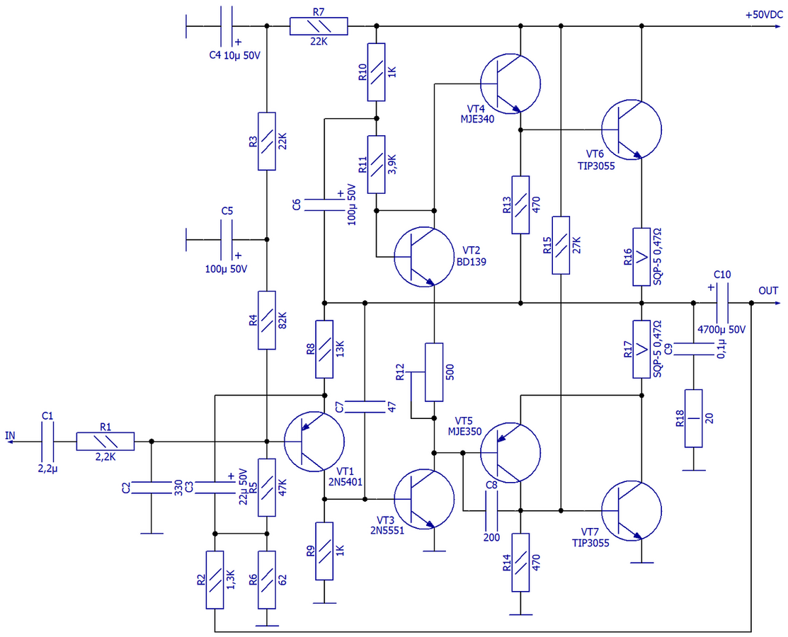
Автор - "рисковый парень".
Лупить в питание 54 вольта и ставить
транзисторы с максимум напруги в 40 Вольт-
- это весело!
Интересно, вживую он его собирал/эксплуатировал?
Там емкость коррекции 240 пик уже о многом говорит.
Обычно 50 пик уже справляется, а то и вовсе без нее обходится.
Газ и тормоз в одной рукоятке, такие схемы.
 
хороший результат дал составник П605-ГТ 806.
Просто переделать вашу схему - заменить 806 на П605, а на выход приколхозить 215 (на радиаторах или в банке с водой))). Придумать отдельную схему термостабилизации тока покоя- датчик тока можно включить в коллектор.
Короче, через опу к звёздам:)
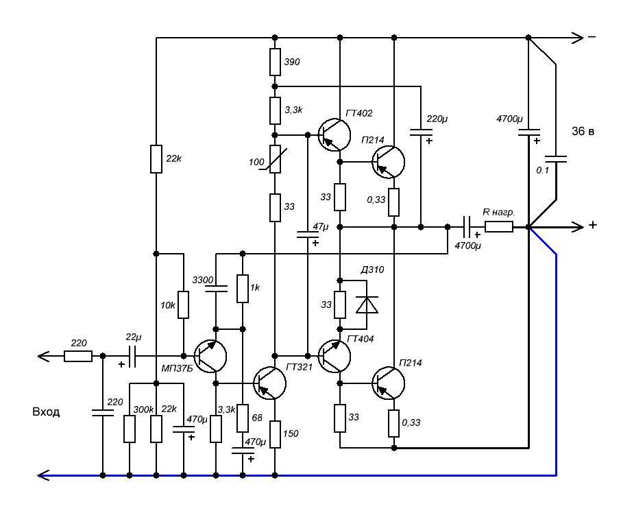
Готовая схема Хёхнера (с Шиклаями)))-откинуть первый транзистор и уточнить номиналы резисторов \смещения.
Можно переделать под дарлингтоны.
 
Хехнер (или Онер?) - на шиклаях bd140\ad249. Можно переделать на дарлингтоны п605\п215, а пред-как у Худа\Лика.
Промышленная схема Россия-325 (поумнее будет). Выход на 835, но можно и германий.Посмотреть вложение 121337
Только для кремния ,да и то с ошибками
 
Только для кремния ,да и то с ошибками
да, в этом случае Динозавр ошибся - там обычный Лин. Присмотритесь пожалуйста к ВК внимательней.

С вечера в дискуссии появилась невиданная творческая активность!!!
 
Зелёный и синий графики на картинке. Приглядись, у них нет сквозняка. И я даже скажу что это- так клипирует тройка локанти.
Вот еще и поэтому против тройки повторителей.
Ну а как она выглядит та самая защита от сквозняка? Есть где поглядеть?
Есть где поглядеть защиту от "сквозняка".
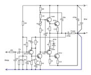
Транзисторы VT9,VT13, к ним по два резистора делителей в базах, R24R26 и R22R25.
Схема и спектр гармоник во вложении. И кто скажет, что спектр не "ламповый однотактный"?
Хотел бы увидеть такой же спектр, полученный на биполярном кремнии.


Германієвий_підсилювач_Ge-UF-25W_.png. Ge-UF-25W_спектр_.png
 
Последнее редактирование:
да, в этом случае Динозавр ошибся - там обычный Лин. Присмотритесь пожалуйста к ВК внимательней.

С вечера в дискуссии появилась невиданная творческая активность!!!
Не ошибся ,а поторопился ,и дело не в Лине а в цепи термостабилизации
 
Главная неприятность мощного германиевого выхода на одинаковых транзисторах- порочный круг, рост тока покоя с нагревом, когда ООС начинает выправлять проседающую среднюю точку выхода путем приоткрывания транзистора верхнего этажа . Отчего ток растет, нагрев растет и все идет по нарастанию. И если решить задачу , схема начинает работать стабильно.
Экспериментировал с КВАЗИ в симуляторе.
Получен ФЕНОМЕНАЛЬНЫЙ результат, вот почему то никто на эти грабли до меня ещё не настуПлял....
Так вот, если сделать в ВК эмитерные резисторы (которые у всех и всегда одинакового номинала) РАЗНЫМИ, то РЕЗКО улучшается Кгормоник.
Пробовал разные соотношения номиналов. Чем большие их различия, тем более лучше %Кг.

То же самое и с Кус выходников (обычно рекомендуют подбирать одинаковыми), но от их разницы тоже благотворный эффект, хотя и менее выраженный чем от резисторов.

А вот не путь ли это к упомянутой А Бокарёвым проблеме стабилизации режима нижнего транзистора - ЗАОДНО
 
Вот еще и поэтому против тройки повторителей.

Есть где поглядеть защиту от "сквозняка".
Транзисторы VT9,VT13, к ним по два резистора делителей в базах, R24R26 и R22R25.
Схема и спектр гармоник во вложении. И кто скажет, что спектр не "ламповый однотактный"?
Хотел бы увидеть такой же спектр, полученный на биполярном кремнии.


Посмотреть вложение 121345. Посмотреть вложение 121347
В отличие от этой хренотени, на биполярном кремниевом весь спектр искажений находится глубоко под уровнем шума и как следствие под порогом восприятия.
 
Экспериментировал с КВАЗИ в симуляторе.
Получен ФЕНОМЕНАЛЬНЫЙ результат, вот почему то никто на эти грабли до меня ещё не настуПлял....
Так вот, если сделать в ВК эмитерные резисторы (которые у всех и всегда одинакового номинала) РАЗНЫМИ, то РЕЗКО улучшается Кгормоник.
Пробовал разные соотношения номиналов. Чем большие их различия, тем более лучше %Кг.
Лабораторку - в студию. Такие вещи надо проверять на разных мощностях на выходе. В логарифмическом масштабе. К примеру, для 25-ваттника - 0,5, 1, 2. 5, 10 Вт. Это может быть оптимум на одной точке, с резким разбродом выше и ниже по мощности.
Еще надо смотреть спектр, что делается с ним. Общий Кг мало информативен, и может обмануть.
"Разнорезисторность" перекликается с отличным результатом при использовании разных транзисторов на квази- выходе, с разными частотными свойствами. Что выравнивает частотные свойства плеч самого усилителя. И здорово повышает его линейность
Худ получал меньший Кг на разнобетистых транзисторах по плечам. По сравнению с равнобетистыми.
Но опять же, это жестко привязано к плечам, на каком бета должна быть больше, а на каком меньше.
Включения транзисторов в квази- ведь разное по плечам.
 
Последнее редактирование:
Динозавр ошибся - там обычный Лин
Я хотел сказать, что 325 Россия- промышленное изделие, в отличие от любительского беслика:)
Hohner- кремниевая схема с разделённой нагрузкой и шиклаями с медленным германием на выходе.

Экспериментировал с КВАЗИ в симуляторе
Известны несколько способов улучшения квазикомплементарного выходного каскада - использование дополнительных переходов (резистор в коллекторе н-п-н, диод Баксандала, диод Шоу, просто диод где надо или дополнительный н-п-н транзистор. Возможно, н-п-н кремний в шиклаи+германий в другом плече. Прямое смещение первого транзистора шиклаи. Обратное смещение (запирание) выходного транзистора дарлингтона. Ускоряющие (коммутирующие) дроссели в базах выходных транзисторов. Квазикомплементарная тройка.
Есть шанс добавить в копилку ваши находки...
 

Вложения

  • квази.png
    квази.png
    51.9 KB · Просмотры: 79
  • Схема автора.png
    Схема автора.png
    223.7 KB · Просмотры: 91
  • 95be3b587a69aefea34efc518d25c137.jpeg
    95be3b587a69aefea34efc518d25c137.jpeg
    38.3 KB · Просмотры: 81
  • user43_pic15077_1620121520.jpg
    user43_pic15077_1620121520.jpg
    38 KB · Просмотры: 82
Вполне возможно, что разными способами достигнутый линеаризирвющий "перекос" плеч не требуется при предвыходном каскаде, включенном по схеме "генератора тока". Когда базовый резистор подключен непосредственно между базой и эмиттером, и возбуждение от драйверного каскада симметричное, и с максимально высоким выходным сопротивлением. Т.е. когда драйвер по схема ОБ.
 
Спектр "стационарная" характеристика. Далеко не все отражает.
Германий, грубо говоря, работает гораздо "мягче" биполярного кремния. При этом можно не гнаться за ваттами выходной мощности. Не возникает потребности. Вот как с лампами.

В Сербии, у нашего коллеги, есть (или были) германиевые полевые транзисторы. Маломощные, пошли бы на вход. Их бы хотя бы в руках подержать, и измерить.
Вот нашелся б еще один Нельсон Пасс-2, который бы заказал партию мощных германиевых JFET, или даже СИТ-JFET, если такие возможны.
Ему бы многие скинулись, и памятник отлили из чистого германия.
У вас дома тоже наверняка есть "германиевые полевые " транзисторы - вы же проверяли когда нибудь на пробой КЭ-транзистора П213-217? С оборванной базой он очень даже полевой .С каким то начальным током ,требующим запирания
 
Шутить изволите, любезный.
"Начальный ток" есть и у банального ГТ806. При соединенных вместе базе и эмиттере.
Ну нет ступеньки в ВК с его использованием. Есть очень плавный перегиб на синусоиде.
То же самое и по отношению к другим "германцам".
Первый свой школьный усь делал на выходной паре МП38А/МП42Б.
Беты там можно было подобрать под сотню. Хотя учебники рекомендовали совсем другую пару к МП38А.
 
Последнее редактирование:
Шутить изволите, любезный.
"Начальный ток" есть и у банального ГТ806. При соединенных вместе базе и эмиттере.
Ну нет ступеньки в ВК с его использованием. Есть очень плавный перегиб на синусоиде.
Да. И чем лучше биполярный транзистор ,тем менее он полевой
 
У биполярных свое место в царстве аудиотехники.
 
Известны несколько способов улучшения квазикомплементарного выходного каскада - использование дополнительных переходов (резистор в коллекторе н-п-н, диод Баксандала, диод Шоу, просто диод где надо или дополнительный н-п-н транзистор. Возможно, н-п-н кремний в шиклаи+германий в другом плече. Прямое смещение первого транзистора шиклаи. Обратное смещение (запирание) выходного транзистора дарлингтона. Ускоряющие (коммутирующие) дроссели в базах выходных транзисторов. Квазикомплементарная тройка.
Есть шанс добавить в копилку ваши находки...
Да я не "гордюсь"
Если оправдаются мои результаты и пользуйтесь все на здоровье.
Я уж и так, чего только не наизобретал.....

Насколько помню, там изменения %Кг от номиналов таковы (исходные, по 0,5 Ом) а изменённые = 1- 0,1ом дают улучшение %Кг в 1,5 или 2 раза. Что то так. Это выглядит примерно так 0,003% или 0,006%, а вот изменения в бете транзисторов улучшают %Кг только на 0,000...% тоесть незначительно, примерно настолько же, как замена стандартного ВК Шушурина на - с ЛООС.
Да, ФЧХ не изменяется, я проверял.
 
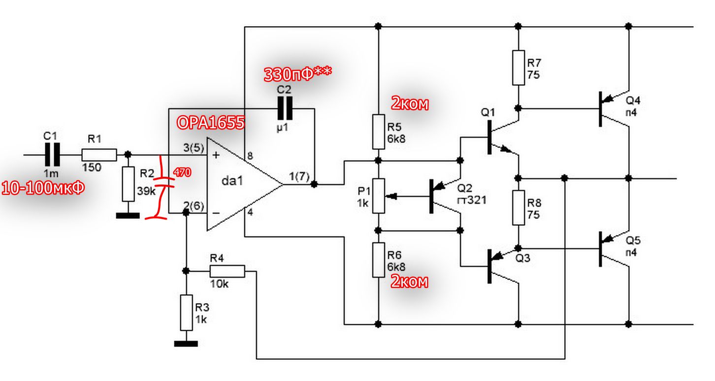
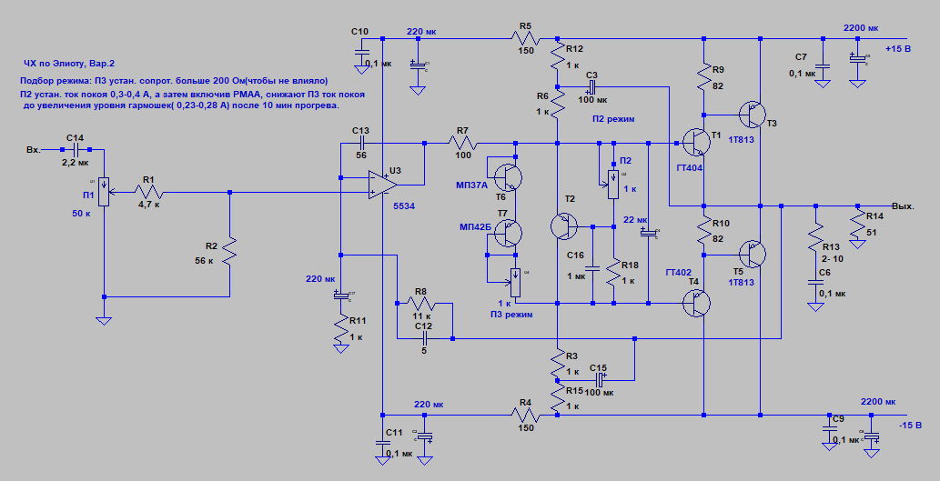
Вот это решение прилично выравнивает квази. В оригинале большая зависимость звучания от беты транзисторов. Меньше 100 в драйвере, совсем не очень. А с буквой Г бетистых найти не просто. Поэтому нужен мощнее ОУ, с низким выходным импедансом, много дб,
blackref.JPG
и меньше сопротивление резисторов. Много дб от ОУ в ОС, рихтуют ВК нормально. Пох на баксандылы и т.п. Можно спаять за час. П216-217 фуфло, хуже всех. п210 тоже. П4 лучше. Q2 прижать на шляпу П4. Не плывёт. ТП не менее 200мА. С2 подбирается по минимуму, до появления дыма. R1 лучше 1кОм поставить. Lm4562, lm49710 тоже подойдут, но они хуже 1655. Автор применял ОРА134, не было в наличии, не пробовал. Оу влияет на звук значительно.
 
Последнее редактирование:
может, но транзисторы нужны высокочастотные (хотя бы первый), а где его взять Н-П-Н?
нет, подавай вам модели древних германиевых транзисторов.
Тот беслик с малыми искажениями-кремниевый(кроме выхода).
n-p-n это как раз ГТ404 будет. Он же ещё и 1 МГц.
По сравнению с П214, у коего граница =150 кГц, он даже ещё ОЙ! какой высокочастотник.

Модели ЕСТЬ - германиевые. Хотя и небольшого разнообразия.
Оконечник один - П214.
Предов 2 - ГТ402-404,
Ну и несколько мелочи - МПшек.
С десяток всего.
П605 - НЕТ.
Диодов германиевых тоже почти нет.
Неделю назад пробовал поковырять схемулину....
Симульнуть Баксандаловы диоды, так Д9 нет....
 
Симульнуть Баксандаловы диоды, так Д9 нет....
Вместо диода, можно вбаксандалить б-э переход какого нибудь сплавного транзистора, гт403, п213 и т.п. Выводы к-б соединить.
 
Вот еще и поэтому против тройки повторителей.

Есть где поглядеть защиту от "сквозняка".
Транзисторы VT9,VT13, к ним по два резистора делителей в базах, R24R26 и R22R25.
Схема и спектр гармоник во вложении. И кто скажет, что спектр не "ламповый однотактный"?
Хотел бы увидеть такой же спектр, полученный на биполярном кремнии.


Посмотреть вложение 121345. Посмотреть вложение 121347
я тебе уже показывал. Но ты видать забыл.
 
Вместо диода, можно вбаксандалить б-э переход какого нибудь сплавного транзистора, гт403, п213 и т.п. Выводы к-б соединить.
А симуль оное поймёт и воспримет ?

Можно, конечно попробовать.

Я хотел "ближе к натуре" - попробовать симульнуть ВК германиевый в коем заБаксандалить несколько германиевых диодов параллельно + резистором поиграть параллельным.
Идея была симульнуть пачку Д9, штук 10... Ну и - посмотреть FFT и ФЧХ с гармониками - оптимум выбрать.
 
Идея была симульнуть пачку Д9, штук 10... Ну и - посмотреть FFT и ФЧХ с гармониками - оптимум выбрать.
С транзистором б-э баксандал даже более феншуйный. Д9 не надо. Д7 предпочтительнее даже. Там не нужен быстрый диод.
 
С транзистором б-э баксандал даже более феншуйный. Д9 не надо. Д7 предпочтительнее даже. Там не нужен быстрый диод.
?????????
Это как так ?
Д7 - частота ДО 2,5 кГц по памяти. Потом - это уже конденсатор. (с 1,1 кГц до 2,5 кГц это переходной комбинированный "дЭтал")
У Д9 =100 кГц.

Так вот транзисторы ставят по переходу из за их бО'льшей частоты.
В реальности транзистор-переходом совсем НЕ феншуйный - много места займёт (ещё и радиатор потребует, если диодом Шоу), а вот пачечку Д9 можно впихнуть в широкий кембрик и спаять
Всё равно их МНОГО....
 

Статистика форума

Темы
3,310
Сообщения
264,121
Пользователи
2,550
Новый пользователь
Александр Н.
Назад
Сверху Снизу