Германиевые УНЧ

Веневцев Константин Николаевич, его схема. 6с31б отличная лампа!
 
Про Пос по току проигнорировали
 
Они обе по паспорту и ВАХам грешат низковольтностью. Наверное, не зря на их базе сделали самый низковольтный двойной триод 6Н27П.
Некоторые наши коллеги подозревают, что 6Н27П "положительная" "отбраковка" от 6Н23П.
Измерил несколько десятков 23-х и 24-х по "начальному току", с катодами и сетками на земле, и 20 В на аноде. Немалая часть была с 2,5 мА на триод. Специально отбирал на низковольтный гибрид с непосредственными связями. При напряжении 40 В у таких можно уже и смещение организовать, при том же токе.
Это не десять мА от 31-й, но все же вполне может хватить на раскачку германиевого выхода.
Особенно, если их 'беты" выбрать побольше.
Какие еще есть варианты на замену 6С31Б?
6С46Г подошла бы, но усиление маловато.
6Ж45Б в триоде?
В справочниках фигурирует еще одна низковольтная пальчиковая лампа, 12-вольтовый пентод. Можно было бы затриодить. Но в продаже ее нет.
 
Последнее редактирование:
Они обе по паспорту и ВАХам грешат низковольтностью. Наверное, не зря на их базе сделали самый низковольтный двойной триод 6Н27П.
Некоторые наши коллеги подозревают, что 6Н27П "положительная" "отбраковка" от 6Н23П.
Измерил несколько десятков 23-х и 24-х по "начальному току", с катодами и сетками на земле, и 20 В на аноде. Немалая часть была с 2,5 мА на триод. Специально отбирал на низковольтный гибрид с непосредственными связями. При напряжении 40 В у таких можно уже и смещение организовать, при том же токе.
Это не десять мА от 31-й, но все же вполне может хватить на раскачку германиевого выхода.
Особенно, если их 'беты" выбрать побольше.
Какие еще есть варианты на замену 6С31Б?
6С46Г подошла бы, но усиление маловато.
6Ж45Б в триоде?
В справочниках фигурирует еще одна низковольтная пальчиковая лампа, 12-вольтовый пентод. Можно было бы затриодить. Но в продаже ее нет.
Святослав, обратите внимание на отменную по звуку 6Н28бв и ее пентодную сестричку 6Ж45бв. Каждый раз, говоря про эти лампы, душа просит упомянуть замечательного человека, Свету Шарм, с ее помощью получил в коллекцию эти чудо-лампочки. А позже- стеклянные донышки к ним, 8 и 9-штырьковые. Никитич, передайте Свете поклон от меня!
 
Свете Шарм хорошо бы памятник поставить. Из стекла радиоламп, отслуживших свой срок.
За активность, смелость вторжения в почти абсолютно мужскую сферу хобби.

Есть немного 6Ж45Б-В. Не запасся, поверив в то, что псевдотриод принципиально хуже "чистого" триода. Это уже потом разобрался, что не так все просто в этом вопросе.
6Н28Б берегу на случай, когда закончится запас 6С31Б.
 
Свете Шарм хорошо бы памятник поставить. Из стекла радиоламп, отслуживших свой срок.
За активность, смелость, и вторжения в почти абсолютно мужскую сферу хобби.
Не пожалею даже рабочих ламп, включая импорт. Света -светлый гений лампового хаенда. Эти слова прошу занести в протокол. АБ.
 
Надо бы как-то эту инициативу не забыть. Среди нашего брата найдутся и стеклодувы.
Времена успокоятся, можно будет двинуть тему. Чем черт не шутит, вдруг выйдет?
В общем, решил накапливать радиостекло.
Господин Админ может по этому поводу открыть отдельную тему.
 
Свете Шарм хорошо бы памятник поставить. Из стекла радиоламп, отслуживших свой срок.
За активность, смелость вторжения в почти абсолютно мужскую сферу хобби.

Есть немного 6Ж45Б-В. Не запасся, поверив в то, что псевдотриод принципиально хуже "чистого" триода. Это уже потом разобрался, что не так все просто в этом вопросе.
6Н28Б берегу на случай, когда закончится запас 6С31Б.
В Ростове нашем есть мастер по корректорам, я с ним знаком, умница и слухач ,он свои коры делает на 6Ж45бв на входе. Я его корректор слушал, мерил. К звуку не смог доколупаться, хотя сам Владимир сетовал на некоторых недовольных клыентов. Им типа , ярчило. А мне как бы нет. Значит, проблема в принципе, серьезна на 50 проц.
У меня такое было, с корректором на 6Ж38п-ев. Есть заказчик, ничего лучше этой копеечной схемы не знает. А в другой системе этот корректор обвалялся по полной. Триодный его нахлобучил. Никому верить нельзя. даже себе.
 
Чудо лампа прямонакал 2П29Л, пока еще доступная и дешевая.
 

Вложения

  • curve_2P29L_triode .jpg
    curve_2P29L_triode .jpg
    368.9 KB · Просмотры: 164
А это не классика
Запитать бы с удвоителя первый каскад, спектр ламп на вход здорово бы расширился.
И питающий трансформатор менять не потребуется.

Вид у нее дурацкий, у этой 2П29Л. Многим так и чешутся потные ручи ее "раздеть".
Наверное, почти и не светится.
 
Последнее редактирование:
Запитать бы с удвоителя первый каскад, спектр ламп на вход здорово бы расширился.
И питающий трансформатор менять не потребуется.
Квазикомплементарный каскад без уравнивающей оос , по мне, так бяка. И лампа не спасет.
Повозился с выходами на германии , там мрак. И лучше всех работает Линсли Худ.
 
Да как знать. Вооруженный спектралабом поморочится со схемой, и вытянет вполне так ничего параметры.
Кто-то давеча намекал, что даже себе верить нельзя в таких делах.
Скепсис двигАтель прогресса.
 
Вид у нее дурацкий, у этой 2П29Л. Многим так и чешутся потные ручи ее "раздеть".
Не нравится в люминии, раздеваем. Хотя можно и не раздевать, вся в экране и работает в любом положении, хоть вверх ногами..
2P29L_.jpg
 
Последнее редактирование:
Последнее редактирование модератором:

В ответ Линсли Худу, тоже могём
Посмотреть вложение 48628

С любезной от Сергея Торопова на германии, нечего и добавить.
Посмотреть вложение 50287
Интересует ток покоя схемы на германии.
 
Если с -24в выход гт703в,г и гт705в,г, vt2 гт321 с любой, мп40а, мп25 любой. vt1 кремний, иначе R3, R4, R5 уменьшать не мене 10-20 раз, я бы поставил типа кт3102
 
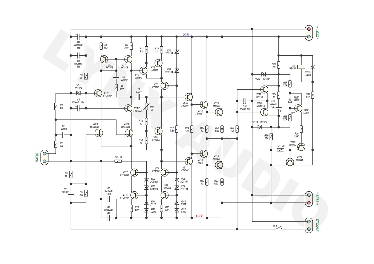
LYNX замутил новый кремний-германиевый усилитель:

Lynx PA93 выполненный на винтажной отечественной элементной базе и обладающего (по результатам предварительного моделирования и макетирования) следующими параметрами:
1. Номинальная выходная мощность на нагрузке 4 Ом: 24 Вт
2. Относительный уровень искажений при мощности -2 дБ от номинальной на частоте 1кГц: менее -86 дБ
3. Относительный уровень шумов и помех: менее -106 дБ
4. Скорость нарастания выходного напряжения: более 15 В/мкс
5. Переходная характеристика: апериодическая
6. Подавление пульсаций по питанию: более 70дБ

 

Вложения

  • Кремний-германиевый усилителя Lynx PA93.jpg
    Кремний-германиевый усилителя Lynx PA93.jpg
    175.3 KB · Просмотры: 437
Последнее редактирование:
Замечательно, что на входе полевая микросборка.
 
LYNX замутил новый кремний-германиевый усилитель:

Вот именно замутил. Накручено кабздезззз. Такие конструкции можно повторять только после мирового признания, а так потратишь пол жизни и пожалеешь что связался. Циферки рисовать мастеров хватает, а как оно поёт?
 
Примитив вообще то. Обычный дифкаскад ,где из за примененной элементной базы пришлось ввести каскодирование. Дифкаскад с нагрузкой на токовые зеркала. источник тока дифкаскада сделан скаскодирован. УН стандартгый каскод ОК_ОЭ_ОБ нагружен на каскодный источник ток и стандартная тройка на выходе.
 
Последнее редактирование:
До кучи ещё запрограммированные ошибки наверняка. Андронников таким образом деньги на своих поделках зарабатывает, чтобы покупали именно его печатные платы в комплекте с корректной схемой.
 
Дмитрий очень помог советом , когда нужно было разобраться с одним цифровым устройством, в котором владелец стер всю маркировку на микросхемах, чтобы враги не догадались.
 
Примитив вообще то. Обычный дифкаскад ,где из за примененной элементной базы пришлось ввести каскодирование. Дифкаскад с нагрузкой на токовые зеркала. источник тока дифкаскада сделан скаскодирован. УН стандартгый каскод ОК_ОЭ_ОБ нагружен на каскодный источник ток и стандартная тройка на выходе.
Первый раз вижу германиевую "тройку" на выходе.
"Двойки" работают отлично, проверено временем.
Схема для сравнения, на три транзистора меньше:
1670445514264.png
 
Первый раз вижу германиевую "тройку" на выходе.
"Двойки" работают отлично, проверено временем.
Схема для сравнения, на три транзистора меньше:
Посмотреть вложение 51160
Святослав,а не лучше было бы для звука в Вашем усилителе всё заменить на кремний кроме выхода на П605А и ГТ806 ?
 

Статистика форума

Темы
3,296
Сообщения
262,430
Пользователи
2,544
Новый пользователь
vlad'mir
Назад
Сверху Снизу