Германиевые УНЧ

https://rem-tv.net/stuff/av-68 нашел ав68-4на п210в
На победах другая модификация стояла ламповые а8а к 73 му году германий на всякие то ли правительственная то ли ещё какие тачки



А схемы нет IMG_20230922_111939.jpgIMG_20230922_111958.jpgIMG_20230922_112023.jpg
 
Оставить как память о давно ушедшем, больше не знаю
 
От ГАЗ-21, на транзисторах, лампы не причем
 
Чисто транзисторный.
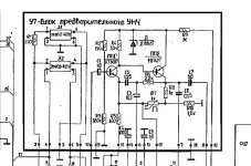
УНЧ из АВ-68
 

Вложения

  • УНЧ из АВ-68.jpg
    УНЧ из АВ-68.jpg
    75 KB · Просмотры: 178
Трансформаторный УНЧ АВ на П210, включённых по схеме ОК, что несколько необычно. Улучшаются частотные свойства.
Подобный каскад на полевиках Zeus Susan Parker позиционируется как Хиенд:)
 
АВ-68-4 чисто транзисторный! Нет в нём "преобразователь напряжения на лампач" ,не нужен.

Найти бы статейку в Радиве , год примерно 1948й, про лампу 6Н7С, которая в таких машинках работала УНЧем на 10 ватт
 
По нормам нынешнего времени П210 непонятно для чего транзисторы. В те времена УКВ вроде было, не везде и не на всех приемниках . Уж для кремлевских могли бы расстараться. Урезать марш. Но сделали иначе. Не раздражать впечатлительные ухи переживающих о благе страны министров. Не нужно лишнего, вот, давайте без этих ваших, .....16 тысяч Герц. Хватит и трех.
 
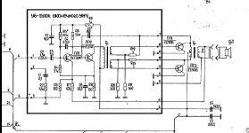
Старая схема,возможно, из какого-то Москвича...
 

Вложения

  • 115-shem%286%D0%BD7%29-%D0%9D%D0%A7.gif
    115-shem%286%D0%BD7%29-%D0%9D%D0%A7.gif
    53.7 KB · Просмотры: 163
Старая схема,возможно, из какого-то Москвича...
да, похоже, она. Класс АБ2, с токами сетки мощность 10 Ватт .Как рассказывал Андрей Маркитанов, давний поклонник этой лампы, она с токами сетки при положительных напряжениях на сетке отличается невысокими значениями токов сетки. А значит, не требует от драйвера подвигов Геракла.
 
Радио 1949-10
 

Вложения

  • Радио 1949-10_051.jpg
    Радио 1949-10_051.jpg
    210.9 KB · Просмотры: 124
  • Радио 1949-10_052.jpg
    Радио 1949-10_052.jpg
    246.2 KB · Просмотры: 129
  • Радио 1949-10_053.jpg
    Радио 1949-10_053.jpg
    260.5 KB · Просмотры: 136
  • Радио 1949-10_054.jpg
    Радио 1949-10_054.jpg
    239.2 KB · Просмотры: 120
  • Радио 1949-10_055.jpg
    Радио 1949-10_055.jpg
    170.7 KB · Просмотры: 116
Не это не брехня, просто в памяти отложилась мощность из справочного листка, а схема из журнала
 
В 21-х всё время были ламповые.

Соврал-с 1965г. пошли А-18 с транзисторными УНЧ и преобразователем.
 
Самые лажовые справочники в массовой литературе как раз до 90х годов, ошибки и очепятки на каждой странице. Вот их ваши Мариночки и составляли.
Ещё раз для упертых ....... - гр.частота для гт701 верна с ОЭ, и если переводить в (с ОБ) это около 0.5-0.8 мГц. Учись, шпана шарманочная.
Из 6 измеренных транзисторов ГТ701А по методике из Радио 1968-2 получилось 2,7-5,3кГц. у 6 штук П210А 4,7-5,6кГц. из 10 штук П214А 3,3-5,3кГц, из 7 штук ГТ703А 8,3-10,2кГц
 
Из 6 измеренных транзисторов ГТ701А по методике из Радио 1968-2 получилось 2,7-5,3кГц. у 6 штук П210А 4,7-5,6кГц. из 10 штук П214А 3,3-5,3кГц, из 7 штук ГТ703А 8,3-10,2кГц
Иду искать методику из Радио. Вот она http://archive.radio.ru/web/1968/02/053/
А другое- у германия ГТ806(и тем более у 1Т910) тока сквозного с ростом частоты нет на сотнях кГц и на полную мощность. В то время, как у низкочастотных П214 216 амперметр взлетает в звуковом диапазоне.
Глянул в справочники насчет Fгр у ГТ701. Оба автора дали похожие цифры, 60 кГц у одного и 50 у другого. И это , как они пишут, с общим эмиттером. Совсем стесняться нет.
 
Последнее редактирование:
Гт910 это вещь!!! Я на них преобразователи делал на 100 кГц для авто усилителей. Питание от 12 вольт, выходное +-35
 
Отбирал по методике Журавлева и Белоусенко транзисторы п215 "ВП", 8-9 кгц с ОЭ
 

Вложения

  • О подборе транзисторов высококачественных УНЧ.jpg
    О подборе транзисторов высококачественных УНЧ.jpg
    560.4 KB · Просмотры: 133

Германиевые УНЧ​

Саша, поздравляю с выходом очередной статьи. Сразу вопрос, терморезистор в схеме с 2SJ162 ты цеплял на радиатор?
 
А не пробували розділити R11 1ом на два по 0.5 і включити землю АС в їхню середню точку ?
 
Саша, поздравляю с выходом очередной статьи. Сразу вопрос, терморезистор в схеме с 2SJ162 ты цеплял на радиатор?
Михалыч, термик просто впаян в плату,лень выпаивать, он чисто резистор, хотя ловит окружающую температуру,латералу термодатчик не нужен,он сам себе термик.

А не пробували розділити R11 1ом на два по 0.5 і включити землю АС в їхню середню точку ?
Не пробовал, устраивает как есть.Единственная тонкость, схема с резистором в эмиттере 806го несимметрична по уровню пульсаций питания, в ней не получится включить динамик в диагональ полумоста, с двумя банками питания.Фонит.Нагрузка в землю-фона нет.
Хотя и эта проблема решается на щелбан разной величиной емкостей полумоста.
 
Попробуйте, будь ласка.
В однотактнику Чуфоллі такий варіант зменшує гармоніки і покращує лінійність нижче 100 герц.
 
Иду искать методику из Радио. Вот она http://archive.radio.ru/web/1968/02/053/
А другое- у германия ГТ806(и тем более у 1Т910) тока сквозного с ростом частоты нет на сотнях кГц и на полную мощность. В то время, как у низкочастотных П214 216 амперметр взлетает в звуковом диапазоне.
Глянул в справочники насчет Fгр у ГТ701. Оба автора дали похожие цифры, 60 кГц у одного и 50 у другого. И это , как они пишут, с общим эмиттером. Совсем стесняться нет.
Сквозной ток из-за того, что транзисторы по постоянному току последовательно включены. Проблема решается, если включать параллельно, с переходным и выходным трансформаторами, по классической ламповой схемотехнике. В качестве выходного можно попробовать какие-нибудь ТА-169 на сердечнике ПЛ. Как у ГТ806 с линейностью h21э? У ГТ703 она хотя бы нормирована.
 
Альтернативное мнение про германиевые аппараты от известного и уважаемого человека.
 

Вложения

  • 20230926-072627.png
    20230926-072627.png
    228.9 KB · Просмотры: 243

Статистика форума

Темы
3,296
Сообщения
262,360
Пользователи
2,543
Новый пользователь
vlad'mir
Назад
Сверху Снизу