Добрый вечер всем. Решился попробовать свои силы в усилителе Чуффоли по схеме автора: https://www.audiodesignguide.com/PowerFollower/index2.html
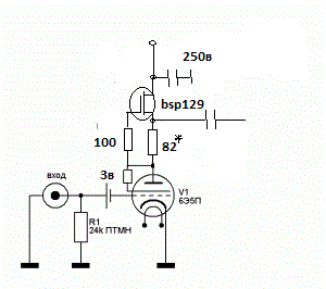
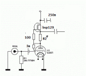
В каскаде усилителя напряжения он использует E180F (6Ж9П) в триодном включении. В аноде 10кОм (есть его вариант 8,2кОм), в катоде 100Ом. Конкретных режимов я не нашел. По моим прикидкам питание после фильтра примерно 300В. Фильтр, кстати, похож на версию АБ4
Если верить калькулятору, предоставленному здесь на форуме, ток анода получается 14мА, напряжение анода 160В. Я понимаю, автор режимы брал не с потолка. Но хотелось бы выслушать мнение уважаемых участников форума. Может кто то подскажет другие режимы/номиналы.
Мои вопросы: 1. Не поплохеет ли 6Ж9П(6Ж9П-Е) в таком режиме, может немного снизить питание, скажем, до 250В?
2. Нагрузка каскада у Чуффоли в разных версиях 47-110кОм (входное повторителя). Большой ли выигрыш в качестве будет с 6Ж9П при увеличении с 47 до 110кОм?
Спасибо.
В каскаде усилителя напряжения он использует E180F (6Ж9П) в триодном включении. В аноде 10кОм (есть его вариант 8,2кОм), в катоде 100Ом. Конкретных режимов я не нашел. По моим прикидкам питание после фильтра примерно 300В. Фильтр, кстати, похож на версию АБ4
Если верить калькулятору, предоставленному здесь на форуме, ток анода получается 14мА, напряжение анода 160В. Я понимаю, автор режимы брал не с потолка. Но хотелось бы выслушать мнение уважаемых участников форума. Может кто то подскажет другие режимы/номиналы. Мои вопросы: 1. Не поплохеет ли 6Ж9П(6Ж9П-Е) в таком режиме, может немного снизить питание, скажем, до 250В?
2. Нагрузка каскада у Чуффоли в разных версиях 47-110кОм (входное повторителя). Большой ли выигрыш в качестве будет с 6Ж9П при увеличении с 47 до 110кОм?
Спасибо.
















