Святослав_
1 ранг
- Регистрация
- 10 Июн 2021
- Сообщения
- 8,397
- Реакции
- 4,477
- Баллы
- 186
- Страна
- Україна
- Город
- Бердянськ
- Предупреждений
- 1
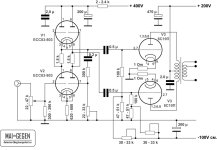
Совершенно ничто не защищает работу ультралинейного РР в А классе.Разве может быть ультралинейный PP в А классе?
Только это не схема РР.