JLH - усилитель Джона Линсли-Худа (John Linsley-Hood)

  • Автор темы Автор темы LDS
  • Дата начала Дата начала

Оцените схему по 5-ти баллам

  • 1

  • 2

  • 3

  • 4

  • 5


Результаты будут видны только после голосования.
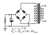
Поэтому (15,3+15,3)*1,4, излишек буду гасить резистором!
 
Тогда ЭД
 

Вложения

  • p36-f7.gif
    p36-f7.gif
    3.7 KB · Просмотры: 152
Буду еще дурацкие формулы запоминать, когда считаю уж лет 40, U действ*1,4
 
Поэтому (15,3+15,3)*1,4,
Это очень и очень грубо. Это напряжение на ХХ. Без учета активных сопротивлений катушек тр-ра, индуктивности рассеяния и потерь на выпрямителе.
Дальше необходимо посчитать потери в тран-ре и выпрямителе при рабочем токе.
Что бы не заниматься рутиной есть много готовых программ для этого. Измерить параметры транс-ра сегодня совершенно не проблема.
Заодно определите и пульсации БП при рабочем токе итд итп. Определитесь с конденсаторами.
Потом не будете иметь танцев с бубном, соплей и слез и неприятностей с силовым питанием, как часто бывает.
излишек буду гасить резистором
Вы сначала просчитай БП свой с реальным тран-р. Вполне может оказаться что ни какой печки (это глупость) ставить не надо будет. И выходное напряжение далеко будет от цифр на картинке.
Буду еще дурацкие формулы запоминать,
Для профи это странное заявление.
Более правильно будет не умножить на 1.4, а умножить на корень из Пи. В любом калькуляторе Пи есть и функция извлечения корня. Не на листочке же считаете.
 
Ещё покопался - отечественные диоды Шоттки кт2998в в мост, да ещё на таких радиаторах..., пойдут?
IMG_20230107_155107.jpg
 
Шоттки почти не греются.
 
Диоды конечно пойдут. Но я бы поставил со ср. точкой, ток больше
 

Вложения

  • 1.jpg
    1.jpg
    65.1 KB · Просмотры: 120
  • 2.jpg
    2.jpg
    62.7 KB · Просмотры: 118
Это очень и очень грубо. ...
Более правильно будет не умножить на 1.4, а умножить на корень из Пи. В любом калькуляторе Пи есть и функция извлечения корня. Не на листочке же считаете.
тоже всегда умножал на 1,44 (корень из 2) и вычитал 1 вольт....всегда с достаточной точностью..
 
Все это относительно. Качество сети учесть не возможно.У одних одно , а на старых линиях другое . Так что в реале результат моет удивить. Как у нас в мороз. Было ьтепло было 230-240 вольт ,вчера 177-180 вольт и вставка вдобавок от перегруза два раза сгорала
 
кД2998в у меня дохли по обратному напряжению легко
 
кД2998в у меня дохли по обратному напряжению легко
Коллега, а это как...!?

Диоды конечно пойдут. Но я бы поставил со ср. точкой, ток больше
Т.е мостовая схема выпрямления ограничивает мощность отбора усилителем (по току) от выходной обмотки силового трансформатора...!?
Спасибо.
 
Я тоже удивлен. Обр. напряжение сколько было, но он не сказал, так что хез
 
Мостовая схема имеет коэффициент использования трансформатора выше, чем со средней точкой. Научный факт🤷‍♂️
 
Худ питается от -18в, работает на 8 ом. ТОР на 200вт круглосуточной работы, вторич. обмотка со ср. точкой, провод 1,6 мм, выпр. MBR3045. В меру теплый при 12 часовой работе.
 
кД2998в у меня дохли по обратному напряжению легко
Так у них 25 Вольт обратное напряжение.
Грубо говоря, для двухполупериодный схемы с них можно только на выход 10 Вольт получить.
Ну и в реальности диоды Шотки очень "не любят" превышение этого параметра.
Обычные быстродействующие более "дуракоустойчивы".
Это из собственного опыта.
(Разработка преобразователей для подвижного состава ЖД.)
 
Последнее редактирование:
тоже всегда умножал на 1,44 (корень из 2) и вычитал 1 вольт....всегда с достаточной точностью..
1,414.....
....Это же не только выпрямители считаем.....очень часто приходится с синусоидальным сигналом такие расчеты делать.
Но это после трансф-ра. А сам трансформатор, что кусок железа?
Крутим в симуляторах усилители и так и этак, блох вылавливаем. Сделали, подключили и......а ЧТО такое? Гудит, в динамиках фон. Напряжение плавает, всё пытается жить своей жизнью....итп. Сопли, плевки в сторону автора. А то что трансформатор как утюг не замечают.
Как говорила моя тетка-собачница:
-шерсть красивая и шелковистая не от шампуня у собачки, а от хорошего питания! _da
Все это относительно. Качество сети учесть не возможно.У одних одно , а на старых линиях другое . Так что в реале результат моет удивить. Как у нас в мороз. Было ьтепло было 230-240 вольт ,вчера 177-180 вольт и вставка вдобавок от перегруза два раза сгорала
Конечно относительно, но это совершенно не повод делать фигвам. Я в своих расчетах учитываю параметры сети и всё в норме, это не проблема.
Я писал уже, что на одном из форумов по моему предложению мастера СТО провели элементарные замеры активного сопротивления бытовой сети. Откликнулось больше трех десятков человек Из России, Украины, Беларуси и Казахстана. К удивлению замеры показали близкий результат, 0.5-0.7 Ом.
Конечно хреновая сеть это не редкая проблема. Нормы были одни раньше, сегодня другие-потребление в разы выросло, а сети и транс-ры в ТП многие остались старые.
Мостовая схема имеет коэффициент использования трансформатора выше, чем со средней точкой
Но падение напряжения на двух диодах больше, чем на одном.
 
Последнее редактирование:
Завтра вышлют...
IMG_20230108_171303.jpg
Для настройки буду использовать:
IMG_20221225_160404.jpg
Всех, с наступившим Праздниками!

2N2907A - входной
2N3019- предвыходной
 
Коллеги, добрый день !

Это моё первое сообщение, я новичёк здесь.

Решил зарегистрироваться у ВАС.
Сподвигла меня к этому интересная ветка об усилителе Дж.Л, Худа.
Начитавшись на других Форумах дискуссий на эту тему, пришел к решению самостоятельно испробовать этот усилитель - сделать и послушать. Уж многие его так восхваляют и столько положительных отзывов.
С веткой уже немного познакомился. Читаю дальше.
Но тем не менее, наверняка, люди уже сделавшие этого Худа могут что-то мне подсказать, не хочется наступать на свои и чужие грабли.
Первый вопрос был бы о питании усилителя. Я хочу повторить оригинальную схему 1969 года какой она была изначально.
Буду использовать свою уже имеющуюся Акустику - 8 Ом, чувствительность 99 Дб.

Всем спасибо !
 
Коллеги, добрый день !

Это моё первое сообщение, я новичёк здесь.

Решил зарегистрироваться у ВАС.
Сподвигла меня к этому интересная ветка об усилителе Дж.Л, Худа.
Начитавшись на других Форумах дискуссий на эту тему, пришел к решению самостоятельно испробовать этот усилитель - сделать и послушать. Уж многие его так восхваляют и столько положительных отзывов.
С веткой уже немного познакомился. Читаю дальше.
Но тем не менее, наверняка, люди уже сделавшие этого Худа могут что-то мне подсказать, не хочется наступать на свои и чужие грабли.
Первый вопрос был бы о питании усилителя. Я хочу повторить оригинальную схему 1969 года какой она была изначально.
Буду использовать свою уже имеющуюся Акустику - 8 Ом, чувствительность 99 Дб.

Всем спасибо !
И даже на оригинальных транзисторах? Не верю.
 
И даже на оригинальных транзисторах? Не верю.
Признаюсь, что пока глубоко в тему не вникал. Ясное дело, хотелось бы, чтобы всё было оригинальное. Дело было очень давно, прошло более 50-ти лет. И допускаю, что возможно будет проблематично найти выходные транзисторы. Быстрее всего, что так. С остальными надеюсь будет проще.
Да, попутно ещё вопрос - читал о последующих модификациях усилмтеля. Так это доработки самого Автора или уже наших умельцев ?
 
Наверное, усилитель Худа чемпион по повторяемости, среди всех транзисторных усилителей, всех времен и народов.
Естественно предположить, что каждый ставил те детали, что были доступны. Естественно, иногда вносились и изменения в схему.

Что скажете насчет четырехтранзисторной схемы, что в первом сообщении темы?
 
Буду использовать свою уже имеющуюся Акустику - 8 Ом, чувствительность 99 Дб.
Удивительно. Откуда цифра 99? Какие динамики? Можно фото этого чуда?
Если так, то от 8 Вт можно оглохнуть.
Начитавшись на других Форумах дискуссий на эту тему, пришел к решению самостоятельно испробовать этот усилитель - сделать и послушать.
Правильное решение. Начать обязательно с макета, чтобы решить - надо делать как следует, или выкинуть в урну.
Уж многие его так восхваляют и столько положительных отзывов.
Лайки и просмотры имеют нулевую ценность.
Надо сделать и послушать.
Первый вопрос о питании усилителя. Я хочу повторить оригинальную схему 1969 года какой она была изначально.
Для начала сделать простой блок питания, в качестве фильтра - просто резисторы на банках конденсаторов.
Конечно, если действительно 99 дБ, может придётся делать стабилизатор, но это потом, не надо на этом останавливаться.
хотелось бы, чтобы всё было оригинальное
Нет смысла в фетишизме. Проще и лучше использовать современные транзисторы которых в то время просто не было.
Основной критерий - высокое усиление по току, а для выходных транзисторов желательно 100 и выше.
Да, попутно ещё вопрос - читал о последующих модификациях усилмтеля. Так это доработки самого Автора или уже наших умельцев ?
Не надо сразу скакать не сделав первый вариант.
По признанию самого Худа, второй вариант с двуполярным питанием по параметрам лучше, по звуку - хуже.
Умельцев во всё мире много. Абсолютное большинство из них стремится заменить одну детальку и объявить что это уже его усилитель и он стал намного лучше, а Худ - старый дурак из ХХ века.
Надеюсь, осциллограф и ГПИ есть?
 
Благодарю за ответ.
Ну я,собственно, и хочу начать с самого начала - с первого варианта. А дальше будем посмотреть. Понимаю, что за 50 лет появились новые и более качественные транзисторы. Но для меня это будут последующие шаги.
Почему Вас удивляют 99 Дб. Это Sansui SP 8300, чувствительность указана на задней стенке.
Осциллограф есть, ген.прямоугольных импульсов тоже.
IMG_0231.JPG

4974EFE7-E5DA-4415-969D-C620219288D3.jpegC4D1756D-795F-48F6-9E2E-774918298AEF.jpeg363E4830-9108-4516-95EB-54AF8E9F1D95.jpeg9C584F24-FF22-4460-A7C4-B9B1AE95CBCE.jpeg
 
Последнее редактирование модератором:
Почему Вас удивляют 99 Дб.
Потому что это невероятно.
Ну да дело не в этом. Скажем, колонки повышенной чувствительности - это то что нужно для усилителей небольшой мощности.
Можно считать, что у Худа чистых 8 Вт, а 10 Вт - на пределе. Не настаиваю.
П.С. "цветочки" на акустике как элемент мирного сосуществования с женой, как известно они тяжело воспринимают наши аудиоприбамбасы.
Жена женой, но цветы поливают и иногда проливают.
Колонки не ТВ, но всё же.
Понимаю, что орхидеи поливают редко, но всё же.
Ну я,собственно, и хочу начать с самого начала - с первого варианта.
Так в чём проблема? Этот усилитель за полвека разобран не по косточкам, а по атомам.
Куча печатных плат, китацы продают дешёвые наборы с качественными платами и полным комплектом деталей.
В чём проблема? Делать надо и всё.
за 50 лет появились новые и более качественные транзисторы. Но для меня это будут последующие шаги.
Лучше первые поскольку найти правильные 2N3055 - сложно, а цену за них просят непомерную.
90% что купите новодел, да еще и подделку. Смысл?
Осциллограф есть, ген.прямоугольных импульсов тоже.
"Цели определены, задачи поставлены. За работу, товарищи!"
Кто-нибудь оценил эту саркастическую фразу?
 
Про выходные транзисторы... :
- MJl3281A, h 75-150, f 30 мНц, корпус ТO-264, подбор не требуется
- МJ15003, h 25-150, f 2 мНц, корпус ТО-3, требуется отбор
У меня были МJl3281A - поэтому я остановился на них...
 
Среди кт903б, 2т903б легко найти транзисторы с бетой не менее 150, и не надо всякого импорта, да еще китай один, это песец
 
КТ8101 одоробло, слишком "тяжелый" для "легкого" Худа.
Разброс беты от нескольких единиц и выше. С большой, чтобы за сто, не попадались ни разу.
Среди кт903б, 2т903б легко найти транзисторы с бетой не менее 150, и не надо всякого импорта, да еще китай один, это песец
Тоже настоятельно рекомендую эти транзисторы.
 
Последнее редактирование:
КТ8101 одоробло, слишком "тяжелый" для "легкого" Худа.
Разброс беты от нескольких единиц и выше. С большой, чтобы за сто, не попадались ни разу.

Тоже настоятельно рекомендую эти транзисторы.
Значит нет .. ну нет так нет..
Нашел у себя tungsram 2n3055 но всего три.. печаль
 

Статистика форума

Темы
3,306
Сообщения
263,474
Пользователи
2,548
Новый пользователь
Александр Н.
Назад
Сверху Снизу