Динозавр
1 ранг
- Регистрация
- 31 Янв 2023
- Сообщения
- 3,434
- Реакции
- 1,075
- Баллы
- 72
- Страна
- Россия
- Город
- станица Пашковская
- Имя
- Александр
- Предупреждений
- 3
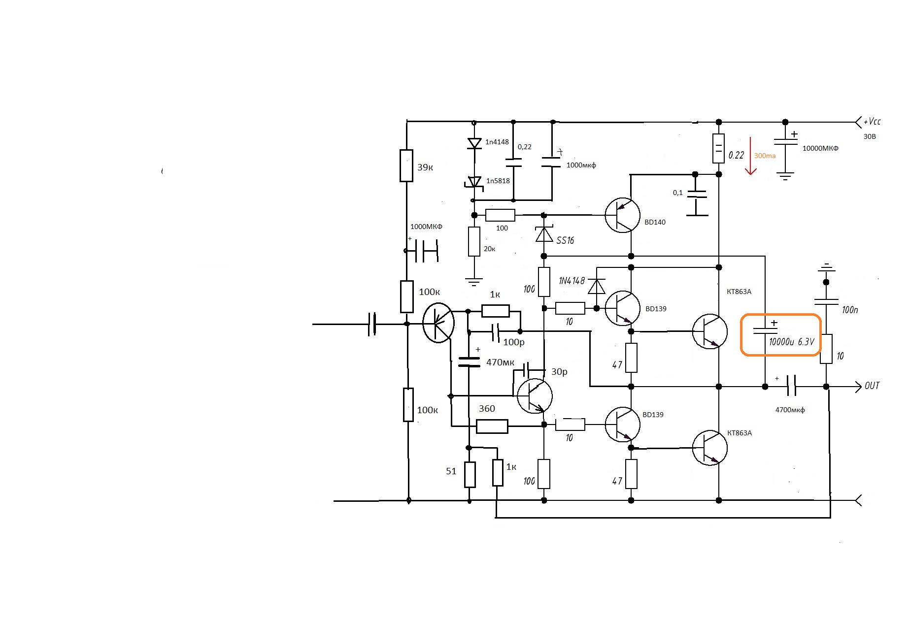
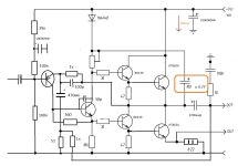
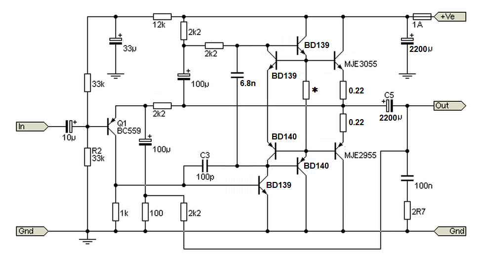
Верхний (ОК или ОБ?) обеспечивает полосу вверху (нижний ОЭ))).Я думаю, что в Худе на германии, основной транзистор, влияющий на звук и искажения всё-таки нижний.
Это АВ?особенно когда все вместе работают в режиме А. Даже ААА.
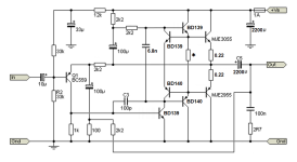
На закордонном DIY и китайских сайтах много обсуждалась (и делалась) подобная схема в классе АВ на мосфетах. Есть КИТы.латералы можно заменить на IRL530,
Основная засада - большой сквозной ток выходного каскада в переходных режимах с выходом из строя транзисторов.
Были и варианты с дарлингтонами (и одна промышленная схема "Аlto") в классе АВ.
До этого китайцы дошлиУползание ИРФ лечится как и в германии, резистором 0,47 Ом и выше в исток.

