JLH - усилитель Джона Линсли-Худа (John Linsley-Hood)

  • Автор темы Автор темы LDS
  • Дата начала Дата начала

Оцените схему по 5-ти баллам

  • 1

  • 2

  • 3

  • 4

  • 5


Результаты будут видны только после голосования.
Германий в классе А нужен, с ним звук лучше, особенно с лампой на входе.
В эти дни сложилась схема транзисторного лампидизатора на полевике-джифете. Другое дело, для нормальной его работы нужны полевики с нешуточными свойствами, всякое г типа кп303 отвалилось сразу. Годятся более мощные, начиная с J112, через 2П903 к JFET на карбиде кремния UJ3N
 
Это от того, что у Вас и лайкающих Вам фоторужья сетапа нормального не было. ))
Кому-то нужно громко и чтобы пол дрожал и стёкла звенели, кому-то тихо с хорошей серединой (душевно). И друг друга они не поймут:)
 
Если не быть сильно религиозным, можно и кремний сверху попробовать.
Я делал иначе, сверху Р-германий, внизу Р- латералий )))))
 
Я делал иначе, сверху Р-германий, внизу Р- латералий )))))
Я думаю, что в Худе на германии, основной транзистор, влияющий на звук и искажения всё-таки нижний. Сверху может быть что угодно - биполяр, мосфет, дроссель или в голодный год даже резистор.
 
германий в А классе не нужен,ему место в ав и то если биампинг,на нч полосу
а так я уже точно определился чтобы быстро системку сваять -это однотакт на 6п14п +нч канал на Д-шнике или германии, кошерно
главный косяк для звука это кроссовер -вот туда нужно все внимание уделить,при условии что динамики хорошие надо
А ведь никто не запрещает, на выходе того Дэшного Дэшника поставить двухтакт на 6П14П – и звуку полегчает, как после капельницы Кельвина!
 
А ведь никто не запрещает, на выходе того Дэшного Дэшника поставить двухтакт на 6П14П – и звуку полегчает
те Д-шник в качестве драйвера для пары 6п14п?такая концепция сложнее,надо подбирать пару пентодов,транс сложнее в намотке для двухтакта,,потребление выше ,,,,
скажу честно даже бимпинг чисто на дшниках звучит прилично,а стоит копейки
 
те Д-шник в качестве драйвера для пары 6п14п?такая концепция сложнее,надо подбирать пару пентодов,транс сложнее в намотке для двухтакта,,потребление выше ,,,,
скажу честно даже бимпинг чисто на дшниках звучит прилично,а стоит копейки
Так режим Д самый экономичный для унч. Лампа то открыта, то закрыта, или вообще заперта.
 
Я делал иначе, сверху Р-германий, внизу Р- латералий )))))
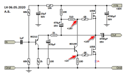
Ну, тогда медленно и уверенно можно двигаться сюда:
 

Вложения

  • LH.png
    LH.png
    57 KB · Просмотры: 92
дорого,и жалко латералы под общую оос прятать,туда и копеечные кт863 с бэтой 300...400 прекрасно станут
на латерале лучше усилитель Хьюстона собрать но лучше с трансформатором или дросселем на выходе вместо резистора
можно даже с истоковой обмоткой
 

Вложения

  • post-31814-0-70635000-1474142214_thumb.png
    post-31814-0-70635000-1474142214_thumb.png
    35.6 KB · Просмотры: 73
Последнее редактирование:
дорого,и жалко латералы под общую оос прятать,туда и копеечные кт863 с бэтой 300...400 прекрасно станут
на латерале лучше усилитель Хьюстона собрать но лучше с трансформатором или дросселем на выходе вместо резистора
можно даже с истоковой обмоткой
Тогда это уже не будет Худом. Если придерживаться темы, латералы можно заменить на IRL530, которые открываются при низком напряжении.
 
полевика достаточно только внизу,он обеспечит лучшую термостабильность схемы,она у оригинала не в дугу
 
Я думаю, что в Худе на германии, основной транзистор, влияющий на звук и искажения всё-таки нижний. Сверху может быть что угодно - биполяр, мосфет, дроссель или в голодный год даже резистор.
Совершенно верно, кроме прочего,именно стабильный ток через драйверный транзистор задает стабильность всего усилителя. Что и выполнено в схеме JLH-1996. Не говоря уже про добавку усиления при замене пары резисторов нагрузки драйвера на источник тока .
И вот валяются не один год Р-латералы , пара. Я на них макетил этот стабильный вариант, а наверх есть крепкие и неплохие по частотным свойствам германии в ТО-3.

Если не быть сильно религиозным, можно и кремний сверху попробовать.
Ухи не расслышали подмены, особенно когда все вместе работают в режиме А. Даже ААА. Аллес- Аусгецайхнете-Арбайтен.

Тогда это уже не будет Худом. Если придерживаться темы, латералы можно заменить на IRL530, которые открываются при низком напряжении.
Божественное свойство латералов держать заданный ток с ИРФами летит к чертям.

Ну, тогда медленно и уверенно можно двигаться сюда:
У друга такая схемка пашет уже не первый год, счас найду оригинальную.
 

Вложения

  • IMG_20221015_133946.jpg
    IMG_20221015_133946.jpg
    519.8 KB · Просмотры: 112
Думаю резистор 0,2 ома в самом низу, вернёт это божественное свойство.
Думаю. маловато будет 0,2 Ома. Не скомпенсируется уход тока . Но сам по себе уход тока в ИРФе не такой звериный с нагревом, как у германия.
В схеме JLH-1996 стабильность источника тока предостаточна для выхода на кремнии. Но ток плывет с выходом на германии, не хватает компенсации за счет токоизмерительного резистора в коллекторе верхнего этажа . Пришлось добавить в смещение источника тока термик на базе диодного моста, получилось суперски, с разогревом радиаторов ток даже чуток снижается.
 

Вложения

  • IMG_20250314_160812.jpg
    IMG_20250314_160812.jpg
    738.3 KB · Просмотры: 68
  • IMG_20250314_172749.jpg
    IMG_20250314_172749.jpg
    482.2 KB · Просмотры: 73
Последнее редактирование:
можно так даже с биполяром,находим точку когда размах токов в плечах ВК равны
 

Вложения

  • термостабилизация худа.png
    термостабилизация худа.png
    7.7 KB · Просмотры: 63
Пришлось добавить в смещение источника тока термик на базе диодного моста, получилось суперски, с разогревом радиаторов ток даже чуток снижается.
Крутая идея с диодным мостом, хороший контакт с радиатором, пару раз так делал с проектами Элиота, для двойки Шиклаи самое то.
 
Крутая идея с диодным мостом, хороший контакт с радиатором, пару раз так делал с проектами Элиота, для двойки Шиклаи самое то.
Приятно, когда твои задумки с разбега понимают))))
 

Вложения

  • ус3 катушки Мишина.JPG
    ус3 катушки Мишина.JPG
    56.3 KB · Просмотры: 101
можно так даже с биполяром,находим точку когда размах токов в плечах ВК равны
Если Вы пытаетесь скрестить Худа с Семигором, судя по картинке, не получиться, принцип немного разный. Да и фон вылезет.
 
Если Вы пытаетесь скрестить Худа с Семигором, судя по картинке, не получиться, принцип немного разный. Да и фон вылезет.
уже давно было сделано в железе,еще 12 лет назад,все работает,если хоть паять лень ,в симуляторе посмотрите,прежде чем писать
смешаное модулирование ИТ дает меньше искажений чем параллельное(худ) или последовательное(Семигор) даже измерения на веге выкладывал,вот остатки моделей
причем на 20кгц а не на 1кгц искажения
 

Вложения

  • простой А финал.PNG
    простой А финал.PNG
    90 KB · Просмотры: 79
Последнее редактирование:
уже давно было сделано в железе,еще 12 лет назад,все работает,если хоть паять лень ,в симуляторе посмотрите,прежде чем писать
смешаное модулирование ИТ дает меньше искажений чем параллельное(худ) или последовательное(Семигор) даже измерения на веге выкладывал,вот остатки моделей
Извиняюсь, значит мой симулятор в голове не точно показывает. Другими лет пять не пользуюсь, жена читать всякую хрень отказывается, а сам я не вижу;)
 
а для жены купите или сделайте ламповый усилитель с УЛ выходом,ей понравится больше итуна
 
Последнее редактирование:
Это можно врезать в сток верхнего этажа.
В Нижний этаж – для квантовой симметрии. Один абориген открыл мне страшную аудио тайну века: говорит, если вперед МОСФЕТа поставить p-n – полёвки (типа составного), то получим новый транзистор со свойствами латерала. Чешу свою репу 😮
 
В Нижний этаж – для квантовой симметрии. Один абориген открыл мне страшную аудио тайну века: говорит, если вперед МОСФЕТа поставить p-n – полёвки (типа составного), то получим новый транзистор со свойствами латерала. Чешу свою репу 😮
думаю иначе: скрестить JFET с биполяром, прикрутив jfet на радиатор биполяру. Джифету задать режим падения тока покоя с нагревом , биполяр устаканится током покоя.
 
Уползание ИРФ лечится как и в германии, резистором 0,47 Ом и выше в исток. При токе покоя в пол ампера полет нормальный. Тепло для полевиков что для ламп, благоприятный момент.
 
Я думаю, что в Худе на германии, основной транзистор, влияющий на звук и искажения всё-таки нижний. Сверху может быть что угодно - биполяр, мосфет, дроссель или в голодный год даже резистор.
Забыл одну вещь. В эмиттер нижнего этажа полезно врезать небольшой Омчик, примерно 0,33 Ома для кремния и 1 Ом для германия. Полоса заметно протянется вверх. В верхнем этаже этот резистор вредит , отжирая мощность и увеличивая выхсопр.

ПС. Вариант схемы Худа -композита на Р-латерале +германии решает одну проблемку. Можно разместить оба транзистора на одном радиаторе, верхний-германий без прокладки , а нижний, латерал- через керамику, он не боится нагрева , стерпит. Транзисторы растащить по краям радиатора, либо германий в центре, латерал с краю. На радиатор прикрутить термоотбойник , градусов на 50. летом пригодится.
 
Последнее редактирование:

Статистика форума

Темы
3,307
Сообщения
263,576
Пользователи
2,548
Новый пользователь
Александр Н.
Назад
Сверху Снизу