JLH - усилитель Джона Линсли-Худа (John Linsley-Hood)

  • Автор темы Автор темы LDS
  • Дата начала Дата начала

Оцените схему по 5-ти баллам

  • 1

  • 2

  • 3

  • 4

  • 5


Результаты будут видны только после голосования.
Это уже тоже проходил, ещё дальше от основной темы.
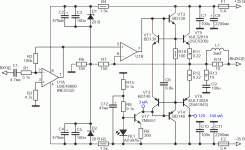
плохо проходили весь смак схемы это отсутствие эмиттерных резисторов которые увеличивают ступеньку
и один транзистор шунта должен быть германиевым ,иначе транзисторы не откроются
 

Вложения

  • Снимок.PNG
    Снимок.PNG
    52.5 KB · Просмотры: 57
  • 217-8.png
    217-8.png
    81.7 KB · Просмотры: 61
Нормальні люди роблять це за заповітом Малькома їхнього Хоуксфорда. Знайдіть десять відмінностей ;)
Радянський інженер-заочник акулінічев пройдисвіт і невіглас.
Жоден ГЕрманій там зайвий, а опір резисторів має певну оптимальну величину, залежно від режимного струму, за заповітом дідуся Олівера.
Та це вже не буде схемою Худа, жодним чином.
 
Последнее редактирование:
плохо проходили весь смак схемы это отсутствие эмиттерных резисторов которые увеличивают ступеньку
и один транзистор шунта должен быть германиевым ,иначе транзисторы не откроются
Может подскажете какой из транзисторов кт315 или кт361 в усилителе Трошина, под редакцией Сапожникова, больше германиевый.:unsure:
 
схему приведите,в вашей схеме с резисторами 0,22ом в эмиттерах транзисторы откроются,а если резисторы убрать то не откроются кт315\361 нужно либо такие же как на выходе ставить,что накладно, или один германиевый

а опір резисторів має певну оптимальну величину, залежно від режимного струму, за заповітом дідуся Олівера.
26мв но лучше вообще без резисторов,для этого и шунт
 
По-моему, можно обойтись обычной схемой смещения -это позволит использовать режим АВ с увеличенным током покоя (экономичный режим) или режим класса А (на выбор).

Это уже тоже проходил, ещё дальше от основной темы.
Смысл только в классе В (АВ с малым током) -дополнительная ООС для уменьшения коммутационных искажений (одновременно, по постоянному току, ограничение\термостабилизация тока покоя).
 
схему приведите,в вашей схеме с резисторами 0,22ом в эмиттерах транзисторы откроются,а если резисторы убрать то не откроются кт315\361 нужно либо такие же как на выходе ставить,что накладно, или один германиевый
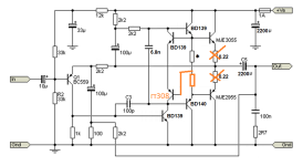
Держите на вскидку, надо завязывать отходить от темы, Худ - значит Худ, а тут им и не пахнет. Меняя резисторы в эмиттерах с 0,1 до 0,5 ом можно менять и ток покоя. Германий тут не нужен.
 

Вложения

  • 1.gif
    1.gif
    19.1 KB · Просмотры: 81
  • 2.jpg
    2.jpg
    121.7 KB · Просмотры: 77
  • 3.jpg
    3.jpg
    50.8 KB · Просмотры: 83
  • 4.gif
    4.gif
    39.2 KB · Просмотры: 79
Последнее редактирование:
какой из транзисторов кт315 или кт361 в усилителе Трошина, под редакцией Сапожникова, больше германиевый.
Важнее, чтобы были высокочастотные. У кремния Убэ (0) немного отличается от типа к типу.
 
Смысл только в классе В (АВ с малым током) -дополнительная ООС для уменьшения коммутационных искажений (одновременно, по постоянному току, ограничение\термостабилизация тока покоя).
Смысл есть в любом классе. Лишь бы нравилось.
 
лучше тройку поставить на выход или ОК+двойка
Меняя резисторы в эмиттерах с 0,1 до 0,5 ом можно менять и ток покоя. Германий тут не нужен.
я понимаю что у вас зрение,попросите жену пусть вам эту картинку расшифрует,резисторы надо убрать,совсем!!!!
с резисторами смысл шунта пропадает!!!!!!!!!!!!!!!!!!!!!!!!!!!!!!!!!!!!!!
ваши схемы с резисторами нах они такие нужны
 

Вложения

  • Снимок.PNG
    Снимок.PNG
    52.5 KB · Просмотры: 49
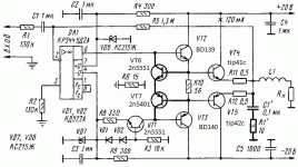
Недавняя затея оправдала труды достойным звуком , выход на комплементарной единице AD161 AD162 , драйвер на П605 с током под 40 мА и входной кремний N . Звук нахлобучил конкурента, по такой же схеме, но с кремнием на выходе.
Терморезистор применен из схемы УНЧ от магнитофона Филипс, конструктив интересный, шестигранный болт с резьбой М4, из него торчат два провода, внутри залитый эпоксидом термик на 47Ом.
Идея просит продолжения на паре ГТ703-705 , но все никак не дойду до офиса , где они есть ещё.
 

Вложения

  • IMG_20250626_170814 (1).jpg
    IMG_20250626_170814 (1).jpg
    742.3 KB · Просмотры: 130
Последнее редактирование:
На кремнии Тошиба 1941-5198 есть та же схема, с термостабилизацией транзистором. Тоже добре звучит, но германий чем-то неуловимо лучше на низах.
Кроме ТОШИБЫ ставил все что под руку попало на выход, и чехи KD502-KD616 и наши 818-819 и мексиканские MJ15003-MJ15004 , пашут все. Ток покоя под 200-250мА минимум.
За идею усилителя благодарность сербскому коллеге Banat , он одобрил такое решение, которое существует под названием Singletone в реальных конструкциях.

ПС. Кстати, вышел на крутой PNP кремний в ТО-3, звать Toshiba 2SB552 , параметры высокие, полоса в 4 МГц. Есть что подкинуть в пару к чехам KD503 .
 

Вложения

  • IMG_20250626_170837.jpg
    IMG_20250626_170837.jpg
    779.2 KB · Просмотры: 118
Последнее редактирование:
Звук нахлобучил конкурента, по такой же схеме, но с кремнием на выходе.
потому что у кремния бэта была меньше,у 162\162 бэта под 300
при нагреве еще выросла и ступенька меньше
попробуйте батл с 2SC5171\2sa1930.хотя и у них бэта в среднем 170
 
На кремнии Тошиба 1941-5198 есть та же схема, с термостабилизацией транзистором. Тоже добре звучит, но германий чем-то неуловимо лучше на низах.
Кроме ТОШИБЫ ставил все что под руку попало на выход, и чехи KD502-KD616 и наши 818-819 и мексиканские MJ15003-MJ15004 , пашут все. Ток покоя под 200-250мА минимум.
За идею усилителя благодарность сербскому коллеге Banat , он одобрил такое решение, которое существует под названием Singletone в реальных конструкциях.
А я подумал, что конкурент это Юрий Робертович
 

Вложения

  • Юрий РобертовичIMG_1799.jpg
    Юрий РобертовичIMG_1799.jpg
    180.5 KB · Просмотры: 103
А я подумал, что конкурент это Юрий Робертович
Хорошо забытое , в самом деле! Светлая память замечательному мастеру.
Не помню, почему, но остановился на токе покоя 400мА.
Там что-то было связано с формой сигнала на верхнем крае.
 
Хорошо забытое , в самом деле! Светлая память замечательному мастеру.
Не помню, почему, но остановился на токе покоя 400мА.
320мА у меня получалось с китайскими диодами неизвестного подвала выпуска, при питании 24В. Ничего, кроме средней точки не настраивал. Звук и так устраивал.
Не знал, что его уже нет, я после инсульта пару лет восстанавливался, многое пропустил.
 
Последнее редактирование:
320мА у меня получалось с китайскими диодами неизвестного подвала выпуска, при питании 24В. Ничего, кроме средней точки не настраивал. Звук и так устраивал.
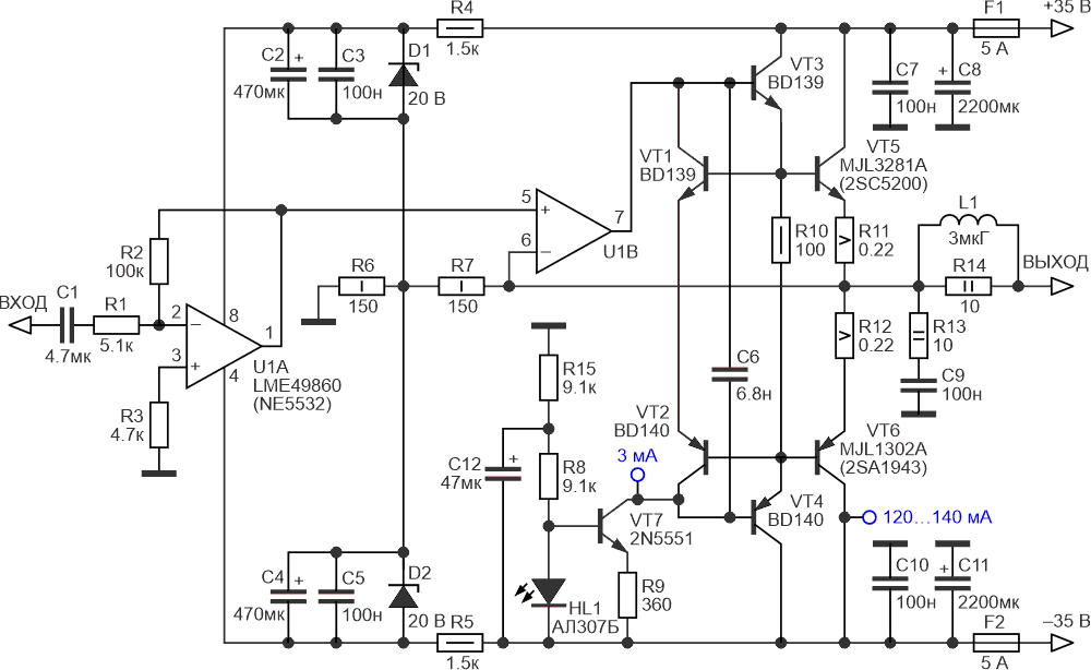
Просится диодный мост в термостабилизатор)))) Два диода. Причем, не абы каких, а именно выпрямительных, тупых.
Схема Лина, без входного транзистора, с ООС в базу драйвера, годится для макетирования выходного каскада, простая, устойчивая и как-то работает, но только с повторителем на входе, минимум. Потому как входное мизерное.
 
Последнее редактирование:
при всем уважении,но 1ом в эмиттере кремния да еще однушки не дарлингтона это преступление,там 0,1ом достаточно

320мА у меня получалось с китайскими диодами неизвестного подвала выпуска, при питании 24В. Ничего, кроме средней точки не настраивал. Звук и так устраивал.
ток покоя надо выставлять в зависимости от величины эмиттерных резисторов,на них должно быть оптимально 26мв
выкинуть всякие диоды и поставить Ube сплиттер на транзисторе с высокой бэтой,это на сегодня лучший вариант
 
А я подумал, что конкурент это Юрий Робертович
При такому підході до формування напруги зміщення для двотактного емітерного повторювача для кожного значення режимного струму об'єктивно існує номінал опору для резисторів в колах емітерів транзисторів повторювача, при якому рівень нелінійних спотворень мінімальний. Це фізика, підтверджена математикою дідусем Олівером в доісторичному 1971 році. Хто не заховавася, досі цього не знає, той придурок. Але, класична схема Ube splitterу потерпає, окрім залежності від температури, також від нестабільного струму крізь неї, що обумовлено викликаною сигналом девіацією.
Це поборов Мальком Хоуксфорд свого часу і в 1983 році статтю написав. Чому місцеві клоуни не хочуть про це знати, мені байдуже. Долучайтесь і отримайте максимум, стаття у вкладені.
Також нюанси обрахунку опору додаткового резистору за Хоуксфордом детально розтлумачені Селфом у 12 розділі його "Настільної книги..."

Щодо шунту, він регулює режим краще за Ube splitter, але має кілька нюансів, про які Хоуксфорд докладно написав в своїй іншій статті, але це тема окремої теми. На цьому форумі її вже обговорювали, навіть переклад тієї статті на язик хтось викладав.
 

Вложения

Последнее редактирование:
Недавняя затея оправдала труды достойным звуком , выход на комплементарной единице AD161 AD162 , драйвер на П605 с током под 40 мА и входной кремний N . Звук нахлобучил конкурента, по такой же схеме, но с кремнием на выходе.
Терморезистор применен из схемы УНЧ от магнитофона Филипс, конструктив интересный, шестигранный болт с резьбой М4, из него торчат два провода, внутри залитый эпоксидом термик на 47Ом.
Идея просит продолжения на паре ГТ703-705 , но все никак не дойду до офиса , где они есть ещё.
А если один кремниевый нпн поставить на выходе? Как вариант, а то не у всех ад161\162 есть.
 

Вложения

  • Anti-JLH2.png
    Anti-JLH2.png
    33.8 KB · Просмотры: 95
Не делал так, но есть вариант с парой ГТ703-705. Их проще достать. И частотные свойства у них неплохие.
Пара на выходе Si-Ge, с общим базовым смещением, даст открытый один , но закрытый другой, бегун на костыле.
Хотя, вспомнил, есть в Радио схема УНЧ Крылова, с единицей на выходе, КТ903\ГТ806 , рабочая.....
 
Последнее редактирование:
Хватает тока драйвера , если ему питания задрать и радиатор нахлобучить.
повторитель уменьшит искажения на порядок,и позволит в уне использовать быстрый транзистор с малой емкостью и высокой бэтой

Блин, как же вы любите улучшать вылизанные до костей схемы. _hm_
это не массовое производство ,зачем экономить один транзистор
при чем буржуи и ставили повторитель пока на тройку не перешли,но с тройкой на вч германии сложнее вот и ставим повторитель на вч германии п605 дальше двойка402\404 и 703\705 при таком распределении граничных частот каскадов не будет проблем с коррекцией
более того повторитель в А классе и входное сопр постоянно в отличие от двойки что делает комфортнее работу Уна в плане стабильности
 
Ещё бы ток шунта стабилизировать...
Безглузда ідея, бо нам потрібен стабільним струм в іншому колі за рахунок зміни струму крізь коло шунту, в тому числі.

у Акулиничева НЕТ ЭМИТТЕРНЫХ РЕЗИСТОРОВ!!!!в этом и весь смак
Це швидше приклад безглуздого копіювання чужих інженерних рішень без огляду на обставини їх використання. Подібне добре працюватиме лише якщо вихідна пара в режимі класу А.
Не будьте, як радянський інженер-заочник акулінічев.
Для вихідної пари в режимі класу АВ освічені схемотехніки використовують досвід Хоуксфорда.
Але потрібно читати текст статті, а не лише споглядати малюнки ;)
 

Вложения

да и Худ гавно сваял,куча недостатков,просто распиареный усилитель,обычную Меллодию и тп в А-класс загнать и порвет она этого худа как тузик грелку,тк в АВ на пиках может заходить и термостабилизация лучше,молятся на этот JLH .....
тот же Акулиничев с шунтом лучше в разы
 
Подтверждаю, спаял Худа в оригинале 96 г., послушал и убрал. Не годится для повседневного прослушивания, возможно как резервный или для начинающих, набить руку.
 
да и Худ гавно сваял,куча недостатков,просто распиареный усилитель,обычную Меллодию и тп в А-класс загнать и порвет она этого худа как тузик грелку,тк в АВ на пиках может заходить и термостабилизация лучше,молятся на этот JLH .....
тот же Акулиничев с шунтом лучше в разы
Тут я с Вами согласен, но с существующей полицией нравов, так думать опасно, мою одноглазую куклу Вуду уже всю истыкали. ;)
 

Вложения

  • imbecile.png
    imbecile.png
    131.9 KB · Просмотры: 73

Статистика форума

Темы
3,307
Сообщения
263,609
Пользователи
2,548
Новый пользователь
Александр Н.
Назад
Сверху Снизу