JLH - усилитель Джона Линсли-Худа (John Linsley-Hood)

  • Автор темы Автор темы LDS
  • Дата начала Дата начала

Оцените схему по 5-ти баллам

  • 1

  • 2

  • 3

  • 4

  • 5


Результаты будут видны только после голосования.

Вложения

  • noname.png
    noname.png
    130.2 KB · Просмотры: 84
Как оказалось, это не Худ виноват, а встроенная звуковушка.Что-то ей малость поплохело. _grust
Полегчало. Потому как объяснить предыдущую лажу было нечем, не встречал такого кошмара.
И откуда гвоздь на 500Гц.
 
Ну что ж, сегодня заслушаю классический вариант. )

С ИИП? Платы этажеркой без экрана от БП? ALPS над сетевым разъёмом и сетевым проводом ИИП? Красивое...
Добавлю
Провода к АС над трансформатором ИИП
Не увидел клеммьі корпуса
 
И откуда гвоздь на 500Гц.
Какой-то глюк с драйверами, переустановил - все стало нормально.

И как это влияет? Еще раз: открытый вход (на входе ничего не подключено), регулятор громкости на 12 часов. Покажите артефакты от такого размещения блока питания и проводов. Тогда я может быть что-то переделаю.
 

Вложения

  • открытый вход.png
    открытый вход.png
    127 KB · Просмотры: 95
И не только Худа. Єто спектр любого правильного безоосника или малооосника.
С таким спектром заткнут за пояс любые навороченные глубокооосники.
Помиляєтесь.
Якщо рівні спотворень нижчі за рівні їх сприйняття на фізиологічне вухо овдиоуфайла, байдуже на спектр, за яким вони розташувались.
Спробуйте послухати, Вам також сподобається ;)
 
И не только Худа. Єто спектр любого правильного безоосника или малооосника.
С таким спектром заткнут за пояс любые навороченные глубокооосники.
Добавьте, без дифкаскада. Он придавит четные , останутся вилы из нечетных.
 
Єто так, но только отчасти
Вот как тогда удалось с двумя дифкаскадами получить почти одну вторую гармонику?
Правда, там усилительные элементы с квадратичной характеристикий, не плодящие нечетность.
 
Єто так, но только отчасти
Вот как тогда удалось с двумя дифкаскадами получить почти одну вторую гармонику?
Правда, там усилительные элементы с квадратичной характеристикий, не плодящие нечетность.
В любом случае, улучшение в кавычках таких простых схем тянет за собой убийство каких-то полезных звуковых свойств. Хотя, усиления добыть всегда полезно.
 
В любом случае, улучшение в кавычках таких простых схем тянет за собой убийство каких-то полезных звуковых свойств. Хотя, усиления добыть всегда полезно.
Тогда первый тот транзюль сделать составным: полевой-биполярный (как Шкритек просил) и звук будет и линейность повысится
 
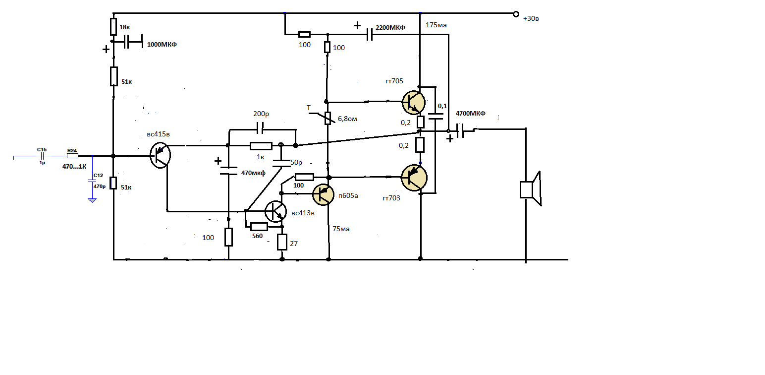
вот такой попробуйте ,ток 175ма первый ватт в А классе дальше АВ на германии без ступеньки,предвыход ОК на п605а в классе А ток75ма
трансисторы для двух каналов гт703/705 и вс413в(моторолла ориг) и вс415в(Телефункен ориг) могу продать не дорого(400р за 8шт),просто самому нет возможности спаять,п605а найдете не проблема
сорри ток 175ма исправил
 

Вложения

  • Anti-JLHпервый ватт А.png
    Anti-JLHпервый ватт А.png
    30.5 KB · Просмотры: 134
Последнее редактирование:
Єто так, но только отчасти
Вот как тогда удалось с двумя дифкаскадами получить почти одну вторую гармонику?
Правда, там усилительные элементы с квадратичной характеристикий, не плодящие нечетность.
У меня мысль иная. В Худе на германии применить пары П605-ГТ806. Можно убавить ток драйверу, усиления этим добыть по напряжению и по току.
 
Такая связка (П605/ГТ806) обеспечила "правильный" "худовский" спектр ещё одного двухтактника.
Правда, там бошьшой ток покоя, пол ампера.
 
ток 175ма исправил
Он там не нужен (совсем). Нагрузка- 8 ом, на 4 не потянет. Вместо п605 лучше 607-609 (или ГТ402) с радиатором. Первые два транзистора почти любые.
Смещение выходных- терморезистор. Можно попробовать смешную смешанную пару 806\903.
Предвыход 75 ма маловато будет - в чешском "Транзиватт"е было 100-120 ма.
 
Последнее редактирование:
на 4 не потянет.
для 4ом просто снизить питание,чтобы получить те же 12вт надо 16в питание и еще лучше добавить ступень на гт402\404
Смещение выходных- терморезистор.
не удобно,сплиттер лучше и доступнее
Вместо п605 лучше 607-609.
там ОК большой разницы не будет но п605А надежнее при токе 75ма(1,1вт на нем при 30в питании)
Он там не нужен (совсем).
вообще идеально для АВ около 85ма,чтобы на резисторах 0,3ом падало 25мв
 
Последнее редактирование:

Вложения

  • image1.gif
    image1.gif
    304.5 KB · Просмотры: 118
для 4ом просто снизить питание,чтобы получить те же 12вт надо 16в питание и еще лучше добавить ступень на гт402\404

не удобно,сплиттер лучше и доступнее

там ОК большой разницы не будет но п605А надежнее при токе 75ма(1,1вт на нем при 30в питании)

вообще идеально для АВ около 85ма,чтобы на резисторах 0,3ом падало 25мв
Я бы просто запретил в мировом масштабе колонки на 4 Ома. И нам бы легче стало и УНЧ тоже.
 
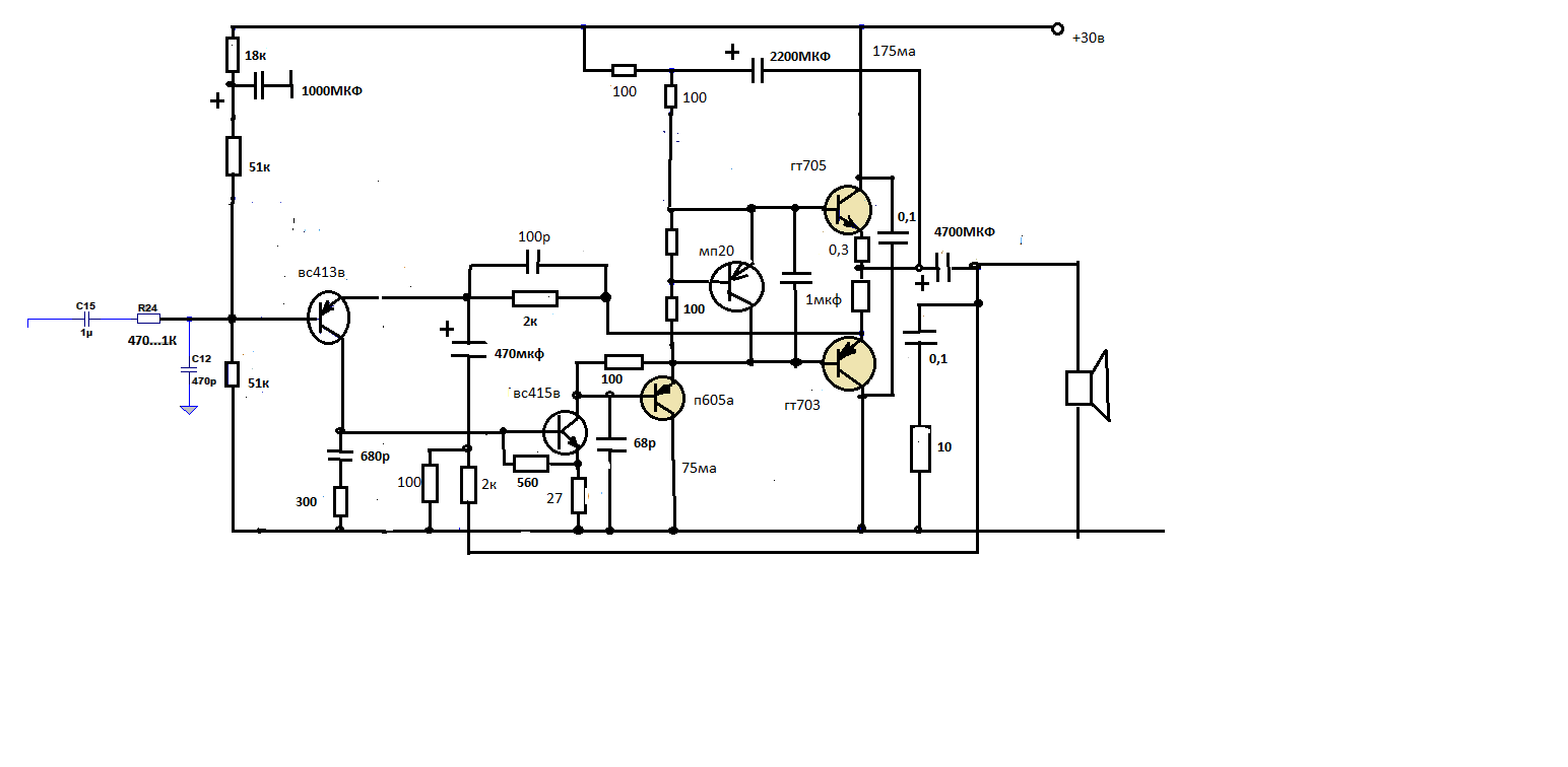
облегчил,если нет термистора 6,8ом ставим один- два германиевых диода
 

Вложения

  • Anti-JLHпервый ватт А лайт.png
    Anti-JLHпервый ватт А лайт.png
    28.2 KB · Просмотры: 109
Последнее редактирование:
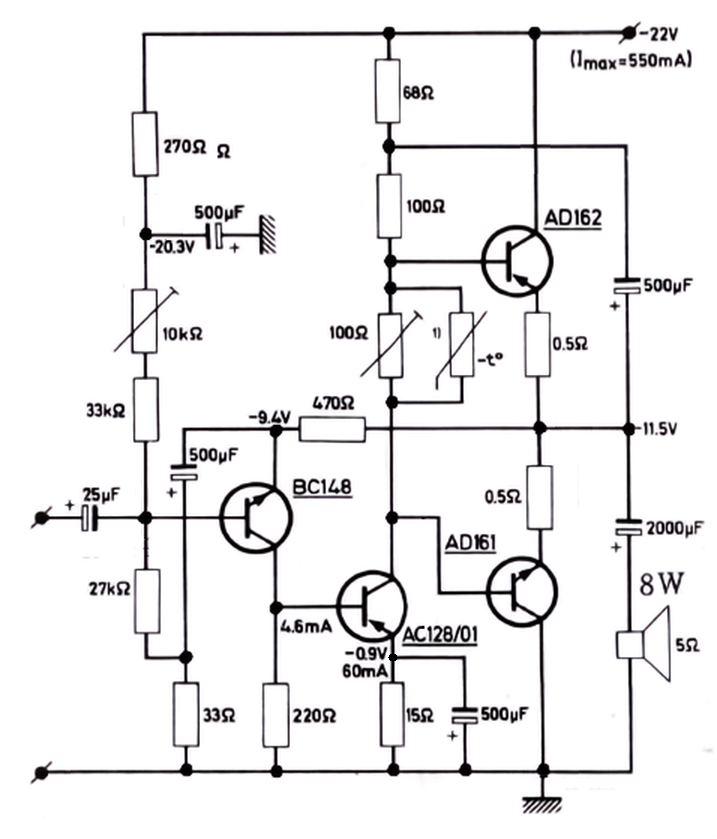
В основу легла эта схема от Филипса?
Эта схема давно мелькает в интернете, как пример тяп ляпства. Мало того, что все соединения отсутствуют, так ещё и конденсатор вольтодобавки 50 мкф, вместо 500. Исправил:
 

Вложения

  • 123.png
    123.png
    436.8 KB · Просмотры: 100
В основу легла эта схема от Филипса?
Посмотреть вложение 152862
Поклон вам за роскошную схемку! Именно так представляю себе нормальный усилитель. И сам вышел на такое же решение.Но тут ток драйвера больше моего.
ПС. Вольтдобавка само собой куриная, там 1000мкф надо.

Эта схема давно мелькает в интернете, как пример тяп ляпства. Мало того, что все соединения отсутствуют, так ещё и конденсатор вольтодобавки 50 мкф, вместо 500. Исправил:
Удивило другое, не схема мощника, там нормально. А типовая залепуха, регулятор тембра с регуляторами на 200 килоом грузится на нижайшее входное следующего каскада. Нет слов от слова ваще.
А тембры мы подправим, не бином Ньютона.
Схема адаптируется под выход на кремнии, с питанием от 40 до 60вольт, током покоя 250-400мА выходной пары и 50 мА в драйвере. звук неплохой, тянет и 8 и 4 Ома.
 

Вложения

  • 12345.png
    12345.png
    317.9 KB · Просмотры: 109
у филлипса перед парой выходников стоит ОЭ
что не очень хорошо
1 требует более мощного а значит медленного транзистора в УН
2 нагрузка УН имеет меняющееся входное сопротивление что снижает стабильность
в моей схеме перед выходниками стоит повторитель на п605А который не так требователен к емкостям и бэте транзистора
это позволяет поставить в УН быстрый маломощный транзистор с высоким усилением
и еще одна фича -п605а и верхний выходник образуют параллельный повторитель с плавным закрыванием транзистора
а с нижним дарлингтон ,это дает более короткий спектр гармоник
 
Тембры нафиг не нужны, а УМ можно и прибрать для коллекции
Я бы кивнул тембры нафиг, да недавно прослушал усилитель на лампах, Зеннхайзер-Телефункен. Там полный фарш, включая темброблок. И звук настолько роскошный, что я выпрошу схему у владельца и втихаря впаяю себе такую же.
 
JLH AB.jpg
 

Вложения

  • WW7-70.gif
    WW7-70.gif
    79.8 KB · Просмотры: 75
Последнее редактирование:
Я бы кивнул тембры нафиг, да недавно прослушал усилитель на лампах, Зеннхайзер-Телефункен. Там полный фарш, включая темброблок. И звук настолько роскошный, что я выпрошу схему у владельца и втихаря впаяю себе такую же.
Там возни много
 

Вложения

  • senncheiser telefunken rörenverstärcker.png
    senncheiser telefunken rörenverstärcker.png
    1.1 MB · Просмотры: 137
у худа 1971 цепь термостабилизации отсутствует,если ее поставить,то эмиттерные резисторы с кремнием на выходе можно выбросить и снизить искажения ступенька
 
Там возни много
Exakte Schaltkreise , fielenDank !
Собственно, интересна часть НЧ и ВЧ регуляторов, с ней угадано в десятку, регулировка очень правильная на слух.
И пожалуйста, регуляторы тембра на 1 МОм, а входной регулятор громкости 250 кОм. Одного порядка величины.
 

Статистика форума

Темы
3,307
Сообщения
263,656
Пользователи
2,548
Новый пользователь
Александр Н.
Назад
Сверху Снизу