Корвет 100У-068СМ

Регистрация
17 Июл 2022
Сообщения
3,170
Реакции
619
Репутация
59
Страна
Россия
Город
Санкт-Петербург
Спасибо!
Попробую понять, как устроено питание входного каскада (ОУ+первые три транзистора), - из токозадающей цепи УН (что неправильно), или, всё-таки, непосредственно от шин ±42v.

Можно ли снять с платы держатели радиатора? Плохо видно, что в непосредственной близости...
 

М.Васильев

1 ранг
Регистрация
25 Янв 2022
Сообщения
2,297
Реакции
697
Репутация
54
Возраст
68
Страна
Россия
Город
Пестово
Имя
Максим
Я еще железяки с платы сниму , надо проверить,почему защита постоянки с этим блоков вырубает.Так сделано, что хрен что померять почеловечески.
Может я в кап еще заведу схему выбросив режим ЭА
 
Последнее редактирование:
Регистрация
17 Июл 2022
Сообщения
3,170
Реакции
619
Репутация
59
Страна
Россия
Город
Санкт-Петербург
Из какого материала сдееланы прокладки между радиатором и его держателями?

Правильно ли я понял, мощные транзисторы установлены на держателях радиатора непосредственно, - без прокладок. Прокладки изолируют шины питания, так как на держателях - напряжения ±42v?
 

М.Васильев

1 ранг
Регистрация
25 Янв 2022
Сообщения
2,297
Реакции
697
Репутация
54
Возраст
68
Страна
Россия
Город
Пестово
Имя
Максим
Из какого материала сдееланы прокладки между радиатором и его держателями?

Правильно ли я понял, мощные транзисторы установлены на держателях радиатора непосредственно, - без прокладок. Прокладки изолируют шины питания, так как на держателях - напряжения ±42v?
Совершенно верно. Технологический мазохизм
 
Регистрация
17 Июл 2022
Сообщения
3,170
Реакции
619
Репутация
59
Страна
Россия
Город
Санкт-Петербург
Совершенно верно.
:(
Это затруднит доработку схемы в плане обеспечения нормального режима "экономичный класс A".
Предвыходной транзистор каждого плеча придётся ставить на изолирующую прокладку, а не только переключить его коллекторый вывод на соответствующую шину питания.
 

М.Васильев

1 ранг
Регистрация
25 Янв 2022
Сообщения
2,297
Реакции
697
Репутация
54
Возраст
68
Страна
Россия
Город
Пестово
Имя
Максим
:(
Это затруднит доработку схемы в плане обеспечения нормального режима "экономичный класс A".
Предвыходной транзистор каждого плеча придётся ставить на изолирующую прокладку, а не только переключить его коллекторый вывод на соответствующую шину питания.
В 068см проще. Применили бы VC5022 или аналог слепили бы и не нужен этот гемррой.
 
Регистрация
17 Июл 2022
Сообщения
3,170
Реакции
619
Репутация
59
Страна
Россия
Город
Санкт-Петербург
В усилителе "Корвет 100У-068СМ" всё необходимое для хорошей работы в классе "экономичный A" уже есть, надо только чуть-чуть подправить.
 

М.Васильев

1 ранг
Регистрация
25 Янв 2022
Сообщения
2,297
Реакции
697
Репутация
54
Возраст
68
Страна
Россия
Город
Пестово
Имя
Максим

М.Васильев

1 ранг
Регистрация
25 Янв 2022
Сообщения
2,297
Реакции
697
Репутация
54
Возраст
68
Страна
Россия
Город
Пестово
Имя
Максим
По душе токовые шунты или вээс5022. И все
Плата
 

Вложения

  • мощник (1).JPG
    мощник (1).JPG
    503 KB · Просмотры: 144
  • мощник (3).JPG
    мощник (3).JPG
    528.4 KB · Просмотры: 118
Последнее редактирование:
Регистрация
17 Июл 2022
Сообщения
3,170
Реакции
619
Репутация
59
Страна
Россия
Город
Санкт-Петербург
Если не трудно, пожалуйста, сфотографируйте эту сторону строго сверху, чтобы с рисунком печатных дорожек было легче совмещать.
Заранее - спасибо!
 
Последнее редактирование:

М.Васильев

1 ранг
Регистрация
25 Янв 2022
Сообщения
2,297
Реакции
697
Репутация
54
Возраст
68
Страна
Россия
Город
Пестово
Имя
Максим

Вложения

  • мощник (2).JPG
    мощник (2).JPG
    600.2 KB · Просмотры: 104
Регистрация
17 Июл 2022
Сообщения
3,170
Реакции
619
Репутация
59
Страна
Россия
Город
Санкт-Петербург
Так лучше, но хотелось бы ещё поближе к вертикали над центром платы (чтобы яркий блик ушёл на пустое место - без надписей, или без вспышки, просто с боковой подсветкой).
Заранее - спасибо!
 

М.Васильев

1 ранг
Регистрация
25 Янв 2022
Сообщения
2,297
Реакции
697
Репутация
54
Возраст
68
Страна
Россия
Город
Пестово
Имя
Максим
Так лучше, но хотелось бы ещё поближе к вертикали над центром платы (чтобы яркий блик ушёл на пустое место - без надписей, или без вспышки, просто с боковой подсветкой).
Заранее - спасибо!
Завтра днем
 
Регистрация
17 Июл 2022
Сообщения
3,170
Реакции
619
Репутация
59
Страна
Россия
Город
Санкт-Петербург
И чуть не забыл!, - размер платы тоже требуется.
В Sprint Layout'е подложу в виде шаблона/образца.

Исправил наклон/перспективу на фотографии рисунка печатной платы УМ.
Теперь необходимы её действительные размеры (в миллиметрах), чтобы перенести в Sprint Layout.
 

Вложения

  • IMG_7067.png
    IMG_7067.png
    3.8 MB · Просмотры: 98

М.Васильев

1 ранг
Регистрация
25 Янв 2022
Сообщения
2,297
Реакции
697
Репутация
54
Возраст
68
Страна
Россия
Город
Пестово
Имя
Максим
Регистрация
17 Июл 2022
Сообщения
3,170
Реакции
619
Репутация
59
Страна
Россия
Город
Санкт-Петербург
Кстати!
Только сейчас обратил внимание, что вход модуля усилителя мощности - открытый.
Это значит, что с разъёма Платы Замыкателей (подключающих УМ к каскадам регуляторов громкости и тембра) можно неосторожно подать постоянное напряжение, и оно будет усилено.
Надеюсь, блок защиты от постоянного напряжения на нагрузке её (нагрузку) отключит.

Неаккуратненько...
:(
 

NEULO

1 ранг
Регистрация
14 Июл 2019
Сообщения
3,792
Реакции
1,946
Репутация
93
Возраст
52
Страна
Россия
Город
Одинцово
Предупреждений
4
а ты не подавай
 

М.Васильев

1 ранг
Регистрация
25 Янв 2022
Сообщения
2,297
Реакции
697
Репутация
54
Возраст
68
Страна
Россия
Город
Пестово
Имя
Максим
Кстати!
Только сейчас обратил внимание, что вход модуля усилителя мощности - открытый.
Это значит, что с разъёма Платы Замыкателей (подключающих УМ к каскадам регуляторов громкости и тембра) можно неосторожно подать постоянное напряжение, и оно будет усилено.
Надеюсь, блок защиты от постоянного напряжения на нагрузке её (нагрузку) отключит.

Неаккуратненько...
:(
Возможно я зря блок УМ разобрал .Сегодня все приготовил для быстрой проверки этого каскада на уровень постоянки в покое. Так то все детали целы.
 

М.Васильев

1 ранг
Регистрация
25 Янв 2022
Сообщения
2,297
Реакции
697
Репутация
54
Возраст
68
Страна
Россия
Город
Пестово
Имя
Максим
Кстати!
Только сейчас обратил внимание, что вход модуля усилителя мощности - открытый.
Это значит, что с разъёма Платы Замыкателей (подключающих УМ к каскадам регуляторов громкости и тембра) можно неосторожно подать постоянное напряжение, и оно будет усилено.
Надеюсь, блок защиты от постоянного напряжения на нагрузке её (нагрузку) отключит.

Неаккуратненько...
:(
Да . Я уже заценил весь этот технологический мазохизм
 

М.Васильев

1 ранг
Регистрация
25 Янв 2022
Сообщения
2,297
Реакции
697
Репутация
54
Возраст
68
Страна
Россия
Город
Пестово
Имя
Максим
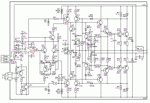
Вот точная схема УМ моего корвета. Самопальные подписи не брать в голову
 

Вложения

  • korvet_068cm_140.gif
    korvet_068cm_140.gif
    42.3 KB · Просмотры: 196

vitamir

1 ранг
Регистрация
2 Янв 2021
Сообщения
2,104
Реакции
1,290
Репутация
71
Возраст
63
Страна
Україна
Город
Київ
Имя
Віталій
Якщо відкинути недо-пере-супер-а, думаю, з нього можуть вийти люди.
 
Регистрация
17 Июл 2022
Сообщения
3,170
Реакции
619
Репутация
59
Страна
Россия
Город
Санкт-Петербург
Вот точная схема УМ моего корвета.
Полностью совпадает с моей перерисовкой в первом сообщении этой темы.
(исправлено, так как соединение R39,C11,R40,R41 нарисовано неправильно)

Я смог проследить по плате дорожки питания входной части. Увы, плата соответствует схеме: питание ОУ и первых трёх транзисторов берётся именно с опорных диодов VD7, VD8 и VD9, VD10.
Это не только некрасиво, это нарушает режимы по постоянному току везде во входной части. На симуляторе видно, что все потенциалы смещены почти впритык к шине -42v.
Я надеялся, что это ошибка в рисунке схемы, но то обстоятельство, что такое же включение было и на схеме "Корвет 100У-068С", оставляло мало шансов, что это только "так нарисовано"... :(
Не понимаю, как оно вообще работает!

Правый вывод R21 следует переключить к аноду VD7, правый вывод R22 следует переключить к катоду VD10. Нижние выводы R17, R19 следует перенести на катод VD6. Между базами VT7, VT8 необходимо добавить новый резистор сопротивлением 15~20 киллоом.
Всё это исправлено в модели УНЧ, выложенной в сообщении №3 этой темы..

Максим, если не трудно, пожалуйста, измерьте напряжения питания входной части.

PS
Я ещё не добрался до R39, R40, R41 и C11. На вашей картинке они включены не так, как в заводской схеме. Подозреваю ошибку в заводской схеме. Хотя, вероятно это может быть переделкой составителя показанного вами рисунка (когда он менял тип ОУ). C11 не может быть включён так, как показано у вас, это противоречит логике работы узла поддержания сквозного тока выходных транзисторов.

PPS
Пожалуйста, измерьте расположение крепления радиатора и силовых транзисторов на нём (креплении), я хочу переразвести плату так, чтобы заводской радиатор на новой плате тоже установился правильно.

PPPS
Не могу разобрать, что соединяет перемычка возле VT18.
 
Последнее редактирование:

vitamir

1 ранг
Регистрация
2 Янв 2021
Сообщения
2,104
Реакции
1,290
Репутация
71
Возраст
63
Страна
Україна
Город
Київ
Имя
Віталій
Нижние выводы R17, R19 следует перенести на катод VD6.
Це єдине, що заслуговує на увагу. Все інше можна не робити. Можливо, доведеться підібрати номінали R21, R22.
Ще можна додати ємності конденсаторам С5, С6.
 
Последнее редактирование:
Регистрация
17 Июл 2022
Сообщения
3,170
Реакции
619
Репутация
59
Страна
Россия
Город
Санкт-Петербург

М.Васильев

1 ранг
Регистрация
25 Янв 2022
Сообщения
2,297
Реакции
697
Репутация
54
Возраст
68
Страна
Россия
Город
Пестово
Имя
Максим
Регистрация
17 Июл 2022
Сообщения
3,170
Реакции
619
Репутация
59
Страна
Россия
Город
Санкт-Петербург
Пожалуйста, сфотографируйте "прячущиеся" под плёночным конденсатором детали (возле разъёма XP1).
(и покрупнее - маленькую кривую перемычку возле VT18 на стороне печатных проводников. непонятное место)

Заранее - спасибо!

Вот точная схема УМ моего корвета. Самопальные подписи не брать в голову
Проследил по плате, - на вашем рисунке схемы R39, C11, R40, R41 соединены неправильно. Правильное включение показано на заводской схеме (и моей "удобочитаемой").

Как на держателе радиатора крепится термистор?
Сложно ли его перенести на другой край держателя?

Хочу переразвести плату, чтобы внести все исправления и доработки. Термистор по-заводскому подключен так, что его дорожки идут поперёк почти всей ширины, да ещё и с перемычками...
 

М.Васильев

1 ранг
Регистрация
25 Янв 2022
Сообщения
2,297
Реакции
697
Репутация
54
Возраст
68
Страна
Россия
Город
Пестово
Имя
Максим
Надеюсь терморезистор в экране виден отлично. Отверствия под уголки радиаторов. Меж винтами в уголке 53мм. От стенки узкой 26мм.между радиаторами по винтам 60мм.
 

Вложения

  • IMG_7090.JPG
    IMG_7090.JPG
    430 KB · Просмотры: 79
  • IMG_7090.JPG
    IMG_7090.JPG
    430 KB · Просмотры: 91
Регистрация
17 Июл 2022
Сообщения
3,170
Реакции
619
Репутация
59
Страна
Россия
Город
Санкт-Петербург
Спасибо.

Да, перенести термистор на правый край держателя, похоже, не получится, - там ему не хватит места. Только развернуть его проводами вправо.

Как он крепится? На винте или ушками скобочки, продетыми в какие-нибудь отверстия держателя?
 

Статистика форума

Темы
3,072
Сообщения
234,876
Пользователи
2,375
Новый пользователь
Sergovlad
Сверху Снизу