Корвет 200УМ-088С

Регистрация
17 Июл 2022
Сообщения
3,250
Реакции
682
Репутация
59
Страна
Россия
Город
Санкт-Петербург
Предупреждений
1
Ты-жя меня хаял за лимитер
  1. не помню такого;
  2. два диода последовательно - слишком много для КР1407УД1, если бы не чудовищные утечки, - там должны были бы быть вообще германиевые.
У Сухова незначительный провал фазы привёл к возбуду на вершинах синус сигнала.
По всеобщему мнению, Сухов не умеет корректировать устойчивые по Найквисту ("с заходом за 180°") усилители, то есть, делает это ещё хуже, чем я.
Но тут - не об этом.

Прошу обсуждать "Корвет 200УМ-088С" и его доработку.
 

Алекс2

2 ранг
Регистрация
3 Авг 2024
Сообщения
397
Реакции
45
Репутация
8
Предупреждений
5
  1. не помню такого;
  2. два диода последовательно - слишком много для КР1407УД1, если бы не чудовищные утечки, - там должны были бы быть вообще германиевые.

По всеобщему мнению, Сухов не умеет корректировать устойчивые по Найквисту ("с заходом за 180°") усилители, то есть, делает это ещё хуже, чем я.
Но тут - не об этом.

Прошу обсуждать "Корвет 200УМ-088С" и его доработку.
два необязательно, у меня сопротивлениее оос большое, одного может хватить

.MODEL 1PS76SB17 D(
+ IS = 1.419E-09
+ N = 1.022
+ BV = 6
+ IBV = 2.45E-06
+ RS = 5.112
+ CJO = 7.867E-13
+ VJ = 0.1043
+ M = 0.1439
+ FC = 0.5
+ TT = 0
+ EG = 0.69
+ XTI = 2)

самый лучший диод который нашел для лимитера
1N5711 1N6263 хорошие
 
Регистрация
17 Июл 2022
Сообщения
3,250
Реакции
682
Репутация
59
Страна
Россия
Город
Санкт-Петербург
Предупреждений
1
У диодной сборки BAV199 утечки меньше, это важнее всего.

Код:
.subckt bav199 a ka k
d1 a ka d199
d2 ka k d199
.model d199 d
+ IS=805.84E-18
+ N=1.0246
+ RS=50.000E-3
+ IKF=362.16E-6
+ CJO=1.9002E-12
+ M=.35193
+ VJ=1.2722
+ ISR=298.95E-15
+ BV=113.30
+ nbv=10
+ IBV=10
+ TT=1.0230E-6
.ends bav199
 

Алекс2

2 ранг
Регистрация
3 Авг 2024
Сообщения
397
Реакции
45
Репутация
8
Предупреждений
5
У диодной сборки BAV199 утечки меньше, это важнее всего.

Код:
.subckt bav199 a ka k
d1 a ka d199
d2 ka k d199
.model d199 d
+ IS=805.84E-18
+ N=1.0246
+ RS=50.000E-3
+ IKF=362.16E-6
+ CJO=1.9002E-12
+ M=.35193
+ VJ=1.2722
+ ISR=298.95E-15
+ BV=113.30
+ nbv=10
+ IBV=10
+ TT=1.0230E-6
.ends bav199
проверять надо в схеме какой выгоднее, для меандра шоттки лучше
 
Регистрация
17 Июл 2022
Сообщения
3,250
Реакции
682
Репутация
59
Страна
Россия
Город
Санкт-Петербург
Предупреждений
1
В ходе поиска возможных улучшений относительно минимальной доработки А1-ФГ1/ФГ2, продолжил исследование токовых зеркал.

1758210229714.png
Модели КТ326Б использованы в качестве представления свойств тразисторов, входящих в сборку КТС3103А1.

Проверка для двух значений нагрева показала следующее:
1758210592848.png

Судя по всему, двухтранзисторное зеркало не только вносит больший фазовый сдвиг, но ещё и хуже в смысле термостабильности.
Выбираю между трёх- и четырёхтранзисторной схемой. Печатную плату сделаю под четырёхтранзисторную на КТС3103А1, но паять, видимо, буду с диодом КД521А вместо транзистора КТ9115А.
 

Вложения

  • 088_FG1_c-mirrors.asc
    4.8 KB · Просмотры: 27
Регистрация
17 Июл 2022
Сообщения
3,250
Реакции
682
Репутация
59
Страна
Россия
Город
Санкт-Петербург
Предупреждений
1
1758231475976.png
Вариант "диод и три транзистора" (красная эпюра) ещё и в смысле гладкости АЧХ выглядит более привлекательно.
 

Вложения

  • 088_FG1_c-mirrors.asc
    4.9 KB · Просмотры: 25
Последнее редактирование:
Регистрация
17 Июл 2022
Сообщения
3,250
Реакции
682
Репутация
59
Страна
Россия
Город
Санкт-Петербург
Предупреждений
1
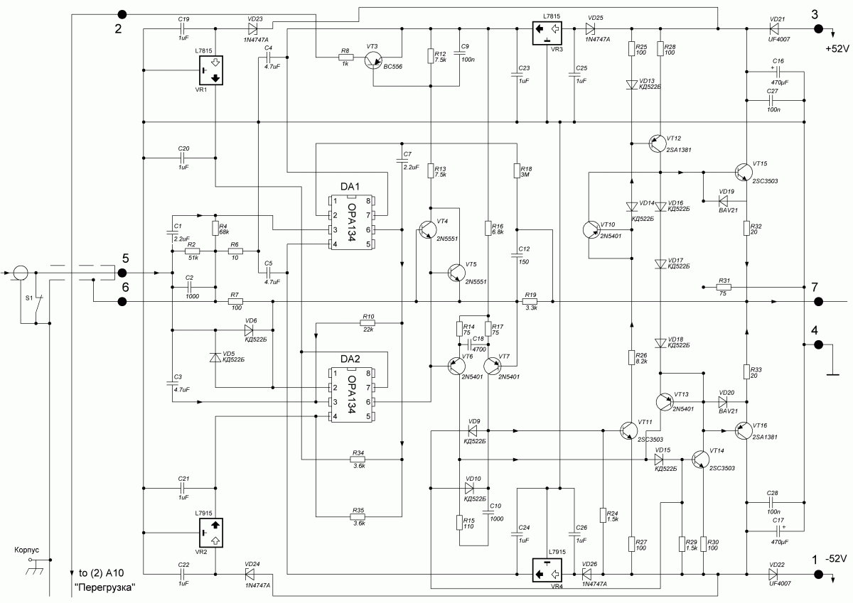
Схема А1-ФГ1/ФГ2 в заводской версии, но с исправлением подключения защитных диодов (VD5,VD6) и уточнением коррекции (R15):
1758395588344.png

Запасы устойчивости просто огромные (чего не скажешь о петлевом усилении):
1758395692592.png

Судя по встретившейся в сети фотографии, было не две (если считать опубликованные схемы), а три заводские модификации.
Я пробовал и так, и сяк встроить этот C18 (4n7) в цепи коррекции, но не смог увидеть от него пользы.
1758397938700.jpeg
 
Последнее редактирование:

Алекс2

2 ранг
Регистрация
3 Авг 2024
Сообщения
397
Реакции
45
Репутация
8
Предупреждений
5
Схема А1-ФГ1/ФГ2 в заводской версии, но с исправлением подключения защитных диодов (VD5,VD6) и уточнением коррекции (R15):
Посмотреть вложение 152407

Запасы устойчивости просто огромные (чего не скажешь о петлевом усилении):
Посмотреть вложение 152408

Судя по встретившейся в сети фотографии, было не две (если считать опубликованные схемы), а три заводские модификации.
Я пробовал и так, и сяк встроить этот C18 (4n7) в цепи коррекции, но не смог увидеть от него пользы.
Посмотреть вложение 152413
1758870314074.png

Это как так?
А что если у 9115 940 бета 25 окажется?
 
Регистрация
17 Июл 2022
Сообщения
3,250
Реакции
682
Репутация
59
Страна
Россия
Город
Санкт-Петербург
Предупреждений
1
Несколько лет назад уважаемый Алексей категорически раскритиковал (на РадиоКоте) цепи защиты УН от перегрузки, - D14, Q10 и D15, Q13.
В ходе исследования и попыток доработать усилитель, первыми были изъяты D15,Q13, так как по факту они не ограничивали режим работы УН на отрицательной полуволне, а только вносили искажения, причём - всегда. Отрицательная полуволна в ограничении выглядела очень плохо из-за режима, в котором работал входной ОУ - КР1407УД1. Это было исправлено мной в "минимальной доработке".
По ходу поисков схемных решений для "ультимативной версии" дошла очередь и до D14 с Q10, которые оставались в схеме. Эти детали хоть и действительно работали ограничителем, тоже являются источником искажений.
Придумал, как сделать ограничитель, не вмешивающийся в управляющую цепь токового зеркала:
1758921437470.png
Вместо D14,Q10,D15,Q13 поставлены R102,D21 и R104,D22 с диодами D14,D23.
В "ультимативной версии" это позволило заметно снизить нелинейность каскада УН, улучшить поведение его в перегрузке. В "минимальной доработке" выигрыш не столь заметен, но я решил применить это решение и в ней. Печатную плату обновляю.

Вот так работает "минимально доработанный" А1-ФГ1/ФГ2 с меандром на входе:
1758922060838.png

Придумал, как сделать ограничитель, не вмешивающийся в управляющую цепь токового зеркала:
Вместо D14,Q10,D15,Q13 поставлены R102,D21 и R104,D22 с диодами D14,D23.
Увы, радость была недолгой. Уровень срабатывания такого ограничителя никак не связан с величиной питающих напряжений, выставленный для номинального питания - окажется слишком высоким для просевшего под нагрузкой.
:(
Думаю дальше...

PS
Некий прогресс в "ультимативной" версии доработки А1-ФГ1/ФГ2:
  • петлевое усиление и запасы устойчивости
    1759247936976.png
    1. 20Hz == 161dB
    2. 1kHz == 151dB
    3. 10kHz == 125dB
    4. 20kHz == 113dB
  • переходная характеристика
    1759247377468.png
  • КНИ перед началом ограничения
    Код:
    N-Period=1Fourier components of V(output)
    DC component:-1.85689e-05
    
    Harmonic    Frequency     Fourier     Normalized     Phase      Normalized
    Number       [Hz]       Component     Component    [degree]    Phase [deg]
        1        2.000e+4     4.353e+1     1.000e+0       90.82°        0.00°
        2        4.000e+4     3.247e-5     7.458e-7       92.65°        1.84°
        3        6.000e+4     2.175e-5     4.995e-7     -176.99°     -267.81°
        4        8.000e+4     2.381e-6     5.468e-8      -86.16°     -176.98°
        5        1.000e+5     1.928e-5     4.429e-7        6.05°      -84.77°
        6        1.200e+5     1.862e-6     4.276e-8      103.12°       12.30°
        7        1.400e+5     1.292e-5     2.969e-7     -167.32°     -258.14°
        8        1.600e+5     6.463e-7     1.485e-8      -55.84°     -146.66°
        9        1.800e+5     7.551e-6     1.735e-7       22.86°      -67.96°
       10        2.000e+5     3.578e-7     8.218e-9      123.20°       32.39°
       11        2.200e+5     3.944e-6     9.060e-8     -151.41°     -242.22°
       12        2.400e+5     1.397e-7     3.210e-9       62.64°      -28.17°
       13        2.600e+5     2.097e-6     4.817e-8       39.96°      -50.86°
       14        2.800e+5     1.929e-8     4.432e-10       73.34°      -17.48°
       15        3.000e+5     9.576e-7     2.200e-8     -138.93°     -229.74°
       16        3.200e+5     1.399e-7     3.214e-9      101.49°       10.67°
       17        3.400e+5     5.517e-7     1.267e-8       56.80°      -34.02°
       18        3.600e+5     4.199e-8     9.646e-10       45.53°      -45.29°
       19        3.800e+5     1.925e-7     4.422e-9     -135.58°     -226.39°
       20        4.000e+5     8.850e-8     2.033e-9      104.32°       13.51°
    Partial Harmonic Distortion: 0.000107%
    Total Harmonic Distortion:   0.000000%
  • работа в режиме перегрузки по входу
    1759264384845.png
Ограничитель пришлось вернуть к заводской задумке (отбирать ток из управляющей цепи токового зеркала), но в качестве ключа использовать современный диод (DA2JF8100L), а не КБ-переход высоковольтного транзистора (КТ3157А), как были вынуждены сделать авторы заводской схемы в 1987 году.

Размах разностного сигнала, управляющего входным ОУ (КР1407УД1), равен ±7µV, транзисторная часть этого композитного усилителя управляется сигналом с размахом ±1,8mV. Девиация коллекторных токов дифф-каскада равна ±9µA.
 
Последнее редактирование:
Регистрация
17 Июл 2022
Сообщения
3,250
Реакции
682
Репутация
59
Страна
Россия
Город
Санкт-Петербург
Предупреждений
1
Чуточку поправил постоянные времени в цепях DC-Servo, стало так:
1759481794304.png
20Hz.
 
Регистрация
17 Июл 2022
Сообщения
3,250
Реакции
682
Репутация
59
Страна
Россия
Город
Санкт-Петербург
Предупреждений
1

Статистика форума

Темы
3,089
Сообщения
235,860
Пользователи
2,386
Новый пользователь
Тула
Сверху Снизу