Линейность, RTFM техномагии

с Ку 7, когда по даташит Посмотреть вложение 141445

Ты кого на..бать тут хочешь, со своими махинациями?
Портянки свои, ни кому хоть не показывай, палишься только.
Совсем балбес? Какой даташит - засунь его себе в жопу вместо швабры, даун! Я, не плагиатор, я же нарисовал схему включения всех этих микросхем по минимуму их искажений - ОТ СЕБЯ! Сколько раз тебе, это ещё нужно показать, тупица? А 2030 и в стандарном включении работает - зашибись ( правда я глубину оос там слегка подкрутил - врать не буду...и фото даже есть - сличайте, да где-то так К 4-5 - 7-8...)))! _da

Это та плата, что справа и внизу)))

и не забудьте заменить кондюки по питанию и на выходе, если будете включать вдруг при напряжении 36В по питанию - как я рискнул...)))
 

Вложения

  • УНЧ с плавающим питанием на мосфетах и рег. громкости..jpg
    УНЧ с плавающим питанием на мосфетах и рег. громкости..jpg
    226.8 KB · Просмотры: 80
  • IMG_20250329_194941.jpg
    IMG_20250329_194941.jpg
    379.7 KB · Просмотры: 60
Последнее редактирование:
1751406074711.png


1751406300640.png

думаешь оно мне надо, после первого попавшегося скрипта, что то ещё смотреть?
Для кого, вообще, всё здесь постишь?
 
( чуть ли не фотка с осциллографа)
здесь? :unsure:
 
Не все знают, что Ричи Блэкмор очень долго использовал в качестве преампа старый катушечный магнитофон "Aiwa" (он часто попадается на глаза на концертных видеозаписях Deep Purple и Rainbow). С 1970 мастер Стратокастера напрямую подключал гитару к магнитофонному входу (сам магнитофон находился на паузе в режиме записи) и использовал его в качестве предусилителя, чтобы раскачать свой "Marshall". «"Aiwa" даёт мне более жирный звук» - говорит Блэкмор. «Без него звук слишком тонкий. Без него играть очень сложно. Он – маленькая душа на сцене – мой маленький друг».
Теперь сделаю небольшой обзорчик схем гитарных примочек, которые были в своё время опробованы. Кто не в теме, объясню, что для получения тягучего длинного густого гитарного звука необходимо его обработать так, чтобы амплитуда сигнала была как можно дольше ровной. Для этой цели и раньше, и сейчас используют или усилители-ограничители, или импульсные устройства – триггеры. Сейчас я вам покажу и то и другое.

смотрим в ДК:
dist_1.jpg

140УД11 товарища Агеева - Жуковский разобрал, в учебниках описаны (БлагоДарчик Витамиру, за Х. и Х.).
dist_3.jpg


и это только начало,
продолжение в каскоде будет, товарищ Сухов понял, и не только он.
 
Последнее редактирование:
Не все знают, что Ричи Блэкмор очень долго использовал в качестве преампа старый катушечный магнитофон "Aiwa"
Да вы все - поголовно - всю жизнь слушаете музыку через гитарные примочки!
Неискажённого звука - ни разу не слышали, а в Филармонии - ни разу не были.
Но при этом пафосно и напористо рассуждаете о меандрах, бурстах, ГВЗ...
:(
 
гитарные примочки!
для педалей (крутить, чтоб не догнали), собирая на джифет (кп303), ограничивает "вкусно", за счёт перехода их в насыщение.
А филармонию консерваторию, "Ширик" окончил (сейчас преПодаёт), класс гитары, у меня с ним, стерео записанное есть, через много лет встретились, поставил улыбаясь... нормально получилось сочинить (альбом для классической гитары).
Очень, очень дорого туда ходить, да и, не за чем, можно свой "Сектор газа" изОбраз(ить).
Кстати, у кого на Грефа (Сбер) подписка есть, на той неделе на айфон приложение "Сила Звука" допилили, Хай фай разрешение можно там включить.
 
Последнее редактирование:
Это народ слушает з@гр0бные звуки гитарных примочек любимых 0ртист0в (от слова "ор")
Я даже в Ла Скале был Звук не понравился
Ты упустил момент, когда надо было учиться слушать музыку и теперь слушаешь загробные звуки любимых ортистов.
Хотя, вполне допускаю, что итальяшки не умеют классическую музыку, поэтому ты ничего в ла скале не понял.
 
При сколькикратной перегрузке входа следует проверять УНЧ на отсутствие нежелательных явлений?
Например, в УНЧ начало ограничения выходного сигнала при входной амплитуде ±1,52 вольт, какое воздействие подавать?
 
Кроме того, в силу эффекта модуляции ширины базы Эрлем или модуляции ширины канала ПТ,: мгновенное усиление дифа зависит от Укэ или Уси.

Это напряжение получается вычитанием Усигнала из Упит, или: есть сигнал - есть искажения.

Ещё один путь возникновения, скорее - проявления, искажений - протекание искажённого тока базы входного транзистора по сопротивлению источника сигнала. Самый искажённый сигнал в усе - разностный, и вот, ток базы от усиления искажённого сигнала тоже сильно искажён.

Искажения возрастают при большом выходном сопротивлении источника сигнала, например, регулятора громкости.

Таким образом, мы нашли в вашем с какаревым примитивном усиливателе аж три источника искажухи.

Это не считая четвёртого, возникающего оттого, что на ВЧ у ОУ недостаточно петлевого усиления исправить искажения выходных полевиков.

Посмотреть вложение 141464

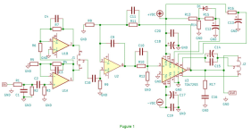
В схеме, что я приводил усиление микросхемы, которую используем в качестве усилителя напряжения не большое и может быть порядка 1-10. И если использовать широко распространенные и доступные ОУ (в том числе и мощные типа 2030,1875, 7293, 3886), то можно получить петлевое усиление порядка 100-80 дБ. При уровне входного сигнала ( на максимуме регулятора громкости) порядка 6-15В RMS, влияние указанных элементов схемы на искажения УМ снижаются и ими можно пренебречь. А в качестве предварительного усилителя напряжения можно использовать либо хороший ОУ в обычном варианте его питания напряжением порядка +-15-22В, в инвертирующем включении, или использовать его в режиме усилителя также с плавающим питанием (по схеме УНЧ Агеева 2), что может позволить повысить амплитуду на выходе этого узла с 6-8В до примерно 10-15 В RMS. При этом регулятор громкости можно перенести на его вход. Настройка усилителя предельно простая - подбирают корректирующий конденсатор в ООС по меандру, на 20-40 кГц, предварительно выставив токи выходных полевиков порядка 0,3-0,5А. Можно также найти оптимальные параметры делителя напряжения в цепи плавающего питания под выбранный коэфф. усиления УНЧ. При использовании мощного ОУ желательно исследовать его на устойчивость, временно заменив постоянный резистор в ООС, определяющий Кус микросхемы и УНЧ, на переменный ( 5-1к*). Уменьшая усиление, находят порог, при котором УНЧ становится неустойчивым и начинает самовозбуждаться (обычно это хорошо видно в виде роста шумовой полки при увеличении входного сигнала еще до ограничения по питанию). После определения порогового уровня усиления микросхемы без возбуждения, увеличиваем Кус примерно в 1,5 раза. Например, если Кус, при котором появляется возбуд = 5, делаем усиление порядка 7-8. При организации плавающего питания для мощных ОУ типа 2030 или 1875, параметрическиие стабилизаторы заменяем на более мощные - с транзисторами, усилителями тока ( пойдут КТ815(4), КТ816(7)).

УНЧ с плавающим питанием на мосфетах и пред. усил..jpg
 
Последнее редактирование:
В схеме, что я приводил
так как вы сдуру грузанули ОУ на высокую Свх полевиков, то на ВЧ выходной ток вполне себе растёт и входной каскад греет.

Кроме того, в силу эффекта модуляции ширины базы Эрлем или модуляции ширины канала ПТ,: мгновенное усиление дифа зависит от Укэ или Уси.

Это напряжение получается вычитанием Усигнала из Упит, или: есть сигнал - есть искажения.

Ещё один путь возникновения, скорее - проявления, искажений - протекание искажённого тока базы входного транзистора по сопротивлению источника сигнала. Самый искажённый сигнал в усе - разностный, и вот, ток базы от усиления искажённого сигнала тоже сильно искажён.

Искажения возрастают при большом выходном сопротивлении источника сигнала, например, регулятора громкости.

Это не считая четвёртого, возникающего оттого, что на ВЧ у ОУ недостаточно петлевого усиления исправить искажения выходных полевиков.
 
Последнее редактирование модератором:
так как вы сдуру грузанули ОУ на высокую Свх полевиков, то на ВЧ выходной ток вполне себе растёт и входной каскад греет.

Кроме того, в силу эффекта модуляции ширины базы Эрлем или модуляции ширины канала ПТ,: мгновенное усиление дифа зависит от Укэ или Уси.

Это напряжение получается вычитанием Усигнала из Упит, или: есть сигнал - есть искажения.

Ещё один путь возникновения, скорее - проявления, искажений - протекание искажённого тока базы входного транзистора по сопротивлению источника сигнала. Самый искажённый сигнал в усе - разностный, и вот, ток базы от усиления искажённого сигнала тоже сильно искажён.

Искажения возрастают при большом выходном сопротивлении источника сигнала, например, регулятора громкости.

Таким образом, мы нашли в вашем с какаревым примитивном усиливателе аж три источника искажухи.

Это не считая четвёртого, возникающего оттого, что на ВЧ у ОУ недостаточно петлевого усиления исправить искажения выходных полевиков.
Для исправления искажений за счет большой входной емкости полевиков на ВЧ в качестве ОУ лучше применять мощные ОУ типа 2030,1875 или еще лучше 7293(4), 3886. Они прокачают без искажений ( естественно, в рамках своего петлевого усиления) даже несколько пар полевиков и их входные емкости ( если вдруг понадобится усилитель в 300-2000 Вт). У них запас по мощности на их выходе в десятки и сотни раз больше, чем у маломощных ОУ. И эти микросхемы, при их нагрузке на входы полевиков (емкостную нагрузку), работают практически как на холостом ходу с минимальными нелинейными и динамическими искажениями. И по инерционно нелинейным искажениям (ИНИ) усилитель напряжения будет в наилучшем тепловом режиме, поскольку все транзисторы микросхемы будут работать практически в неизменном тепловом режиме, на отдельной металлической подложке и на отдельном радиаторе от выходных полевиков, ИНИ которых, на много эффективней будет снижать ООС мощной микросхемы, работающей в таком облегченном тепловом (токовом) тежиме.
 
Последнее редактирование:
протекание искажённого тока базы входного транзистора по сопротивлению источника сигнала
1751555168936.png

Шуша. Показаны точки съёма искажений: выход и напряжение на резисторе в базе дифа.
Гляньте разницу искажений.

Или этот:

1751599420301-png.141675

Когда я смотрю на подобные каракатицы, они мне просто аж ЧСВ раздувают.
 

Вложения

  • 1751599420301.png
    1751599420301.png
    258.2 KB · Просмотры: 290
Речь идёт об измерениях линейности МАСТЕРА.

МАСТЕР.GIF


- 0,000.009 - это в симуляторе, вижу такое. А что нам даёт
экранировка полигонов в плане столь ненавидимых некоторыми :) многих нулей после запятой?

(с) Платошкин:
- Оно и в реале есть и даже ниже 0,000009%, так как симулятор только
подбирается к -140дБ, а железка уже прошла эту отметку. И это не единично
случайные замеры, они повторяются с разными парами транзисторов но
только с кп307е(е1) и, как писал раньше, даже не подобраны. Те нули, что на графике,
можно не смотреть, на них с блока питания генератора палка стоит 50Гц в районе
120 дБ вот такие нули и рисует. Экран дает возможность расслабиться с расположением
выходных, входных проводов, для получения низких искажений, ниже 120 дБ, если не прятать полигоны под экран, искажения -115...-120 дБ на 20кГц, наводки будут дикие, грязь в звуке.

(-120 дБ для мелкоосников - орден за доблесть, а для Платошника - это грязь :) )

Полигоны питания надо делать немного меньше чем земляной, чтоб он не
выглядывал, и не был с ним вровень. Как проверял: беру плату, припаял выход снизу витой парой, еще и земля дополнительно завита, полигоны открыты, снимать искажения ниже -130 дБ можно, только если провод будет под прямым
углом по отношению к полигонам, уходящий в противоположную сторону от платы.

Потом накрываю по ВК землей, и провод уже можно расположить даже над плюсовым полигоном, при
этом искажения остаются в районе -135 дБ. Стоит передвинуть провод
на голый участок платы, как сразу скачок искажений до 115-120 дБ, если
удачно попадешь. (с) Конец цетатки.


СТАЛКЕР

Спектр.jpg13_23_03-UNIKUM-2.2.GIF13_18_17-1431_r.jpg

Предтеча МАСТЕРА.
Тут есть люди, рассказывают, что искажения менее 1% не слышны. В теме присутствовал звукорежиссёр из Белоруссии, он услышал искажения интегратора - о которых все остальные, и я в том числе, не слышал.

После его замечания интегратор был исследован, искажения найдены и обезврежены. Это говорит о том, что
хороший слухач дорогого стоит,
искажения слышно даже на очень низких уровнях.
 
Мне важно, что R15 - из этого набора средств. Я на всё со своей колокольни смотрю, в УНЧ "Корвет 200УМ-088С" тоже есть интегратор, и он там исполняет важную роль. Вместо этого R15 там применяется другой способ вывести ВК ОУ в чистый класс A.
Мне полезно было подтвердить, что в работе DC-Servo, тем более - следящего, мелочей нет.
 
Посмотреть вложение 142024Посмотреть вложение 142023Посмотреть вложение 142027

Предтеча МАСТЕРА.
Тут есть люди, рассказывают, что искажения менее 1% не слышны. В теме присутствовал звукорежиссёр из Белоруссии, он услышал искажения интегратора - о которых все остальные, и я в том числе, не слышал.

После его замечания интегратор был исследован, искажения найдены и обезврежены. Это говорит о том, что
хороший слухач дорогого стоит,
искажения слышно даже на очень низких уровнях.
Вопрос без италийского подвоха: а что, без слухача-отоларинголога эти искажения интегратора не видны были?
 
Да, именно с 553УД1 и проделывалась эта штука.
 
а что, без слухача-отоларинголога эти искажения интегратора не видны были?
Я даже думал, что их нет, а звукорежу показалось.
Да и вообще, как вводится в схему интегратор?
Симулится УМ без интегратора, чтобы был проще и считался быстрее, потом вставлялся интегратор, от которого, ввиду простоты, никто не ждал никаких боков.

А вот симуль оказался лучше любого осциллографа, так как позволяет видеть сигналы даже внутри микросхем.
 
А вот симуль оказался лучше любого осциллографа, так как позволяет видеть сигналы даже внутри микросхем.
Это от модели зависит, полная транзисторная, как 544УД2, покажет разницу, а "сферическая в вакууме", типа UniversalOpAmp, - вряд ли.
 
сравнили, как и обещали, усилитель уникум-2 с lynx HA61 (авторские платы)
постараемся быть максимально политкорректными:
HA61 классом ниже уникум-2 (меня прямо заставили убрать слово "значительно", чтобы соответствовать слову политкорректный)
В сравнении - со сценой проблемы, практически полное отсутствие динамики во всех частотных диапазонах
это фиаско
так уж и быть по пунктам:
самое главное:
1. Не дышит, т.е. отсутствие макродинамики
2. Худосочный, отсутствие динамики нижних частот
3. Упрощённый звук, бедные обертона, т.е. отсутствие микродинамики, больше искажений
4. Сцена плоская, в глубь также плоская, возможно из-за фазы
5. Разрешение меньше, так как больше искажений
Единственное из фишек, некоторый интерес к высоким частотам, которые к сожалению не такие "низкие" и немного грязноватые

думаю, что этого хватит
позже, как и обещал, будет по операм, что сравнивались

полная транзисторная, как 544УД2, покажет разницу, а "сферическая в вакууме", типа UniversalOpAmp, - вряд ли
Так в этом и смысл, глянуть на работу каскадов ОУ изнутри. Извне, даже железными приборами, результаты работы того же интегратора можно и не увидеть, разрешения спектроанализатора может не хватить.

вроде по-русски написано :)
да, HA61 имеет класс, который ниже класса, который имеет усилитель уникум-2
да и не забываем про слово "значительно", которое меня заставляют убирать, чтобы соответствовать слову политкорректный отзыв (с)

основная битва случилась между AD845 и 544УД2Б
они реально на шаг или два впереди и боролись за первое место, им было уделено основное время и изучение

если вам нужна максимальная точность и минимум искажений, то здесь в лидерах AD845
если вы ищите определённые спецэффекты (Есть и проблемы по басу, середина, высокие) , то может подойти и УД2Б, хочу заметить, что она держалась достойно и на каком-то этапе даже была фраза - вот она мечта звукача, но более тщательное изучение вопроса на большом количестве материала всё-таки расставило всё по местам
максимально точную информацию и её полноту передаёт именно AD845

на данном этапе дальнейшее сравнение оперов не целесообразно, сейчас нужно делать буфер и смотреть сможет ли он свести к максимальному минимуму эти достаточно ощутимые различия между операми

на данный момент мы выбираем AD845+R в интегратор уникум-2 (с)

нужно дополнительно подчеркнуть, что уникум-2 с ad845+r - это высочайшего класса усилитель для наушников, на данный момент мы не знаем, кто и что могло бы хоть как-то приблизится к нему по уровню достоверности передачи музыкального материала на аппаратуре высокого класса (с)

Были страдания по 544УД2, дескать, плохой и старый, но выходит, что ОУ этот в звуке - на уровне хорошего АД845.
 
Последнее редактирование модератором:
Так в этом и смысл, глянуть на работу каскадов ОУ изнутри.
Я полностью и всецело поддерживаю стремление к точности моделей!
Ибо:
  • фантастические модели приводят к фантастическим результатам
Слово "фантастический" тут использовано не как похвала, а буквально, == "выдуманный", не имеющий отношения к действительности.
 
2. Схема УМЗЧ ВВС-2011.GIFИскажения ВВ 0.00047%.png

Испохабили ВВС-2011. Но суть есть суть: не безООСник выбрали для копирования, а сверхлинейник.
 
Последнее редактирование модератором:
Фантастические результаты в симуляторе- проверяются затем в железе. Главное губы не раскатывать как Алекс2 , у которого получился "идеальный композит".
 
Алекс2 , у которого получился "идеальный композит"
Ай, несчастье это умалишённое. Смотри, чего он сделал, на примере старших товарищей по двурушничеству:

1751884156461.png

Это - АЧХ петлевого усиления Омикрона. Особыми усилиями банды кокотов-разрабов на 20к оно задрано до 108 дБ. Но это не честное ровное усиление, а горб от Т-коррекции.

Что он даёт? Допустим, он даёт низкие интермодуляционные искажения в области 20 кГц, например, снижает плечики 18 и 21к в ССИФ-тесте 19+20к.

Это хорошо, если надо похвастать именно результатами измерений: во, как мало! Так айзеры выкладывают помидоры на рынке: сверху - лучшие, гнилью - вниз.

1751884515241.png


А вот на 10к петлевое уже меньше. Если провести тест 10+11к, результаты окажутся хуже теста 19+20к, так как петлевого там меньше.

Так что, по диапазону оказываются области частот с разным петлевым и разной линейностью. Зачем, а, главное, нафига?

Зная эту особенность Т-коррекции, я немного троллил нашего товарища:

1751884784538.png

Видно, что подбором величин элементов коррекции можно выположить АЧХ, убрав пики. ФЧХ такого варианта мне больше нравится. Но для демонстрации "улучшений" выбрана была самая корявая АЧХ, белая, с самым высоким шипом: 154 дБ. Небольшая, позволительная шалость. _kubok

Так как бедолага не знал, что шип этот никому не нужен и ни на что не годен, он страдал так жестоко, как будто этот шип вогнали ему в зад. А нехер выпендриваться. _hm_

Но, в рамках выбранной им парадигмы "чем выше, тем лучше" он ничего не мог с этим мнимым превосходством поделать. Наверное, зубы до пеньков стёр от скрежета - но бестолку зубы шлифовать, если в голове нету.
 
Последнее редактирование модератором:
Фантазм вполне может оказаться столь далёким от действительности, что спаянная схема тут же сгорит или загенерирует.
У меня есть пара возражений.
1) как правило даже заводские модели в плане частотных характеристик ОУ более или менее точны.
2) первый собраный ТТ у меня сразу загенерил, правда ничего не сгорело и слушаю я его уже года три, он даже в прослушивании нашем поучаствовал.
Мало того загенерил он не потому что модель ОУ была плохой, или транзисторов или ещё чего. Как раз модель была собрана очень тщательно и проверена. Но сказались некие конструктивные особенности. Мне хватило часа чтобы разобраться что к чему.
К чему это всё? К тому что сдуру можно и хрен сломать напополам.
 
Каскод в УН - лишнее звено, обозначение (УГО) в ИГБТ (БСИТ) полевого нормально- читаемое.
Мультфильм тот собрал и разобрал, опять вернулся к однотакту.
1751893008517.png

  1. А. Петров, Г. Могилев - "УМЗЧ с плавной амплитудной характеристикой на БСИТ транзисторах". Радиохобби 03-1999.
  2. странно, что он её на х..й- энд не затащил, хотя, выбросить половину и ВК на рассыпухе сделать надо.
 
Последнее редактирование модератором:
Смех - смехом, а питание-то ОУ - типа следящее.
Мне кажется, следить питанием надо не за выходным сигналом, а за входным, чтобы пички разностного (управляющего) напряжения между входами ОУ были поменьше.

PS
И сам ОУ не от стабилизаторов напряжения надо запитывать, а от источников тока (как в блоке А1-ФГ1/ФГ2 "Корвет 200УМ-088С"), чтобы сильнее подавить шум с шин ±30 вольт.

VD10 и VD11 тут ограничивают размах напряжения на входе ВК, предотвращая его насыщение в перегрузке.
Однако, токи VT3 и VT5 в этот момент могут продолжать расти, что, на мой взгяд, не очень хорошо в смысле скорости восстановления входной части УНЧ после снятия перегрузки.

Вопрос:
  • можно ли как-нибудь (не слишком сложно) ограничить - одновременно - и ток VT3/VT5, и напряжение на входе ВК? Не давать токам расти после открывания защитных диодов?
При этом - ещё и не испортить линейность!
В УНЧ "Корвет 200УМ-088С" есть ограничитель токов выходных транзтсторов УН, но он сильно искажает сигнал в линейном - без перегрузки - режиме...

Не могут. Это, в пределе - генераторы тока.
Как я понимаю, для этого надо подгадать величину тока в этом каскаде так, чтобы открывание защитных диодов совпадало с достижением максимально возможного тока.
Попробую.
 

Статистика форума

Темы
3,334
Сообщения
268,239
Пользователи
2,564
Новый пользователь
HOlg
Назад
Сверху Снизу